深入Redis数据结构和底层原理

68 阅读3分钟

1 概述

Redis为什么能支持每秒钟十万级的高并发?

  • 基于内存的存取方式
  • 高效的数据结构
  • 单线程,使用多路I/O复用模型,非阻塞IO

其中一个重要的原因,就是Redis中高效的数据结构,因此我们就专门的来研究下Redis的核心数据结构,Go!

2 五大基本数据结构

分别是String、List、Set、ZSet、Map

  • String类型:一个String类型的value最大可以存储512M
  • List类型:list的元素个数最多为2^32-1个,也就是4294967295个。
  • Set类型:元素个数最多为2^32-1个,也就是4294967295个。
  • Hash类型:键值对个数最多为2^32-1个,也就是4294967295个。
  • Sorted set类型:跟Sets类型相似,但是有序。

2.1 String

(1)使用

127.0.0.1:6379> set str hello
OK
127.0.0.1:6379> get str
"hello"

(2)原理

在这里插入图片描述
(3)源码

typedef char *sds;

/* Sdshdr5从未被使用过,我们只是直接访问标记字节,在这里是为了记录类型5 SDS字符串的布局。*/
struct __attribute__ ((__packed__)) sdshdr5 {
    unsigned char flags; /* 3LSB的类型,5MSB的字符串长度   */
    char buf[];
};
struct __attribute__ ((__packed__)) sdshdr8 {
    uint8_t len; 
    uint8_t alloc; /* 排除头和空结束符 */
    unsigned char flags; 
    char buf[];
};
struct __attribute__ ((__packed__)) sdshdr16 {
    uint16_t len; 
    uint16_t alloc; 
    unsigned char flags; 
    char buf[];
};
struct __attribute__ ((__packed__)) sdshdr32 {
    uint32_t len; 
    uint32_t alloc; 
    unsigned char flags; 
    char buf[];
};
struct __attribute__ ((__packed__)) sdshdr64 {
    uint64_t len;
    uint64_t alloc;
    unsigned char flags; 
    char buf[];
};

2.2 List

(1)使用

127.0.0.1:6379> lpush items a b c
(integer) 3
127.0.0.1:6379> lrange items 1 10
1) "b"
2) "a"
127.0.0.1:6379> lrange items 0 10
1) "c"
2) "b"
3) "a"
127.0.0.1:6379> lpush items d
(integer) 4
127.0.0.1:6379> lrange items 0 10
1) "d"
2) "c"
3) "b"
4) "a"
127.0.0.1:6379> lpop items
"d"
127.0.0.1:6379> lrange items 0 10
1) "c"
2) "b"
3) "a"

(2)原理
在这里插入图片描述
(3)源码

typedef struct listNode {
    struct listNode *prev; //头指针
    struct listNode *next; //尾指针
    void *value; //节点的值
} listNode;

typedef struct listIter {
    listNode *next; 
    int direction;
} listIter;

typedef struct list {
    listNode *head;
    listNode *tail;
    void *(*dup)(void *ptr);
    void (*free)(void *ptr);
    int (*match)(void *ptr, void *key);
    unsigned long len;
} list;

2.3 Set

(1)使用

127.0.0.1:6379> sadd set_items a b c c d d
(integer) 4
127.0.0.1:6379> smembers set_items
1) "c"
2) "b"
3) "d"
4) "a"
127.0.0.1:6379> sadd set_items e
(integer) 1
127.0.0.1:6379> smembers set_items
1) "d"
2) "a"
3) "e"
4) "b"
5) "c"
127.0.0.1:6379>

(2)原理

在这里插入图片描述
(3)源码

typedef struct intset {
    uint32_t encoding;
    uint32_t length;
    int8_t contents[];
} intset;

2.4 ZSet

(1)使用

127.0.0.1:6379> zadd zset_items 1 a 2 c 3 b
(integer) 3
127.0.0.1:6379> zrange zset_items 0 10
1) "a"
2) "c"
3) "b"
127.0.0.1:6379> add 2 d
(error) ERR unknown command 'add'
127.0.0.1:6379> zadd zset_items 2 d
(integer) 1
127.0.0.1:6379> zrange zset_items 0 10
1) "a"
2) "c"
3) "d"
4) "b"

(2)原理
在这里插入图片描述
(3)源码

/* ZSET使用特殊版本的跳表 */
typedef struct zskiplistNode {
    sds ele;
    double score; 
    struct zskiplistNode *backward;
    struct zskiplistLevel { // 跳表的层数
        struct zskiplistNode *forward;
        unsigned long span;
    } level[];
} zskiplistNode;

typedef struct zskiplist {
    struct zskiplistNode *header, *tail; //头指针和尾指针
    unsigned long length;
    int level;
} zskiplist;

typedef struct zset {
    dict *dict; //哈希表
    zskiplist *zsl; //跳表
} zset;

2.5 Map

(1)使用

127.0.0.1:6379> hmset map name zs age 12
OK
127.0.0.1:6379> hgetall map
1) "name"
2) "zs"
3) "age"
4) "12"
127.0.0.1:6379> hget map name
"zs"
127.0.0.1:6379> hmset map school zz
OK
127.0.0.1:6379> hgetall map
1) "name"
2) "zs"
3) "age"
4) "12"
5) "school"
6) "zz"
127.0.0.1:6379> hdel map age
(integer) 1
127.0.0.1:6379> hgetall map
1) "name"
2) "zs"
3) "school"
4) "zz"
127.0.0.1:6379>

(2)原理
在这里插入图片描述
(3)源码

typedef struct dictEntry {
    void *key;
    union {
        void *val;
        uint64_t u64;
        int64_t s64;
        double d;
    } v;
    struct dictEntry *next;
} dictEntry;

typedef struct dictType {
    uint64_t (*hashFunction)(const void *key);
    void *(*keyDup)(void *privdata, const void *key);
    void *(*valDup)(void *privdata, const void *obj);
    int (*keyCompare)(void *privdata, const void *key1, const void *key2);
    void (*keyDestructor)(void *privdata, void *key);
    void (*valDestructor)(void *privdata, void *obj);
} dictType;

/* 这是哈希表结构。 当我们实现增量重哈希时,每个字典都有两个这样的表,从旧表到新表。 */
typedef struct dictht {
    dictEntry **table;
    unsigned long size;
    unsigned long sizemask;
    unsigned long used;
} dictht;

typedef struct dict {
    dictType *type;
    void *privdata;
    dictht ht[2];
    long rehashidx; 
    unsigned long iterators; /* 当前运行的迭代器数量 */
} dict;

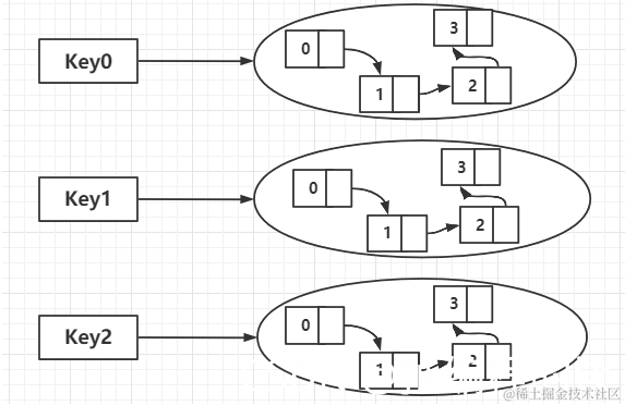
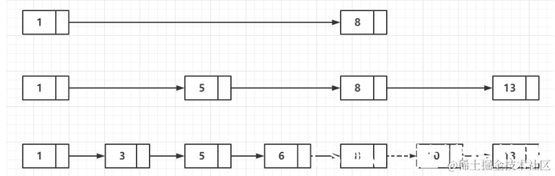
3 重点讲下跳表(SkipList)这个数据结构

3.1 图解

在这里插入图片描述

3.2 查找过程

在这里插入图片描述