Java程序员从阿里、京东、美团面试回来,这些面试题你会吗?

103 阅读2分钟

最近有很多朋友去目前主流的大型互联网公司面试(阿里巴巴、京东、美团、滴滴),面试回来之后会发给我一些面试题。有些朋友轻松过关,拿到offer,但是有一些是来询问我答案的。

其实本来真的没打算写这篇文章,主要是自己得记忆力不是很好,不像一些记忆力强的人,面试完以后,几乎能把自己和面试官的对话都给记下来。自己当初面试完以后,除了记住一些聊过的知识点以外,具体的内容基本上忘得一干二净,所以写这篇文章其实是很有难度的。

但是,最近问我的人实在是太多了,为了避免重复回答,给自己省点力气,干脆就在这里统一回复了。 说实话,我只能隐约想起并发、JVM、分布式、TCP/IP协议这些个关键字,具体的问题真的是几乎都没记住。而且就算我记住了,也告诉你了,你也背会了,但我觉得,在面试中,你被问到一模一样问题的可能性依然很小。 甚至,就算你运气好被问到了,你也照着背下来了,也不一定就能对你的面试起到正面的作用,因为面试官万一多问一句,你可能就露馅了,那还不如干脆点说不会更好。 在此给大家讲一下大型互联网企业面试题

我特意整理了一下,有很多问题不是靠几句话能讲清楚,所以干脆找朋友录制了一些视频,用来回答这些面试题。很多问题其实答案很简单,但是背后的思考和逻辑不简单,要做到知其然还要知其所以然。如果想学习Java工程化、高性能及分布式、高性能、深入浅出。性能调优、Spring,MyBatis,Netty源码分析的朋友可以点击此处即可获取

先来看下自己记录的面试材料:

一、华为面试

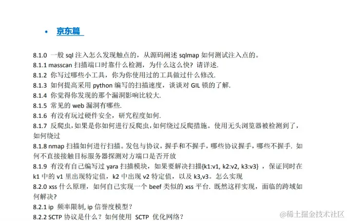
image.png 二、京东金融面试

image.png

三、头条面试

image.png

四、阿里面试

image.png

image.png 总结

以上是对大型互联网名企面试题收集分享,分享给大家,希望大家可以了解什么是大型互联网名企面试题。

需要资料的小伙伴点击此处即可获取