2022全新版!Java分布式架构设计与开发实战

773 阅读6分钟

Download: Java分布式架构设计与开发实战

分布式架构设计属于进阶架构师的必经之路,而且大厂也特别喜欢考察,建议大家需要重点掌握。

为了方便大家更好的掌握好分布式架构,也为了让知识更系统化,这里我单独把分布式架构的整个系列一并罗列于此,希望对有用的人有用,也希望能帮助到更多的人!

 点击文章标题即可阅读分布式系列~

单点登录SSO的实现原理与方案详解

单点登录是分布式大型网站必备技术,例如淘宝、天猫、聚划算等网站,用户只需要登录一次就可以访问所有系统。

图片

这篇文章主要讲了以下几点:

  • 为什么需要单点登录

  • 单点登录的来源

  • 单点登录的实现方式

  • 同域下的单点登录

  • 不同域下的单点登录

    \

史上最全负载均衡原理图文详解

图片

负载均衡是单机到分布式集群的必经之路,高性能扩展必备。

这篇文章主要讲了以下几点:

  • 为什么需要负载均衡
  • 负载均衡的作用
  • 负载均衡的原理
  • 负载均衡算法
  • 二层负载均衡(mac)
  • 三层负载均衡(ip)
  • 四层负载均衡(tcp)
  • 七层负载均衡(http)

 

什么是幂等性?四种接口幂等性方案详解!

幂等性在支付场景、下订单、以及分布式系统都是最常遇到的问题,非常重要。

图片

这篇文章主要讲了以下几点:

  • 幂等性的解决方案
  • 数据库唯一主键
  • 数据库乐观锁
  • PRG 模式
  • 防重 Token 令牌

分布式架构系统拆分原则、需求、微服务拆分步骤

大型网站淘宝都是如何从小一步步演变到分布式架构,这里会涉及到分布式服务拆分等关键点。

图片

这篇文章主要讲了以下几点:

  • 为什么需要应用拆分
  • 如何拆分需求
  • 如何拆分原则
  • 分布式拆分实战
  • 分布式架构拆分总结

 

分布式数据库数据一致性的原理、与技术实现方案

图片

在大数据场景下,分布式数据库的数据一致性是分布式最重要的内核技术之一。

这篇文章主要讲了以下几点:

  • 分布式系统的挑战
  • CAP理论、Raft算法
  • 关系型数据库如何保障数据一致性
  • 分布式存储如何保障数据一致性
  • 分布式数据库数据一致性技术实现

 

分布式、集群、负载均衡、分布式数据一致性的区别与关联

图片

很多同学对分布式、集群等不是很清楚,本篇重点讲解:

  • 服务器集群
  • 负载均衡
  • 分布式
  • 分布式一致性
  • 四者之间的关系

 

常见分布式文件存储介绍、选型比较、架构设计

大家熟知的淘宝的海量图片,这就会涉及到分布式文件存储技术。

图片

这篇文章主要讲了以下几点:

  • 分布式文件存储的来源
  • 常见的分布式文件系统
  • 知名开源分布式文件存储
  • 典型的分布式文件存储的架构设计
  • 分布式存储的未来

 

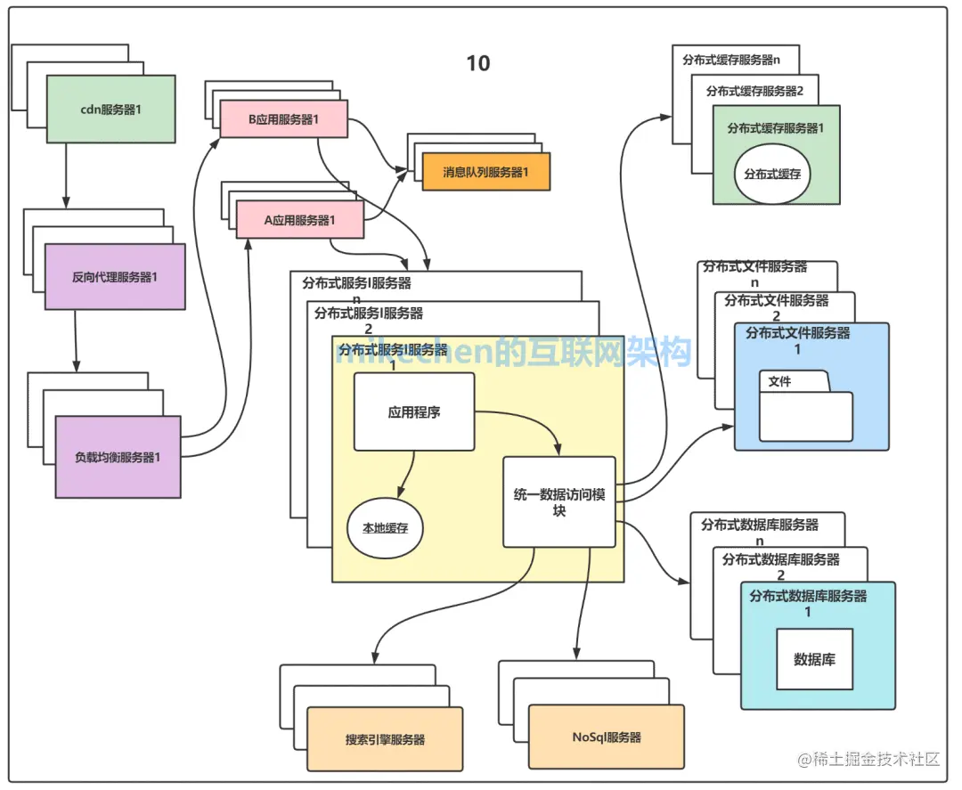
大型网站演变全过程与架构设计详解

这是完整的详解比如淘宝等大型网站是如何一步步从小演变成现在的大型网站的完整过程。

图片

这篇文章主要讲一下几点:

1.初始阶段的网站架构
2.应用服务和数据服务分离
3.使用缓存改善网站性能
4.使用应用服务器集群改善网站的并发处理能力
5.数据库读写分离
6.使用反向代理和 CDN 加速网站响应
7.使用分布式文件系统和分布式数据库系统
8.使用 NoSQL 和搜索引擎
9.业务拆分
10.分布式服务

 

从单体架构、到SOA、再到微服务的架构设计详解

图片

这篇文章主要讲一下几点:

1、单体架构

2、单体架构的拆分

3、SOA与微服务的区别

4、微服务的优缺点

5、微服务的消息

6、服务集成

7、数据的去中心化

 

Dubbo的详细介绍、设计思路、以及4大适用场景

Dubbo是一个分布式服务框架,致力于提供高性能和透明化的RPC远程服务调用,淘宝开源国内使用较多。

图片

这篇文章主要讲一下几点:

  • Dubbo服务框架简介
  • Dubbo的架构设计思路
  • Dubbo和淘宝HSF比较
  • Dubbo适用于哪些场景

 

微服务Dubbo和SpringCloud架构设计、优劣势比较

在国内用的比较多的就是Dubbo和Spring Cloud微服务这套体系,所以单独来比较选型。

这篇文章主要比较以下几点:

  • 微服务主要的优势如下:
  • 核心部件
  • 总体架构
  • 通讯协议
  • 性能比较
  • 服务依赖方式
  • 组件运行流程

 

Docker容器的原理、特征、基本架构、与应用场景

图片

这篇文章主要比较以下几点:

  • 什么是容器?
  • 什么是Docker
  • 为什么用Docker
  • Docker与虚拟机的区别
  • Docker 基本架构
  • Docker的应用场景

 

如何解决Redis缓存雪崩、缓存穿透、缓存并发等5大难题

图片

  • 缓存雪崩
  • 如何预防缓存雪崩
  • 缓存穿透
  • 缓存并发
  • 缓存预热

以上我主要从分布式演变,再到微服务拆分,以及分布式数据一致性等对分布式进行了一个完整的详解,希望这个分布式系列能对你有所帮助。

\

\

以上!

\