3. Vue实例

56 阅读2分钟

1.创建一个 Vue 实例

每个 Vue 应用都是通过用 Vue 函数创建一个新的 Vue 实例开始的:

var vm = new Vue({
  // 选项
})

虽然没有完全遵循 MVVM 模型,但是 Vue 的设计也受到了它的启发。因此在文档中经常会使用 vm (ViewModel 的缩写) 这个变量名表示 Vue 实例。

当创建一个 Vue 实例时,你可以传入一个选项对象。可以在 API 文档中浏览完整的选项列表。

一个 Vue 应用由一个通过 new Vue 创建的根 Vue 实例,以及可选的嵌套的、可复用的组件树组成。举个例子,一个 todo 应用的组件树可以是这样的:

根实例
└─ TodoList
   ├─ TodoItem
   │  ├─ TodoButtonDelete
   │  └─ TodoButtonEdit
   └─ TodoListFooter
      ├─ TodosButtonClear
      └─ TodoListStatistics

所有的 Vue 组件都是 Vue 实例,并且接受相同的选项对象 (一些根实例特有的选项除外)。

2. 数据与方法

当一个 Vue 实例被创建时,它将 data 对象中的所有的 property 加入到 Vue 的响应式系统中。当这些 property 的值发生改变时,视图将会产生“响应”,即匹配更新为新的值。

// 我们的数据对象
var data = { foo: "bar" }

// 该对象被加入到一个 Vue 实例中
var vm = new Vue({
  data: data
})

// 获得这个实例上的 property
// 返回源数据中对应的字段
vm.foo == data.foo // => true

// 设置 property 也会影响到原始数据
vm.foo = 2
data.foo // => 2

// ……反之亦然
data.foo = 3
vm.foo // => 3

image.png 当这些数据改变时,视图会进行重渲染。值得注意的是只有当实例被创建时就已经存在于 data 中的 property 才是响应式的。也就是说如果你添加一个新的 property,比如:

vm.b = 'hi'

那么对 b 的改动将不会触发任何视图的更新。如果在晚些时候需要一个 property,但是一开始它为空或不存在,那么你仅需要设置一些初始值。比如:

data: {
  newTodoText: '',
  visitCount: 0,
  hideCompletedTodos: false,
  todos: [],
  error: null
}

这里唯一的例外是使用 Object.freeze(),这会阻止修改现有的 property,也意味着响应系统无法再追踪变化。

var obj = {
  foo: 'bar'
}

Object.freeze(obj)

new Vue({
  el: '#app',
  data: obj
})
<div id="app">
  <p>{{ foo }}</p>
  <!-- 这里的 `foo` 不会更新! -->
  <button v-on:click="foo = 'baz'">Change it</button>
</div>

除了数据 property,Vue 实例还暴露了一些有用的实例 property 与方法。它们都有前缀 $,以便与用户定义的 property 区分开来。例如:

var data = { foo: "bar" }
var vm = new Vue({
  el: '#example',
  data: data
})

vm.$data === data // => true
vm.$el === document.getElementById('example') // => true

// $watch 是一个实例方法
vm.$watch('a', function (newValue, oldValue) {
  // 这个回调将在 `vm.a` 改变后调用
})

image.png

image.png

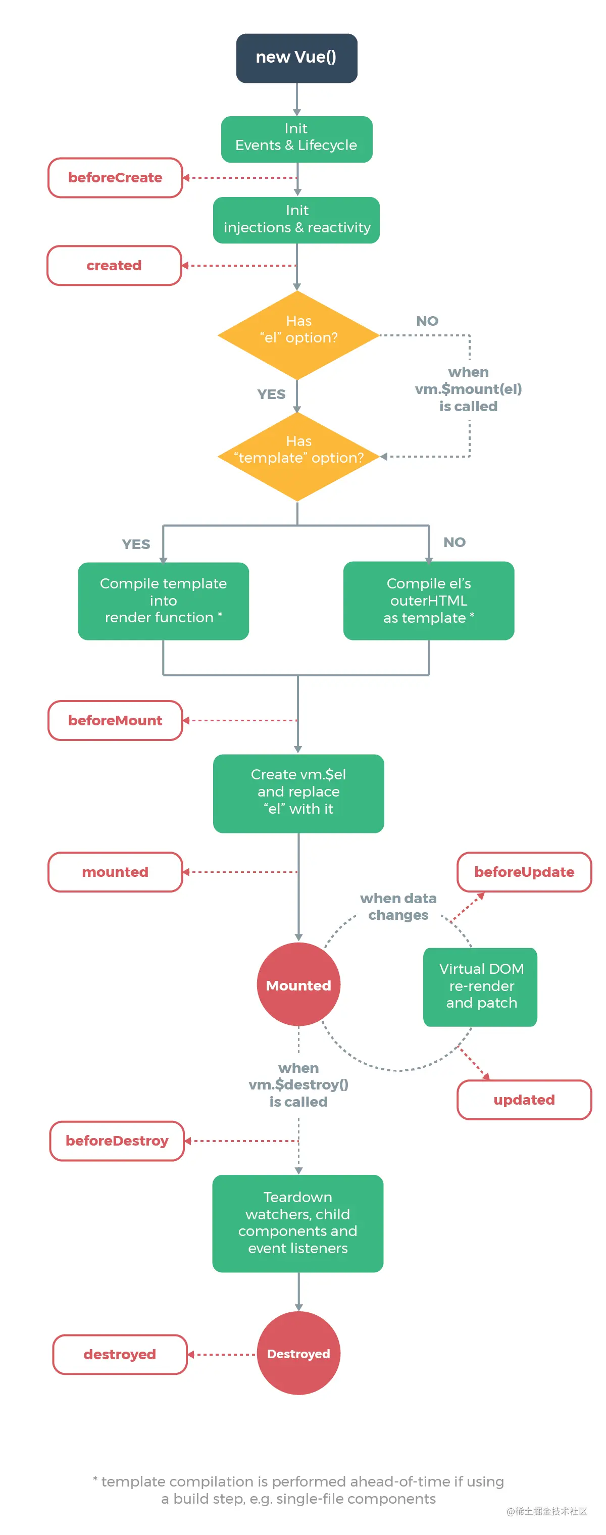
3 实例生命周期钩子

每个 Vue 实例在被创建时都要经过一系列的初始化过程——例如,需要设置数据监听、编译模板、将实例挂载到 DOM 并在数据变化时更新 DOM 等。同时在这个过程中也会运行一些叫做生命周期钩子函数,这给了用户在不同阶段添加自己的代码的机会。

比如 created 钩子可以用来在一个实例被创建之后执行代码:

new Vue({
  data: {
    a: 1
  },
  created: function () {
    // `this` 指向 vm 实例
    console.log('a is: ' + this.a)
  }
  //等价于
    // created() {
    //   console.log(this.a);
    // }
})
// => "a is: 1"

也有一些其它的钩子,在实例生命周期的不同阶段被调用,如 mountedupdated 和 destroyed。生命周期钩子的 this 上下文指向调用它的 Vue 实例。

不要在选项 property 或回调上使用箭头函数,比如 created: () => console.log(this.a)vm.$watch('a', newValue => this.myMethod())。因为箭头函数并没有 thisthis 会作为变量一直向上级词法作用域查找,直至找到为止,经常导致 Uncaught TypeError: Cannot read property of undefinedUncaught TypeError: this.myMethod is not a function 之类的错误。

<script>
      var data = {
        foo: "bar"
      };
      var vm = new Vue({
        el: "#app",
        data: data,
        created: () => {
          console.log(this); // this不是指向Vue实例,而是向上找到window
          console.log(this.foo); // window.foo undefined
        }
      });
    </script>

image.png

4.生命周期图示

image.png