RedashBI之产品对比

120 阅读2分钟

image.png

目前市场上开源 BI 产品比较多,各个产品的侧重点不同,有的以报表为主、有的以可视化为主、有的以查询分析为主。在这里介绍一些主流的开源 BI 产品,让大家对BI产品有个更好的了解和选择。

Tableau

Tableau作为国外的一款数据分析产品,其学习曲线非常温和,能够满足不同行业、企业的不同需求。因为它可以支持连接30多个数据源类型,在快速交互式查询分析时,实时连接作用很大。但由于其是内存式分析,所以对电脑硬件要求会比较高。

Superset

Superset在数据源方面支持CSV、MySQL、Oracle、Redshift、Drill、Hive、Impala、Elasticsearch等27种数据源。

FineBI

FineBI可对接Oracle、SQLServer、MySQL关系型数据库,GBaseADS、Hbase、Mongodb 分布式数据库,Excel、CSV、TXT等文本数据源。FineBI不支持中国式复杂报表。FineBI不支持3D可视化功能。

RedashBI

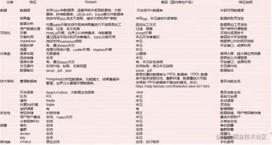
   RedashBI支持100+数据源;有炫酷的计数器,计时器等样式;Redash还支持秒级自动刷新技术;还有自动轮播和内容滚动,实现炫动的展示效果;内置Plotly,ECharts,Markdown三大引擎,让你实现自由选择和发挥;还要模板化报表,直接连接数据即可展示等等,真的是好用不贵。

image.png

随着近几年大数据、数据分析技术的风靡,包括国内的一些轻型BI,由于简单易用,可视化程度高、使用门槛低的优势,逐渐被企业认可。站在企业角度,一款工具的选型,稳定性、价格、学习维护成本使其考虑的重要因素,而轻型RedashBI的出现,正好切入了企业的痛点。

www.dazdata.com