华为云Stack南向开放框架,帮助生态伙伴高效入云

296 阅读6分钟

本文分享自华为云社区《【华为云Stack】【大架光临】第12期:华为云Stack南向开放框架,帮助生态伙伴高效入云》,作者: 大架光临 。

背景

从外部环境来看,政企客户存在软硬件分层的诉求;且南向开放能力也是竞争要求,能促进市场生态的繁荣。

从自身来看,华为云Stack不依靠单一封闭来参与竞争,而是追求硬件设备的效率最大化。华为云Stack要定义云平台下硬件需满足的功能、性能以及接口规范,是为了形成一个南向规范。通过开源社区来定义南向规范,让所有的硬件厂商都能参与进来,共同制定标准规范。

这个标准规范,包括各厂商实现的能力对接驱动,都是开源的、可以参考的,没有独家秘密可行。

南向规范的总体方案

华为云Stack南向规范的总体要求是,建立一个华为云Stack南向开源社区,通过生态化运作,使华为云Stack和生态伙伴责权清晰,共同制定和建立南向开放标准,构筑全生态差异化竞争力。

生态伙伴来开发自己的驱动包、自检完成后,生成华为云Stack规范包;华为来进行安装部署、并测试通过,和华为云Stack产品一起,安装部署在客户处。也就是说,生态产品本身的部署、扩容、运维和管理员操作,都是生态伙伴自己维护和操作的;华为负责部署华为云Stack系统,并和生态伙伴对接,同时,服务化的操作和运维入口在华为的统一界面。

cke_200.png

南向规范的用户使用流程

南向设备的引入会产生很多复杂的问题,比如引入了海光、飞腾、鲲鹏三种服务器,又引入华为分布式存储和第三方分布式存储两种存储设备,如果设备与业务逻辑不解耦,就需要3*2种交叉组合,导致协同效率低下,影响客户的使用体验。另外,业务逻辑和驱动逻辑解耦不够彻底、设备和系统之间的运维责任界面不清晰等一系列问题也会伴随产生。

为解决这些问题,CloudBonder生态社区通过一系列生态项目来简化对接流程、降低对接成本、缩短对接时间。主要由CloudBonder南向框架、Magpie验证认证体系、Silkworm部署对接模块、Woodpecker监控运维四个子项目组成。

cke_201.png

(1)CloudBonder

CloudBonder的是业务对接的框架,包括API和设备模型抽象,可支持存储、网络、计算数据面等方式的对接。可以对接很多种硬件设备,各厂商只要按照我们的模型和接口,实现自己设备的能力就好。

主要模块有WSGI API框架、统一的API框架、Manager层和Driver层。

WSGI API框架:提供一个标准的API框架模型,让生态伙伴更多的关注自身的业务逻辑,而不是公共框架模型;

统一的API框架:主要负责参数检查等动作,封装API的返回值;

Manager层:可加载驱动、支持CloudBonder的一些公共逻辑;

Driver层:实现对接设备的逻辑、实现API定义的能力;不同厂商实现不同的Driver,接口和返回值在API中有规范的定义,而实现的能力是可选和可扩充的。

cke_202.png

(2)Magpie

Magpie是厂商兼容性认证系统,可以规范和验收CloudBonder的能力,主要支持厂商的兼容性认证,其功能包括:

功能和性能的本地测试验证:Magpie的Driver测试不需要华为云Stack环境,可减少自身设备环境下的成本。另外,设备测试验证的控制,也都有对应的定义;

环境模拟:支持特定的环境模拟,比如DPU和裸机环境的模拟;

FakeDriver:定义了一些FakeDriver,主要是测试Magpie框架本身

cke_203.png

本地测试验证通过后,可以生成验证结果的报告,直接对比结果来调整。所有测试通过后,还会生成离线和在线的测试报告,证明对接过华为云Stack。

(3)Silkworm架构与技术

生态软件产品(包括驱动)以VM隔离方式部署在华为云Stack上;提供软件包的制作、OS部署升级和补丁推送,运维系统对接,监控告警日志诊断,依赖拓扑关系生成,服务控制启停等能力。

cke_204.png

生态伙伴的软件部署在华为云Stack的系统中,目前有三个原则需要遵守:

一是:生态伙伴提供CloudBonder发行件采用VM部署。

如果部署在HostOS上,HostOS的升级会导致“非必要”的生态伙伴配套,影响现网局点和新部署局点。而HostOS的升级是由华为云Stack的业务规划的,相互之间最好不要影响。

二是:为考虑OS的维护能力,GuestOS采用商用OS,另外至少支持一款非涉A OS。

GuestOS目前由生态伙伴来提供;且必须在华为的兼容性范围内(可通过https://doc.华为云Stack.huawei.com/solution-cqs-gw/#/cqs 来查询);同时要满足用户的安全要求;由于安全或者其他问题,给用户带来损失,由生态伙伴负责赔付;建议提供商用OS,而不是生态伙伴自己维护的OS。

三是:安装包的规范,按照DMK的要求来。

DMK是华为云Stack安装部署规范,是华为云Stack IaaS层提供的自动化部署工具,基于Ansible开发,部署脚本由接入方提供,同时需要按照DMK约束提供合规的zip包。DMK包支持安装,部署,升级,并支持界面化操作。

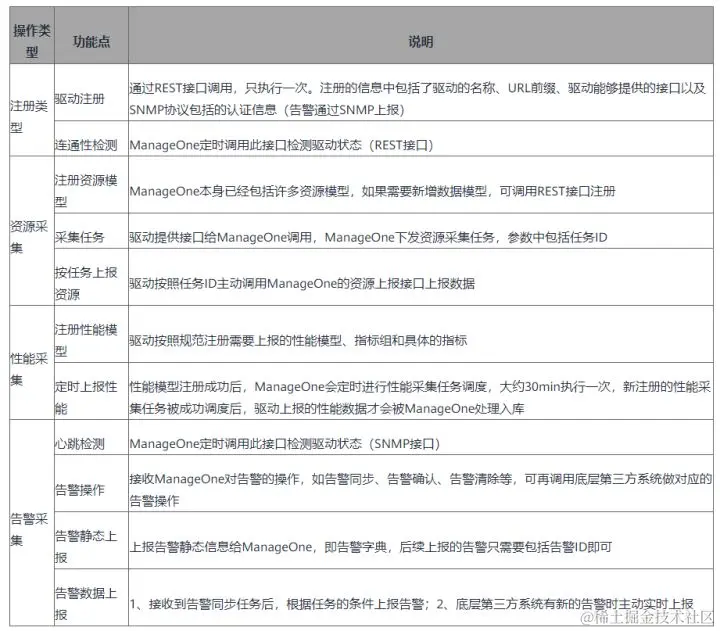
(4)Woodpecker架构和技术

Woodpecker是一套工具链,包含合作厂商运维数据接入ManageOne OC的开发框架和调测工具,目前支持的开发语言为Java。支持接入的数据范围包括:资源、监控(性能)、告警;合作厂商通过基于Woodpecker开发驱动,完成数据接入ManageOne OC侧。

cke_205.png

image.png

写在最后

可以看到,CloudBonder的生态社区通过一系列生态项目,解决提交叉组合、架构分层不清晰、运维界面不清晰等问题,简化对接流程,降低生态伙伴对接成本,缩短对接时间。

从而让华为云Stack实现云平台南向设备框架设计分层解耦,生态伙伴设备模型标准化对接。

点击关注,第一时间了解华为云新鲜技术~