阿里这份开发手册几乎涵盖了Spring Cloud所有操作,这资料太牛了!

117 阅读2分钟

前言

Spring Cloud Alibaba为分布式应用开发提供了一站式解决方案。它包含开发分布式应用程序所需的所有组件,可以轻松地使用Spring Cloud开发应用程序。

使用Spring Cloud Alibaba,只需添加一些注解和少量配置,即可将Spring Cloud应用连接到Alibaba的分布式解决方案中,并使用Alibaba中间件构建分布式应用系统。

正是基于这些原因,我们有必要来学习SpringCloud Alibaba技术。那如何学习呢?市面上对于SpringCloud Alibaba讲解的资料零零碎碎,根本不成完整体系;去官网学习又无从下手,饱受打击,因此我将在这分享给大家!

Spring-Cloud-Alibaba详细笔记预览

太牛了,阿里这份开发手册几乎涵盖了Spring Cloud所有操作

\

太牛了,阿里这份开发手册几乎涵盖了Spring Cloud所有操作

\

详细内容

模块一 微服务架构设计: 本模块主要介绍了什么是微服务体系结构,以及微服务体系结构设计中的一些常见问题。

太牛了,阿里这份开发手册几乎涵盖了Spring Cloud所有操作

\

模块二 Nacos 服务治理:Nacos注册中心是整个微服务体系结构的核心。本文将详细介绍Nacos的安装、使用和集群构建过程,并以图文的形式介绍Nacos服务发现的基本原理。

太牛了,阿里这份开发手册几乎涵盖了Spring Cloud所有操作

\

模块三 系统保护:Sentinel是Alibaba提供的服务保护中间件。使用sentinel可以有效地防止分布式体系结构的系统崩溃。在此阶段,我们将解释Sentinel在限流、熔断、代码控制等方面的最佳实践。

太牛了,阿里这份开发手册几乎涵盖了Spring Cloud所有操作

\

模块四 高级特性:在这一阶段,我们将介绍SpringCloudAlibaba提供的许多高级功能。例如:配置中心、链路跟踪、性能监控、分布式事务、消息队列等。我们将从应用介绍到原理分析,逐一讲解这些技术。

太牛了,阿里这份开发手册几乎涵盖了Spring Cloud所有操作

\

太牛了,阿里这份开发手册几乎涵盖了Spring Cloud所有操作

\

太牛了,阿里这份开发手册几乎涵盖了Spring Cloud所有操作

\

模块五 微服务通信:当服务需要相互通信时,springcloudAlibaba支持RPC和restful解决方案。相应的产品是Dubbo和openfeign。在这个阶段,我将给出这些组件的最佳实践和原理分析。

太牛了,阿里这份开发手册几乎涵盖了Spring Cloud所有操作

\

模块六 微服务架构最佳实践:这阶段,我将拿出自己的私藏干货,为大家讲解微服务架构的综合应用和项目实践。在这里我们将接触到Seata分布式事务架构、多级缓存设计、老项目升级策略!

太牛了,阿里这份开发手册几乎涵盖了Spring Cloud所有操作

\

最后,再分享我历时三个月总结的 Java 面试 + Java 后端技术核心指南,这是本人这几年及春招的总结,已经拿到了多个大厂offer,整理成了一本电子书,拿去不谢,目录如下:

太牛了,阿里这份开发手册几乎涵盖了Spring Cloud所有操作

\


模块一 : 高并发

太牛了,阿里这份开发手册几乎涵盖了Spring Cloud所有操作

\

模块二 : 中间件

太牛了,阿里这份开发手册几乎涵盖了Spring Cloud所有操作

\

模块三 : 大数据高并发

太牛了,阿里这份开发手册几乎涵盖了Spring Cloud所有操作

\


模块四 : 数据库

太牛了,阿里这份开发手册几乎涵盖了Spring Cloud所有操作

\

模块五 : 红黑树

太牛了,阿里这份开发手册几乎涵盖了Spring Cloud所有操作

\


模块六 : 常见面试题

太牛了,阿里这份开发手册几乎涵盖了Spring Cloud所有操作

\

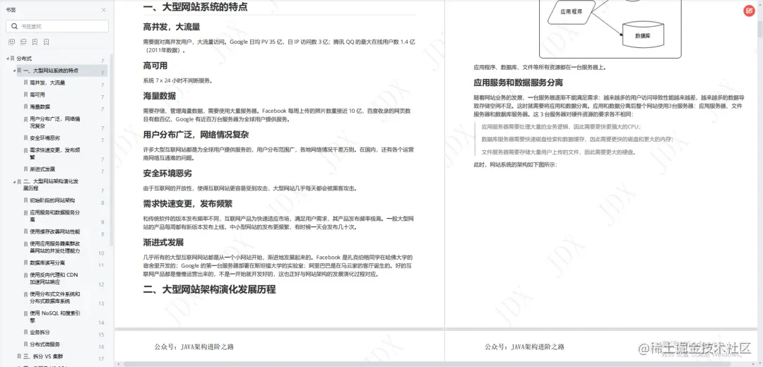
需要获取这份手册的小伙伴详见评论区哦!!