oracledb_exporter监控Oracle,一个入侵性极低的监控方案。

510 阅读10分钟

写在开篇

Oracle怎么做监控?用Zabbix?可以呀,但!本篇讲的内容是基于上次设计的Prometheus主备方案的基础上进行的, 上篇的文章是《重磅!DIY的Prometheus主备方案,全网唯一。生产未上,测试先行。》,顺便再附上该篇文章的链接:mp.weixin.qq.com/s?__biz=MzU…

方案说明

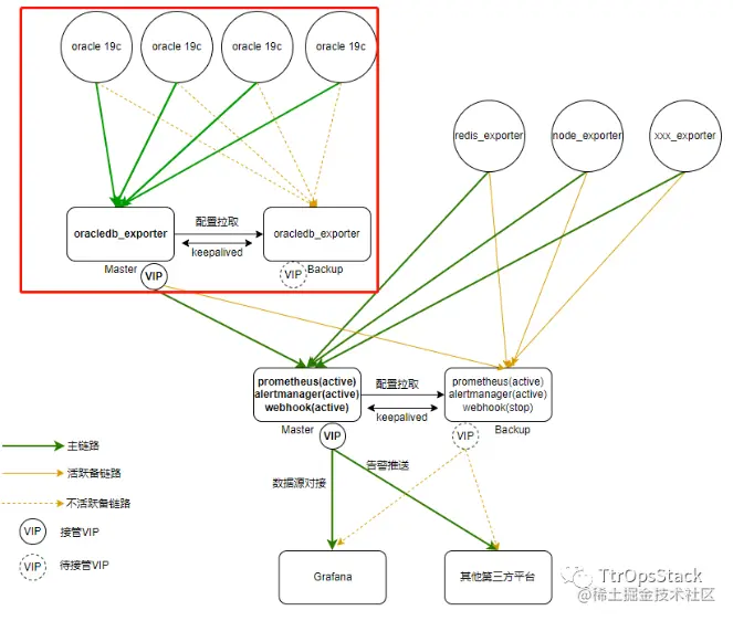
本篇讲的是下图中的红色框部分

image.png

红色框部分,是oracledb_exporter的主备方案,结合上次的设计,这个图是完整的监控架构了。

oracledb_exporter的主备方案设计思路是跟Prometheus主备的设计思路大同小异的,架构不管如何设计,都是为了在生产环境上不要存在单点。

环境规划

用途主备角色物理IPVIP接管VIP地址
oracledb_exporterMaster192.168.11.20接管192.168.11.200
oracledb_exporterBackup192.168.11.21待接管192.168.11.200

安装keepalived

  1. 下载keepalived
wget https://www.keepalived.org/software/keepalived-2.2.7.tar.gz
  1. 编译和安装
mkdir -p /usr/local/keepalived
tar -zxf keepalived-2.2.7.tar.gz
cd keepalived-2.2.7
./configure --prefix=/usr/local/keepalived/ && make && make install
  1. 配置master和backup的keepalived.conf

配置非抢占模式

  • master
global_defs {   
   router_id lb01
}

vrrp_instance VI_1 {
    state BACKUP
    interface ens32
    virtual_router_id 80
    priority 150
    nopreempt
    advert_int 1
    authentication {
        auth_type PASS
        auth_pass 1111
    }
    virtual_ipaddress {
        192.168.11.200/24 dev ens32 label ens32:1
    }
}
  • backup
global_defs {   
   router_id lb02
}

vrrp_instance VI_1 {
    state BACKUP
    interface ens32
    virtual_router_id 80
    priority 100
    nopreempt
    advert_int 1
    authentication {
        auth_type PASS
        auth_pass 1111
    }
    virtual_ipaddress {
        192.168.11.200/24 dev ens32 label ens32:1
    }
}
  1. 启动keepalived
/usr/local/keepalived/sbin/keepalived -f /usr/local/keepalived/etc/keepalived/keepalived.conf

安装Oracle Instant Client

oracledb_exporterer连接oracle数据库,需依赖oracle client,因此也要提前下载好oracle client。如果是Oracle 19C可用21版本的Client,如果是Oracle 11g可用18版本的Client,如果操作系统比较新(如是CentOS7以上),则可以装21,对于去连接Oracle 19C还是11g,其实是可向下兼容的。

笔者附上Oracle Instant Client的下载链接,如下:

注意:Master和Backup两台主机都要安装oracle client哦!

将如下列出的包都下载后进行安装,也没啥特殊需求,为了方便后续通过sqlplus远程连接oracle或者java程序连接oracle,全都安装吧!

rpm -ivh oracle-instantclient-basic-21.1.0.0.0-1.x86_64.rpm
rpm -ivh oracle-instantclient-devel-21.1.0.0.0-1.x86_64.rpm
rpm -ivh oracle-instantclient-jdbc-21.1.0.0.0-1.x86_64.rpm
rpm -ivh oracle-instantclient-odbc-21.1.0.0.0-1.x86_64.rpm
rpm -ivh oracle-instantclient-sqlplus-21.1.0.0.0-1.x86_64.rpm
rpm -ivh oracle-instantclient-tools-21.1.0.0.0-2.x86_64.rpm

JDBC和ODBC都是API(应用程序编程接口),它帮助客户端的应用程序访问服务器端的数据库,JDBC表示Java数据库连接,JDBC是任何Java应用程序和不同数据库之间的标准接口,JDBC的功能是帮助基于Java的应用程序访问不同类型的数据库。ODBC是开放式数据库连接,与JDBC一样,ODBC也是一个API,充当客户端应用程序和服务器端数据库之间的接口,为了方便,笔者把JDBC和ODBC都安装了。

部署oracledb_exporter

注意:Master和Backup两台主机都要部署oracledb_exporter哦!

  1. 下载
wget https://github.com/iamseth/oracledb_exporter/releases/download/0.3.0rc1/oracledb_exporter.0.3.0rc1-ora18.5.linux-amd64.tar.gz
  1. 部署

上传oracledb_exporterer二进制包到oracle数据库服务器后,再进行解压,并移动到您规划好的目录,笔者的目录是在/usr/local/exporter/oracledb_exporter

tar -zxf oracledb_exporter.0.3.0rc1-ora18.5.linux-amd64.tar.gz 
mv oracledb_exporter.0.3.0rc1-ora18.5.linux-amd64 /usr/local/exporter/oracledb_exporter

笔者将oracledb_exporter部署在/usr/local/exporter/oracledb_exporter路径下,请您根据您自己的实际情况修改。

  1. 配置环境变量

在全局环境变量配置文件(/etc/profile)中,添加以下环境变量:

  • oracle客户端相关变量
export ORACLE_HOME=/usr/lib/oracle/21/client64
export TNS_ADMIN=/usr/lib/oracle/21/client64
export ORACLE_BASE=/usr/lib/oracle/21/client64
export LD_LIBRARY_PATH=${LD_LIBRARY_PATH}:$ORACLE_HOME/lib
export PATH=$PATH:$ORACLE_HOME/bin
  • oracledb_exporter相关变量
export ORACLEDB_EXPORTER_EXEC_PATH=/usr/local/exporter/oracledb_exporter
export PATH=$PATH:$ORACLEDB_EXPORTER_EXEC_PATH
  1. 执行source命令使其生效
source /etc/profile
  1. 验证oracledb_exporter二进制执行程序能否在任何地方调用并且正常执行
[root@exporter-server-master ~]# oracledb_exporter --version
oracledb_exporter 0.3.0rc1
[root@exporter-server-master ~]# oracledb_exporter --help
usage: oracledb_exporter [<flags>]

Flags:
  -h, --help                     Show context-sensitive help (also try --help-long and --help-man).
      --web.listen-address=":9161"  
                                 Address to listen on for web interface and telemetry. (env: LISTEN_ADDRESS)
      --web.telemetry-path="/metrics"  
                                 Path under which to expose metrics. (env: TELEMETRY_PATH)
      --default.metrics="default-metrics.toml"  
                                 File with default metrics in a TOML file. (env: DEFAULT_METRICS)
      --custom.metrics=""        File that may contain various custom metrics in a TOML file. (env: CUSTOM_METRICS)
      --query.timeout="5"        Query timeout (in seconds). (env: QUERY_TIMEOUT)
      --database.maxIdleConns=0  Number of maximum idle connections in the connection pool. (env: DATABASE_MAXIDLECONNS)
      --database.maxOpenConns=10  
                                 Number of maximum open connections in the connection pool. (env: DATABASE_MAXOPENCONNS)
      --log.level="info"         Only log messages with the given severity or above. Valid levels: [debug, info, warn, error, fatal]
      --log.format="logger:stderr"  
                                 Set the log target and format. Example: "logger:syslog?appname=bob&local=7" or "logger:stdout?json=true"
      --version                  Show application version.

[root@exporter-server-master ~]# 

显然能正常执行,very good!!!

业务目录的规划和规范

提示:为确保数据安全,请在您的数据目录(数据盘目录)中进行规划,如笔者的数据目录是在/data/,按业务维度,在/data目录下又规划了用于存放各个业务的oracle数据库连接配置以及日志信息等,如笔者的规划:/data/database_monitoring/business/

下面进行规划示例的演示,请严格参考,此演示是模拟一个业务作为示例进行规划演示,这个虚拟的业务叫做mail91,具体如下:

/data/ # 数据目录
/data/database_monitoring/ # 所有数据库监控的根目录
/data/database_monitoring/business/ # 所有业务的根目录
/data/database_monitoring/business/mail91/ # 具体某个业务的目录
/data/database_monitoring/business/mail91/oracle # 业务下的oracle数据库
/data/database_monitoring/business/mail91/oracle/logs # 记录采集日志的目录
/data/database_monitoring/business/mail91/oracle/custom_metrics # 自定义指标文件存放的目录
/data/database_monitoring/business/mail91/oracle/default-metrics.toml # 默认的指标文件(一定要存在)
/data/database_monitoring/business/mail91/oracle/.env_var # 保存DATA_SOURCE_NAME变量的目录(注意前面的点,这是一个隐藏目录)

上述的示例规划中,在实际部署的时候,数据目录是可变的。可根据您的实际情况进行改变数据目录,其它的目录请严格按照此规范。假设,该业务下还有mysql,也可按同样的套路进行规划即可。

关于default-metrics.toml文件,这是默认的指标文件,当解压oracledb_exporter.0.3.0rc1-ora18.5.linux-amd64.tar.gz后,就会有这个文件,将其移动到规划好的业务目录下即可。

创建数据库连接的环境变量文件

在对应业务的oracle目录下,创建隐藏的“.env_var”目录,并创建连接数据库信息的环境变量文件,文件的命名格式为:“.采集端口_数据库IP_PDB名称”。注意,它也是一个隐藏的文件,最后执行source使其生效即可。

cd /data/database_monitoring/business/mail91/oracle
mkdir .env_var
cd .env_var/
echo "export DATA_SOURCE_NAME=tantianran2/abc123456@192.168.11.8:1521/PDB1_ZABBIX.DB" > .9161_192.168.11.8_PDB1_ZABBIX.DB
source .9161_192.168.11.8_PDB1_ZABBIX.DB

之所以要设置DATA_SOURCE_NAME环境变量,是因为oracledb_exporter会读取该变量的数据库连接信息进行对数据库发起连接。

采集默认指标

当把oracledb_exporter的二进制包解压到规划的目录后,其下面还包含了一个default-metrics.toml文件,这个是默认的指标配置文件。根据官方给出的数量,默认的指标共计有25个。如果没有额外的监控指标需求,当然可以使用默认的,启动时指定参数--default.metrics="default-metrics.toml"就好。当然,默认的指标也是可以不用的。如果有自定义监控指标的需求,当然就使用自定义监控指标了,自定义监控指标在下章节进行讲解。

  1. 将default-metrics.toml文件移动到对应的业务目录下
mv /usr/local/exporter/oracledb_exporter/default-metrics.toml /data/database_monitoring/business/mail91/oracle/

有没有思考过一个问题,为啥要把default-metrics.toml文件移动到自定业务目录下?因为oracledb_exporter启动的时候会自动找这个默认的指标文件呢,在前面的步骤中,我们将oracledb_exporter的可执行程序路径加入到了全局环境变量,也就是在哪都可以调用到oracledb_exporter,而不用指定绝对路径。那么,之前我们也按业务的维度规划好了目录,每个业务就是一个目录,为了方便对不同业务的oracle监控指标进行管理,对oracledb_exporter的启停都在对应目录下进行,这样就可以做到业务独立,不影响其它业务。现在重点来了,在对应的业务目录下进行启停的时候,它会自动找默认的default-metrics.toml指标文件,如果找不到的话就会报错。

下面,我们来验证一下,找不到default-metrics.toml的时候,是不是真的会报错。

[root@exporter-server-master oracle]# mv default-metrics.toml default-metrics.toml.bak
[root@exporter-server-master oracle]# oracledb_exporter --log.level warn --web.listen-address 0.0.0.0:9162 --custom.metrics ./custom_metrics/test.toml > ./logs/test_9161_192.168.11.8_PDB1_ZABBIX.DB.log
ERRO[0000] open default-metrics.toml: no such file or directory  source="main.go:512"
panic: Error while loading default-metrics.toml

goroutine 1 [running]:
main.reloadMetrics()
        /home/travis/gopath/src/github.com/iamseth/oracledb_exporter/main.go:513 +0x722
main.main()
        /home/travis/gopath/src/github.com/iamseth/oracledb_exporter/main.go:545 +0x19e

结果很显然,果然报错了。所以,在每个业务的目录下都要存在默认的default-metrics.toml指标文件。

  1. 启动oracledb_exporter进行采集默认指标

创建一个启动脚本:“start.sh”

#!/bin/sh
nohup oracledb_exporter --log.level warn --web.listen-address=0.0.0.0:9161 --default.metrics ./default-metrics.toml > ./logs/9161_192.168.11.8_PDB1_ZABBIX.DB.log &

注意:输出日志信息写入到文件,且日志的文件命名格式为:“采集端口_数据库IP_PDB名称.log”

执行启动脚本

sh start.sh

通过web浏览器访问采集到的默认指标

image.png

按照之前的测试发现,其实根本不用显示指定--default.metrics ./default-metrics.toml,它都会自己去找default-metrics.toml这个默认的指标配置文件。

那咱们测试看看,执行下面命令启动:

[root@exporter-server-master oracle]# oracledb_exporter --log.level warn --web.listen-address=:9161

用web浏览器访问指标页面:http://192.168.11.20:9161/metrics

image.png

事实证明果真如此,照样可以采集到默认的指标。

  1. 下面列出了oracledb_exporter自带的指标
指标名称意义
oracledb_exporter_last_scrape_duration_seconds最后一次抓取用时,单位:秒
oracledb_exporter_last_scrape_error最后一次抓取错误
oracledb_exporter_scrapes_total抓取总数
oracledb_up数据库运行状态
oracledb_activity_execute_count活动执行计数
oracledb_activity_parse_count_total活动解析总数
oracledb_activity_user_commits活动用户提交数
oracledb_activity_user_rollbacks活动用户回滚数
oracledb_sessions_activity会话活动数
oracledb_wait_time_application应用等待时间
oracledb_wait_time_commit提交等待时间
oracledb_wait_time_concurrency并发等待时间
oracledb_wait_time_configuration配置等待时间
oracledb_wait_time_network网络等待时间
oracledb_wait_time_other其他等待时间
oracledb_wait_time_scheduler调度器等待时间
oracledb_wait_time_system_io系统io等待时间
oracledb_wait_time_user_io用户io等待时间
oracledb_tablespace_bytes表空间大小,单位:字节
oracledb_tablespace_max_bytes表空间最大字节数
oracledb_tablespace_free剩余表空间
oracledb_tablespace_used_percent表空间使用百分比
oracledb_process_count进程计数
oracledb_resource_current_utilization资源当前利用率
oracledb_resource_limit_value资源限制值

官方自定义监控指标测试

当oracledb_exporter自带的监控指标不能满足的需求的时候,就需要使用自定义的监控指标了。oracledb_exporter是支持自定义监控指标的,说白了就是自己写sql,oracledb_exporter会帮你连接到数据库上执行,然后得到结果。

  1. 在github上,官方有一个简单的例子,我们先拿来本地测试测试,看看效果如何

image.png

在./custom_metrics目录下创建test.toml

[[metric]]
context = "test"
request = "SELECT 1 as value_1, 2 as value_2 FROM DUAL"
metricsdesc = { value_1 = "Simple example returning always 1.", value_2 = "Same but returning always 2." }
  1. 下面我们自己亲自验证一下 在规划好的业务目录下(/data/database_monitoring/business/mail91/oracle/)创建一个启动脚本start.sh
#!/bin/sh
# 监控测试环境oracle
source .env_var/.9161_192.168.11.8_PDB1_ZABBIX.DB
nohup oracledb_exporter --log.level warn --web.listen-address :9161 > ./logs/9161_192.168.11.8_PDB1_ZABBIX.DB.log &
nohup oracledb_exporter --log.level warn --web.listen-address :9162 --custom.metrics ./custom_metrics/test.toml > ./logs/test_9161_192.168.11.8_PDB1_ZABBIX.DB.log &
  • 上面的启动脚本中,oracledb_exporter连接的是同一个数据库,启动前且通过source命令使其DATA_SOURCE_NAME变量生效
  • oracledb_exporter监听的9161端口,拉取的是默认指标
  • oracledb_exporter监听的9162端口,拉取的是自定义指标

下面我们通过浏览器均访问9161和9162端口查看指标信息,做个对比

先看9161端口,拉取的是默认指标

image.png

再看9162端口,拉取的是自定义指标

image.png

特别说明:经过对比,问题很明显了,获取自定义指标的同时,它也会获取自动获取默认的指标。

真的是这样吗?笔者又再一次产生了新的想法,对此产生了质疑,如果直接将参数 --default.metrics 指向 ./custom_metrics/test.toml,那是不是就会只采集自定义指标了?而不会采集默认指标啦?于是,笔者又做了一次测试

#!/bin/sh
# 监控测试环境oracle
source .env_var/.9161_192.168.11.8_PDB1_ZABBIX.DB 

# nohup oracledb_exporter --log.level warn --web.listen-address :9161 > ./logs/9161_192.168.11.8_PDB1_ZABBIX.DB.log &

# nohup oracledb_exporter --log.level warn --web.listen-address :9162 --custom.metrics ./custom_metrics/test.toml > ./logs/test_9161_192.168.11.8_PDB1_ZABBIX.DB.log &

nohup oracledb_exporter --log.level warn --web.listen-address :9162 --default.metrics ./custom_metrics/test.toml > ./logs/test1_9161_192.168.11.8_PDB1_ZABBIX.DB.log &

笔者将前两条oracledb_exporter启动命令给注释了,只看最后一条启动命令,注意这里:--default.metrics ./custom_metrics/test.toml

启动后,效果如下:

image.png

答案很明显了,默认的指标还是会采集,自定义的指标也会采集。并没有像笔者推测的那样:用--default.metrics指向自定义指标文件,是不是就会只采集自定义指标了?因此,经过实战测试,推翻了笔者的质疑。所以,实践出真知啊!

写在最后

文章内容太长,笔者担心广大读者没有耐心看。本篇就到此为止吧!真是有点意犹未尽啊!那么,下一篇笔者会接着讲如下内容:

  1. oracledb_exporter的备机拉取master配置
  2. 根据实际业务需求编写自定义监控指标,让其真正可以在生产上玩起来

好了!就此搁笔,望大家多多关注、点赞、收藏、转发!

本文转载于:mp.weixin.qq.com/s/PDm2bK7IM…