多线程高并发编程(10) -- ConcurrentHashMap源码分析

132 阅读18分钟

 一.背景

  前文讲了HashMap的源码分析,从中可以看到下面的问题:

  • HashMap的put/remove方法不是线程安全的,如果在多线程并发环境下,使用synchronized进行加锁,会导致效率低下;
  • 在遍历迭代获取时进行修改(put/remove)操作,会导致发生并发修改异常(ConcurrentModificationException);
  • 在JDK1.7之前,对HashMap进行put添加操作,会导致链表反转,造成链表回路,从而发生get死循环,(当然这个问题在JDK1.8被改进了按照原链表顺序进行重排移动);
  • 如果多个线程同时检测到元素个数超过 数组大小 * loadFactor,这样就会发生多个线程同时对数组进行扩容,都在重新计算元素位置以及复制数据,但是最终只有一个线程扩容后的数组会赋给 table,也就是说其他线程的都会丢失,并且各自线程 put 的数据也丢失;

  基于上述问题,都可以使用ConcurrentHashMap进行解决,ConcurrentHashMap使用分段锁技术解决了并发访问效率,在遍历迭代获取时进行修改操作也不会发生并发修改异常等等问题。

  二.源码解析

  1. 构造方法:

    复制代码

    //最大容量大小
        private static final int MAXIMUM_CAPACITY = 1 << 30;
        //默认容量大小
        private static final int DEFAULT_CAPACITY = 16;
        /**
         *控制标识符,用来控制table的初始化和扩容的操作,不同的值有不同的含义
         *  多线程之间,以volatile方式读取sizeCtl属性,来判断ConcurrentHashMap当前所处的状态。
         *  通过cas设置sizeCtl属性,告知其他线程ConcurrentHashMap的状态变更
         *未初始化:
         *  sizeCtl=0:表示没有指定初始容量。
         *  sizeCtl>0:表示初始容量。
         *初始化中:
         *  sizeCtl=-1,标记作用,告知其他线程,正在初始化
         *正常状态:
         *  sizeCtl=0.75n ,扩容阈值
         *扩容中:
         *  sizeCtl < 0 : 表示有其他线程正在执行扩容
         *  sizeCtl = (resizeStamp(n) << RESIZE_STAMP_SHIFT) + 2 :表示此时只有一个线程在执行扩容
         */
        private transient volatile int sizeCtl;
        //并发级别
        private static final int DEFAULT_CONCURRENCY_LEVEL = 16;
        //创建一个新的空map,默认大小是16
        public ConcurrentHashMap() {
        }
        public ConcurrentHashMap(int initialCapacity) {
            if (initialCapacity < 0)
                throw new IllegalArgumentException();
            //调整table的大小,tableSizeFor的实现查看前文HashMap源码分析的构造方法模块
            int cap = ((initialCapacity >= (MAXIMUM_CAPACITY >>> 1)) ?
                       MAXIMUM_CAPACITY :
                       tableSizeFor(initialCapacity + (initialCapacity >>> 1) + 1));
            this.sizeCtl = cap;
        }
        public ConcurrentHashMap(Map<? extends K, ? extends V> m) {
            this.sizeCtl = DEFAULT_CAPACITY;
            putAll(m);
        }
        public ConcurrentHashMap(int initialCapacity, float loadFactor) {
            this(initialCapacity, loadFactor, 1);
        }
        /**
         * concurrencyLevel:并发度,预估同时操作数据的线程数量
         * 表示能够同时更新ConccurentHashMap且不产生锁竞争的最大线程数。
         * 默认值为16,(即允许16个线程并发可能不会产生竞争)。
         */
        public ConcurrentHashMap(int initialCapacity,
                                 float loadFactor, int concurrencyLevel) {
            if (!(loadFactor > 0.0f) || initialCapacity < 0 || concurrencyLevel <= 0)
                throw new IllegalArgumentException();
            //至少使用同样多的桶容纳同样多的更新线程来操作元素
            if (initialCapacity < concurrencyLevel)   // Use at least as many bins
                initialCapacity = concurrencyLevel;   // as estimated threads
            long size = (long)(1.0 + (long)initialCapacity / loadFactor);
            int cap = (size >= (long)MAXIMUM_CAPACITY) ?
                MAXIMUM_CAPACITY : tableSizeFor((int)size);
            this.sizeCtl = cap;
        }
    

    复制代码

  2. put:

    复制代码

    public V put(K key, V value) {
            return putVal(key, value, false);
        }
        static final int HASH_BITS = 0x7fffffff; // usable bits of normal node hash普通节点哈希的可用位
        //把位数控制在int最大整数之内,h ^ (h >>> 16)的含义查看前文的put源码解析
        static final int spread(int h) {
            return (h ^ (h >>> 16)) & HASH_BITS;
        }
        final V putVal(K key, V value, boolean onlyIfAbsent) {
            //key和value为空抛出异常
            if (key == null || value == null) throw new NullPointerException();
            //得到hash值
            int hash = spread(key.hashCode());
            int binCount = 0;
            //自旋对table进行遍历
            for (Node<K,V>[] tab = table;;) {
                Node<K,V> f; int n, i, fh;
                //初始化table
                if (tab == null || (n = tab.length) == 0)
                    tab = initTable();
                //如果hash计算出的槽位元素为null,CAS将元素填充进当前槽位并结束遍历
                else if ((f = tabAt(tab, i = (n - 1) & hash)) == null) {
                    if (casTabAt(tab, i, null,
                                 new Node<K,V>(hash, key, value, null)))
                        break;                   // no lock when adding to empty bin
                }
                //hash为-1,说明正在扩容,那么就帮助其扩容。以加快速度
                else if ((fh = f.hash) == MOVED)
                    tab = helpTransfer(tab, f);
                else {
                    V oldVal = null;
                    synchronized (f) {// 同步 f 节点,防止增加链表的时候导致链表成环
                        if (tabAt(tab, i) == f) {// 如果对应的下标位置的节点没有改变
                            if (fh >= 0) {//f节点的hash值大于0
                                binCount = 1;//链表初始长度
                                // 死循环,直到将值添加到链表尾部,并计算链表的长度
                                for (Node<K,V> e = f;; ++binCount) {
                                    K ek;
                                    //hash和key相同,值进行覆盖
                                    if (e.hash == hash &&
                                        ((ek = e.key) == key ||
                                         (ek != null && key.equals(ek)))) {
                                        oldVal = e.val;
                                        if (!onlyIfAbsent)
                                            e.val = value;
                                        break;
                                    }
                                    Node<K,V> pred = e;
                                    //hash和key不同,添加到链表后面
                                    if ((e = e.next) == null) {
                                        pred.next = new Node<K,V>(hash, key,
                                                                  value, null);
                                        break;
                                    }
                                }
                            }
                            //是树节点,添加到树中
                            else if (f instanceof TreeBin) {
                                Node<K,V> p;
                                binCount = 2;
                                if ((p = ((TreeBin<K,V>)f).putTreeVal(hash, key,
                                                               value)) != null) {
                                    oldVal = p.val;
                                    if (!onlyIfAbsent)
                                        p.val = value;
                                }
                            }
                        }
                    }
                     //如果节点添加到链表和树中
                    if (binCount != 0) {
                        //链表长度大于等于8时,将链表转换成红黑树树
                        if (binCount >= TREEIFY_THRESHOLD)
                            treeifyBin(tab, i);
                        if (oldVal != null)
                            return oldVal;
                        break;
                    }
                }
            }
            // 判断是否需要扩容
            addCount(1L, binCount);
            return null;
        }
    

    复制代码

    1. initTable:初始化

      复制代码

      private final Node<K,V>[] initTable() {
              Node<K,V>[] tab; int sc;
              while ((tab = table) == null || tab.length == 0) {
                  //如果一个线程发现sizeCtl<0,意味着另外的线程执行CAS操作成功,当前线程只需要让出cpu时间片,即保证只有一个线程初始化
                  //由于sizeCtl是volatile的,保证了顺序性和可见性
                  if ((sc = sizeCtl) < 0)
                      Thread.yield(); // lost initialization race; just spin
                  else if (U.compareAndSwapInt(this, SIZECTL, sc, -1)) {//cas操作判断并置为-1
                      try {
                          if ((tab = table) == null || tab.length == 0) {
                              int n = (sc > 0) ? sc : DEFAULT_CAPACITY;//若没有参数则默认容量为16
                              @SuppressWarnings("unchecked")
                              Node<K,V>[] nt = (Node<K,V>[])new Node<?,?>[n];//创建数组
                              table = tab = nt;//数组赋值给当前ConcurrentHashMap
                              //计算下一次元素到达扩容的阀值,如果n为16的话,那么这里 sc = 12,其实就是 0.75 * n
                              sc = n - (n >>> 2);
                          }
                      } finally {
                          sizeCtl = sc;
                      }
                      break;
                  }
              }
              return tab;
          }
      

      复制代码

    2. tabAt:寻找指定数组在内存中i位置的数据

      复制代码

      static final <K,V> Node<K,V> tabAt(Node<K,V>[] tab, int i) {
              /**getObjectVolatile:获取obj对象中offset偏移地址对应的object型field的值,支持volatile load语义。
               * 数组的寻址计算方式:a[i]_address = base_address + i * data_type_size
               * base_address:起始地址;i:索引;data_type_size:数据类型长度大小
               */
              return (Node<K,V>)U.getObjectVolatile(tab, ((long)i << ASHIFT) + ABASE);
          }
      

      复制代码

    3. helpTransfer:帮助扩容

      复制代码

      private static int RESIZE_STAMP_BITS = 16;
          /**
           * numberOfLeadingZeros()的具体算法逻辑请参考:https://www.jianshu.com/p/2c1be41f6e59
           * numberOfLeadingZeros(n)返回的是n的二进制标识的从高位开始到第一个非0的数字的之间0的个数,比如numberOfLeadingZeros(8)返回的就是28 ,因为0000 0000 0000 0000 0000 0000 0000 1000在1前面有28个0
           * RESIZE_STAMP_BITS 的值是16,1 << (RESIZE_STAMP_BITS - 1)就是将1左移位15位,0000 0000 0000 0000 1000 0000 0000 0000
           * 然后将两个数字再按位或,将相当于 将移位后的 两个数相加。
           * 比如:
           * 8的二进制表示是: 0000 0000 0000 0000 0000 0000 0000 1000 = 8
           * 7的二进制表示是: 0000 0000 0000 0000 0000 0000 0000 0111 = 7
           * 按位或的结果是:  0000 0000 0000 0000 0000 0000 0000 1111 = 15
           * 相当于 8 + 7 =15
           * 为什么会出现这种效果呢?因为8是2的整数次幂,也就是说8的二进制表示只会在某个高位上是1,其余地位都是0,所以在按位或的时候,低位表示的全是7的位值,所以出现了这种效果。
           */
          static final int resizeStamp(int n) {
              return Integer.numberOfLeadingZeros(n) | (1 << (RESIZE_STAMP_BITS - 1));
          }
          final Node<K,V>[] helpTransfer(Node<K,V>[] tab, Node<K,V> f) {
              Node<K,V>[] nextTab; int sc;
               //如果table不是空,且node节点是转移类型,且node节点的nextTable(新 table)不是空,尝试帮助扩容
              if (tab != null && (f instanceof ForwardingNode) &&
                  (nextTab = ((ForwardingNode<K,V>)f).nextTable) != null) {
                  //根据length得到一个标识符号
                  int rs = resizeStamp(tab.length);
                   //如果nextTab没有被并发修改,且tab也没有被并发修改,且sizeCtl<0(说明还在扩容)
                  while (nextTab == nextTable && table == tab &&
                         (sc = sizeCtl) < 0) {
                      /**
                       * 如果 sizeCtl 无符号右移16不等于rs( sc前16位如果不等于标识符,则标识符变化了)
                       * 或者 sizeCtl == rs + 1(扩容结束了,不再有线程进行扩容)(默认第一个线程设置 sc ==rs 左移 16  + 2,当第一个线程结束扩容了,就会将 sc 减1。这个时候,sc 就等于 rs + 1
                       * 或者 sizeCtl == rs + 65535  (如果达到最大帮助线程的数量,即 65535
                       * 或者转移下标正在调整 (扩容结束)
                       * 结束循环,返回 table
                       * 【即如果还在扩容,判断标识符是否变化,判断扩容是否结束,判断是否达到最大线程数,判断扩容转移下标是否在调整(扩容结束),如果满足任意条件,结束循环。】
                       */
                      if ((sc >>> RESIZE_STAMP_SHIFT) != rs || sc == rs + 1 ||
                          sc == rs + MAX_RESIZERS || transferIndex <= 0)
                          break;
                      // 如果以上都不是,  sizeCtl + 1, (表示增加了一个线程帮助其扩容)
                      if (U.compareAndSwapInt(this, SIZECTL, sc, sc + 1)) {
                          transfer(tab, nextTab);//进行扩容和数据迁移
                          break;
                      }
                  }
                  return nextTab;//返回扩容后的数组
              }
              return table;//没有扩容,返回原数组
          }
      

      复制代码

    4.  transfer:扩容和数据迁移,采用多线程扩容,整个扩容过程,通过cas设置sizeCtl、transferIndex等变量协调多个线程进行并发扩容;

      1.  transferIndex属性:
        //扩容索引,表示已经分配给扩容线程的table数组索引位置。主要用来协调多个线程,并发安全地获取迁移任务(hash桶)。
        private transient volatile int transferIndex;
        
        1. 在扩容之前,transferIndex 在数组的最右边 。此时有一个线程发现已经到达扩容阈值,准备开始扩容。

        2. 扩容线程,在迁移数据之前,首先要将transferIndex左移(以cas的方式修改 transferIndex=transferIndex-stride(要迁移hash桶的个数) ),获取迁移任务。每个扩容线程都会通过for循环+CAS的方式设置transferIndex,因此可以确保多线程扩容的并发安全。(

          换个角度,我们可以将待迁移的table数组,看成一个任务队列,transferIndex看成任务队列的头指针。而扩容线程,就是这个队列的消费者。扩容线程通过CAS设置transferIndex索引的过程,就是消费者从任务队列中获取任务的过程。

          )

      2.  扩容过程:
        1.  容量已经达到扩容阈值,需要进行扩容操作,此时transferindex=tab.length=32
        2. 扩容线程A 以cas的方式修改transferindex=31-16=16 ,然后按照降序迁移table[31]--table[16]这个区间的hash桶
        3. 迁移hash桶时,会将桶内的链表或者红黑树,按照一定算法,拆分成2份,将其插入nextTable[i]和nextTable[i+n](n是table数组的长度)。 迁移完毕的hash桶,会被设置成ForwardingNode节点,以此告知访问此桶的其他线程,此节点已经迁移完毕
        4. 此时线程2访问到了ForwardingNode节点,如果线程2执行的put或remove等写操作,那么就会先帮其扩容。如果线程2执行的是get等读方法,则会调用ForwardingNode的find方法,去nextTable里面查找相关元素
        5. 线程2加入扩容操作
        6. 如果准备加入扩容的线程,发现以下情况,放弃扩容,直接返回。
          1. 发现transferIndex=0,即所有node均已分配
          2. 发现扩容线程已经达到最大扩容线程数

                                                    

      1.  源码解析

        复制代码

        private final void transfer(Node<K,V>[] tab, Node<K,V>[] nextTab) {
            int n = tab.length, stride;
            //先判断CPU核数,如果是多核,将数组长度/8,再/核数,得到stride,否则stride=数组长度,如果stride<16,则stride=16
            //这里的目的是让每个CPU处理的桶一样多,避免出现转移任务不均匀的现象,如果桶较少的话,默认一个CPU(一个线程)处理16个桶,即确保每次至少获取16个桶(迁移任务)
            if ((stride = (NCPU > 1) ? (n >>> 3) / NCPU : n) < MIN_TRANSFER_STRIDE)
                stride = MIN_TRANSFER_STRIDE; // subdivide range
            //未初始化进行初始化
            if (nextTab == null) {            // initiating
                try {
                    @SuppressWarnings("unchecked")
                    Node<K,V>[] nt = (Node<K,V>[])new Node<?,?>[n << 1];//扩容2倍
                    nextTab = nt;//更新
                } catch (Throwable ex) {      // try to cope with OOME
                    sizeCtl = Integer.MAX_VALUE;//扩容失败,sizeCtl使用int最大值。
                    return;
                }
                nextTable = nextTab;//更新成员变量
                //transferIndex默认=table.length
                transferIndex = n;
            }
            int nextn = nextTab.length;//新tab的长度
            //创建一个fwd节点,用于占位。当别的线程发现这个槽位中是fwd类型的节点,表示其他线程正在扩容,并且此节点已经扩容完毕,跳过这个节点。关联了nextTab,可以通过ForwardingNode.find()访问已经迁移到nextTab的数据。
            ForwardingNode<K,V> fwd = new ForwardingNode<K,V>(nextTab);
            //首次推进为 true,如果等于true,说明需要再次推进一个下标(i--),反之,如果是false,那么就不能推进下标,需要将当前的下标处理完毕才能继续推进
            boolean advance = true;
            //完成状态,如果是true,就结束此方法。
            boolean finishing = false; // to ensure sweep before committing nextTab
            //自旋,i表示当前线程可以处理的当前桶区间最大下标,bound表示当前线程可以处理的当前桶区间最小下标
            for (int i = 0, bound = 0;;) {
                Node<K,V> f; int fh;
                 //while:如果当前线程可以向后推进;这个循环就是控制i递减。同时,每个线程都会进入这里取得自己需要转移的桶的区间
                //分析场景:table.length=32,此时执行到这个地方nextTab.length=64 A,B线程同时进行扩容。
                //A,B线程同时执行到while循环中cas这段代码
                //A线程获第一时间抢到资源,设置bound=nextBound=16,i = nextIndex - 1=31 A线程搬运table[31]~table[16]中间16个元素
                //B线程再次回到while起点,然后在次获取到 bound = nextBound-0,i=nextIndex - 1=15,B线程搬运table[15]~table[0]中间16个元素
                //当transferIndex=0的时候,说明table里面所有搬运任务都已经完成,无法在分配任务。
                while (advance) {
                    int nextIndex, nextBound;
                    // 对i减1,判断是否大于等于bound(正常情况下,如果大于bound不成立,说明该线程上次领取的任务已经完成了。那么,需要在下面继续领取任务)
                    // 如果对i减1大于等于 bound,或者完成了,修改推进状态为 false,不能推进了。任务成功后修改推进状态为 true。
                    // 通常,第一次进入循环,i-- 这个判断会无法通过,从而走下面的nextIndex = transferIndex(获取最新的转移下标)。其余情况都是:如果可以推进,将i减1,然后修改成不可推进。如果i对应的桶处理成功了,改成可以推进。
                    if (--i >= bound || finishing)
                        advance = false;//这里设置false,是为了防止在没有成功处理一个桶的情况下却进行了推进
                   // 这里的目的是:1. 当一个线程进入时,会选取最新的转移下标。
                   //             2. 当一个线程处理完自己的区间时,如果还有剩余区间的没有别的线程处理,再次CAS获取区间。
                    else if ((nextIndex = transferIndex) <= 0) {
                        // 如果小于等于0,说明没有区间可以获取了,i改成-1,推进状态变成false,不再推进
                        // 这个-1会在下面的if块里判断,从而进入完成状态判断
                        i = -1;
                        advance = false;//这里设置false,是为了防止在没有成功处理一个桶的情况下却进行了推进
                    }
                    // CAS修改transferIndex,即 length - 区间值,留下剩余的区间值供后面的线程使用
                    else if (U.compareAndSwapInt
                             (this, TRANSFERINDEX, nextIndex,
                              nextBound = (nextIndex > stride ?
                                           nextIndex - stride : 0))) {
                        bound = nextBound;//这个值就是当前线程可以处理的最小当前区间最小下标
                        i = nextIndex - 1;//初次对i赋值,这个就是当前线程可以处理的当前区间的最大下标
                        advance = false;// 这里设置false,是为了防止在没有成功处理一个桶的情况下却进行了推进,这样导致漏掉某个桶。下面的 if(tabAt(tab, i) == f) 判断会出现这样的情况。
                    }
                }
                //i<0(不在 tab 下标内,按照上面的判断,领取最后一段区间的线程结束)
                if (i < 0 || i >= n || i + n >= nextn) {
                    int sc;
                    if (finishing) {// 如果完成了扩容和数据迁移
                        nextTable = null;//删除成员遍历
                        table = nextTab;//更新table
                        sizeCtl = (n << 1) - (n >>> 1);//更新阀值
                        return;//结束transfer
                    }
                    //如果没完成,尝试将sc -1. 表示这个线程结束帮助扩容了,将 sc 的低 16 位减一。
                    if (U.compareAndSwapInt(this, SIZECTL, sc = sizeCtl, sc - 1)) {
                        //如果 sc - 2 不等于标识符左移 16 位。如果他们相等了,说明没有线程在帮助他们扩容了。也就是说,扩容结束了。
                        /**
                         *第一个扩容的线程,执行transfer方法之前(helpTransfer方法中),会设置 sizeCtl = (resizeStamp(n) << RESIZE_STAMP_SHIFT) + 2)
                         *后续帮其扩容的线程,执行transfer方法之前,会设置 sizeCtl = sizeCtl+1
                         *每一个退出transfer的方法的线程,退出之前,会设置 sizeCtl = sizeCtl-1
                         *那么最后一个线程退出时:
                         *必然有sc == (resizeStamp(n) << RESIZE_STAMP_SHIFT) + 2),即 (sc - 2) == resizeStamp(n) << RESIZE_STAMP_SHIFT
                        */
                        if ((sc - 2) != resizeStamp(n) << RESIZE_STAMP_SHIFT)
                            return;// 不相等,说明不到最后一个线程,直接退出transfer方法
                        finishing = advance = true;// 如果相等,扩容结束了,更新 finising 变量
                        i = n; // recheck before commit,最后退出的线程要重新check下是否全部迁移完毕
                    }
                }
                else if ((f = tabAt(tab, i)) == null) // 获取老tab的i下标位置的变量,如果是 null,就使用 fwd 占位。
                    advance = casTabAt(tab, i, null, fwd);// 如果成功写入 fwd 占位,再次推进一个下标
                else if ((fh = f.hash) == MOVED)// 如果不是 null 且 hash 值是 MOVED。
                    advance = true; // already processed,说明别的线程已经处理过了,再次推进一个下标
                else {// 到这里,说明这个位置有实际值了,且不是占位符。对这个节点上锁。为什么上锁,防止 putVal 的时候向链表插入数据
                    synchronized (f) {
                        // 判断 i 下标处的桶节点是否和 f 相同
                        if (tabAt(tab, i) == f) {
                            Node<K,V> ln, hn;// low, height 高位桶,低位桶
                            // 如果 f 的 hash 值大于 0 。TreeBin 的 hash 是 -2
                            if (fh >= 0) {
                                // 对老长度进行与运算(第一个操作数的的第n位于第二个操作数的第n位如果都是1,那么结果的第n为也为1,否则为0)
                                // 由于 Map 的长度都是 2 的次方(000001000 这类的数字),那么取于 length 只有 2 种结果,一种是 0,一种是1
                                //  如果是结果是0 ,Doug Lea 将其放在低位,反之放在高位,目的是将链表重新 hash,放到对应的位置上,让新的取于算法能够击中他。
                                int runBit = fh & n;
                                Node<K,V> lastRun = f; // 尾节点,且和头节点的 hash 值取于不相等
                                // 遍历这个桶
                                for (Node<K,V> p = f.next; p != null; p = p.next) {
                                    // 取于桶中每个节点的 hash 值
                                    int b = p.hash & n;
                                    // 如果节点的 hash 值和首节点的 hash 值取于结果不同
                                    if (b != runBit) {
                                        runBit = b; // 更新 runBit,用于下面判断 lastRun 该赋值给 ln 还是 hn。
                                        lastRun = p; // 这个 lastRun 保证后面的节点与自己的取于值相同,避免后面没有必要的循环
                                    }
                                }
                                if (runBit == 0) {// 如果最后更新的 runBit 是 0 ,设置低位节点
                                    ln = lastRun;
                                    hn = null;
                                }
                                else {
                                    hn = lastRun; // 如果最后更新的 runBit 是 1, 设置高位节点
                                    ln = null;
                                }// 再次循环,生成两个链表,lastRun 作为停止条件,这样就是避免无谓的循环(lastRun 后面都是相同的取于结果)
                                for (Node<K,V> p = f; p != lastRun; p = p.next) {
                                    int ph = p.hash; K pk = p.key; V pv = p.val;
                                    // 如果与运算结果是 0,那么就还在低位
                                    if ((ph & n) == 0) // 如果是0 ,那么创建低位节点
                                        ln = new Node<K,V>(ph, pk, pv, ln);
                                    else // 1 则创建高位
                                        hn = new Node<K,V>(ph, pk, pv, hn);
                                }
                                // 其实这里类似 hashMap
                                // 设置低位链表放在新数组的 i
                                setTabAt(nextTab, i, ln);
                                // 设置高位链表,在原有长度上加 n
                                setTabAt(nextTab, i + n, hn);
                                // 将旧的链表设置成占位符,表示处理过了
                                setTabAt(tab, i, fwd);
                                // 继续向后推进
                                advance = true;
                            }// 如果是红黑树
                            else if (f instanceof TreeBin) {
                                TreeBin<K,V> t = (TreeBin<K,V>)f;
                                TreeNode<K,V> lo = null, loTail = null;
                                TreeNode<K,V> hi = null, hiTail = null;
                                int lc = 0, hc = 0;
                                // 遍历
                                for (Node<K,V> e = t.first; e != null; e = e.next) {
                                    int h = e.hash;
                                    TreeNode<K,V> p = new TreeNode<K,V>
                                        (h, e.key, e.val, null, null);
                                    // 和链表相同的判断,与运算 == 0 的放在低位
                                    if ((h & n) == 0) {
                                        if ((p.prev = loTail) == null)
                                            lo = p;
                                        else
                                            loTail.next = p;
                                        loTail = p;
                                        ++lc;
                                    } // 不是 0 的放在高位
                                    else {
                                        if ((p.prev = hiTail) == null)
                                            hi = p;
                                        else
                                            hiTail.next = p;
                                        hiTail = p;
                                        ++hc;
                                    }
                                }
                                // 如果树的节点数小于等于 6,那么转成链表,反之,创建一个新的树
                                ln = (lc <= UNTREEIFY_THRESHOLD) ? untreeify(lo) :
                                    (hc != 0) ? new TreeBin<K,V>(lo) : t;
                                hn = (hc <= UNTREEIFY_THRESHOLD) ? untreeify(hi) :
                                    (lc != 0) ? new TreeBin<K,V>(hi) : t;
                                // 低位树
                                setTabAt(nextTab, i, ln);
                                // 高位数
                                setTabAt(nextTab, i + n, hn);
                                // 旧的设置成占位符
                                setTabAt(tab, i, fwd);
                                // 继续向后推进
                                advance = true;
                            }
                        }
                    }
                }
            }
        }
        

        复制代码

    1. addCount:计数

      复制代码

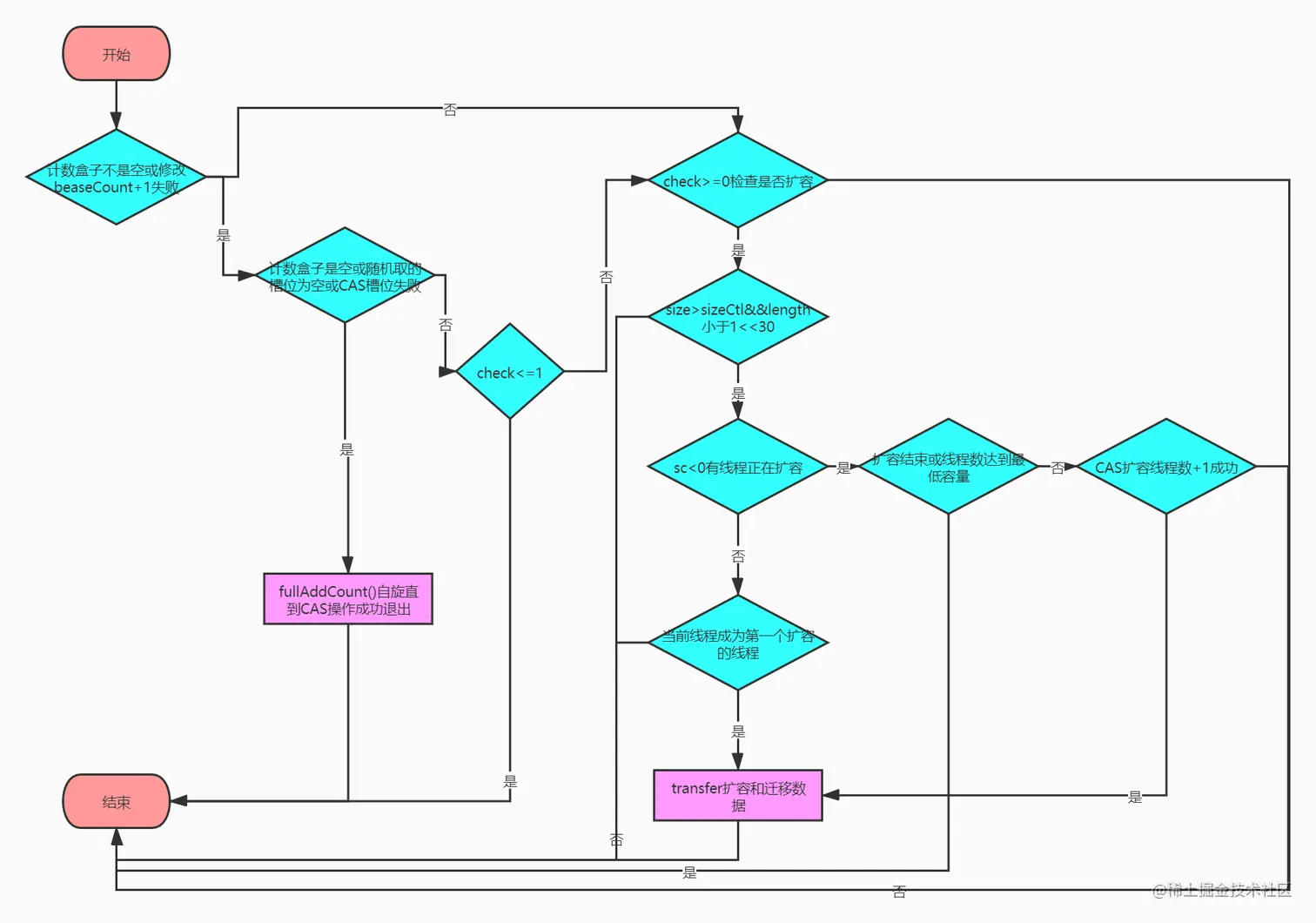
      // 从 putVal 传入的参数是x=1,check=binCount默认是0,只有hash冲突了才会大于1,且他的大小是链表的长度(如果不是红黑树结构的话,红黑树=2)。
          private final void addCount(long x, int check) {
              CounterCell[] as; long b, s;
               //如果计数盒子不是空或者修改 baseCount 失败
              if ((as = counterCells) != null ||
                  !U.compareAndSwapLong(this, BASECOUNT, b = baseCount, s = b + x)) {
                  CounterCell a; long v; int m;
                  boolean uncontended = true;
                   // 如果计数盒子是空(尚未出现并发)
                   // 如果随机取余一个数组位置为空 或者
                   // 修改这个槽位的变量失败(出现并发了)
                   // 执行 fullAddCount 方法,在fullAddCount自旋直到CAS操作成功才结束退出
                  if (as == null || (m = as.length - 1) < 0 ||
                      (a = as[ThreadLocalRandom.getProbe() & m]) == null ||
                      !(uncontended =
                        U.compareAndSwapLong(a, CELLVALUE, v = a.value, v + x))) {
                      fullAddCount(x, uncontended);
                      return;
                  }
                  if (check <= 1)
                      return;
                  s = sumCount();
              }
              // 检查是否需要扩容,在 putVal 方法调用时,默认就是要检查的(check默认是0,链表是链表长度,红黑树是2),如果是值覆盖了,就忽略
              if (check >= 0) {
                  Node<K,V>[] tab, nt; int n, sc;
                  // 如果map.size() 大于 sizeCtl(达到扩容阈值需要扩容) 且
                  // table 不是空;且 table 的长度小于 1 << 30。(可以扩容)
                  while (s >= (long)(sc = sizeCtl) && (tab = table) != null &&
                         (n = tab.length) < MAXIMUM_CAPACITY) {
                      // 根据 length 得到一个标识
                      int rs = resizeStamp(n);
                      if (sc < 0) {//表明此时有别的线程正在进行扩容
                          // 如果 sc 的低 16 位不等于 标识符(校验异常 sizeCtl 变化了)
                          // 如果 sc == 标识符 + 1 (扩容结束了,不再有线程进行扩容)(默认第一个线程设置 sc ==rs 左移 16 位 + 2,当第一个线程结束扩容了,就会将 sc 减一。这个时候,sc 就等于 rs + 1)
                          // 如果 sc == 标识符 + 65535(帮助线程数已经达到最大)
                          // 如果 nextTable == null(结束扩容了)
                          // 如果 transferIndex <= 0 (转移状态变化了)
                          // 结束循环
                          if ((sc >>> RESIZE_STAMP_SHIFT) != rs || sc == rs + 1 ||
                              sc == rs + MAX_RESIZERS || (nt = nextTable) == null ||
                              transferIndex <= 0)
                              break;
                          // 不满足前面5个条件时,尝试参与此次扩容,把正在执行transfer任务的线程数加1,+2代表有1个,+1代表有0个,表示多了一个线程在帮助扩容,执行transfer
                          if (U.compareAndSwapInt(this, SIZECTL, sc, sc + 1))
                              transfer(tab, nt);
                      }
                      //如果不在扩容,将 sc 更新:标识符左移 16 位 然后 + 2. 也就是变成一个负数。高 16 位是标识符,低 16 位初始是 2.
                      //试着让自己成为第一个执行transfer任务的线程
                      else if (U.compareAndSwapInt(this, SIZECTL, sc,
                                                   (rs << RESIZE_STAMP_SHIFT) + 2))
                          transfer(tab, null);
                      s = sumCount();// 重新计数,判断是否需要开启下一轮扩容
                  }
              }
          }
      

      复制代码

  1. get:

    复制代码

    public V get(Object key) {
            Node<K,V>[] tab; Node<K,V> e, p; int n, eh; K ek;
            //得到hash
            int h = spread(key.hashCode());
            //table有值,且查找到的槽位有值(tabAt方法通过valatile读)
            if ((tab = table) != null && (n = tab.length) > 0 &&
                (e = tabAt(tab, (n - 1) & h)) != null) {
                //hash、key、value都相同返回当前查找到节点的值
                if ((eh = e.hash) == h) {
                    if ((ek = e.key) == key || (ek != null && key.equals(ek)))
                        return e.val;
                }
                //遍历特殊节点:红黑树、已经迁移的节点(ForwardingNode)等
                else if (eh < 0)
                    return (p = e.find(h, key)) != null ? p.val : null;
                //遍历node链表(e.next也是valitle变量)
                while ((e = e.next) != null) {
                    if (e.hash == h &&
                        ((ek = e.key) == key || (ek != null && key.equals(ek))))
                        return e.val;
                }
            }
            return null;
        }
        Node<K,V> find(int h, Object k) {
            Node<K,V> e = this;
            if (k != null) {
                do {
                    K ek;
                    if (e.hash == h &&
                        ((ek = e.key) == k || (ek != null && k.equals(ek))))
                        return e;
                } while ((e = e.next) != null);
            }
            return null;
        }
    

    复制代码

  2. remove:

    复制代码

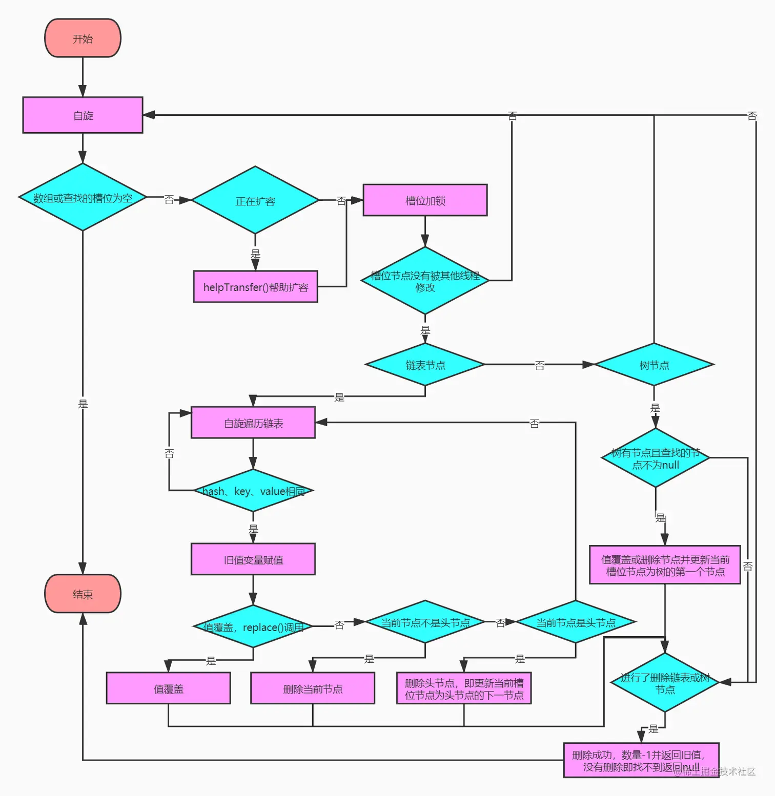
    public V remove(Object key) {
            return replaceNode(key, null, null);
        }
        //通过volatile设置第i个节点的值
        static final <K,V> void setTabAt(Node<K,V>[] tab, int i, Node<K,V> v) {
            U.putObjectVolatile(tab, ((long)i << ASHIFT) + ABASE, v);
        }
        final V replaceNode(Object key, V value, Object cv) {
            int hash = spread(key.hashCode());
            //自旋
            for (Node<K,V>[] tab = table;;) {
                Node<K,V> f; int n, i, fh;
                //数组或查找的槽位为空,结束自旋返回null
                if (tab == null || (n = tab.length) == 0 ||
                    (f = tabAt(tab, i = (n - 1) & hash)) == null)
                    break;
                //正在扩容,帮助扩容
                else if ((fh = f.hash) == MOVED)
                    tab = helpTransfer(tab, f);
                else {
                    V oldVal = null;//返回的旧值
                    boolean validated = false;//是否进行删除链表或红黑树节点
                    synchronized (f) {//槽位加锁
                        //getObjectVolatile获取tab[i],如果此时tab[i]!=f,说明其他线程修改了tab[i]。回到for循环开始处,重新执行
                        if (tabAt(tab, i) == f) {//槽位节点没有变化
                            if (fh >= 0) {//槽位节点是链表
                                validated = true;
                                //遍历链表
                                for (Node<K,V> e = f, pred = null;;) {
                                    K ek;
                                    //hash、key、value相同
                                    if (e.hash == hash &&
                                        ((ek = e.key) == key ||
                                         (ek != null && key.equals(ek)))) {
                                        V ev = e.val;//临时节点缓存当前节点值
                                        //值相同
                                        if (cv == null || cv == ev ||
                                            (ev != null && cv.equals(ev))) {
                                            oldVal = ev;//给旧值赋值
                                            if (value != null)//值覆盖,replace()调用
                                                e.val = value;
                                            else if (pred != null)//有前节点,表示当前节点不是头节点
                                                pred.next = e.next;//删除当前节点
                                            else
                                                setTabAt(tab, i, e.next);//删除头节点,即更新当前槽位(数组槽位)节点为头节点的下一节点
                                        }
                                        break;
                                    }
                                    //当前节点不是目标节点,继续遍历下一个节点
                                    pred = e;
                                    //到达链表尾部,依旧没有找到,跳出循环
                                    if ((e = e.next) == null)
                                        break;
                                }
                            }
                            else if (f instanceof TreeBin) {//红黑树
                                validated = true;
                                TreeBin<K,V> t = (TreeBin<K,V>)f;
                                TreeNode<K,V> r, p;
                                //树有节点且查找的节点不为null
                                if ((r = t.root) != null &&
                                    (p = r.findTreeNode(hash, key, null)) != null) {
                                    V pv = p.val;
                                    //值相同
                                    if (cv == null || cv == pv ||
                                        (pv != null && cv.equals(pv))) {
                                        oldVal = pv;//给旧值赋值
                                        if (value != null)//值覆盖,replace()调用
                                            p.val = value;
                                        else if (t.removeTreeNode(p))//删除节点成功
                                            setTabAt(tab, i, untreeify(t.first));//更新当前槽位(数组槽位)节点为树的第一个节点
                                    }
                                }
                            }
                        }
                    }
                    if (validated) {
                        //如果删除了节点,更新size
                        if (oldVal != null) {
                            if (value == null)
                                addCount(-1L, -1);//数量-1
                            return oldVal;
                        }
                        break;
                    }
                }
            }
            return null;
        }
    

    复制代码

  三.总结

  1.  put:使用cas插入,如果是链表或树节点才会加锁同步操作,提高了性能

    1. 不允许有key或value为null,否则抛出异常;
    2. 在第一次put时初始化table(initTable()),初始化有并发控制,通过sizeCtl变量判断,sizeCtl<0表示已经有线程在初始化,当前线程就不在进行,否则sizeCtl置为-1(CAS)并创建数组;
    3. 当hash计算出的槽位节点为null时,使用CAS插入元素;
    4. 当hash为MOVED(-1)时,帮助扩容,但可能帮助不了,因为每个线程默认16个桶,如果只有16个桶,第二个线程无法帮助扩容;
    5. 如果hash冲突了,同步槽位节点,如果槽位是链表结构,进行链表操作,覆盖旧值或插入到链表尾部;如果是树结构,添加到树中;
    6. 元素添加到链表或树中,如果链表长度大于8,将链表转换为红黑树;
    7. 调用addCount(),对size+1,并判断是否需要扩容addCount(),如果是值覆盖操作就不需要调用该方法;
  2. initTable:初始化

    1. 数组table为null才进行初始化,否则直接返回旧数组;
    2. 如果当前sizeCtl小于0,表示有线程正在初始化,则当前线程礼让CPU,保证只有一个线程正在初始化数组;
    3. 如果没有线程在初始化,则当前线程CAS将sizeCtl置为-1并创建数组,然后重新计算阀值;
  3. helpTransfer:帮助扩容

    1. 当尝试插入操作时,发现节点是forward类型,则会帮助扩容;
    2. 每次加入一个线程都会将sizeCtl的低16位+1,同时校验高16位的标识符;
    3. 扩容最大的帮助线程是65535,这是低16位的最大值限制;
    4. 每个线程默认分配16个桶,如果桶的数量是16,那么第二个线程无法帮助扩容,即桶被分配完其他线程无法进场扩容;
  4. transfer:扩容和数据迁移

    1. 根据CPU核数平均分配给每个CPU相同数量的桶,如果不够16个,默认就是16个;
    2. 按照2倍容量进行扩容;
    3. 每个线程在处理完自己领取的区间后,还可以继续领取,如果还有的话,通过transferIndex变量递减16实现桶数量控制;
    4. 每次处理空桶的时候,会把当前桶标识为forward节点,告诉put的其他线程说“我正在扩容,快来帮忙”,但如果只有16个桶,只能有一个线程进行扩容;
    5. 如果有了占位符MOVED,表示已经被处理过,跳过这个桶,继续推进处理其他桶;
    6. 如果有真正的实际值,那么就同步加锁头节点,防止putVal的并发;
    7. 同步块里将链表拆分成两份,根据 hash & length 得到是否是0,如果是0,放在新数组低位,反之放在length+i的高位。这是防止下次取值hash找不到正确的位置;
    8. 如果该桶类型是红黑树,也会拆分成2个,然后判断拆分过的桶的大小是否小于等于6,如果是转换成链表;
    9. 线程处理完如果没有可选区间,且任务没有完成,则会将整个表检查一遍,防止遗漏;
  5. addCount:扩容判断

    1. 当插入结束时,会对size+1,并判断是否需要扩容的判断;
    2. 优先使用计数盒子(如果不是空,说明并发了),如果计数盒子是空,使用baseCount变量+1;
    3. 如果修改baseCount失败,使用计数盒子,如果还是修改失败,在fullAddCount()中自旋直到CAS操作成功;
    4. 检查是否需要扩容;
    5. 如果size大于等于sizeCtl且长度小于1<<30,可以扩容;
    6. 如果已经在扩容,帮助其扩容;
    7. 如果没有在扩容,自行开启扩容,更新sizeCtl变量为负数,赋值为标识符高16位+2;
  6. remove:删除元素

    1. 自旋遍历数量,如果数组或根据hash计算的槽位节点值为null,直接结束自旋返回null;
    2. 如果槽位节点正在扩容,帮助扩容;
    3. 如果槽位节点有值,同步加锁;
    4. 如果该槽位节点还是没有任何变化,判断是链表结构类型节点还是树结构类型节点,通过遍历查找元素,找到删除该节点或重新设置头节点;
    5. 如果删除了节点,更新size-1,如果有旧值则返回旧值,否则返回null;

更多学习资料获取:评论区留言或是私信哦