slf4j_log4j2源码学习

283 阅读7分钟

本文已参与「新人创作礼」活动,一起开启掘金创作之路。

目录

  1. 日志工厂获取Logger
  2. Logger打印日志流程

日志工厂获取Logger

slf4j_getLogger.jpg

  1. 获取日志工厂_getILoggerFactory_
  2. 执行初始化performInitialization
  3. 绑定工厂bind
  4. 查找可能被绑定的StaticLoggerBinder类路径findPossibleStaticLoggerBinderPathSet
  5. 如果LoggerFactory类加载器为空则使用System类加载器,如果System类加载器为空则使用Bootstrap类加载器加载读取org/slf4j/impl/StaticLoggerBinder.class类资源路径
  6. 如果LoggerFactory类加载器不为空,使用loggerFactoryClassLoader类加载器读取org/slf4j/impl/StaticLoggerBinder.class类资源路径
  7. 获取StaticLoggerBinder单例_SINGLETON_
  8. 打印实际绑定的StaticLoggerBInder实例,标识初始化成功
  9. 此时日志工厂已经完成初始化,创建日志代替者工厂SubstituteLoggerFactory,获取替代者工厂中的Loggers遍历其名称从日志工厂中获取相应的Logger,将Logger设置为替代者委派对象setDelegate
  10. 重新播放替代者工厂事件队列中的事件
  11. 清楚替代者工厂事件队列,日志列表
  12. 使用StaticLoggerBinder获取日志工厂,log4j2的绑定着实现返回Log4jLoggerFactory
  13. 日志工厂中获取Logger,先获取日志上下文,从日志上下文中获取Logger
  14. 根据日志配置属性log4j2.loggerContextFactory获取日志上下文工厂
  15. 不存在日志上下文工厂配置则使用ProviderUtil提供者工具类读取SPI配置默认为Log4jContextFactory
  16. 日志上下文工厂构造器中创建日志上下文选择器createContextSelector,根据Log4jContextSelector属性配置获取日志上下文选择器实现,假定为异步实现:AsyncLoggerContextSelector
  17. 日志上下文工厂使用日志上下文选择器创建日志上下文AsyncLoggerContext,日志上下文构造器中创建AsyncLoggerDisruptor
  18. 如果日志上下文处于初始化状态,启动日志上下文,启动日志上下文中的loggerDisruptor
  19. 启动Disruptor
  20. 计算ringBufferSize,如果启用了Threadlocals(log4j2.enable.threadlocals)则默认4k,否则256k,读取AsyncLogger.RingBufferSize属性配置;如果size小于128则使用128修正
  21. 创建等待策略,如果属性名称以AsyncLogger.开头,读取AsyncLogger.Timeout,否则读取AsyncLoggerConfig.Timeout配置的超时时间,默认为10毫秒;读取AsyncLogger.WaitStrategy属性配置的策略类型,默认为TIMEOUT,根据类型创建等待策略,默认为超时类型:TimeoutBlockingWaitStrategy
  22. 创建单线程线程池_newSingleThreadExecutor_
  23. 创建异步队列满的处理策略AsyncQueueFullPolicyFactory.create,读取log4j2.AsyncQueueFullPolicy策略配置,默认策略为同步阻塞DefaultAsyncQueueFullPolicy,Discard类型为DiscardingAsyncQueueFullPolicy,否则读取用户自定义策略,获取类路径上的AsyncQueueFullPolicy实现类
  24. 创建Disruptor实例
  25. 为Disruptor实例绑定ExceptionHandler,读取AsyncLogger.ExceptionHandler属性配置加载实现类,默认为AsyncLoggerDefaultExceptionHandler
  26. 为Disruptor实例绑定事件handler:RingBufferLogEventHandler
  27. 启动Disruptor
  28. 提交线程BatchEventProcessor至线程池
  29. 向序列屏障提交序列号申请并等待,等待策略默认为Timeout,超时处理后进行线程yield资源释放
  30. 获取到有效序列号根据序列号获取数据RingBufferLogEvent
  31. 回调事件handle实例记录日志RingBufferLogEventHandler.onEvent
  32. 执行事件RingBufferLogEvent.execute(异步写日志)
  33. 启动父类日志上下文LoggerContext.start(),重新加载配置reconfigure,设置配置setConfiguration,启动配置config.start();
map.putIfAbsent("contextName", contextName);
config.start();
this.configuration = config;
  1. 由日志上下文中获取日志getLogger,不存在则创建日志AsyncLogger
  2. 返回异步日志实例

日志输出Logger.info

slf4j_AsyncLogger.jpg

  1. 日志打印logger.info
  2. MessageFactory2将字符串日志封装为Message实例:ParameterizedMessageFactory.newMessage
  3. 从缓存中获取RingBuffer日志事件转换器:AsyncLogger.logWithThreadLocalTranslator.getCachedTranslator
  4. 初始化RingBuffer日志事件转换器:AsyncLogger.initTranslator,RingBufferLogEventTranslator.setBasicValues设置基础值
  5. 发布日志事件转换器:RingBufferLogEventTranslator
  6. 异步日志Disruptor尝试发布tryPublish
  7. Disruptor获取RingBuffer尝试发布
  8. 转换器将日志数据转换为日志事件:RingBufferLogEventTranslator.translateTo
  9. 根据序号sequence获取对应的事件实例RingBufferLoggerEvent并将转换器中的数据写入RingBufferLoggerEvent.setValues
  10. 发布消息序列号MultiProducerSequencer
  11. 等待策略发送唤醒信号TimeoutBlockingWaitStrategy.signalAllWhenBlocking

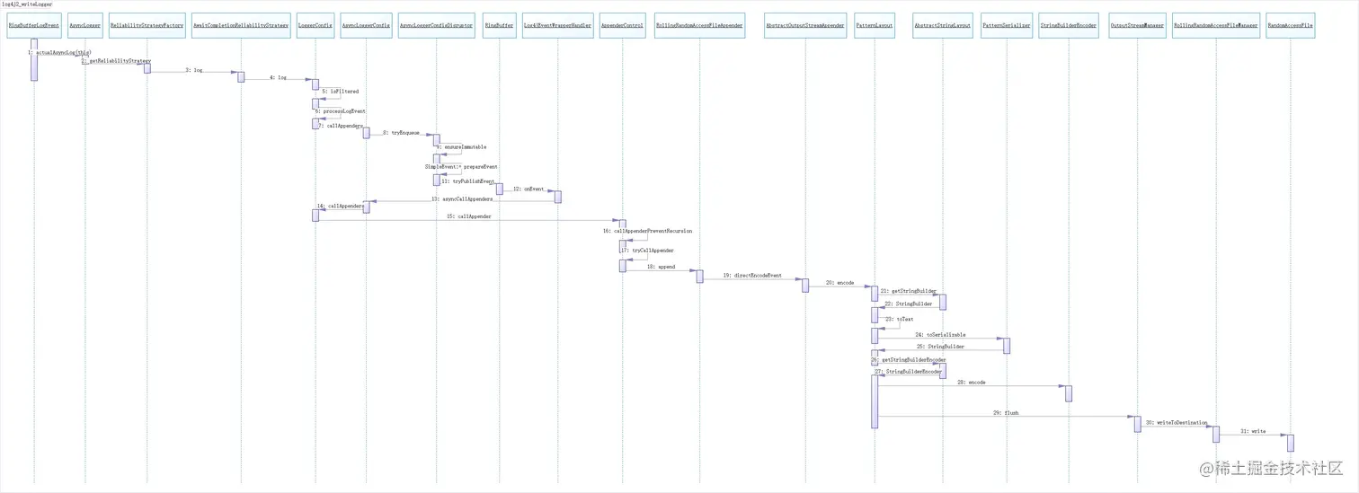
异步日志写入

slf4j_writeLogger.jpg

  1. BatchEventProcessor.eventHandler.onEvent->RingBufferLogEventHandler.onEvent->执行事件RingBufferLogEvent.execute
  2. 执行异步日志写入当前事件消息actualAsyncLog(this)
  3. 从可靠性策略工厂中获取可靠性策略,根据参数配置获取:log4j.ReliabilityStrategy,默认AwaitCompletion:AwaitCompletionReliabilityStrategy,写入日志strategy.log(AsyncLogger, event);
  4. 可靠性策略获取活跃的LoggerConfig,如果没取到,递归AsyncLogger的next节点获取
  5. LoggerConfig写入日志log,走过滤器链过滤事件之后处理事件processLogEvent
  6. 调用Appender:callAppenders
  7. 调用AsyncLoggerConfigDisruptor的tryEnqueue,准备事件,将事件封装为Log4jLogEvent绑定至Log4jEventWrapper.event然后尝试发布
  8. 事件handle处理事件Log4jEventWrapperHandler.onEvent
  9. 异步调用Appender:asyncCallAppenders,调用父类callAppenders
  10. 遍历AppenderControl调用callAppender,调用callAppenderPreventRecursion
  11. 尝试appender tryCallAppender
  12. 调用Appender追加方法append追加日志,假定为RollingRandomAccessFileAppender配置实现,调用父类tryAppend
  13. 读取log4j2.enable.direct.encoders配置是否直接编译,默认为true,直接编译事件directEncodeEvent
  14. 获取布局Layout编译事件encode,假定为PatternLayout配置实现
  15. 如果布局的事件序列化类型eventSerializer不是Serializer2,调用父类encode,否则继续
  16. 从threadlocal中获取StringBuilder,不存在则创建,如果超出最大值则trim至最大值,最大值配置:log4j.layoutStringBuilder.maxSize,默认为2*1024,stringbuilder设置length为0
  17. 将事件序列化后放入StringBuilder:toSerializable
  18. 获取StringBuilder编译器编译StringBuilder至ByteBufferDestination
  19. manager刷新flush,刷新至目的地,假定为RollingRandomAccessFileManager配置实现,写入目标文件
  20. 至此写入日志完成

异步日志上下文选择

通过管理器获取日志上下文LogManager.getContext(false)

public static LoggerContext getContext(final boolean currentContext) {
    // TODO: would it be a terrible idea to try and find the caller ClassLoader here?
    try {
        return factory.getContext(FQCN, null, null, currentContext, null, null);
    } catch (final IllegalStateException ex) {
        LOGGER.warn(ex.getMessage() + " Using SimpleLogger");
        return new SimpleLoggerContextFactory().getContext(FQCN, null, null, currentContext, null, null);
    }
}
  1. 上下文根据选择器选择获取,我们假定是AsyncLoggerContextSelector类型,获取方式是其超类ClassLoaderContextSelector提供getContext实现
  2. 可以看到只传了一个参数currentContext,如果为true则会根据ContextAnchor.THREAD_CONTEXT当前线程对应的上下文,如果为空则获取默认的上下文DEFAULT_CONTEXT,如果默认为空则会创建并缓存
  3. 如果currentContext为false则会选择一个最匹配的恰当的上下文返回,如果ClassLoader不为空则按照指定的ClassLoader定位选择locateContext。否则按照当前的调用类的classloader进行定位选择
public LoggerContext getContext(final String fqcn, final ClassLoader loader, final boolean currentContext,
            final URI configLocation) {
        if (currentContext) {
            final LoggerContext ctx = ContextAnchor.THREAD_CONTEXT.get();
            if (ctx != null) {
                return ctx;
            }
            return getDefault();
        } else if (loader != null) {
            return locateContext(loader, configLocation);
        } else {
            final Class<?> clazz = StackLocatorUtil.getCallerClass(fqcn);
            if (clazz != null) {
                return locateContext(clazz.getClassLoader(), configLocation);
            }
            final LoggerContext lc = ContextAnchor.THREAD_CONTEXT.get();
            if (lc != null) {
                return lc;
            }
            return getDefault();
        }
    }

locateContext定位选择日志上下文

  1. 根据classloader的hashcode值获取对应的日志上下文,异步选择器实现添加了前缀
@Override
    protected String toContextMapKey(final ClassLoader loader) {
        // LOG4J2-666 ensure unique name across separate instances created by webapp classloaders
        return "AsyncContext@" + Integer.toHexString(System.identityHashCode(loader));
    }
  1. 如果对应的日志上下文为空则创建并缓存
  2. 如果configLocation为空则遍历classloader的父classloader获取对应的日志上下文返回,如果不存在则继续创建
  3. 如果configLocation不为空则直接根据configLocation创建日志上下文并按照classloader的hashcode值拼接的名称缓存至CONTEXT_MAP
  4. 如果CONTEXT_MAP缓存存在对应的日志上下文,并且不为空,则会判断configLocation是否一致equals方法,如果不一致则更新后返回
  5. 如果CONTEXT_MAP缓存存在对应的日志上下文,并且为空,则创建日志上下文以及日志上下文的弱引用WeakReference并缓存至

总结

对于异步日志,如果includeLocation没有指定,默认是关闭的状态,也就是不会记录日志调用时的堆栈位置信息:LoggerConfig.includeLocation。如果记录日志时存在Throwable对象,则会记录至RingBufferLogEventTranslator.thrown。thrown在日志事件反序列化后为null,thrownProxy可能不为null,thrownProxy是thrown的代理,即使用thrown为入参构造的代理实例

    // Note: for asynchronous loggers, includeLocation default is FALSE,
    // for synchronous loggers, includeLocation default is TRUE.
    protected static boolean includeLocation(final String includeLocationConfigValue) {
        if (includeLocationConfigValue == null) {
            final boolean sync = !AsyncLoggerContextSelector.isSelected();
            return sync;
        }
        return Boolean.parseBoolean(includeLocationConfigValue);
    }