01-Kubernetes 初识

209 阅读5分钟

1 应用部署方式的演变

1.1 应用部署方式的演变

  • 在部署应用程序的方式上,主要经历了三个时代:

  • ① 传统部署:

  • 互联网早期,会直接将应用部署在物理机上。

  • 优点:简单,不需要其他的技术参与。

  • 缺点:不能为应用程序定义资源的使用边界,很难合理的分配计算机资源,而且程序之间容易产生影响。

  • ② 虚拟化部署:

  • 可以在一台物理机上运行多个虚拟机,每个虚拟机都是独立的一个环境。

  • 优点:程序环境不会相互产生影响,提供了一定程序上的安全性。

  • 缺点:增加了操作系统,浪费了部分资源。

  • ③ 容器化部署:

  • ① 可以保证每个容器拥有自己的文件系统、CPU 、内存和进程空间等。

  • ② 运行应用程序所需要的资源都被容器包装,并和底层基础架构解耦。

  • ③ 容器化的应用程序可以跨云服务商、跨 Linux 操作系统发行版进行部署。

  • 和虚拟化类似,但是共享了操作系统。

  • 优点:

1.2 容器化部署方式产生的问题及解决方案

  • 容器化部署方式带来了很多的便利,但是也会带来一些问题,比如:

  • 一旦容器故障停机了,怎么让另外一个容器立刻启动去替补停机的容器。

  • 当并发访问量变大的时候,怎么做到横向扩展容器数量。

  • ……

  • 这些容器管理的问题统称为 容器编排问题 ,为了解决这些容器编排问题,就产生了一些容器编排的软件:

  • Swarm:Docker 自己的容器编排工具。

  • Mesos:Apache 的一个资源统一管控的工具,需要和 Marathon 结合。

  • Kubernetes:Google 开源的容器编排工具。

2 kubernetes 简介

  • Kubernetes,是一个全新的基于容器技术的分布式架构领先方案,是 Google 严格保密十几年的秘密武器-- Borg 系统的一个开源版本,于 2014 年 9 月发布第一个版本,2015 年 7 月发布第一个正式版本。

  • Kubernetes 的本质是一组服务器集群,它可以在集群的每个节点上运行特定的程序,来对节点中的容器进行管理。它的目的就是实现资源管理的自动化,主要提供了如下的功能:

  • 自我修复:一旦某一个容器崩溃,能够在1秒左右迅速启动新的容器。

  • 弹性伸缩:可以根据需要,自动对集群中正在运行的容器数量进行调整。

  • 服务发现:服务可以通过自动发现的形式找到它所依赖的服务。

  • 负载均衡:如果一个服务启动了多个容器,能够自动实现请求的负载均衡。

  • 版本回退:如果发现新发布的程序版本有问题,可以立即回退到原来的版本。

  • 存储编排:可以根据容器自身的需求自动创建存储卷。

  • ……

3 kubernetes 组件

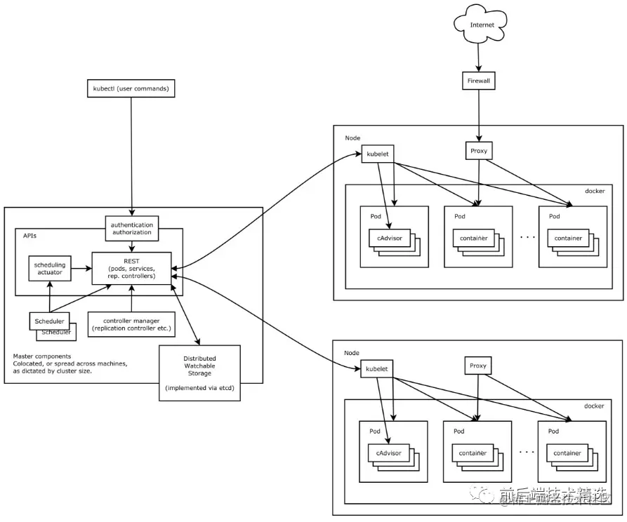
3.1 Kubernetes 组件介绍

  • 一个 kubernetes 集群主要由控制节点(master)、工作节点(node)构成,每个节点上都会安装不同的组件。

  • 控制节点(master):集群的控制平面,负责集群的决策。

  • API Server:集群操作的唯一入口,接收用户输入的命令,提供认证、授权、API注册和发现等机制。

  • Scheduler:负责集群资源调度,按照预定的调度策略将 Pod 调度到相应的 node 节点上。

  • ControllerManager:负责维护集群的状态,比如程序部署安排、故障检测、自动扩展和滚动更新等。

  • Etcd:负责存储集群中各种资源对象的信息。

  • 工作节点(node):集群的数据平面,负责为容器提供运行环境。

  • Kubelet:负责维护容器的生命周期,即通过控制 Docker ,来创建、更新、销毁容器。

  • KubeProxy:负责提供集群内部的服务发现和负载均衡。

  • Docker:负责节点上容器的各种操作。

3.2 kubernetes 组件调用关系的应用示例

  • 以部署一个 Nginx 服务来说明 Kubernetes 系统各个组件调用关系:

  • ① 首先需要明确,一旦 Kubernetes 环境启动之后,master 和 node 都会将自身的信息存储到etcd数据库中。

  • ② 一个Nginx服务的安装请求首先会被发送到 master 节点上的 API Server 组件。

  • ③ API Server 组件会调用 Scheduler 组件来决定到底应该把这个服务安装到那个 node 节点上。此时,它会从 etcd 中读取各个 node 节点的信息,然后按照一定的算法进行选择,并将结果告知 API Server 。

  • ④ API Server 调用 Controller-Manager 去调用 Node 节点安装 Nginx 服务。

  • ⑤ Kubelet 接收到指令后,会通知 Docker ,然后由 Docker 来启动一个 Nginx 的 Pod 。Pod 是 Kubernetes 的最小操作单元,容器必须跑在 Pod 中。

  • ⑥ 一个 Nginx 服务就运行了,如果需要访问 Nginx ,就需要通过 kube-proxy 来对 Pod 产生访问的代理,这样,外界用户就可以访问集群中的 Nginx 服务了。

4 kubernetes 概念

  • Master:集群控制节点,每个集群要求至少有一个 Master 节点来负责集群的管控。

  • Node:工作负载节点,由 Master 分配容器到这些 Node 工作节点上,然后 Node 节点上的 Docker 负责容器的运行。

  • Pod:Kubernetes 的最小控制单元,容器都是运行在 Pod 中的,一个 Pod 中可以有一个或多个容器。

  • Controller:控制器,通过它来实现对 Pod 的管理,比如启动 Pod 、停止 Pod 、伸缩 Pod 的数量等等。

  • Service:Pod 对外服务的统一入口,其下面可以维护同一类的多个 Pod 。

  • Label:标签,用于对 Pod 进行分类,同一类 Pod 会拥有相同的标签。

  • NameSpace:命名空间,用来隔离 Pod 的运行环境。

:欢迎关注公众号:“前后端技术精选” ,后续会更新一系列的k8s基础知识,到结合华为云CCE进行实战

本文使用 文章同步助手 同步