k8s gc机制详解

430 阅读15分钟

当我们给一个对象设置OwnerReference的时候,删除该对象的owner, 该对象也会被连带删除。这个时候用的就是k8s的垃圾回收机制。

1. K8s 的垃圾回收策略

k8s目前支持三种回收策略:

(1)前台级联删除(Foreground Cascading Deletion) :在这种删除策略中,所有者对象的删除将会持续到其所有从属对象都被删除为止。当所有者被删除时,会进入“正在删除”(deletion in progress)状态,此时:

  • 对象仍然可以通过 REST API 查询到(可通过 kubectl 或 kuboard 查询到)
  • 对象的 deletionTimestamp 字段被设置
  • 对象的 metadata.finalizers 包含值 foregroundDeletion

(2)后台级联删除(Background Cascading Deletion) :这种删除策略会简单很多,它会立即删除所有者的对象,并由垃圾回收器在后台删除其从属对象。这种方式比前台级联删除快的多,因为不用等待时间来删除从属对象。

(3)孤儿(Orphan) :这种情况下,对所有者的进行删除只会将其从集群中删除,并使所有对象处于“孤儿”状态。

举例:已有一个deployA, 对应的rs假设为 rsA, pod为PodA。

(1)前台删除:先删除podA, 再删除rsA, 再删除deployA。 podA的删除如果卡在,rsA也会被卡住。

(2)后台删除:先删除deployA, 再删除rsA, 再删除podA。 podA和rsA是否会删除成功,deploy不会受影响。

(3)孤儿删除:只删除deployA。rsA, podA不受影响。 rsA的owner不再是deployA。

2 gc 源码分析

和deployController, rsController一样,GarbageCollectorController也是kube-controller-manager(kcm)中的一个控制器。

GarbageCollectorController 的启动方法为 startGarbageCollectorController,主要逻辑如下:

从第三步开始每一步都深入展开。第三步对应2.1。

(1)初始化客户端,用于发现集群中的资源。这个先不关注

(2)获得deletableResources,以及ignoredResources。

deletableResources: 所有支持”delete”, “list”, “watch” 操作的资源

ignoredResources:kcm启动时GarbageCollectorController的config指定

(3)初始化 garbageCollector 对象。

(4)启动garbageCollector

(5)garbageCollector同步

(6)开启debug模式

func startGarbageCollectorController(ctx ControllerContext) (http.Handler, bool, error) {
  // 1.初始化客户端
  if !ctx.ComponentConfig.GarbageCollectorController.EnableGarbageCollector {
    return nil, false, nil
  }
​
  gcClientset := ctx.ClientBuilder.ClientOrDie("generic-garbage-collector")
  discoveryClient := cacheddiscovery.NewMemCacheClient(gcClientset.Discovery())
​
  config := ctx.ClientBuilder.ConfigOrDie("generic-garbage-collector")
  metadataClient, err := metadata.NewForConfig(config)
  if err != nil {
    return nil, true, err
  }
​
  // 2. 获得deletableResources,以及ignoredResources
  // Get an initial set of deletable resources to prime the garbage collector.
  deletableResources := garbagecollector.GetDeletableResources(discoveryClient)
  ignoredResources := make(map[schema.GroupResource]struct{})
  for _, r := range ctx.ComponentConfig.GarbageCollectorController.GCIgnoredResources {
    ignoredResources[schema.GroupResource{Group: r.Group, Resource: r.Resource}] = struct{}{}
  }
  
  // 3. NewGarbageCollector
  garbageCollector, err := garbagecollector.NewGarbageCollector(
    metadataClient,
    ctx.RESTMapper,
    deletableResources,
    ignoredResources,
    ctx.ObjectOrMetadataInformerFactory,
    ctx.InformersStarted,
  )
  if err != nil {
    return nil, true, fmt.Errorf("failed to start the generic garbage collector: %v", err)
  }
​
  // 4. 启动garbageCollector
  // Start the garbage collector.
  workers := int(ctx.ComponentConfig.GarbageCollectorController.ConcurrentGCSyncs)
  go garbageCollector.Run(workers, ctx.Stop)
​
  // Periodically refresh the RESTMapper with new discovery information and sync
  // the garbage collector.
  // 5. garbageCollector同步
  go garbageCollector.Sync(gcClientset.Discovery(), 30*time.Second, ctx.Stop)
  
  // 6. 开启debug模式
  return garbagecollector.NewDebugHandler(garbageCollector), true, nil
}

2.1 初始化 garbageCollector 对象

2.1.1 garbageCollector包含的结构体对象

garbageCollector需要额外的结构:

attemptToDelete,attemptToOrphan:限速队列

uidToNode:一个缓存依赖关系的图。一个map结构,key=uid, value是一个node结构。

type GarbageCollector struct {
  restMapper     resettableRESTMapper
  metadataClient metadata.Interface
  attemptToDelete workqueue.RateLimitingInterface
  attemptToOrphan        workqueue.RateLimitingInterface
  dependencyGraphBuilder *GraphBuilder
  absentOwnerCache *UIDCache
  workerLock sync.RWMutex
}
​
​
// GraphBuilder: based on the events supplied by the informers, GraphBuilder updates
// uidToNode, a graph that caches the dependencies as we know, and enqueues
// items to the attemptToDelete and attemptToOrphan.
type GraphBuilder struct {
  restMapper meta.RESTMapper
​
  // 每一个monitor对应一种资源
  monitors    monitors
  monitorLock sync.RWMutex
  informersStarted <-chan struct{}
​
  stopCh <-chan struct{}
​
  running bool
​
  metadataClient metadata.Interface
 
  graphChanges workqueue.RateLimitingInterface
​
  uidToNode *concurrentUIDToNode
  attemptToDelete workqueue.RateLimitingInterface
  attemptToOrphan workqueue.RateLimitingInterface
​
  absentOwnerCache *UIDCache
  sharedInformers  controller.InformerFactory
  ignoredResources map[schema.GroupResource]struct{}
}
​
type concurrentUIDToNode struct {
  uidToNodeLock sync.RWMutex
  uidToNode     map[types.UID]*node
}
​
type node struct {
  identity objectReference
  dependentsLock sync.RWMutex
  dependents map[*node]struct{}            //该节点的所有依赖
​
  deletingDependents     bool
  deletingDependentsLock sync.RWMutex
  
  beingDeleted     bool
  beingDeletedLock sync.RWMutex
​
  virtual     bool
  virtualLock sync.RWMutex
  
  owners []metav1.OwnerReference         //该节点的所有owner
}

举例来说:

假设集群中有:deployA, rsA, podA三个对象。

monitors 负责监听这三种资源的变化。然后根据情况扔进 attemptToDelete,attemptToOrphan队列。

GraphBuilder负责构建一个图。在这种情况下,图的内容为:

Node1( key=deployA.uid ): 它的owner为空,dependents=rsA。

Node2( key=rsA.uid ): 它的owner=deployA,dependents=podA。

Node3( key=pod.uid ): 它的owner=rsA,dependents为空。

同时,每个节点还有beingDeleted,deletingDependents等关键字段。这样gc根据这个图就可以很方便地进行各种策略的删除。

2.1.2 NewGarbageCollector

NewGarbageCollector就做了俩件事

(1)初始化GarbageCollector结构体

(2)调用controllerFor定义对象变化的处理事件。无论是监听到add, update, del都是将其打包成一个event事件,然后加入graphChanges队列。

func NewGarbageCollector(
  metadataClient metadata.Interface,
  mapper resettableRESTMapper,
  deletableResources map[schema.GroupVersionResource]struct{},
  ignoredResources map[schema.GroupResource]struct{},
  sharedInformers controller.InformerFactory,
  informersStarted <-chan struct{},
) (*GarbageCollector, error) {
  attemptToDelete := workqueue.NewNamedRateLimitingQueue(workqueue.DefaultControllerRateLimiter(), "garbage_collector_attempt_to_delete")
  attemptToOrphan := workqueue.NewNamedRateLimitingQueue(workqueue.DefaultControllerRateLimiter(), "garbage_collector_attempt_to_orphan")
  absentOwnerCache := NewUIDCache(500)
  gc := &GarbageCollector{
    metadataClient:   metadataClient,
    restMapper:       mapper,
    attemptToDelete:  attemptToDelete,
    attemptToOrphan:  attemptToOrphan,
    absentOwnerCache: absentOwnerCache,
  }
  gb := &GraphBuilder{
    metadataClient:   metadataClient,
    informersStarted: informersStarted,
    restMapper:       mapper,
    graphChanges:     workqueue.NewNamedRateLimitingQueue(workqueue.DefaultControllerRateLimiter(), "garbage_collector_graph_changes"),
    uidToNode: &concurrentUIDToNode{
      uidToNode: make(map[types.UID]*node),
    },
    attemptToDelete:  attemptToDelete,
    attemptToOrphan:  attemptToOrphan,
    absentOwnerCache: absentOwnerCache,
    sharedInformers:  sharedInformers,
    ignoredResources: ignoredResources,
  }
  
  // 
  if err := gb.syncMonitors(deletableResources); err != nil {
    utilruntime.HandleError(fmt.Errorf("failed to sync all monitors: %v", err))
  }
  gc.dependencyGraphBuilder = gb
​
  return gc, nil
}

syncMonitors就是同步更新哪些资源需要监听,然后调用controllerFor注册事件处理。

func (gb *GraphBuilder) syncMonitors(resources map[schema.GroupVersionResource]struct{}) error {
  gb.monitorLock.Lock()
  defer gb.monitorLock.Unlock()
​
  toRemove := gb.monitors
  if toRemove == nil {
    toRemove = monitors{}
  }
  current := monitors{}
  errs := []error{}
  kept := 0
  added := 0
  for resource := range resources {
    if _, ok := gb.ignoredResources[resource.GroupResource()]; ok {
      continue
    }
    if m, ok := toRemove[resource]; ok {
      current[resource] = m
      delete(toRemove, resource)
      kept++
      continue
    }
    kind, err := gb.restMapper.KindFor(resource)
    if err != nil {
      errs = append(errs, fmt.Errorf("couldn't look up resource %q: %v", resource, err))
      continue
    }
    c, s, err := gb.controllerFor(resource, kind)
    if err != nil {
      errs = append(errs, fmt.Errorf("couldn't start monitor for resource %q: %v", resource, err))
      continue
    }
    current[resource] = &monitor{store: s, controller: c}
    added++
  }
  gb.monitors = current
​
  for _, monitor := range toRemove {
    if monitor.stopCh != nil {
      close(monitor.stopCh)
    }
  }
​
  klog.V(4).Infof("synced monitors; added %d, kept %d, removed %d", added, kept, len(toRemove))
  // NewAggregate returns nil if errs is 0-length
  return utilerrors.NewAggregate(errs)
}

controllerFor无论是监听到add, update, del都是将其打包成一个event事件,然后加入graphChanges队列。

func (gb *GraphBuilder) controllerFor(resource schema.GroupVersionResource, kind schema.GroupVersionKind) (cache.Controller, cache.Store, error) {
   handlers := cache.ResourceEventHandlerFuncs{
      // add the event to the dependencyGraphBuilder's graphChanges.
      AddFunc: func(obj interface{}) {
         event := &event{
            eventType: addEvent,
            obj:       obj,
            gvk:       kind,
         }
         gb.graphChanges.Add(event)
      },
      UpdateFunc: func(oldObj, newObj interface{}) {
         // TODO: check if there are differences in the ownerRefs,
         // finalizers, and DeletionTimestamp; if not, ignore the update.
         event := &event{
            eventType: updateEvent,
            obj:       newObj,
            oldObj:    oldObj,
            gvk:       kind,
         }
         gb.graphChanges.Add(event)
      },
      DeleteFunc: func(obj interface{}) {
         // delta fifo may wrap the object in a cache.DeletedFinalStateUnknown, unwrap it
         if deletedFinalStateUnknown, ok := obj.(cache.DeletedFinalStateUnknown); ok {
            obj = deletedFinalStateUnknown.Obj
         }
         event := &event{
            eventType: deleteEvent,
            obj:       obj,
            gvk:       kind,
         }
         gb.graphChanges.Add(event)
      },
   }
   shared, err := gb.sharedInformers.ForResource(resource)
   if err != nil {
      klog.V(4).Infof("unable to use a shared informer for resource %q, kind %q: %v", resource.String(), kind.String(), err)
      return nil, nil, err
   }
   klog.V(4).Infof("using a shared informer for resource %q, kind %q", resource.String(), kind.String())
   // need to clone because it's from a shared cache
   shared.Informer().AddEventHandlerWithResyncPeriod(handlers, ResourceResyncTime)
   return shared.Informer().GetController(), shared.Informer().GetStore(), nil
}

2.2 启动garbageCollector

func (gc *GarbageCollector) Run(workers int, stopCh <-chan struct{}) {
   defer utilruntime.HandleCrash()
   defer gc.attemptToDelete.ShutDown()
   defer gc.attemptToOrphan.ShutDown()
   defer gc.dependencyGraphBuilder.graphChanges.ShutDown()
​
   klog.Infof("Starting garbage collector controller")
   defer klog.Infof("Shutting down garbage collector controller")
   
   // 1.启动dependencyGraphBuilder
   go gc.dependencyGraphBuilder.Run(stopCh)
​
   if !cache.WaitForNamedCacheSync("garbage collector", stopCh, gc.dependencyGraphBuilder.IsSynced) {
      return
   }
​
   klog.Infof("Garbage collector: all resource monitors have synced. Proceeding to collect garbage")
   
   // 启动runAttemptToDeleteWorker,runAttemptToOrphanWorker
   // gc workers
   for i := 0; i < workers; i++ {
      go wait.Until(gc.runAttemptToDeleteWorker, 1*time.Second, stopCh)
      go wait.Until(gc.runAttemptToOrphanWorker, 1*time.Second, stopCh)
   }
​
   <-stopCh
}
2.2.1 启动dependencyGraphBuilder
// Run sets the stop channel and starts monitor execution until stopCh is
// closed. Any running monitors will be stopped before Run returns.
func (gb *GraphBuilder) Run(stopCh <-chan struct{}) {
  klog.Infof("GraphBuilder running")
  defer klog.Infof("GraphBuilder stopping")
​
  // Set up the stop channel.
  gb.monitorLock.Lock()
  gb.stopCh = stopCh
  gb.running = true
  gb.monitorLock.Unlock()
​
  // Start monitors and begin change processing until the stop channel is
  // closed.
  // 1. 启动各个资源的监听
  gb.startMonitors()
  // 2. runProcessGraphChanges开始处理各种事件
  wait.Until(gb.runProcessGraphChanges, 1*time.Second, stopCh)
​
  // 这里就是有monitor关闭后的处理
  // Stop any running monitors.
  gb.monitorLock.Lock()
  defer gb.monitorLock.Unlock()
  monitors := gb.monitors
  stopped := 0
  for _, monitor := range monitors {
    if monitor.stopCh != nil {
      stopped++
      close(monitor.stopCh)
    }
  }
​
  // reset monitors so that the graph builder can be safely re-run/synced.
  gb.monitors = nil
  klog.Infof("stopped %d of %d monitors", stopped, len(monitors))
}
​
​
// 启动各个资源的监听
func (gb *GraphBuilder) startMonitors() {
  gb.monitorLock.Lock()
  defer gb.monitorLock.Unlock()
​
  if !gb.running {
    return
  }
​
  // we're waiting until after the informer start that happens once all the controllers are initialized.  This ensures
  // that they don't get unexpected events on their work queues.
  <-gb.informersStarted
​
  monitors := gb.monitors
  started := 0
  for _, monitor := range monitors {
    if monitor.stopCh == nil {
      monitor.stopCh = make(chan struct{})
      gb.sharedInformers.Start(gb.stopCh)
      go monitor.Run()
      started++
    }
  }
  klog.V(4).Infof("started %d new monitors, %d currently running", started, len(monitors))
}
2.2.2 runAttemptToDeleteWorker

runAttemptToDeleteWorker就是从attemptToDelete队列中取出来一个对象处理。

func (gc *GarbageCollector) runAttemptToDeleteWorker() {
   for gc.attemptToDeleteWorker() {
   }
}
​
func (gc *GarbageCollector) attemptToDeleteWorker() bool {
   item, quit := gc.attemptToDelete.Get()
   ...
   err := gc.attemptToDeleteItem(n)
   ...
   return true
}
2.2.3 runAttemptToOrphanWorker

runAttemptToOrphanWorker就是从attemptToOrphan队列中取出来一个对象处理。

func (gc *GarbageCollector) runAttemptToOrphanWorker() {
   for gc.attemptToOrphanWorker() {
   }
}
​
​
func (gc *GarbageCollector) attemptToOrphanWorker() bool {
   item, quit := gc.attemptToOrphan.Get()
  
   defer gc.attemptToOrphan.Done(item)
   owner, ok := item.(*node)
   if !ok {
      utilruntime.HandleError(fmt.Errorf("expect *node, got %#v", item))
      return true
   }
   // we don't need to lock each element, because they never get updated
   owner.dependentsLock.RLock()
   dependents := make([]*node, 0, len(owner.dependents))
   for dependent := range owner.dependents {
      dependents = append(dependents, dependent)
   }
   owner.dependentsLock.RUnlock()
​
   err := gc.orphanDependents(owner.identity, dependents)
   if err != nil {
      utilruntime.HandleError(fmt.Errorf("orphanDependents for %s failed with %v", owner.identity, err))
      gc.attemptToOrphan.AddRateLimited(item)
      return true
   }
   // update the owner, remove "orphaningFinalizer" from its finalizers list
   err = gc.removeFinalizer(owner, metav1.FinalizerOrphanDependents)
   if err != nil {
      utilruntime.HandleError(fmt.Errorf("removeOrphanFinalizer for %s failed with %v", owner.identity, err))
      gc.attemptToOrphan.AddRateLimited(item)
   }
   return true
}
2.2.4 总结

(1)NewGarbageCollector初始化了graphbuild, attempToDelete, attempToOrphan队列,然后定义了资源变化时的处理对象

(2)GarbageCollector.run 做了三个工作。第一是, 让监控的所有资源,都用一个处理逻辑。就是:add, update, del都是将其打包成一个event事件,然后加入graphChanges队列。第二是 ,启动runProcessGraphChanges处理graphChanges队列的对象。第三是, 启动AttemptToOrphanWorker,AttemptToDeleteWorker进行gc处理。

(3)到这里,总的来说逻辑就是:

  • NewGarbageCollector监听了所有支持 list, watch, delete操作的事件
  • 然后定义这些对象所有的add, update, del变化都扔进 graphChanges队列
  • 然后启动runProcessGraphChanges,处理graphChanges的对象。runProcessGraphChanges主要做俩件事,一是维护图,二是将可能需要删除的对象,扔进 AttemptToOrphan,或者AttemptToDelete进行处理
  • AttemptToOrphanWorker,AttemptToDeleteWorker进行具体的gc处理。

到这里为止,gc的初始化,以及大概的流程都清楚了。接下来具体分析runProcessGraphChanges函数,以及AttemptToOrphanWorker,AttemptToDeleteWorker的处理逻辑。

2.3 runProcessGraphChanges

runProcessGraphChanges作用就是俩件事:

(1)时刻uidToNode维护图的正确和完整

(2)将可能需要删除的对象扔进AttemptToOrphan,AttemptToDelete队列

具体逻辑如下:

(1)从 graphChanges 取出一个 对象(event),然后判断图里面有没有这个对象。如果存在,将该节点标记为 observed。这个是表示,这个节点不是virtual节点。

(2)分三种情况进行处理。具体是:

func (gb *GraphBuilder) runProcessGraphChanges() {
  for gb.processGraphChanges() {
  }
}
​
// Dequeueing an event from graphChanges, updating graph, populating dirty_queue.
func (gb *GraphBuilder) processGraphChanges() bool {
  item, quit := gb.graphChanges.Get()
  if quit {
    return false
  }
  defer gb.graphChanges.Done(item)
  event, ok := item.(*event)
  if !ok {
    utilruntime.HandleError(fmt.Errorf("expect a *event, got %v", item))
    return true
  }
  obj := event.obj
  accessor, err := meta.Accessor(obj)
  if err != nil {
    utilruntime.HandleError(fmt.Errorf("cannot access obj: %v", err))
    return true
  }
  klog.V(5).Infof("GraphBuilder process object: %s/%s, namespace %s, name %s, uid %s, event type %v", event.gvk.GroupVersion().String(), event.gvk.Kind, accessor.GetNamespace(), accessor.GetName(), string(accessor.GetUID()), event.eventType)
  // Check if the node already exists
  
  // 1.判断图里面有没有这个对象
  existingNode, found := gb.uidToNode.Read(accessor.GetUID())
  // 1.1 如果存在,将其标记为 observed。这个是表示,这个节点不是virtual节点。
  if found {
    // this marks the node as having been observed via an informer event
    // 1. this depends on graphChanges only containing add/update events from the actual informer
    // 2. this allows things tracking virtual nodes' existence to stop polling and rely on informer events
    existingNode.markObserved()
  }
  
  // 2. 分三种情况进行处理。
  switch {
  case (event.eventType == addEvent || event.eventType == updateEvent) && !found:
    newNode := &node{
      identity: objectReference{
        OwnerReference: metav1.OwnerReference{
          APIVersion: event.gvk.GroupVersion().String(),
          Kind:       event.gvk.Kind,
          UID:        accessor.GetUID(),
          Name:       accessor.GetName(),
        },
        Namespace: accessor.GetNamespace(),
      },
      dependents:         make(map[*node]struct{}),
      owners:             accessor.GetOwnerReferences(),
      deletingDependents: beingDeleted(accessor) && hasDeleteDependentsFinalizer(accessor),
      beingDeleted:       beingDeleted(accessor),
    }
    gb.insertNode(newNode)
    // the underlying delta_fifo may combine a creation and a deletion into
    // one event, so we need to further process the event.
    gb.processTransitions(event.oldObj, accessor, newNode)
  case (event.eventType == addEvent || event.eventType == updateEvent) && found:
    // handle changes in ownerReferences
    added, removed, changed := referencesDiffs(existingNode.owners, accessor.GetOwnerReferences())
    if len(added) != 0 || len(removed) != 0 || len(changed) != 0 {
      // check if the changed dependency graph unblock owners that are
      // waiting for the deletion of their dependents.
      gb.addUnblockedOwnersToDeleteQueue(removed, changed)
      // update the node itself
      existingNode.owners = accessor.GetOwnerReferences()
      // Add the node to its new owners' dependent lists.
      gb.addDependentToOwners(existingNode, added)
      // remove the node from the dependent list of node that are no longer in
      // the node's owners list.
      gb.removeDependentFromOwners(existingNode, removed)
    }
​
    if beingDeleted(accessor) {
      existingNode.markBeingDeleted()
    }
    gb.processTransitions(event.oldObj, accessor, existingNode)
  case event.eventType == deleteEvent:
    if !found {
      klog.V(5).Infof("%v doesn't exist in the graph, this shouldn't happen", accessor.GetUID())
      return true
    }
    // removeNode updates the graph
    gb.removeNode(existingNode)
    existingNode.dependentsLock.RLock()
    defer existingNode.dependentsLock.RUnlock()
    if len(existingNode.dependents) > 0 {
      gb.absentOwnerCache.Add(accessor.GetUID())
    }
    for dep := range existingNode.dependents {
      gb.attemptToDelete.Add(dep)
    }
    for _, owner := range existingNode.owners {
      ownerNode, found := gb.uidToNode.Read(owner.UID)
      if !found || !ownerNode.isDeletingDependents() {
        continue
      }
      // this is to let attempToDeleteItem check if all the owner's
      // dependents are deleted, if so, the owner will be deleted.
      gb.attemptToDelete.Add(ownerNode)
    }
  }
  return true
}

第一种: 如果图中不存在这个节点,并且事件为 add或者update,处理方法为:

(1) 初始化一个node节点。然后插入到map中。

case (event.eventType == addEvent || event.eventType == updateEvent) && !found:
    newNode := &node{
      // 该对象的标记,由APIVersion,Kind,UID,Name
      identity: objectReference{
        OwnerReference: metav1.OwnerReference{
          APIVersion: event.gvk.GroupVersion().String(),
          Kind:       event.gvk.Kind,
          UID:        accessor.GetUID(),
          Name:       accessor.GetName(),
        },
        Namespace: accessor.GetNamespace(),
      },
      dependents:         make(map[*node]struct{}),          // 这里现在是空的
      owners:             accessor.GetOwnerReferences(),
      // 判断是否是删dependent
      deletingDependents: beingDeleted(accessor) && hasDeleteDependentsFinalizer(accessor),   
      // 判断是否在正在删除
      beingDeleted:       beingDeleted(accessor),
    }
    gb.insertNode(newNode)
    // the underlying delta_fifo may combine a creation and a deletion into
    // one event, so we need to further process the event.
    gb.processTransitions(event.oldObj, accessor, newNode)

(2)insertNode,将这个节点加入map中,并且将这个node加入所有的owner node的dependent中。

假设当前是当前节点是rsA, 这一步会将rsA加入map中,并且增加deployA的一个dependent为rsA.

(3)调用processTransitions进行进一步的处理。processTransitions是一个通用函数,它的作用就是将这个对象放入放到AttemptToOrphan或者AttemptToDelete队列,这个等下具体介绍

第二种, 如果图中存在这个节点,并且事件为 add或者update,处理方法为:

(1)处理references Diff

  • 首先根据节点的信息 和 对象最新的信息,判断OwnerReference的变化。这里分为三种变化:

added 表示该对象的OwnerReference中新增了哪些 owner; removed表示该对象删除了哪些owner;changed表示哪些改变了

  • 针对这三种变化做出的处理如下:

a. 调用addUnblockedOwnersToDeleteQueue将可能阻塞的owner重新加入队列。具体可以看代码注释中的分析

b. existingNode.owners = accessor.GetOwnerReferences(), 让节点使用最新的owner

c. 新增了owner,需要在新增owner中的Dependents增加一个Dependent, 就是该节点

d. 删除了owner,需要在原来的owner中的Dependents删除这个Dependent, 就是该节点

(2) 如果当前对象有deletionStamp,标记这个节点正在删除

(3)调用processTransitions进行进一步的处理。processTransitions是一个通用函数,它的作用就是将这个对象放入放到AttemptToOrphan或者AttemptToDelete队列,这个等下具体介绍

case (event.eventType == addEvent || event.eventType == updateEvent) && found:
    // handle changes in ownerReferences
    added, removed, changed := referencesDiffs(existingNode.owners, accessor.GetOwnerReferences())
    if len(added) != 0 || len(removed) != 0 || len(changed) != 0 {
      // check if the changed dependency graph unblock owners that are
      // waiting for the deletion of their dependents.
      // a.调用addUnblockedOwnersToDeleteQueue将可能阻塞的owner重新加入队列。具体可以看代码注释中的分析
      gb.addUnblockedOwnersToDeleteQueue(removed, changed)
      // update the node itself
      // b.让节点使用最新的owner
      existingNode.owners = accessor.GetOwnerReferences()
      // Add the node to its new owners' dependent lists.
      // c. 新增了owner,需要在新增owner中的Dependents增加一个Dependent, 就是该节点
      gb.addDependentToOwners(existingNode, added)
      // remove the node from the dependent list of node that are no longer in
      // the node's owners list.
      // d. 删除了owner,需要在原来的owner中的Dependents删除这个Dependent, 就是该节点
      gb.removeDependentFromOwners(existingNode, removed)
    }
    
    if beingDeleted(accessor) {
      existingNode.markBeingDeleted()
    }
    gb.processTransitions(event.oldObj, accessor, existingNode)
    
    
​
// TODO: profile this function to see if a naive N^2 algorithm performs better
// when the number of references is small.
func referencesDiffs(old []metav1.OwnerReference, new []metav1.OwnerReference) (added []metav1.OwnerReference, removed []metav1.OwnerReference, changed []ownerRefPair) {
   oldUIDToRef := make(map[string]metav1.OwnerReference)
   for _, value := range old {
      oldUIDToRef[string(value.UID)] = value
   }
   oldUIDSet := sets.StringKeySet(oldUIDToRef)
   for _, value := range new {
      newUID := string(value.UID)
      if oldUIDSet.Has(newUID) {
         if !reflect.DeepEqual(oldUIDToRef[newUID], value) {
            changed = append(changed, ownerRefPair{oldRef: oldUIDToRef[newUID], newRef: value})
         }
         oldUIDSet.Delete(newUID)
      } else {
         added = append(added, value)
      }
   }
   for oldUID := range oldUIDSet {
      removed = append(removed, oldUIDToRef[oldUID])
   }
​
   return added, removed, changed
}
​
​
// 以foreground方式删除deployA的时候,deployA会被Block,原因在于它在等 rsA的删除。
// 这个时候如果改变rsA的OwnerReference,比如删除owner, deployA。这个时候需要通知deployA,你不用等了,可以直接删除了。
// addUnblockedOwnersToDeleteQueue就是做这样的事情,检测到rsA的OwnerReference变化,将等待的deployA加入删除队列。
// if an blocking ownerReference points to an object gets removed, or gets set to
// "BlockOwnerDeletion=false", add the object to the attemptToDelete queue.
func (gb *GraphBuilder) addUnblockedOwnersToDeleteQueue(removed []metav1.OwnerReference, changed []ownerRefPair) {
  for _, ref := range removed {
    if ref.BlockOwnerDeletion != nil && *ref.BlockOwnerDeletion {
      node, found := gb.uidToNode.Read(ref.UID)
      if !found {
        klog.V(5).Infof("cannot find %s in uidToNode", ref.UID)
        continue
      }
      gb.attemptToDelete.Add(node)
    }
  }
  for _, c := range changed {
    wasBlocked := c.oldRef.BlockOwnerDeletion != nil && *c.oldRef.BlockOwnerDeletion
    isUnblocked := c.newRef.BlockOwnerDeletion == nil || (c.newRef.BlockOwnerDeletion != nil && !*c.newRef.BlockOwnerDeletion)
    if wasBlocked && isUnblocked {
      node, found := gb.uidToNode.Read(c.newRef.UID)
      if !found {
        klog.V(5).Infof("cannot find %s in uidToNode", c.newRef.UID)
        continue
      }
      gb.attemptToDelete.Add(node)
    }
  }
}

第三种,这个对象已经删除, 处理方法为:

(1)从图中删除这个节点,如果这个节点有dependents,将这个节点加入absentOwnerCache。这个是非常有用的。假如deployA删除了,rsA通过absentOwnerCache能判断,deployA确实存在,并且被删除了。

(2)将所有的依赖加入attemptToDelete队列

(3)如果这个节点有owners,并且处于删除Dependents中,那么很有可能它的owners正在等自己。现在自己删除了,所以将owners再加入删除队列

case event.eventType == deleteEvent:
    if !found {
      klog.V(5).Infof("%v doesn't exist in the graph, this shouldn't happen", accessor.GetUID())
      return true
    }
    // removeNode updates the graph
    gb.removeNode(existingNode)
    existingNode.dependentsLock.RLock()
    defer existingNode.dependentsLock.RUnlock()
    if len(existingNode.dependents) > 0 {
      gb.absentOwnerCache.Add(accessor.GetUID())
    }
    for dep := range existingNode.dependents {
      gb.attemptToDelete.Add(dep)
    }
    for _, owner := range existingNode.owners {
      ownerNode, found := gb.uidToNode.Read(owner.UID)
      if !found || !ownerNode.isDeletingDependents() {
        continue
      }
      // this is to let attempToDeleteItem check if all the owner's
      // dependents are deleted, if so, the owner will be deleted.
      gb.attemptToDelete.Add(ownerNode)
    }
  }

2.4 processTransitions函数的处理逻辑

从上面的分析,可以看出来,runProcessGraphChanges就做了两件事情:

(1)时刻维护图的正确和完整

(2)将可能需要删除的对象扔进AttemptToOrphan,AttemptToDelete队列

processTransitions就是做第二件事情,将可能需要删除的对象扔进AttemptToOrphan,AttemptToDelete队列。

判断的逻辑很简单:

(1)如果这个对象正在删除,并且有orphan这个Finalizer,就将它扔进attemptToOrphan队列

(1)如果这个对象正在删除,并且有foregroundDeletion这个Finalizer,就将它和它的dependents扔进attemptToDelete

func (gb *GraphBuilder) processTransitions(oldObj interface{}, newAccessor metav1.Object, n *node) {
​
  if startsWaitingForDependentsOrphaned(oldObj, newAccessor) {
    klog.V(5).Infof("add %s to the attemptToOrphan", n.identity)
    gb.attemptToOrphan.Add(n)
    return
  }
  
  if startsWaitingForDependentsDeleted(oldObj, newAccessor) {
    klog.V(2).Infof("add %s to the attemptToDelete, because it's waiting for its dependents to be deleted", n.identity)
    // if the n is added as a "virtual" node, its deletingDependents field is not properly set, so always set it here.
    n.markDeletingDependents()
    for dep := range n.dependents {
      gb.attemptToDelete.Add(dep)
    }
    gb.attemptToDelete.Add(n)
  }
}

2.5 runAttemptToOrphanWorker

runAttemptToOrphanWorker逻辑如下:

(1)获得这个节点的所有orphanDependents

(2)调用orphanDependents,删除它的orphanDependents的OwnerReferences。

(3)删除orphan这个Finalizer,让该对象可以被删除

func (gc *GarbageCollector) runAttemptToOrphanWorker() {
   for gc.attemptToOrphanWorker() {
   }
}
​
// attemptToOrphanWorker dequeues a node from the attemptToOrphan, then finds its
// dependents based on the graph maintained by the GC, then removes it from the
// OwnerReferences of its dependents, and finally updates the owner to remove
// the "Orphan" finalizer. The node is added back into the attemptToOrphan if any of
// these steps fail.
func (gc *GarbageCollector) attemptToOrphanWorker() bool {
   item, quit := gc.attemptToOrphan.Get()
   gc.workerLock.RLock()
   defer gc.workerLock.RUnlock()
   if quit {
      return false
   }
   defer gc.attemptToOrphan.Done(item)
   owner, ok := item.(*node)
   if !ok {
      utilruntime.HandleError(fmt.Errorf("expect *node, got %#v", item))
      return true
   }
   // we don't need to lock each element, because they never get updated
   owner.dependentsLock.RLock()
   dependents := make([]*node, 0, len(owner.dependents))
   // 1.获得这个节点的所有orphanDependents
   for dependent := range owner.dependents {
      dependents = append(dependents, dependent)
   }
   owner.dependentsLock.RUnlock()
   
   // 2.调用orphanDependents,删除它的orphanDependents的OwnerReferences。
   // 举例来说,删除deployA时,删除rsA的OwnerReference,这样rsA就不受deployA控制了。
   err := gc.orphanDependents(owner.identity, dependents)
   if err != nil {
      utilruntime.HandleError(fmt.Errorf("orphanDependents for %s failed with %v", owner.identity, err))
      gc.attemptToOrphan.AddRateLimited(item)
      return true
   }
   // update the owner, remove "orphaningFinalizer" from its finalizers list
   // 3. 删除orphan这个Finalizer,让deployA可以被删除
   err = gc.removeFinalizer(owner, metav1.FinalizerOrphanDependents)
   if err != nil {
      utilruntime.HandleError(fmt.Errorf("removeOrphanFinalizer for %s failed with %v", owner.identity, err))
      gc.attemptToOrphan.AddRateLimited(item)
   }
   return true
}

2.6 attemptToDeleteWorker

主要调用attemptToDeleteItem函数。attemptToDeleteItem的逻辑如下:

(1)如果该对象isBeingDeleted,并且没有在删除Dependents,直接返回

(2)如果该对象正在删除dependents, 将dependents加入attemptToDelete队列

(3)调用classifyReferences,计算solid,dangling,waitingForDependentsDeletion的情况,solid,dangling,waitingForDependentsDeletion是OwnerReferences数组

solid:当前节点的owner存在,并且owner的状态不是删除Dependents中

dangling:owner不存在

waitingForDependentsDeletion:owner存在,并且owner的状态是删除Dependents中

(4)根据solid,dangling,waitingForDependentsDeletion的情况进行不同的处理,具体如下:

  • 情况1: 如果有至少有一个owner存在,并且不处于删除依赖中。这个时候判断dangling,waitingForDependentsDeletion的数量是否为0。如果为0,说明当前不需要处理;否则,将该节点对应dangling,waitingForDependentsDeletion的节点删除dependents。
  • 情况2: 到这里说明 len(solid)=0,这个时候如果有节点在等待这个节点删除,并且这个节点还有依赖,那么将这个节点的blockOwnerDeletion设置为true。然后后台删除这个节点。 这里举一个例子说明:当前台模式删除deployA时,rsA是当前要处理的节点。这个时候rsA发现deployA再等自己删除,但是自己又有依赖podA,所以这里马上将自己设置为前台删除。这样在deployA看来就实现了先删除podA, 再删除rsA,再删除deployA。
  • 情况3: 除了上面的两种情况,根据设置的删除策略删除这个节点。

这里举一个例子说明:当后台模式删除deployA时,rsA是当前要处理的节点。这个时候deployA已经删除了,同时没有finalizer,因为只有Orphan, foreGround有finalizer,所以这个时候直接默认以background删除这个节点。

func (gc *GarbageCollector) attemptToDeleteWorker() bool {
   item, quit := gc.attemptToDelete.Get()
​
   err := gc.attemptToDeleteItem(n)
​
   return true
}
​
​
func (gc *GarbageCollector) attemptToDeleteItem(item *node) error {
  klog.V(2).Infof("processing item %s", item.identity)
  // "being deleted" is an one-way trip to the final deletion. We'll just wait for the final deletion, and then process the object's dependents.
  // 1.如果该对象isBeingDeleted,并且没有在删除Dependents,直接返回
  if item.isBeingDeleted() && !item.isDeletingDependents() {
    klog.V(5).Infof("processing item %s returned at once, because its DeletionTimestamp is non-nil", item.identity)
    return nil
  }
  // TODO: It's only necessary to talk to the API server if this is a
  // "virtual" node. The local graph could lag behind the real status, but in
  // practice, the difference is small.
  latest, err := gc.getObject(item.identity)
  switch {
  case errors.IsNotFound(err):
    // the GraphBuilder can add "virtual" node for an owner that doesn't
    // exist yet, so we need to enqueue a virtual Delete event to remove
    // the virtual node from GraphBuilder.uidToNode.
    klog.V(5).Infof("item %v not found, generating a virtual delete event", item.identity)
    gc.dependencyGraphBuilder.enqueueVirtualDeleteEvent(item.identity)
    // since we're manually inserting a delete event to remove this node,
    // we don't need to keep tracking it as a virtual node and requeueing in attemptToDelete
    item.markObserved()
    return nil
  case err != nil:
    return err
  }
​
  if latest.GetUID() != item.identity.UID {
    klog.V(5).Infof("UID doesn't match, item %v not found, generating a virtual delete event", item.identity)
    gc.dependencyGraphBuilder.enqueueVirtualDeleteEvent(item.identity)
    // since we're manually inserting a delete event to remove this node,
    // we don't need to keep tracking it as a virtual node and requeueing in attemptToDelete
    item.markObserved()
    return nil
  }
​
  // TODO: attemptToOrphanWorker() routine is similar. Consider merging
  // attemptToOrphanWorker() into attemptToDeleteItem() as well.
  // 2. 如果该对象正在删除dependents, 将dependents加入attemptToDelete队列
  if item.isDeletingDependents() {
    return gc.processDeletingDependentsItem(item)
  }
  
  // compute if we should delete the item
  ownerReferences := latest.GetOwnerReferences()
  if len(ownerReferences) == 0 {
    klog.V(2).Infof("object %s's doesn't have an owner, continue on next item", item.identity)
    return nil
  }
  
  // 3.计算solid,dangling,waitingForDependentsDeletion的情况。
  solid, dangling, waitingForDependentsDeletion, err := gc.classifyReferences(item, ownerReferences)
  if err != nil {
    return err
  }
  klog.V(5).Infof("classify references of %s.\nsolid: %#v\ndangling: %#v\nwaitingForDependentsDeletion: %#v\n", item.identity, solid, dangling, waitingForDependentsDeletion)
​
​
  // 4.根据solid,dangling,waitingForDependentsDeletion的情况进行不同的处理
  switch {
  // 情况1: 如果有至少有一个owner存在,并且不处于删除依赖中。这个时候判断dangling,waitingForDependentsDeletion的数量是否为0。如果为0,说明当前不需要处理;否则,将该节点对应dangling,waitingForDependentsDeletion的节点删除dependents。
  case len(solid) != 0:
    klog.V(2).Infof("object %#v has at least one existing owner: %#v, will not garbage collect", item.identity, solid)
    if len(dangling) == 0 && len(waitingForDependentsDeletion) == 0 {
      return nil
    }
    klog.V(2).Infof("remove dangling references %#v and waiting references %#v for object %s", dangling, waitingForDependentsDeletion, item.identity)
    // waitingForDependentsDeletion needs to be deleted from the
    // ownerReferences, otherwise the referenced objects will be stuck with
    // the FinalizerDeletingDependents and never get deleted.
    ownerUIDs := append(ownerRefsToUIDs(dangling), ownerRefsToUIDs(waitingForDependentsDeletion)...)
    patch := deleteOwnerRefStrategicMergePatch(item.identity.UID, ownerUIDs...)
    _, err = gc.patch(item, patch, func(n *node) ([]byte, error) {
      return gc.deleteOwnerRefJSONMergePatch(n, ownerUIDs...)
    })
    return err
  // 情况2: 到这里说明 len(solid)=0,这个时候如果有节点在等待这个节点删除,并且这个节点还有依赖,那么将这个节点的blockOwnerDeletion设置为true。然后后台删除这个节点。
  case len(waitingForDependentsDeletion) != 0 && item.dependentsLength() != 0:
    deps := item.getDependents()
    for _, dep := range deps {
      if dep.isDeletingDependents() {
        // this circle detection has false positives, we need to
        // apply a more rigorous detection if this turns out to be a
        // problem.
        // there are multiple workers run attemptToDeleteItem in
        // parallel, the circle detection can fail in a race condition.
        klog.V(2).Infof("processing object %s, some of its owners and its dependent [%s] have FinalizerDeletingDependents, to prevent potential cycle, its ownerReferences are going to be modified to be non-blocking, then the object is going to be deleted with Foreground", item.identity, dep.identity)
        patch, err := item.unblockOwnerReferencesStrategicMergePatch()
        if err != nil {
          return err
        }
        if _, err := gc.patch(item, patch, gc.unblockOwnerReferencesJSONMergePatch); err != nil {
          return err
        }
        break
      }
    }
    klog.V(2).Infof("at least one owner of object %s has FinalizerDeletingDependents, and the object itself has dependents, so it is going to be deleted in Foreground", item.identity)
    // the deletion event will be observed by the graphBuilder, so the item
    // will be processed again in processDeletingDependentsItem. If it
    // doesn't have dependents, the function will remove the
    // FinalizerDeletingDependents from the item, resulting in the final
    // deletion of the item.
    policy := metav1.DeletePropagationForeground
    return gc.deleteObject(item.identity, &policy)
  // 情况3: 除了上面的两种情况,根据设置的删除策略删除这个节点
  default:
    // item doesn't have any solid owner, so it needs to be garbage
    // collected. Also, none of item's owners is waiting for the deletion of
    // the dependents, so set propagationPolicy based on existing finalizers.
    var policy metav1.DeletionPropagation
    switch {
    case hasOrphanFinalizer(latest):
      // if an existing orphan finalizer is already on the object, honor it.
      policy = metav1.DeletePropagationOrphan
    case hasDeleteDependentsFinalizer(latest):
      // if an existing foreground finalizer is already on the object, honor it.
      policy = metav1.DeletePropagationForeground
    default:
      // otherwise, default to background.
      policy = metav1.DeletePropagationBackground
    }
    klog.V(2).Infof("delete object %s with propagation policy %s", item.identity, policy)
    return gc.deleteObject(item.identity, &policy)
  }
}

2.7 uidToNode到底是什么

在startGarbageCollectorController的时候 开启debug模式

return garbagecollector.NewDebugHandler(garbageCollector), true, nil

利用这个,我们可以看到uidToNode里的数据。数据太多,我这里就看 kube-system命名空间,kube-hpa这个deploy 在uidToNode的数据。

kcm对应的10252端口

。看这个
// 639d5269-d73d-4964-a7de-d6f386c9c7e4是kube-hpa这个deploy的uid。
# curl http://127.0.0.1:10252/debug/controllers/garbagecollector/graph?uid=639d5269-d73d-4964-a7de-d6f386c9c7e4
strict digraph full {
  // Node definitions.
  0 [
    label=""uid=e66e45c0-5695-4c93-82f1-067b20aa035f\nnamespace=kube-system\nReplicaSet.v1.apps/kube-hpa-84c884f994\n""
    group="apps"
    version="v1"
    kind="ReplicaSet"
    namespace="kube-system"
    name="kube-hpa-84c884f994"
    uid="e66e45c0-5695-4c93-82f1-067b20aa035f"
    missing="false"
    beingDeleted="false"
    deletingDependents="false"
    virtual="false"
  ];
  1 [
    label=""uid=9833c399-b139-4432-98f7-cec13158f804\nnamespace=kube-system\nPod.v1/kube-hpa-84c884f994-7gwpz\n""
    group=""
    version="v1"
    kind="Pod"
    namespace="kube-system"
    name="kube-hpa-84c884f994-7gwpz"
    uid="9833c399-b139-4432-98f7-cec13158f804"
    missing="false"
    beingDeleted="false"
    deletingDependents="false"
    virtual="false"
  ];
  2 [
    label=""uid=639d5269-d73d-4964-a7de-d6f386c9c7e4\nnamespace=kube-system\nDeployment.v1.apps/kube-hpa\n""
    group="apps"
    version="v1"
    kind="Deployment"
    namespace="kube-system"
    name="kube-hpa"
    uid="639d5269-d73d-4964-a7de-d6f386c9c7e4"
    missing="false"
    beingDeleted="false"
    deletingDependents="false"
    virtual="false"
  ];
​
  // Edge definitions.
  0 -> 2;
  1 -> 0;
}

可以看出来,这个图就是表示了节点的依赖,同时beingDeleted, deletingDependents表示了当前节点的状态。

这个还可以将图画出来。

curl http://127.0.0.1:10252/debug/controllers/garbagecollector/graph?uid=639d5269-d73d-4964-a7de-d6f386c9c7e4 > tmp.dotdot -Tsvg -o graph.svg tmp.dot

graph.svg如下:

graph

3.总结

gc这块的逻辑非常绕,也非常难懂。但是多看几遍就会发现这个其他的妙处。这里再次总结一下整个流程。

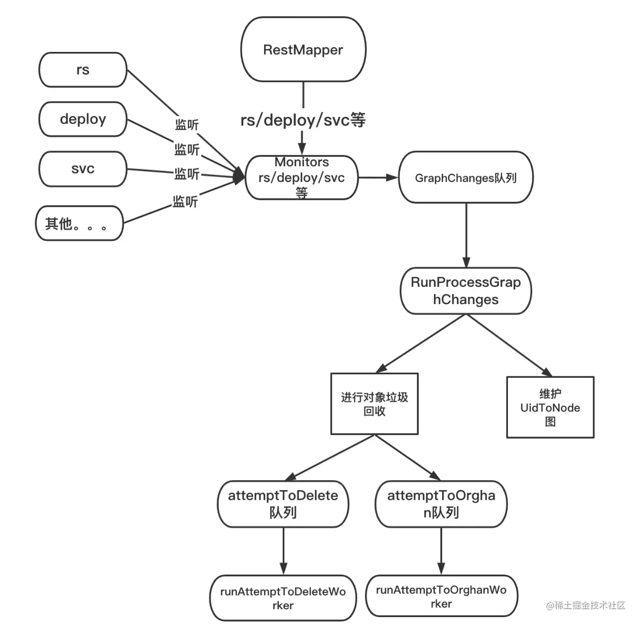
(1) kcm启动时,gc controller随之启动。gc 启动时,做了以下的初始化工作见下图:

  • 定期获取所有能删除的资源,保存到RestMapper。然后启动这些资源的监听事件
  • 对这些些资源设置add, update, delete事件的处理逻辑:只要有变化就将其封装成一个event,然后扔进graphChanges队列

(2)runProcessGraphChanges负责处理graphChanges队列中的对象。主要做了俩件事情:

  • 第一,根据不同的变化,维护uidToNode这个图。一个对象对应了uidToNode中的一个节点,同时该节点有o wner, depends字段。
  • 第二,根据节点的beingDeleted, deletingDependents等字段,判断该节点是否可能要删除。如果要删除,将其扔进attemtToDelete, attemtToOrghan队列

(3)attemtToDeleteWorker, attemtToOrghanWorker负责出来attemtToDelete, attemtToOrghan队列,根据不同的情况进行删除

image.png