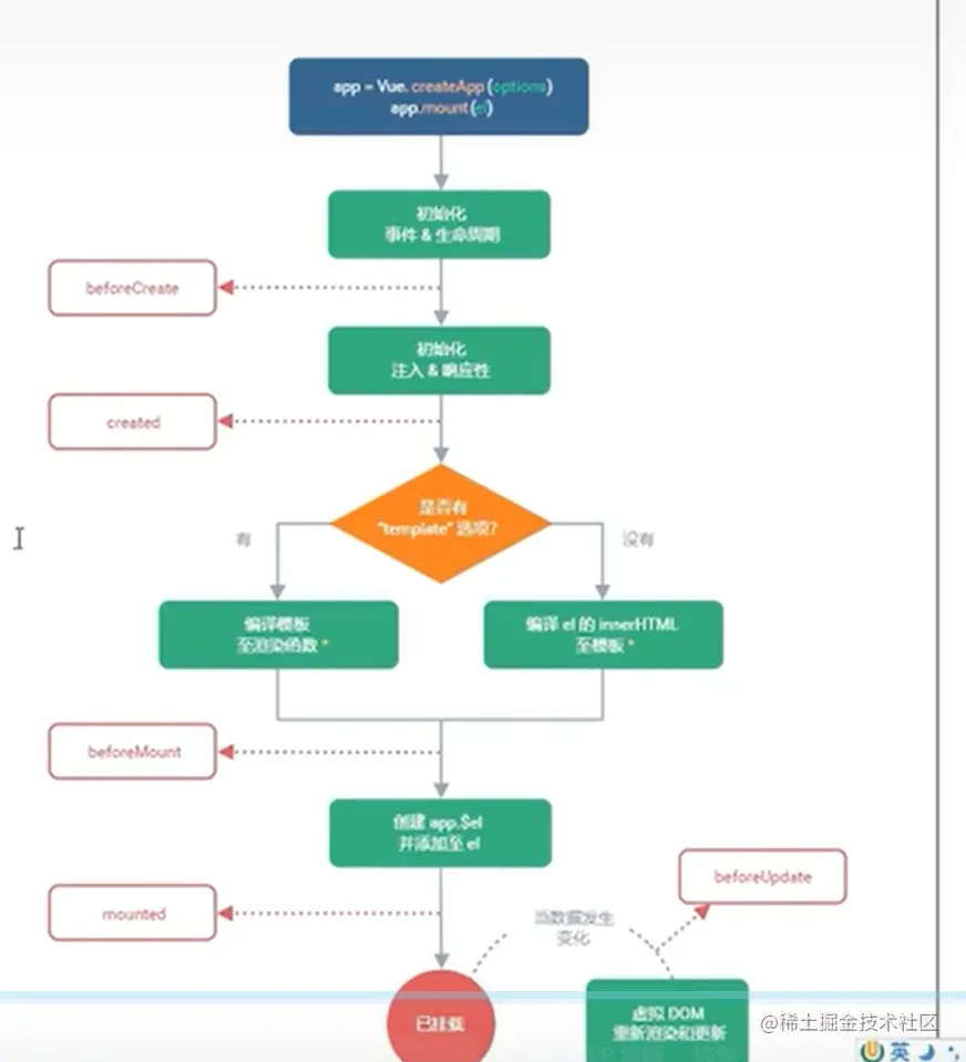
2022.7.11 vue3生命周期. hooks的封装

70 阅读1分钟

image.png

image.png

image.png

image.png

hook则是将data,methods,生命周期抽取出来,封装为一个函数(函数得return出一些东西),可供其他组件进行功能复用

image.png

例:Test组件使用了usePoint的hook,进行了点击页面获取坐标的功能。
Test组件不必关心usePoint中的数据,方法,生命周期。
只需要关注使用usePoint之后所获取的功能(return 出的东西)即可