Matlab坚持下去

216 阅读5分钟

Matlab hold on

Matlab保持的简介

下面的文章提供了一个Matlab hold on的概要。Matlab的'保持'命令决定了新创建的图形对象是否会被添加到现有的图形中,或者是否会取代我们图形中的现有对象。hold on "命令用于保留我们当前的绘图及其坐标轴属性,以便向我们现有的图形添加后续图形命令。

例如,我们可以使用保持命令在同一个图形中添加两个三角波,正弦和余弦。

语法。

  • 命令'保持'用于保留当前坐标轴上的图形。通过这样做,新的图形被添加到现有的坐标轴上,而不对现有的图形做任何改变。
  • 命令'hold off'用于将保持状态改回关闭状态。

Matlab保持状态的例子

让我们看看如何使用'保持'命令在Matlab中向现有坐标轴添加新的绘图。

例子 #1

在这个例子中,我们将使用'hold on'命令在一个图形中添加两个图。在第一个例子中,我们将在一个图形中绘制两个不同的对数函数。

这个例子要遵循的步骤是。

  • 初始化要绘制的第一个函数。
  • 使用绘图方法来显示第一个函数。
  • 使用 "保持 "命令以确保下一个函数的绘图被添加到这个现有的图形中。
  • 初始化要绘制的第二个函数。
  • 使用绘图方法来显示第2个函数。
  • 使用'hold off'命令确保下一个绘图(如果有的话)被添加为一个新的图形。

代码。

x = linspace (0, 5);

y = log (5* x);

[初始化第1个对数函数] 。

绘图(x, y)

[使用绘图方法显示图形] [使用绘图方法显示图形

保持

x = linspace (0, 5);

z = log (3 * x);

[初始化第2个对数函数] 。

绘制(x, z)

使用绘图方法显示数字] [使用绘图方法显示数字

保持关闭

[使用'保持关闭'命令以确保下一个绘图(如果有的话)被作为一个新的图形添加] 。

这就是我们的输入和输出在Matlab命令窗口中的样子。

输入。

Matlab hold on 1

输出。

Matlab hold on 2

正如我们在输出中所看到的,我们在同一个图形中得到了2个对数函数,这是我们所期望的。

例子 #2

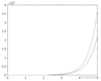
在这个例子中,我们将使用 "保持 "命令在一个图形中加入两个不同的指数函数。

这个例子要遵循的步骤是。

  • 初始化要绘制的第一个函数。
  • 使用绘图方法来显示第一个函数。
  • 使用 "保持 "命令确保下一个函数的绘图被添加到这个现有的图形中。
  • 初始化要绘制的第二个函数。
  • 使用绘图方法来显示第2个函数。
  • 使用'hold off'命令确保下一个绘图(如果有的话)被添加为一个新的图形。

代码。

x = linspace(0, 5);

y = exp(2* x);

[初始化第1个指数函数]

plot(x, y)

[使用绘图方法显示图形] 。

保持

x = linspace(0, 5);

z = exp(2.1 * x);

[初始化第2个指数函数]

绘制(x, z)

使用绘图方法显示图形] [使用绘图方法显示图形] 。

保持关闭

[使用'保持关闭'命令确保下一个绘图(如果有的话)被添加为一个新的图形

这就是我们的输入和输出在Matlab命令窗口中的样子。

输入。

Matlab hold on 3

输出。

to add 2 different exponential functions

正如我们在输出中所看到的,我们在同一个图形中得到了2个指数函数,这是我们所期望的。

在上面的两个例子中,我们看到了如何将两个函数添加到一个图形中。我们也可以使用同样的 "保持 "命令来添加2个以上的函数。接下来,我们将看到如何在同一个图形中添加3个函数。

例子 #3

在这个例子中,我们将使用'保持'命令在一个图形上添加3个图。在这个例子中,我们将在一张图上绘制3个不同的指数函数。

这个例子要遵循的步骤是。

  • 初始化要绘制的第一个函数。
  • 使用绘图方法来显示第一个函数。
  • 使用 "保持 "命令确保下一个绘图被添加到这个现有的图形中。
  • 初始化要绘制的第2个函数。
  • 使用绘图方法显示第2个函数。
  • 使用 "保持 "命令,确保下一个绘图被添加到这个现有的图形中。
  • 初始化要绘制的第3个函数。
  • 使用绘图方法显示第3个函数。
  • 使用'hold off'命令确保下一个绘图(如果有的话)被添加为一个新的图形。

代码。

x = linspace(0, 5);

y = exp(2* x);

[初始化第1个指数函数]

plot(x, y)

[使用绘图方法显示图形] 。

保持

x = linspace(0, 5);

z = exp(2.1 * x);

[初始化第2个指数函数]

绘制(x, z)

使用绘图方法显示数字] [初始化第2个指数函数] [使用绘图方法显示数字

保持不变

x = linspace(0, 5);

a = exp(2.2 * x);

[初始化第3个指数函数]

绘制(x, a)

使用绘图方法显示图形] [使用绘图方法显示图形] 。

保持关闭

[使用'保持关闭'命令确保下一个绘图(如果有的话)被添加为一个新的图形

这就是我们的输入和输出在Matlab命令窗口中的样子。

输入。

Matlab hold on 5

输出。

plot 3 different exponential functions

正如我们在输出中所看到的,我们在同一个图形中得到了3个指数函数,正如我们所期望的。

总结

Matlab的 "保持 "命令用于在同一个图形中添加超过一个图形对象。这个命令用于保留我们当前的图和它的坐标轴属性,以便向我们现有的图形添加后续的图形命令。

推荐文章

这是一个关于Matlab的指南。在这里,我们讨论了Matlab hold on的介绍以及一些例子,以便更好地理解。你也可以看看下面的文章来了解更多

  1. 拉普拉斯变换MATLAB
  2. 掌握了这些知识,你就可以在你的工作中发挥更大的作用。
  3. Matlab绘图标题
  4. 矩阵尺寸超过的Matlab索引

The postMatlab hold onappeared first onEDUCBA.