【Redis】网络IO-事件驱动框架源码分析(单线程)

783 阅读12分钟

aeEventLoop初始化

在server.c文件的initServer函数中,对aeEventLoop进行了初始化:

  1. 调用aeCreateEventLoop函数创建aeEventLoop结构体,对aeEventLoop结构体中的变量进行了初始化,之后调用了aeApiCreate函数创建epoll实例
  2. 调用aeCreateFileEvent函数向内核注册监听事件,由参数可知,注册的是对TCP文件描述符的可读事件监听,回调函数是acceptTcpHandler,当内核监听到TCP文件描述符有可读事件时,Redis将调用acceptTcpHandler函数对事件进行处理
  void initServer(void) {
        // 创建aeEventLoop结构体
        server.el = aeCreateEventLoop(server.maxclients+CONFIG_FDSET_INCR);
        if (server.el == NULL) {
            serverLog(LL_WARNING,
                    "Failed creating the event loop. Error message: '%s'",
                    strerror(errno));
            exit(1);
        }
        // 省略其他代码...
        for (j = 0; j < server.ipfd_count; j++) {
            // 注册监听事件,server.ipfd是TCP文件描述符,AE_READABLE可读事件,acceptTcpHandler事件处理回调函数
            if (aeCreateFileEvent(server.el, server.ipfd[j], AE_READABLE,
                    acceptTcpHandler,NULL) == AE_ERR)
            {
                serverPanic(
                        "Unrecoverable error creating server.ipfd file event.");
            }
        }
        // 省略其他代码...
    }

在aeCreateEventLoop函数调用时,传入的最大文件描述符个数为客户端最大连接数+宏定义CONFIG_FDSET_INCR的大小,CONFIG_FDSET_INCR的定义在server.h中:

#define CONFIG_FDSET_INCR (CONFIG_MIN_RESERVED_FDS+96)
#define CONFIG_MIN_RESERVED_FDS 32

aeEventLoop结构体创建

aeEventLoop结构体定义,在ae.h中:

typedef struct aeEventLoop {
    int maxfd;   /* 记录最大的文件描述符 */
    int setsize; /* 最大文件描述符个数 */
    long long timeEventNextId;
    time_t lastTime;     
    aeFileEvent *events; /* IO事件集合,记录了每个文件描述符产生事件时的回调函数 */
    aeFiredEvent *fired; /* 记录已触发的事件 */
    aeTimeEvent *timeEventHead; /* 时间事件 */
    int stop;
    void *apidata; /* IO多路复用API接口相关数据 */
    aeBeforeSleepProc *beforesleep;/* 进入事件循环流程前的执行函数 */
    aeBeforeSleepProc *aftersleep;/* 退出事件循环流程后的执行函数 */
} aeEventLoop;

aeCreateEventLoop

aeEventLoop结构体创建在aeCreateEventLoop函数中(ae.c文件):

  1. 分配aeEventLoop结构体所需内存
  2. 分配aeEventLoop结构体中其他变量所需内存
  3. 调用aeApiCreate函数创建epoll实例
  4. 对IO事件集合events的mask掩码初始化为AE_NONE,表示当前没有事件监听
aeEventLoop *aeCreateEventLoop(int setsize) {
    // aeEventLoop结构体
    aeEventLoop *eventLoop;
    int i;
    // 分配eventLoop内存
    if ((eventLoop = zmalloc(sizeof(*eventLoop))) == NULL) goto err;
    // 分配IO事件内存
    eventLoop->events = zmalloc(sizeof(aeFileEvent)*setsize);
    eventLoop->fired = zmalloc(sizeof(aeFiredEvent)*setsize);
    if (eventLoop->events == NULL || eventLoop->fired == NULL) goto err;
    eventLoop->setsize = setsize;
    eventLoop->lastTime = time(NULL);
    eventLoop->timeEventHead = NULL;
    eventLoop->timeEventNextId = 0;
    eventLoop->stop = 0;
    eventLoop->maxfd = -1;
    eventLoop->beforesleep = NULL;
    eventLoop->aftersleep = NULL;
    // 创建poll实例
    if (aeApiCreate(eventLoop) == -1) goto err;
    for (i = 0; i < setsize; i++)
        eventLoop->events[i].mask = AE_NONE; // 初始化为空事件
    return eventLoop;

err:
    if (eventLoop) {
        zfree(eventLoop->events);
        zfree(eventLoop->fired);
        zfree(eventLoop);
    }
    return NULL;
}

创建epoll实例

aeApiState结构体定义,在ae_epoll.c中:

  • epfd:创建的epoll实例文件描述符

  • events:记录文件描述符产生的事件

typedef struct aeApiState {
    int epfd; // epoll实例文件描述符
    struct epoll_event *events; // 记录就绪的事件
} aeApiState;

aeApiCreate

epoll实例的的创建在aeApiCreate函数(ae_epoll.c文件)中,处理逻辑如下:

  1. 为aeApiState结构体分配内存空间

  2. 为aeApiState中的events分配内存空间,events数组个数为eventLoop中的最大文件描述个数

  3. 调用epoll_create函数创建epoll实例,将返回的epoll文件描述符保存在epfd中

  4. 将eventLoop的apidata指向创建的aeApiState,之后就可以通过eventLoop获取到epoll实例并且注册监听事件了

static int aeApiCreate(aeEventLoop *eventLoop) {
    // 分配内存
    aeApiState *state = zmalloc(sizeof(aeApiState));

    if (!state) return -1;
    // 为epoll事件分配内存
    state->events = zmalloc(sizeof(struct epoll_event)*eventLoop->setsize);
    if (!state->events) {
        zfree(state);
        return -1;
    }
    // epoll_create创建epoll实例,返回文件描述符,保存在state的epfd中
    state->epfd = epoll_create(1024); 
    if (state->epfd == -1) {
        zfree(state->events);
        zfree(state);
        return -1;
    }
    // 将aeApiState设置到eventLoop的apidata
    eventLoop->apidata = state;
    return 0;
}

注册事件

IO 事件的数据结构是 aeFileEvent 结构体,在ae.c中定义:

  • mask:事件类型掩码,共有READABLE、WRITABLE、BARRIER三种事件,分别为可读事件、可写事件和屏障事件

  • rfileProc:写事件回调函数

  • wfileProc:读事件回调函数

typedef struct aeFileEvent {
    int mask; /* 事件类型掩码 READABLE|WRITABLE|BARRIER  */
    aeFileProc *rfileProc;  /* 写事件回调函数  */
    aeFileProc *wfileProc;  /* 读事件回调函数  */
    void *clientData; /* 客户端数据 */
} aeFileEvent;  

aeCreateFileEvent

aeCreateFileEvent函数在ae.c文件中,主要处理逻辑如下:

  1. 根据传入的文件描述符,在eventLoop中获取对应的IO事件aeFileEvent fe
  2. 调用aeApiAddEvent方法注册要监听的事件
  3. 设置读写事件的回调函数
int aeCreateFileEvent(aeEventLoop *eventLoop, int fd, int mask,
        aeFileProc *proc, void *clientData)
{
    if (fd >= eventLoop->setsize) {
        errno = ERANGE;
        return AE_ERR;
    }
    // 根据传入的文件描述符获取对应的IO事件
    aeFileEvent *fe = &eventLoop->events[fd];
    // 注册要监听的事件,让内核可以监听到当前文件描述符上的IO事件
    if (aeApiAddEvent(eventLoop, fd, mask) == -1)
        return AE_ERR;
    fe->mask |= mask;
    if (mask & AE_READABLE) fe->rfileProc = proc; // 设置写事件的回调函数
    if (mask & AE_WRITABLE) fe->wfileProc = proc; // 设置读事件的回调函数
    fe->clientData = clientData;
    if (fd > eventLoop->maxfd)
        eventLoop->maxfd = fd;
    return AE_OK;
}

aeApiAddEvent

aeApiAddEvent用于注册事件(ae_epoll.c文件中):

  1. 从eventLoop获取aeApiState,因为aeApiState中的epfd记录了epoll实例
  2. 创建了epoll_event类型的变量ee,用于记录操作类型、要监听的文件描述符以及事件类型,在调用函数时使用
  3. 根据掩码mask判断操作类型,如果文件描述符还未设置监听事件mask掩码为AE_NONE, 类型设置为添加,否则设置为修改,操作类型有如下三种:
    • EPOLL_CTL_ADD:用于向epoll添加监听事件
    • EPOLL_CTL_MOD:用于修改已经注册过的监听事件
    • EPOLL_CTL_ADD:用于删除监听事件
  4. 将redis的可读、可写事件类型转换为epoll的类型,读事件类型为EPOLLIN,写事件为EPOLLOUT,并设置到ee的events中
  5. 调用epoll_ctl函数添加文件描述符的监听事件,参数分别为epoll实例、操作类型、要监听的文件描述符、epoll_event类型变量ee
static int aeApiAddEvent(aeEventLoop *eventLoop, int fd, int mask) {
    // 获取aeApiState
    aeApiState *state = eventLoop->apidata;
    // 创建epoll_event类型的变量ee,添加监听事件的时候使用
    struct epoll_event ee = {0}; /* avoid valgrind warning */
    /* 如果fd文件描述符还未设置监听事件, 类型设置为添加,否则设置为修改,简言之就是根据掩码判断是添加还是修改监听事件 */
    int op = eventLoop->events[fd].mask == AE_NONE ?
            EPOLL_CTL_ADD : EPOLL_CTL_MOD;
    ee.events = 0;
 
    mask |= eventLoop->events[fd].mask; 
    // 如果是可读事件,转换为epoll的读事件监听类型EPOLLIN,并设置到ee的events中
    if (mask & AE_READABLE) ee.events |= EPOLLIN;
    // 如果是可写事件,转换为epoll的写事件监听类型EPOLLOUT,并设置到ee的events中
    if (mask & AE_WRITABLE) ee.events |= EPOLLOUT;
    // 记录要监听的文件描述符
    ee.data.fd = fd;
    // 调用epoll_ctl函数向epoll添加监听事件,参数分别为epoll实例、操作类型、要监听的文件描述符、epoll_event类型变量ee
    if (epoll_ctl(state->epfd,op,fd,&ee) == -1) return -1;
    return 0;
}

总结

Redis在启动时,调用aeCreateEventLoop创建aeEventLoop结构体和epoll实例,之后调用aeCreateFileEvent函数向内核注册TCP文件描述符的监听事件,当有客户端连接Redis服务时,TCP文件描述符产生可读事件,通过epoll可以获取产生事件的文件描述符,Redis就可以对连接请求进行处理。

// server.el是eventLoop
// server.ipfd[j]是监听socket的文件描述符
// AE_READABLE是读事件
// acceptTcpHandler是事件产生时的回调函数
aeCreateFileEvent(server.el, server.ipfd[j], AE_READABLE, acceptTcpHandler, NULL)

事件处理

aeMain函数在ae.c文件中,里面是一个while循环,它的处理逻辑如下:

  1. 通过eventLoop的stop判断是否处于停止状态,如果非停止状态进入第2步
  2. 判断eventLoop的beforesleep是否为空,如果不为空,调用beforesleep函数
  3. 调用了aeProcessEvents函数处理IO事件
void aeMain(aeEventLoop *eventLoop) {
    eventLoop->stop = 0;
    while (!eventLoop->stop) {
        if (eventLoop->beforesleep != NULL)
            eventLoop->beforesleep(eventLoop);
        // 调用了aeProcessEvents处理事件
        aeProcessEvents(eventLoop, AE_ALL_EVENTS|AE_CALL_AFTER_SLEEP);
    }
}

aeProcessEvents

aeProcessEvents函数在ae.c文件中,处理逻辑如下:

  1. 调用aeApiPoll函数等待就绪的事件,如果有事件产生,返回就绪的文件描述符个数,aeApiPoll函数中对就绪文件描述符处理时将其放在了fired中
  2. for循环中处理就绪的事件,通过fired可以获取到每一个产生事件的文件描述符fd,根据文件描述符fd可以在eventLoop的events中获取对应的事件aeFileEvent,aeFileEvent中记录了事件的回调函数,之后根据事件类型,调用对应的回调函数,调用回调函数的入参分别为eventLoop、文件描述符、aeFileEvent的clientData、事件类型掩码
int aeProcessEvents(aeEventLoop *eventLoop, int flags)
{
    int processed = 0, numevents;

    /* 如果没有事件 */
    if (!(flags & AE_TIME_EVENTS) && !(flags & AE_FILE_EVENTS)) return 0;

    /* 如果有IO事件或者时间事件 */
    if (eventLoop->maxfd != -1 ||
        ((flags & AE_TIME_EVENTS) && !(flags & AE_DONT_WAIT))) {
        int j;
        aeTimeEvent *shortest = NULL;
        struct timeval tv, *tvp;
        
        // 省略代码...
        
        // 等待事件,返回就绪文件描述符的数量
        numevents = aeApiPoll(eventLoop, tvp);

        /* After sleep callback. */
        if (eventLoop->aftersleep != NULL && flags & AE_CALL_AFTER_SLEEP)
            eventLoop->aftersleep(eventLoop);

        // 处理就绪的事件
        for (j = 0; j < numevents; j++) {
            // aeApiPoll中已将就绪的事件放在了fired中,通过fired可以获取到产生事件的文件描述符fd
            // 根据文件描述符fd获取对应的事件aeFileEvent,aeFileEvent中记录了事件的回调函数
            aeFileEvent *fe = &eventLoop->events[eventLoop->fired[j].fd];
            int mask = eventLoop->fired[j].mask;
            // 获取文件描述符
            int fd = eventLoop->fired[j].fd;
            int fired = 0; /* Number of events fired for current fd. */

            /* 判断屏障 */
            int invert = fe->mask & AE_BARRIER;
            
            /* 处理可读事件 */
            if (!invert && fe->mask & mask & AE_READABLE) {
                // 如果是可读事件,调用可读事件的回调函数,参数分别为eventLoop、文件描述符、aeFileEvent的clientData、事件类型掩码
                fe->rfileProc(eventLoop,fd,fe->clientData,mask);
                fired++;
            }

            /* 处理可写事件 */
            if (fe->mask & mask & AE_WRITABLE) {
                if (!fired || fe->wfileProc != fe->rfileProc) {
                    // 如果是写事件,调用写事件的回调函数,参数分别为eventLoop、文件描述符、aeFileEvent的clientData、事件类型掩码
                    fe->wfileProc(eventLoop,fd,fe->clientData,mask);
                    fired++;
                }
            }

            /* If we have to invert the call, fire the readable event now
             * after the writable one. */
            if (invert && fe->mask & mask & AE_READABLE) {
                if (!fired || fe->wfileProc != fe->rfileProc) {
                    fe->rfileProc(eventLoop,fd,fe->clientData,mask);
                    fired++;
                }
            }

            processed++;
        }
    }
    /* 如果有时间事件 */
    if (flags & AE_TIME_EVENTS)
        processed += processTimeEvents(eventLoop);

    return processed; /* return the number of processed file/time events */
}

aeApiPoll

aeApiPoll处理就绪的事件:

  1. 调用IO多路复用epoll_wait函数等待事件的产生,epoll_wait函数需要传入epoll实例、记录就绪事件集合的epoll_event,这两个参数分别在aeApiState的epfd和events中,当监听的文件描述符有事件产生时,epoll_wait返回就绪的文件描述符个数

  2. 对epoll_wait返回的就绪事件进行处理,事件记录在events变量中,遍历每一个就绪的事件,将事件对应的文件描述符设置在eventLoop的fire中,后续通过fire对事件进行处理

static int aeApiPoll(aeEventLoop *eventLoop, struct timeval *tvp) {
    // 获取aeApiState,aeApiState记录了epoll实例,events记录了产生的事件
    aeApiState *state = eventLoop->apidata;
    int retval, numevents = 0;
    // 等待事件的产生,epoll_wait返回就绪的文件描述符个数,就绪的事件记录在state->events中
    retval = epoll_wait(state->epfd,state->events,eventLoop->setsize,
            tvp ? (tvp->tv_sec*1000 + tvp->tv_usec/1000) : -1);
    if (retval > 0) {
        int j;

        numevents = retval;
        // 处理返回的就绪事件
        for (j = 0; j < numevents; j++) {
            int mask = 0;
            // 获取每一个就绪的事件
            struct epoll_event *e = state->events+j;

            if (e->events & EPOLLIN) mask |= AE_READABLE;
            if (e->events & EPOLLOUT) mask |= AE_WRITABLE;
            if (e->events & EPOLLERR) mask |= AE_WRITABLE;
            if (e->events & EPOLLHUP) mask |= AE_WRITABLE;
            // 将就绪事件的文件描述符设置到已触发的事件fired的fd中
            eventLoop->fired[j].fd = e->data.fd;
            // 设置事件类型掩码
            eventLoop->fired[j].mask = mask;
        }
    }
    return numevents;
}

处理客户端连接

acceptTcpHandler

由上面的调用可知,Redis在启动时,注册了AE_READABLE读事件,回调函数为acceptTcpHandler(network.c文件中)用于处理客户端连接,当有客户端与Redis连接时,epoll返回就绪的文件描述符,Redis在处理就绪的事件时调用acceptTcpHandler进行处理:

  1. 调用anetTcpAccept建立连接,并返回已连接的套接字文件描述符cfd
  2. 调用acceptCommonHandler(network.c文件中)函数,它又调用了createClient函数,在createClient函数中调用了aeCreateFileEvent,向内核注册已连接套接字的可读监听事件
void acceptTcpHandler(aeEventLoop *el, int fd, void *privdata, int mask) {
    int cport, cfd, max = MAX_ACCEPTS_PER_CALL;
    char cip[NET_IP_STR_LEN];
    UNUSED(el);
    UNUSED(mask);
    UNUSED(privdata);
    while(max--) {
        // 建立连接,返回已连接的套接字文件描述符cfd
        cfd = anetTcpAccept(server.neterr, fd, cip, sizeof(cip), &cport);
        if (cfd == ANET_ERR) {
            if (errno != EWOULDBLOCK)
                serverLog(LL_WARNING,
                    "Accepting client connection: %s", server.neterr);
            return;
        }
        serverLog(LL_VERBOSE,"Accepted %s:%d", cip, cport);
        // 调用acceptCommonHandler处理连接,这里传入的文件描述符为已连接的套接字
        acceptCommonHandler(cfd,0,cip);
    }
}

static void acceptCommonHandler(int fd, int flags, char *ip) {
    client *c;
    // 调用createClient
    if ((c = createClient(fd)) == NULL) {
        serverLog(LL_WARNING,
            "Error registering fd event for the new client: %s (fd=%d)",
            strerror(errno),fd);
        close(fd); /* May be already closed, just ignore errors */
        return;
    }
    // ..
}

createClient

createClient函数中调用了aeCreateFileEvent方法向内核中注册可读事件,上文可知传入的描述符是已连接套接字cfd,回调函数为readQueryFromClient,此时事件驱动框架增加了对客户端已连接套接字的监听,当客户端有数据发送到服务端时,Redis调用readQueryFromClient函数处理读事件:

client *createClient(int fd) {
    client *c = zmalloc(sizeof(client));
    if (fd != -1) {
        anetNonBlock(NULL,fd);
        anetEnableTcpNoDelay(NULL,fd);
        if (server.tcpkeepalive)
            anetKeepAlive(NULL,fd,server.tcpkeepalive);
        // 注册已连接套接字的可读事件,回调函数为readQueryFromClient
        if (aeCreateFileEvent(server.el,fd,AE_READABLE,
            readQueryFromClient, c) == AE_ERR)
        {
            close(fd);
            zfree(c);
            return NULL;
        }
    }
    // ...
}

处理读事件

readQueryFromClient

readQueryFromClient函数在network.c文件中,是可读事件的回调函数,用于处理已连接套接字上的读事件,处理逻辑如下:

  1. 从已连接的套接字中读取客户端的请求数据到输入缓冲区
  2. 调用processInputBufferAndReplicate函数处理输入缓冲区的数据
// aeProcessEvents中调用回调函数时,传入的参数分别为aeEventLoop、已连接套接字的文件描述符、aeFileEvent的clientData私有数据、事件类型掩码
void readQueryFromClient(aeEventLoop *el, int fd, void *privdata, int mask) {
    client *c = (client*) privdata;
    int nread, readlen;
    size_t qblen;
    UNUSED(el);
    UNUSED(mask);

    readlen = PROTO_IOBUF_LEN;
    if (c->reqtype == PROTO_REQ_MULTIBULK && c->multibulklen && c->bulklen != -1
        && c->bulklen >= PROTO_MBULK_BIG_ARG)
    {
        ssize_t remaining = (size_t)(c->bulklen+2)-sdslen(c->querybuf);
        if (remaining > 0 && remaining < readlen) readlen = remaining;
    }

    qblen = sdslen(c->querybuf);
    if (c->querybuf_peak < qblen) c->querybuf_peak = qblen;
    c->querybuf = sdsMakeRoomFor(c->querybuf, readlen);
    // 从已连接的套接字中读取客户端的请求数据到输入缓冲区
    nread = read(fd, c->querybuf+qblen, readlen);
    if (nread == -1) {
        if (errno == EAGAIN) {
            return;
        } else {
            serverLog(LL_VERBOSE, "Reading from client: %s",strerror(errno));
            freeClient(c);
            return;
        }
    } else if (nread == 0) {
        serverLog(LL_VERBOSE, "Client closed connection");
        freeClient(c);
        return;
    } else if (c->flags & CLIENT_MASTER) {
        c->pending_querybuf = sdscatlen(c->pending_querybuf,
                                        c->querybuf+qblen,nread);
    }
    // 省略...

    /* 处理输入缓冲区数据 */
    processInputBufferAndReplicate(c);
}

处理写事件

在aeMain调用aeProcessEvents之前,先调用了beforeSleep方法,beforeSleep中又调用了handleClientsWithPendingWrites,它会将Redis Server缓冲区的数据写回到客户端:

void beforeSleep(struct aeEventLoop *eventLoop) {
    
    // 省略...

    /* Handle writes with pending output buffers. */
    handleClientsWithPendingWrites();

    // 省略...
}.

handleClientsWithPendingWrites

Redis Server收到客户端的请求命令后,需要处理请求,然后将要返回的数据写回到客户端,写回到客户端的逻辑在handleClientsWithPendingWrites函数中,处理逻辑如下:

  1. 获取待写回数据的客户端列表
  2. 遍历每一个待写回数据的客户端,调用writeToClient方法将缓冲区的数据写到客户端socket中,然后调用clientHasPendingReplies方法判断数据是否全部写回,如果为否,则调用aeCreateFileEvent向内核注册客户端文件描述符的可写事件监听,交由回调函数sendReplyToClient处理
int handleClientsWithPendingWrites(void) {
    listIter li;
    listNode *ln;
    int processed = listLength(server.clients_pending_write);
    // 获取待写回数据的客户端列表
    listRewind(server.clients_pending_write,&li);
    // 遍历每一个待写回数据的客户端
    while((ln = listNext(&li))) {
        client *c = listNodeValue(ln);
        c->flags &= ~CLIENT_PENDING_WRITE;
        listDelNode(server.clients_pending_write,ln);
        if (c->flags & CLIENT_PROTECTED) continue;

        /* 将缓冲区的数据写到客户端socket中 */
        if (writeToClient(c->fd,c,0) == C_ERR) continue;

        /* 如果数据未全部写回到客户端 */
        if (clientHasPendingReplies(c)) {
            int ae_flags = AE_WRITABLE;
            if (server.aof_state == AOF_ON &&
                server.aof_fsync == AOF_FSYNC_ALWAYS)
            {
                ae_flags |= AE_BARRIER;
            }
            // 调用aeCreateFileEvent方法,向内核注册客户端文件描述符的可写事件监听,交由回调函数sendReplyToClient处理
            if (aeCreateFileEvent(server.el, c->fd, ae_flags,
                sendReplyToClient, c) == AE_ERR)
            {
                    freeClientAsync(c);
            }
        }
    }
    return processed;
}

clientHasPendingReplies

有时由于网络原因或者其他原因,可能只发出去了部分数据,客户端如果一直未从缓冲区读取数据,在缓冲区已满的情况,服务端将无法往客户端发送数据,所以调用clientHasPendingReplies函数判断数据是否写回完毕,如果未写回完毕交由事件循环驱动处理,提高处理效率。

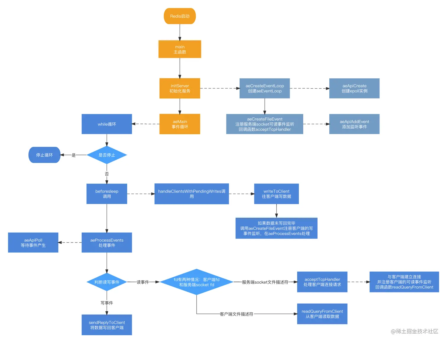
整体流程图

总结

参考

极客时间 - Redis源码剖析与实战(蒋德钧)

【osc_avxkth26】Redis 网络通信模块源码分析(3)

网络通信 --> epoll用法

Redis版本:redis-5.0.8