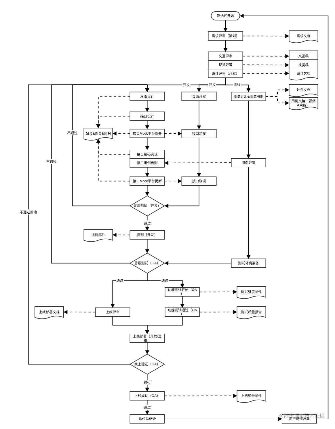
谈谈Scrum敏捷开发流程
1、敏捷开发比较适合大一点的公司和团队,需求,UI,测试,产品经理和开发独立;
2、采用前后端分离, 前端采用前端开发框架提供页面,后端提供数据接口等;
3、有完善的CI&CD环境;
4、完善的代码分支,权限控制和分配;
5、每个Sprint为2-4周,周期根据User Story量进行调整;
6、在每个流程阶段中标注不同的负责部门及角色,以及各个阶段,各个角色所需要有的产出;
如若转载,请注明出处:开源字节 sourcebyte.cn/article/183…
谈谈Scrum敏捷开发流程
1、敏捷开发比较适合大一点的公司和团队,需求,UI,测试,产品经理和开发独立;
2、采用前后端分离, 前端采用前端开发框架提供页面,后端提供数据接口等;
3、有完善的CI&CD环境;
4、完善的代码分支,权限控制和分配;
5、每个Sprint为2-4周,周期根据User Story量进行调整;
6、在每个流程阶段中标注不同的负责部门及角色,以及各个阶段,各个角色所需要有的产出;
如若转载,请注明出处:开源字节 sourcebyte.cn/article/183…