【算法每日一练】——腾讯精选练习

134 阅读1分钟

本文已参与「新人创作礼」活动,一起开启掘金创作之路。

前言:
😁主页
战士小小白的博客
🍃年级:大二学生
🏆爱好:coding、足球(前青岛市足协运动员)
🍄主要内容:算法、计算机核心课程知识点、有趣黑科技等
🎻欢迎关注,欢迎留言讨论

题目:两数相加

两数相加:力扣

题目描述:

给你两个非空的链表,表示两个非负的整数。它们每位数字都是按照逆序的方式存储的,并且每个节点只能存储一位数字。

请你将两个数相加,并以相同形式返回一个表示和的链表。

你可以假设除了数字 0 之外,这两个数都不会以 0 开头。

​编辑

示例:

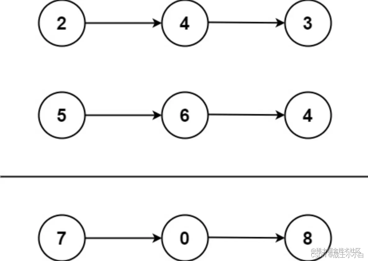
输入:l1 = [2,4,3], l2 = [5,6,4]
输出:[7,0,8]
解释:342 + 465 = 807.

输入:l1 = [0], l2 = [0]
输出:[0]

输入:l1 = [9,9,9,9,9,9,9], l2 = [9,9,9,9]
输出:[8,9,9,9,0,0,0,1]

思路:

需要注意的是各种进位问题。

为了处理方法统一,可以先建立一个虚拟头结点,这个虚拟头结点的 Next 指向真正的 head,这样 head 不需要单独处理,直接 while 循环即可。

class Solution {
public:
    ListNode* addTwoNumbers(ListNode* l1, ListNode* l2) {
        ListNode *head = nullptr, *tail = nullptr;
        int carry = 0;
        while (l1 || l2) {
            int n1 = l1 ? l1->val: 0;
            int n2 = l2 ? l2->val: 0;
            int sum = n1 + n2 + carry;
            if (!head) {
                head = tail = new ListNode(sum % 10);
            } else {
                tail->next = new ListNode(sum % 10);
                tail = tail->next;
            }
            carry = sum / 10;
            if (l1) {
                l1 = l1->next;
            }
            if (l2) {
                l2 = l2->next;
            }
        }
        if (carry > 0) {
            tail->next = new ListNode(carry);
        }
        return head;
    }
};