vue学习笔记 表单与v-model

262 阅读1分钟

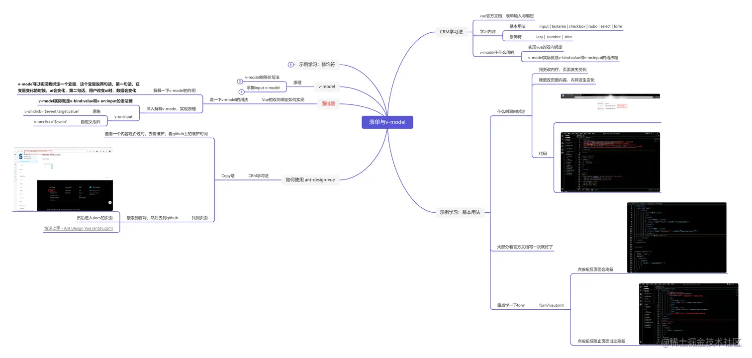
表单&v-model.png

幕布上的思维导图

文字稿

  • CRM学习法\

    • vue官方文档:表单输入与绑定\
    • 学习内容\

      • 基本用法\

        • input | textarea | checkbox | radio | select | form\
      • 修饰符\

        • .lazy | .number | .trim\
    • v-model干什么用的\

      • 实现vue的双向绑定\
      • v-model实际就是v-bind:value和v-on:input的语法糖\
  • 示例学习:基本用法\

    • 什么叫双向绑定\

      • 我更改内存,页面发生变化\
      • 我更改页面内容,内存发生变化\
      • 代码\

        • \
        • \
    • 大部分看官方文档写一次就好了\
    • 重点学一下form\

      • form与submit\

        • 点按钮后页面会刷新\

          • \
        • 点按钮后阻止页面自动刷新\

          • \
  • 示例学习:修饰符\

    • .lazy\

      • v-model是监听input事件,就是任何鼠标键盘事件\
      • 加上.lazy修饰符,v-model就会监听change事件,也就是失去焦点时\
      • 示例\

        • \
  • v-model\

  • 面试题\

    • Vue的双向绑定如何实现\

      • 说一下v-model的用法\

        • 解释一下v-model的作用\

          • v-mode可以实现我绑定一个变量,这个变量说两句话。第一句话,在变量变化的时候,ui会变化,第二句话,用户改变ui时,数据会变化\
        • 深入解释v-mode,实现原理\

          • v-model实际就是v-bind:value和v-on:input的语法糖\
          • v-on:input\

            • 原生\

              • v-on:click='$event.target.value'\
            • 自定义组件\

              • v-on:click='$event'\
  • 如何使用 ant-design-vue\

    • CRM学习法\

      • Copy啥\

        • 查看一个内容是否过时,去看维护,看github上的维护时间\