面试指南之“性能调优”:MySQL+Tomcat+JVM,还怕面试官的轰炸?

130 阅读7分钟

01 MySQL性能调优
1.1 MySQL性能调优问题有哪些?怎么学?
关于这个,给大家看一份学习大纲(xmind)文件,每一个分支里面会有详细的介绍。

MySQL性能调优问题
这里都是以图片形式展示介绍,如要下载原文件以及更多的性能调优笔记(MySQL+Tomcat+JVM)可以评论“调优”领取呀!!
1.2 关于MySQL,面试官会问哪些问题?
第一个:MySQ性能优化最佳实践21个(有具体的解释)你知道哪些?

  1. 为查询缓存优化你的查询
  2. EXPLAIN你的SELECT查询
  3. 当只要一行数据时使用LIMIT 1
  4. 为搜索字段建索引
  5. 在Join表的时候使用相当类型的例,并将其索引
  6. 千万不要 ORDER BY RAND()
  7. 避免 SELECT *
  8. 永远为每张表设置一个 ID
  9. 使用 ENUM 而不是 VARCHAR
  10. 从 PROCEDURE ANALYSE() 取得建议
  11. 尽可能的使用 NOT NULL
  12. Prepared Statements
  13. 无缓冲的查询
  14. 把 IP 地址存成 UNSIGNED INT
  15. 固定长度的表会更快
  16. 垂直分割
  17. 拆分大的 DELETE 或 INSERT 语句
  18. 越小的列会越快
  19. 选择正确的存储引擎
  20. 使用一个对象关系映射器(Object Relational Mapper)
  21. 小心“永久链接”

篇幅有点长,整理成了一个PDF文档:

MySQ性能优化最佳实践21个(具体的解释)

  • 第二个:来看下MySQL的高频20问(附带详细解答,整理成册)
  1. 事务四大特性(ACID)原子性、一致性、隔离性、持久性?
  2. 事务的并发?事务隔离级别,每个级别会引发什么问题,MySQL默认是哪个级别?
  3. MySQL常见的三种存储引擎(InnoDB、MyISAM、MEMORY)的区别?
  4. MySQL的MyISAM与InnoDB两种存储引擎在,事务、锁级别,各自的适用场景?
  5. 查询语句不同元素(where、jion、limit、group by、having等等)执行先后顺序?
  6. 什么是临时表,临时表什么时候删除?
  7. MySQL B+Tree索引和Hash索引的区别?
  8. sql查询语句确定创建哪种类型的索引?如何优化查询?
  9. 聚集索引和非聚集索引区别?
  10. 有哪些锁(乐观锁悲观锁),select 时怎么加排它锁?
  11. 非关系型数据库和关系型数据库区别,优势比较?
  12. 数据库三范式,根据某个场景设计数据表?
  13. 数据库的读写分离、主从复制,主从复制分析的 7 个问题?
  14. 使用explain优化sql和索引?
  15. MySQL慢查询怎么解决?
  16. 什么是 内连接、外连接、交叉连接、笛卡尔积等?
  17. mysql都有什么锁,死锁判定原理和具体场景,死锁怎么解决?
  18. varchar和char的使用场景?
  19. mysql 高并发环境解决方案?
  20. 数据库崩溃时事务的恢复机制(REDO日志和UNDO日志)?

MySQL的高频20问(详细解答)
1.3 MySQL性能调优笔记分享

  • 《MySQL性能调优与架构设计--全册(PDF)》

本书分为3个部分,第一部分是基础篇,第二部分是重点之重性能调优篇,第三部分是架构设计篇
(1)目录简介

(2)详情内容

  • 《重学MySQL:从入门到精通(PDF)》

本书包括MySQL的安装与配置、数据库的创建、数据表的创建、数据类型和运算符、MySQL函数、查询数据、数据表的操作(插入、更新与删除数据)、索引、存储过程和函数、视图、触发器、用户管理、数据备份与恢复、日志以及性能优化等等。本书注重实战操作,帮助读者循序渐进的掌握MySQL的各项技术。需要重学一下MySQL,建议可以看看这个

02 Tomcat性能调优
2.1 Tomcat性能调优面试必备题(附带详细解答)你能答多少?

  1. 你怎样给 tomcat 去调优?
  2. 如何加大 tomcat 连接数
  3. tomcat 中如何禁止列目录下的文件
  4. 怎样加大 tomcat 的内存
  5. Tomcat 有几种部署方式
  6. Tomcat 的优化经验
  7. Tomcat 的缺省端口是多少,怎么修改?
  8. tomcat 有哪几种 Connector 运行模式( 优化) ?
  9. Tomcat 有几种部署方式?
  10. tomcat 容器是如何创建 servlet 类实例?用到了什么原理?
  11. tomcat 如何优化?
  12. 内存调优
  13. 垃圾回收策略调优
  14. 添加 JMS 远程监控
  15. 专业点的分析工具有
  16. 关于 Tomcat 的 的 session 数目
  17. 监视 Tomcat 的内存使用情况
  18. 打印类的加载情况及对象的回收情况
  19. Tomcat 一个请求的完整过程
  20. Tomcat 工作模式?

详细解答如下**!**

2.2 Tomcat学习笔记分享

  • 《深入剖析Tomcat(中文版)(PDF)》
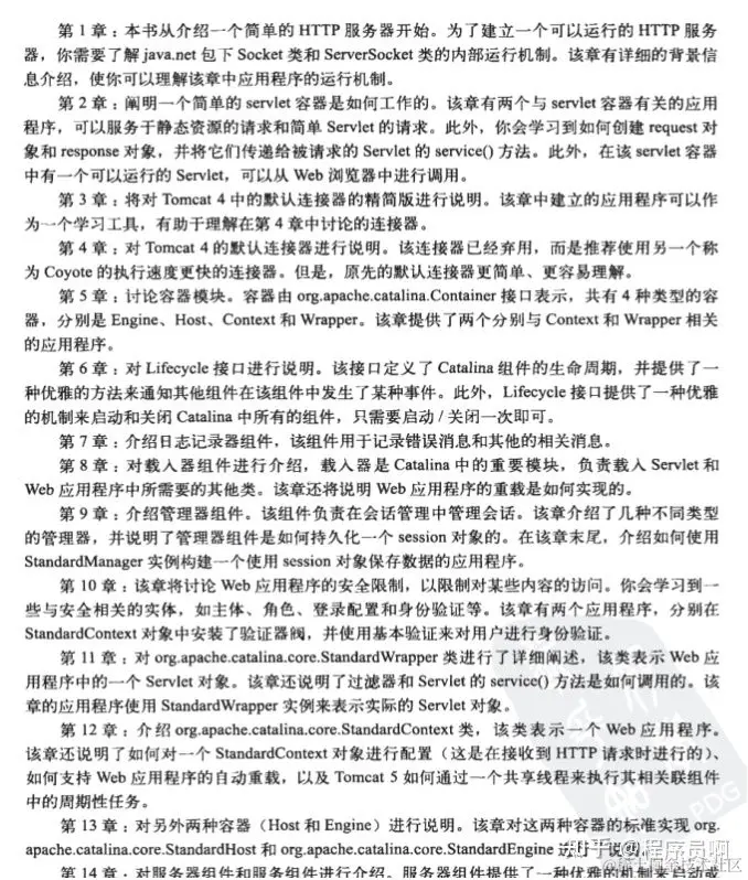
  • 第1章:本书从介绍一个简单的HTTP服务器开始。为了建立一个可以运行的HTTP服务器,你需要了解java.net包下Socket类和ServerSocket类的内部运行机制。该章有详细的背景信息介绍,使你可以理解该章中应用程序的运行机制。
  • 第2章:阐明一个简单的servlet容器是如何工作的。此章有两个与servlet容器有关的应用程序员,可以服务于静态资源的请求和简单servlet的请求。。

  • 第15章:说明如何通过Digester组件来对Web应用程序进行配置,Digester是Apacbe软件基金会的一个开源项目,即使你对这个不熟悉也没关系,该章会简要介绍Digester库,说明如何使用该库来搞XML。
  • 第16章:对Tomcat中的关闭钩子进行说明,不论用户如何关闭Tomcat(即通过发送关闭命令,或是突然直接关闭控制台),通过使用关闭钩子,Tomcat总是可以执行一些清理工作。
  • 第17章:对使用批处理文件和Shell脚本来启动和关闭Tomcat进行说明。
  • 第18章:对部署组件进行说明,该组件负责部署和安装web应用程序。
  • Servlet对一个特殊接口(ContainerServlet)进行说明。使用该接口,Servlet对象可以访问Catalina中的内部对象,此外,该章会对用来管理已部署应用程序的Manager应用程序进行说明
  • 第20章:对JMX进行说明,并阐述Tomcat是如何为其内部对象创建MBean,并使用这些内部对象可托管的。

03 JVM性能调优
3.1 JVM和性能调优问题学习大纲(xmind)

3.2 JVM性能调优面试相关问题(附解析)

  1. Java 类加载过程?
  2. 描述一下 JVM 加载 Class 文件的原理机制?
  3. Java 内存分配。
  4. GC 是什么? 为什么要有 GC?
  5. 简述 Java 垃圾回收机制。
  6. 如何判断一个对象是否存活?(或者 GC 对象的判定方法)
  7. 垃圾回收的优点和原理。并考虑 2 种回收机制
  8. 垃圾回收器的基本原理是什么?垃圾回收器可以马上回收内存吗?有什么办法主动通知虚拟机进行垃圾回收?
  9. Java 中会存在内存泄漏吗,请简单描述。
  10. 深拷贝和浅拷贝。
  11. System.gc() 和 Runtime.gc() 会做什么事情?
  12. finalize() 方法什么时候被调用?析构函数 (finalization) 的目的是什么?
  13. 如果对象的引用被置为 null,垃圾收集器是否会立即释放对象占用的内存?
  14. 什么是分布式垃圾回收(DGC)?它是如何工作的?
  15. 串行(serial)收集器和吞吐量(throughput)收集器的区别是什么?
  16. 在 Java 中,对象什么时候可以被垃圾回收?
  17. 简述 Java 内存分配与回收策率以及 Minor GC 和 MajorGC
  18. JVM 的永久代中会发生垃圾回收么?
  19. Java 中垃圾收集的方法有哪些?
  20. 什么是类加载器,类加载器有哪些?
  21. 类加载器双亲委派模型机制?

3.3 JVM性能调优笔记分享

  • 《JVM调优总结(PDF)》

(1)目录

(2)内容详解

JVM调优内容详解
关于“性能调优”:MySQL+Tomcat+JVM,我要给大家分享学习的就这么多,不知道这些面试常备问题你都能答得上来不?不会也没关系,可以找小编分享完整的原件(题目+答案解析)
还有这些关于“性能调优”的学习笔记,这些学习路线以及书籍笔记之类的,若是你还没有,也可以找小编来免费分享下载,评论“调优”****!!!