React-3类组件生命周期

163 阅读2分钟

react类组件生命周期

react的函数式组件没有生命周期函数这一说,函数式组件要实现生命周期的功能,需要在副作用函数中实现。下面介绍的是类组件的生命周期函数。

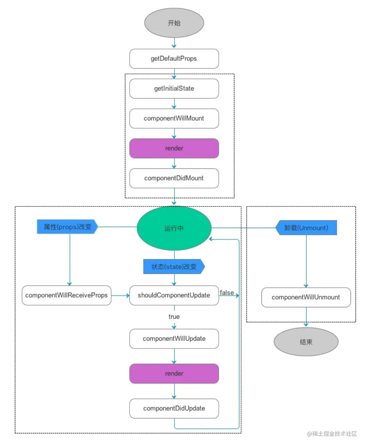
react生命周期图解

生命周期.jpg

react生命周期.jpeg 阶段

  • 初始化阶段:

    先执行 constructor 函数 =》然后是 render 函数 =》然后是 componentDidMount 函数。

     /**
       * 这个函数会在render函数执行之后立即执行,
       * 1. 这时这个函数中可以执行一些关于dom的操作
       * 2. 也可以做一些请求后端数据的工作
       * 3. 也可以做一些定时器之类的活
       */
      componentDidMount() {
        console.log("初始化阶段的最后一个执行函数");
      }
    ​
    
  • 运行阶段

    先执行 render 函数=》然后是 componentDidUpdate函数

     /**
       * 该函数有三个参数
       *  第一个参数是之前的属性
       *  第二个参数是之前的状态
       * 
       * 在这个函数中做一些操作,都需要在判断条件中执行,不然很容易造成死循环
       */
      componentDidUpdate(prevProps, prevState) {
        console.log(prevProps, prevState);
        console.log("更新阶段");
      }
    
  • 销毁阶段

    componentWillUnmount 函数

    /**
        在组件销毁的时候执行
            1. 清除定时器
            2. 解绑dom事件
    */
      componentWillUnmount() {
        console.log("组件销毁了");
      }
    

    父组件代码

    import React, { Component } from "react";
    ​
    import Demo from "./Demo";
    export default class App extends Component {
      state = {
        flag: true,
      };
      render() {
        return (
          <div>
            <h2>App</h2>
            {this.state.flag && <Demo />}
    ​
            <button
              onClick={() => {
                let flag = this.state.flag;
                flag = !flag;
                this.setState({ flag });
              }}
            >
              显示/隐藏子组件
            </button>
          </div>
        );
      }
    }
    

    子组件代码

    import React, { Component } from "react";
    ​
    export default class Demo extends Component {
      constructor() {
        super();
        this.state = {
          num: 0,
        };
      }
    ​
      render() {
        return (
          <div>
            Demo
            <h2>{this.state.num}</h2>
            <button
              onClick={() => {
                let num = this.state.num;
                num++;
                this.setState({ num });
              }}
            >
              chang
            </button>
          </div>
        );
      }
    ​
      /**
       * 这个函数会在render函数执行之后立即执行,这个函数只会执行一次
       * 1. 这时这个函数中可以执行一些关于dom的操作
       * 2. 也可以做一些请求后端数据的工作
       * 3. 也可以做一些定时器之类的活
       */
      componentDidMount() {
        console.log("初始化阶段的最后一个执行函数");
      }
    ​
      /**
       * 该函数有三个参数
       *  第一个参数是之前的属性
       *  第二个参数是之前的状态
       * 
       * 在这个函数中做一些操作,都需要在判断条件中执行,不然很容易造成死循环
       */
      componentDidUpdate() {
        console.log("更新阶段");
      }
        
      // 这个函数在组件销毁的时候执行,这个函数只会执行一次
      componentWillUnmount() {
        console.log("组件销毁了");
      }
    }
    

    \