react生命周期

95 阅读1分钟

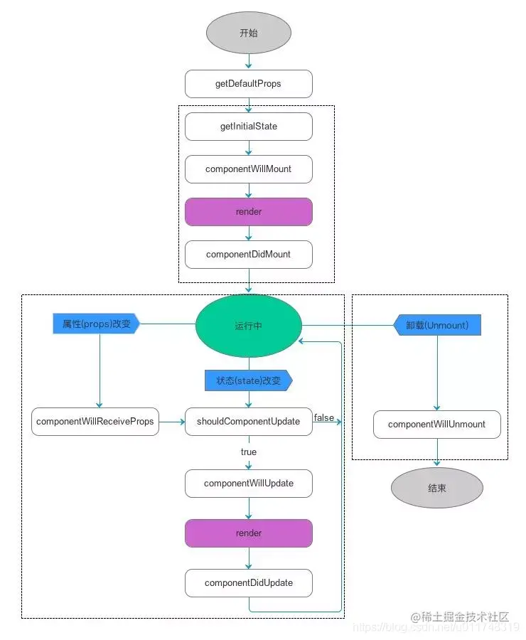
16.3以及之前的旧的生命周期

16.3.png

16.4以及之后的生命周期

16.4.png react16.4后使用了新的生命周期,使用getDerivedStateFromProps代替了旧的componentWillReceiveProps及componentWillMount。使用getSnapshotBeforeUpdate代替了旧的componentWillUpdate。

使用getDerivedStateFromProps(nextProps, prevState)的原因: 旧的React中componentWillReceiveProps方法是用来判断前后两个 props 是否相同,如果不同,则将新的 props 更新到相应的 state 上去。在这个过程中我们实际上是可以访问到当前props的,这样我们可能会对this.props做一些奇奇怪怪的操作,很可能会破坏 state 数据的单一数据源,导致组件状态变得不可预测。

而在 getDerivedStateFromProps 中禁止了组件去访问 this.props,强制让开发者去比较 nextProps 与 prevState 中的值,以确保当开发者用到 getDerivedStateFromProps 这个生命周期函数时,就是在根据当前的 props 来更新组件的 state,而不是去访问this.props并做其他一些让组件自身状态变得更加不可预测的事情。

使用getSnapshotBeforeUpdate(prevProps, prevState)的原因: 在 React 开启异步渲染模式后,在执行函数时读到的 DOM 元素状态并不总是渲染时相同,这就导致在 componentDidUpdate 中使用 componentWillUpdate 中读取到的 DOM 元素状态是不安全的,因为这时的值很有可能已经失效了。

而getSnapshotBeforeUpdate 会在 render 之后被调用,也就是说在 getSnapshotBeforeUpdate 中读取到的 DOM 元素状态是可以保证与componentDidUpdate 中一致的