使用二进制方式搭建k8s集群(亲测有效)

133 阅读1分钟

安装要求

在开始之前,部署Kubernetes集群机器需要满足以下几个条件:

  • 一台或多台机器,操作系统CentOS7.x-86_64(个人选择CentOS7.2)
  • 硬件配置:2GB或更多RAM,2个CPU或更多CPU,硬盘30GB或更多
  • 集群中所有机器之间网络互通
  • 可以访问外网,需要拉取镜像,如果服务器不能上网,需要提前下载镜像并导入节点
  • 禁止swap分区

准备环境

(1)软件环境:

软件版本
Kubernetes1.19

(2)服务器规划:

角色IP组件
k8s-m1192.168.1.147kube-apiserver, kube-controller-manager, kube-scheduler, etcd
k8s-n1192.168.1.148kubelet, kube-proxy, docker etcd

操作系统初始化配置

# 关闭防火墙 如果是minimal安装,默认没有装firewalld
systemctl stop firewalld
systemctl disable firewalld

#关闭selinux
sed -i 's/enforcing/disabled/' /etc/selinux/config #永久
setenforce 0 #临时

#关闭swap
swapoff -a #临时
sed -ri 's/.*swap.*/#&/' /etc/fstab #永久

#根据规划设置主机名
hostnamectl set-hostname <hostname> #分别设置为k8s-m1、k8s-n1
hostname #确认是否配置生效

#在master添加hosts
cat >> /etc/hosts << EOF
192.168.1.147 k8s-m1
192.168.1.148 k8s-n1
EOF
ping k8s-n1 #确认配置生效

#将桥接的IPv4流量传递到iptables的链
cat > /etc/sysctl.d/k8s.conf << EOF
net.bridge.bridge-nf-call-ip6tables = 1
net.bridge.bridge-nf-call-iptables = 1
EOF
sysctl --system #生效

#时间同步
yum install ntpdate -y
ntpdate time.windows.com

部署etcd集群

etcd是一个分布式键值存储系统,Kubernetes使用etcd进行数据存储,所以先准备一个etcd数据库,为解决etcd单点故障,应采用集群方式部署,这里使用2台组建集群,当然,你也可以使用3台、5台组建集群,可容忍1台、2台机器故障。

节点名称IP
etcd-1192.168.1.147
etcd-2192.168.1.148

注:为了节省机器,这里与k8s节点机器复用,也可以独立于k8s集群之外部署,只要apiserver能连接就行。

4.1 准备cfssl证书生成工具

cfssl是一个开源的证书管理工具,使用json文件生成证书,相比openssl更方便使用。

找任意一台服务器操作,这里用k8s-m1节点。

yum install wget -y
wget https://pkg.cfssl.org/R1.2/cfssl_linux-amd64
wget https://pkg.cfssl.org/R1.2/cfssljson_linux-amd64
wget https://pkg.cfssl.org/R1.2/cfssl-certinfo_linux-amd64
chmod +x cfssl_linux-amd64 cfssljson_linux-amd64 cfssl-certinfo_linux-amd64
mv cfssl_linux-amd64 /usr/local/bin/cfssl
mv cfssljson_linux-amd64 /usr/local/bin/cfssljson
mv cfssl-certinfo_linux-amd64 /usr/local/bin/cfssl-certinfo

#确认文件移到正确的位置
$ ls -l /usr/local/bin/
total 18808
-rwxr-xr-x. 1 root root 10376657 Dec  7 02:36 cfssl
-rwxr-xr-x. 1 root root  6595195 Dec  7 02:36 cfssl-certinfo
-rwxr-xr-x. 1 root root  2277873 Dec  7 02:35 cfssljson

4.2 生成etcd证书

(1)自签证书颁发机构(CA)

创建工作目录:

mkdir -p ~/TLS/{etcd,k8s}
cd ~/TLS/etcd

自签CA:

cat > ca-config.json << EOF
{
  "signing": {
    "default": {
      "expiry": "87600h"
    },
    "profiles": {
      "www": {
        "expiry": "87600h",
        "usages": [
          "signing",
          "key encipherment",
          "server auth",
          "client auth"
        ]
      }
    }
  }
}
EOF

cat > ca-csr.json << EOF
{
  "CN": "etcd CA",
    "key": {
      "algo": "rsa",
      "size": 2048
    },
    "names": [
      {
        "C": "CN",
        "L": "Beijing"
      }
    ]
}
EOF

生成证书:

$ cfssl gencert -initca ca-csr.json | cfssljson -bare ca -
2022/01/31 20:33:58 [INFO] generating a new CA key and certificate from CSR
2022/01/31 20:33:58 [INFO] generate received request
2022/01/31 20:33:58 [INFO] received CSR
2022/01/31 20:33:58 [INFO] generating key: rsa-2048
2022/01/31 20:33:58 [INFO] encoded CSR

$ ls *pem
ca-key.pem  ca.pem

(2)使用自签CA签发etcd HTTPS证书

创建证书申请文件:

cat > server-csr.json << EOF
{
  "CN": "etcd",
  "hosts": [
    "192.168.1.147",
    "192.168.1.148"
  ],
  "key": {
    "algo": "rsa",
    "size": 2048
  },
  "names": [
    {
      "C": "CN",
      "L": "Beijing",
      "ST": "Beijing"
    }
  ]
}
EOF

注:上述文件hosts字段中IP为所有etcd及诶单的集群内部通信IP,一个都不能少!为了方便后期扩容可以多些几个预留的IP。

生成证书:

$ cfssl gencert -ca=ca.pem -ca-key=ca-key.pem -config=ca-config.json -profile=www server-csr.json | cfssljson -bare server
2022/01/31 20:34:22 [INFO] generate received request
2022/01/31 20:34:22 [INFO] received CSR
2022/01/31 20:34:22 [INFO] generating key: rsa-2048
2022/01/31 20:34:23 [INFO] encoded CSR
2022/01/31 20:34:23 [INFO] signed certificate with serial number 662529260630305134909583808009574907087019149943
2022/01/31 20:34:23 [WARNING] This certificate lacks a "hosts" field. This makes it unsuitable for
websites. For more information see the Baseline Requirements for the Issuance and Management
of Publicly-Trusted Certificates, v.1.1.6, from the CA/Browser Forum (https://cabforum.org);
specifically, section 10.2.3 ("Information Requirements").

$ ls server*pem
server-key.pem  server.pem

4.3 从Github下载二进制文件

下载地址:

github.com/etcd-io/etc…

cd ~
wget https://github.com/etcd-io/etcd/releases/download/v3.4.9/etcd-v3.4.9-linux-amd64.tar.gz

4.4 部署etcd集群

以下在节点1(k8s-m1)上操作,为简化操作,待会儿将节点1生成的所有文件拷贝到节点2(k8s-n1)。

(1)创建工作目录并解压二进制包

mkdir /opt/etcd/{bin,cfg,ssl} -p
tar zxvf etcd-v3.4.9-linux-amd64.tar.gz
mv etcd-v3.4.9-linux-amd64/{etcd,etcdctl} /opt/etcd/bin/

(2)创建etcd配置文件

cat > /opt/etcd/cfg/etcd.conf << EOF
#[Member]
ETCD_NAME="etcd-1"
ETCD_DATA_DIR="/var/lib/etcd/default.etcd"
ETCD_LISTEN_PEER_URLS="https://192.168.1.147:2380"
ETCD_LISTEN_CLIENT_URLS="https://192.168.1.147:2379"
#[Clustering]
ETCD_INITIAL_ADVERTISE_PEER_URLS="https://192.168.1.147:2380"
ETCD_ADVERTISE_CLIENT_URLS="https://192.168.1.147:2379"
ETCD_INITIAL_CLUSTER="etcd-1=https://192.168.1.147:2380,etcd-2=https://192.168.1.148:2380"
ETCD_INITIAL_CLUSTER_TOKEN="etcd-cluster"
ETCD_INITIAL_CLUSTER_STATE="new"
EOF

(3)systemd管理etcd

cat > /usr/lib/systemd/system/etcd.service << EOF
[Unit]
Description=Etcd Server
After=network.target
After=network-online.target
Wants=network-online.target
[Service]
Type=notify
EnvironmentFile=/opt/etcd/cfg/etcd.conf
ExecStart=/opt/etcd/bin/etcd \
--cert-file=/opt/etcd/ssl/server.pem \
--key-file=/opt/etcd/ssl/server-key.pem \
--peer-cert-file=/opt/etcd/ssl/server.pem \
--peer-key-file=/opt/etcd/ssl/server-key.pem \
--trusted-ca-file=/opt/etcd/ssl/ca.pem \
--peer-trusted-ca-file=/opt/etcd/ssl/ca.pem \
--logger=zap
Restart=on-failure
LimitNOFILE=65536

[Install]
WantedBy=multi-user.target
EOF

(4)拷贝刚才生成的证书

把刚才生成的证书拷贝到配置文件中的路径:

cp ~/TLS/etcd/ca*pem ~/TLS/etcd/server*pem /opt/etcd/ssl/

(5)将上面节点1所有的生成文件拷贝到节点2

scp -r /opt/etcd/ root@192.168.1.148:/opt/
scp /usr/lib/systemd/system/etcd.service root@192.168.1.148:/usr/lib/systemd/system/

然后在节点2修改etcd.conf配置文件中的节点名称和当前服务器IP:

vi /opt/etcd/cfg/etcd.conf
#[Member]
ETCD_NAME="etcd-2"   # 修改此处,节点2改为etcd-2
ETCD_DATA_DIR="/var/lib/etcd/default.etcd"
ETCD_LISTEN_PEER_URLS="https://192.168.1.148:2380"   # 修改此处为当前服务器IP
ETCD_LISTEN_CLIENT_URLS="https://192.168.1.148:2379" # 修改此处为当前服务器IP

#[Clustering]
ETCD_INITIAL_ADVERTISE_PEER_URLS="https://192.168.1.148:2380" # 修改此处为当前服务器IP
ETCD_ADVERTISE_CLIENT_URLS="https://192.168.1.148:2379" # 修改此处为当前服务器IP
ETCD_INITIAL_CLUSTER="etcd-1=https://192.168.1.147:2380,etcd-2=https://192.168.1.148:2380"
ETCD_INITIAL_CLUSTER_TOKEN="etcd-cluster"
ETCD_INITIAL_CLUSTER_STATE="new"

(6)分别在2个节点上操作,启动并设置开机启动

systemctl daemon-reload
systemctl start etcd # 只有其中1节点启动正常,另1节点才启动正常
systemctl enable etcd

(7)查看集群状态

$ systemctl status etcd # 以master为例
● etcd.service - Etcd Server
   Loaded: loaded (/usr/lib/systemd/system/etcd.service; enabled; vendor preset: disabled)
   Active: active (running) since Mon 2022-01-31 20:38:43 EST; 15s ago
 Main PID: 3193 (etcd)
   CGroup: /system.slice/etcd.service
           └─3193 /opt/etcd/bin/etcd --cert-file=/opt/etcd/ssl/server.pem --key-file=/opt/etcd/ssl/server-key.pem --peer-cert-file=/...

Jan 31 20:38:43 k8s-m1 etcd[3193]: {"level":"info","ts":"2022-01-31T20:38:43.558-0500","caller":"rafthttp/stream.go:425","msg...f0fb9"}
Jan 31 20:38:43 k8s-m1 etcd[3193]: {"level":"info","ts":"2022-01-31T20:38:43.561-0500","caller":"raft/raft.go:859","msg":"bd5...: 13]"}
Jan 31 20:38:43 k8s-m1 etcd[3193]: {"level":"info","ts":"2022-01-31T20:38:43.561-0500","caller":"raft/raft.go:700","msg":"bd5...rm 13"}
Jan 31 20:38:43 k8s-m1 etcd[3193]: {"level":"info","ts":"2022-01-31T20:38:43.561-0500","caller":"raft/raft.go:960","msg":"bd5...rm 13"}
Jan 31 20:38:43 k8s-m1 etcd[3193]: {"level":"info","ts":"2022-01-31T20:38:43.562-0500","caller":"raft/node.go:325","msg":"raf...rm 13"}
Jan 31 20:38:43 k8s-m1 etcd[3193]: {"level":"info","ts":"2022-01-31T20:38:43.590-0500","caller":"etcdserver/server.go:2036","msg":"p...
Jan 31 20:38:43 k8s-m1 systemd[1]: Started Etcd Server.
Jan 31 20:38:43 k8s-m1 etcd[3193]: {"level":"info","ts":"2022-01-31T20:38:43.592-0500","caller":"embed/serve.go:191","msg":"s...:2379"}
Jan 31 20:38:43 k8s-m1 etcd[3193]: {"level":"info","ts":"2022-01-31T20:38:43.606-0500","caller":"membership/cluster.go:558","...:"3.4"}
Jan 31 20:38:43 k8s-m1 etcd[3193]: {"level":"info","ts":"2022-01-31T20:38:43.606-0500","caller":"api/capability.go:76","msg":...:"3.4"}
Hint: Some lines were ellipsized, use -l to show in full.

$ ETCDCTL_API=3 /opt/etcd/bin/etcdctl --cacert=/opt/etcd/ssl/ca.pem --cert=/opt/etcd/ssl/server.pem --key=/opt/etcd/ssl/server-key.pem --endpoints="https://192.168.1.147:2379,https://192.168.1.148:2379" endpoint health
https://192.168.1.147:2379 is healthy: successfully committed proposal: took = 32.800257ms
https://192.168.1.148:2379 is healthy: successfully committed proposal: took = 35.691684ms

安装Docker

下载地址:

download.docker.com/linux/stati…

# 两个节点都需下载
wget https://download.docker.com/linux/static/stable/x86_64/docker-19.03.9.tgz

以下在所有节点操作,这里采用二进制安装,用yum安装也一样。

(1)解压二进制包

tar zxvf docker-19.03.9.tgz
mv docker/* /usr/bin

(2)systemd管理docker

cat > /usr/lib/systemd/system/docker.service << EOF
[Unit]
Description=Docker Application Container Engine
Documentation=https://docs.docker.com
After=network-online.target firewalld.service
Wants=network-online.target
[Service]
Type=notify
ExecStart=/usr/bin/dockerd
ExecReload=/bin/kill -s HUP $MAINPID
LimitNOFILE=infinity
LimitNPROC=infinity
LimitCORE=infinity
TimeoutStartSec=0
Delegate=yes
KillMode=process
Restart=on-failure
StartLimitBurst=3
StartLimitInterval=60s
[Install]
WantedBy=multi-user.target
EOF

(3)创建配置文件

mkdir /etc/docker
cat > /etc/docker/daemon.json << EOF
{
  "registry-mirrors": ["https://b9pmyelo.mirror.aliyuncs.com"]
}
EOF
# registry-mirrors 阿里云镜像加速器

(4)启动并设置开机启动

systemctl daemon-reload
systemctl start docker
systemctl enable docker

# 确认启动正常,以master为例
$ systemctl status docker
● docker.service - Docker Application Container Engine
   Loaded: loaded (/usr/lib/systemd/system/docker.service; enabled; vendor preset: disabled)
   Active: active (running) since Mon 2022-01-31 20:41:19 EST; 6s ago
     Docs: https://docs.docker.com
 Main PID: 3258 (dockerd)
   CGroup: /system.slice/docker.service
           ├─3258 /usr/bin/dockerd
           └─3266 containerd --config /var/run/docker/containerd/containerd.toml --log-level info

Jan 31 20:41:19 k8s-m1 dockerd[3258]: time="2022-01-31T20:41:19.380636521-05:00" level=error msg="Failed to built-in GetDrive...docker"
Jan 31 20:41:19 k8s-m1 dockerd[3258]: time="2022-01-31T20:41:19.395520006-05:00" level=warning msg="mountpoint for pids not found"
Jan 31 20:41:19 k8s-m1 dockerd[3258]: time="2022-01-31T20:41:19.395725127-05:00" level=info msg="Loading containers: start."
Jan 31 20:41:19 k8s-m1 dockerd[3258]: time="2022-01-31T20:41:19.403734059-05:00" level=warning msg="Running modprobe bridge br_netfi...
Jan 31 20:41:19 k8s-m1 dockerd[3258]: time="2022-01-31T20:41:19.508149552-05:00" level=info msg="Default bridge (docker0) is ...ddress"
Jan 31 20:41:19 k8s-m1 dockerd[3258]: time="2022-01-31T20:41:19.577201992-05:00" level=info msg="Loading containers: done."
Jan 31 20:41:19 k8s-m1 dockerd[3258]: time="2022-01-31T20:41:19.607712388-05:00" level=info msg="Docker daemon" commit=9d9883...19.03.9
Jan 31 20:41:19 k8s-m1 dockerd[3258]: time="2022-01-31T20:41:19.607976741-05:00" level=info msg="Daemon has completed initialization"
Jan 31 20:41:19 k8s-m1 dockerd[3258]: time="2022-01-31T20:41:19.638941291-05:00" level=info msg="API listen on /var/run/docker.sock"
Jan 31 20:41:19 k8s-m1 systemd[1]: Started Docker Application Container Engine.
Hint: Some lines were ellipsized, use -l to show in full.

部署Master Node

6.1 生成kube-apiserver证书

(1)自签证书颁发机构(CA)

cd ~/TLS/k8s
cat > ca-config.json << EOF
{
  "signing": {
    "default": {
      "expiry": "87600h"
    },
    "profiles": {
      "kubernetes": {
         "expiry": "87600h",
         "usages": [
            "signing",
            "key encipherment",
            "server auth",
            "client auth"
        ]
      }
    }
  }
}
EOF
cat > ca-csr.json << EOF
{
    "CN": "kubernetes",
    "key": {
        "algo": "rsa",
        "size": 2048
    },
    "names": [
        {
            "C": "CN",
            "L": "Beijing",
            "ST": "Beijing",
            "O": "k8s",
            "OU": "System"
        }
    ]
}
EOF

生成证书:

$ cfssl gencert -initca ca-csr.json | cfssljson -bare ca -
2022/01/31 20:48:05 [INFO] generating a new CA key and certificate from CSR
2022/01/31 20:48:05 [INFO] generate received request
2022/01/31 20:48:05 [INFO] received CSR
2022/01/31 20:48:05 [INFO] generating key: rsa-2048
2022/01/31 20:48:05 [INFO] encoded CSR
2022/01/31 20:48:05 [INFO] signed certificate with serial number 116190676499051077223279420283858349481970680819

$ ls *pem
ca-key.pem  ca.pem

(2)使用自签CA签发kube-apiserver HTTPS证书

创建证书申请文件:

cat > server-csr.json << EOF
{
    "CN": "kubernetes",
    "hosts": [
      "10.0.0.1",
      "127.0.0.1",
      "192.168.1.147",
      "192.168.1.148",
      "kubernetes",
      "kubernetes.default",
      "kubernetes.default.svc",
      "kubernetes.default.svc.cluster",
      "kubernetes.default.svc.cluster.local"
    ],
    "key": {
        "algo": "rsa",
        "size": 2048
    },
    "names": [
        {
            "C": "CN",
            "L": "BeiJing",
            "ST": "BeiJing",
            "O": "k8s",
            "OU": "System"
        }
    ]
}
EOF

注:上述文件hosts字段中IP为所有Master/LB/VIP IP,一个都不能少!为了方便后期扩容可以多写几个预留的IP。

生成证书:

$ cfssl gencert -ca=ca.pem -ca-key=ca-key.pem -config=ca-config.json -profile=kubernetes server-csr.json | cfssljson -bare server
2022/01/31 20:48:29 [INFO] generate received request
2022/01/31 20:48:29 [INFO] received CSR
2022/01/31 20:48:29 [INFO] generating key: rsa-2048
2022/01/31 20:48:29 [INFO] encoded CSR
2022/01/31 20:48:29 [INFO] signed certificate with serial number 269930624984000095763889980982980819493992440261
2022/01/31 20:48:29 [WARNING] This certificate lacks a "hosts" field. This makes it unsuitable for
websites. For more information see the Baseline Requirements for the Issuance and Management
of Publicly-Trusted Certificates, v.1.1.6, from the CA/Browser Forum (https://cabforum.org);
specifically, section 10.2.3 ("Information Requirements").

$ ls server*pem
server-key.pem  server.pem

6.2 从Github下载二进制文件

通过github查看下载链接,


github.com/kubernetes/…

cd ~
wget https://dl.k8s.io/v1.19.16/kubernetes-server-linux-amd64.tar.gz

6.3 解压二进制包

mkdir -p /opt/kubernetes/{bin,cfg,ssl,logs} 
tar zxvf kubernetes-server-linux-amd64.tar.gz
cd kubernetes/server/bin
cp kube-apiserver kube-scheduler kube-controller-manager /opt/kubernetes/bin
cp kubectl /usr/bin/

6.4 部署kube-apiserver

(1)创建配置文件

cat > /opt/kubernetes/cfg/kube-apiserver.conf << EOF
KUBE_APISERVER_OPTS="--logtostderr=false \
--v=2 \
--log-dir=/opt/kubernetes/logs \
--etcd-servers=https://192.168.1.147:2379,https://192.168.1.148:2379 \
--bind-address=192.168.1.147 \
--secure-port=6443 \
--advertise-address=192.168.1.147 \
--allow-privileged=true \
--service-cluster-ip-range=10.0.0.0/24 \
--enable-admission-plugins=NamespaceLifecycle,LimitRanger,ServiceAccount,ResourceQuota,NodeRestriction \
--authorization-mode=RBAC,Node \
--enable-bootstrap-token-auth=true \
--token-auth-file=/opt/kubernetes/cfg/token.csv \
--service-node-port-range=30000-32767 \
--kubelet-client-certificate=/opt/kubernetes/ssl/server.pem \
--kubelet-client-key=/opt/kubernetes/ssl/server-key.pem \
--tls-cert-file=/opt/kubernetes/ssl/server.pem  \
--tls-private-key-file=/opt/kubernetes/ssl/server-key.pem \
--client-ca-file=/opt/kubernetes/ssl/ca.pem \
--service-account-key-file=/opt/kubernetes/ssl/ca-key.pem \
--etcd-cafile=/opt/etcd/ssl/ca.pem \
--etcd-certfile=/opt/etcd/ssl/server.pem \
--etcd-keyfile=/opt/etcd/ssl/server-key.pem \
--audit-log-maxage=30 \
--audit-log-maxbackup=3 \
--audit-log-maxsize=100 \
--audit-log-path=/opt/kubernetes/logs/k8s-audit.log"
EOF

注:上面两个\ \ 第一个是转义符,第二个是换行符,使用转义符是为了使用EOF保留换行符。

–logtostderr:启用日志
—v:日志等级
–log-dir:日志目录
–etcd-servers:etcd集群地址
–bind-address:监听地址
–secure-port:https安全端口
–advertise-address:集群通告地址
–allow-privileged:启用授权
–service-cluster-ip-range:Service虚拟IP地址段
–enable-admission-plugins:准入控制模块
–authorization-mode:认证授权,启用RBAC授权和节点自管理
–enable-bootstrap-token-auth:启用TLS bootstrap机制
–token-auth-file:bootstrap token文件
–service-node-port-range:Service nodeport类型默认分配端口范围
–kubelet-client-xxx:apiserver访问kubelet客户端证书
–tls-xxx-file:apiserver https证书
–etcd-xxxfile:连接Etcd集群证书
–audit-log-xxx:审计日志

(2)拷贝刚才生成的证书

把刚才生成的证书拷贝到配置文件中的路径:

cp ~/TLS/k8s/ca*pem ~/TLS/k8s/server*pem /opt/kubernetes/ssl/

(3)启用 TLS Bootstrapping 机制

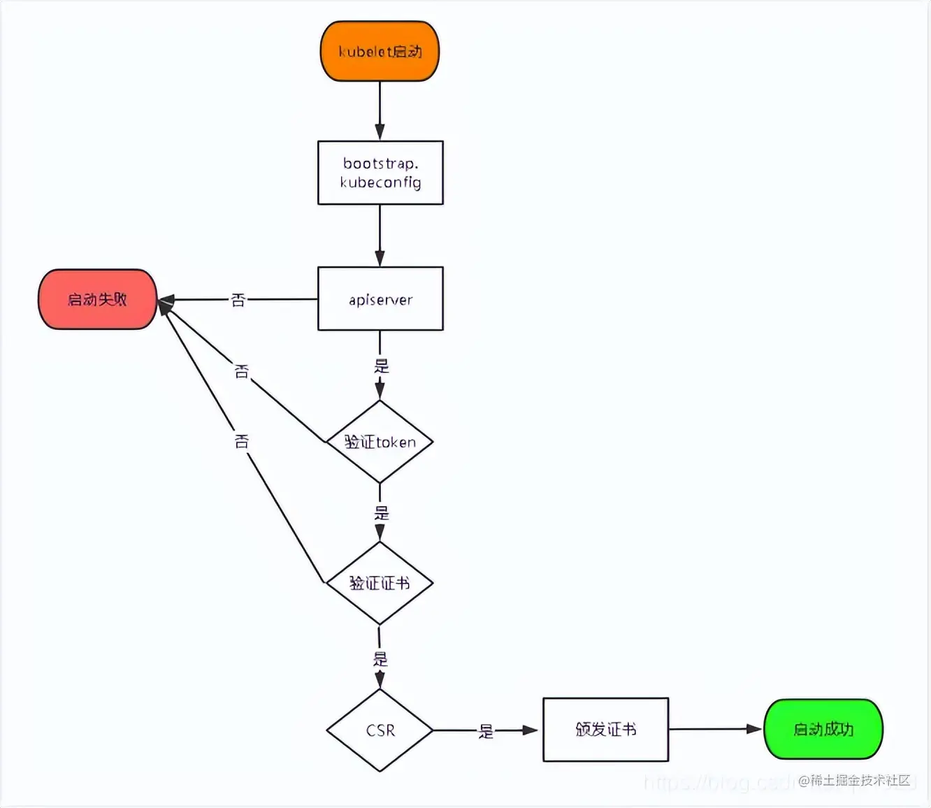
TLS Bootstraping:Master apiserver启用TLS认证后,Node节点kubelet和kube-proxy要与kube-apiserver进行通信,必须使用CA签发的有效证书才可以,当Node节点很多时,这种客户端证书颁发需要大量工作,同样也会增加集群扩展复杂度。为了简化流程,Kubernetes引入了TLS bootstraping机制来自动颁发客户端证书,kubelet会以一个低权限用户自动向apiserver申请证书,kubelet的证书由apiserver动态签署。所以强烈建议在Node上使用这种方式,目前主要用于kubelet,kube-proxy还是由我们统一颁发一个证书。

TLS bootstraping 工作流程:

使用二进制方式搭建k8s集群(亲测有效)

创建上述配置文件中token文件:

cat > /opt/kubernetes/cfg/token.csv << EOF
c47ffb939f5ca36231d9e3121a252940,kubelet-bootstrap,10001,"system:node-bootstrapper"
EOF

格式:token,用户名,UID,用户组

token也可自行生成替换:

head -c 16 /dev/urandom | od -An -t x | tr -d ' '

(4)systemd管理apiserver

cat > /usr/lib/systemd/system/kube-apiserver.service << EOF
[Unit]
Description=Kubernetes API Server
Documentation=https://github.com/kubernetes/kubernetes
[Service]
EnvironmentFile=/opt/kubernetes/cfg/kube-apiserver.conf
ExecStart=/opt/kubernetes/bin/kube-apiserver $KUBE_APISERVER_OPTS
Restart=on-failure
[Install]
WantedBy=multi-user.target
EOF

(5)启动并设置开机启动

systemctl daemon-reload
systemctl start kube-apiserver
systemctl enable kube-apiserver

# 确认状态运行正常
$ systemctl status kube-apiserver
 kube-apiserver.service - Kubernetes API Server
   Loaded: loaded (/usr/lib/systemd/system/kube-apiserver.service; enabled; vendor preset: disabled)
   Active: active (running) since Mon 2022-01-31 20:50:15 EST; 10s ago
     Docs: https://github.com/kubernetes/kubernetes
 Main PID: 3519 (kube-apiserver)
   CGroup: /system.slice/kube-apiserver.service
           └─3519 /opt/kubernetes/bin/kube-apiserver --logtostderr=false --v=2 --log-dir=/opt/kubernetes/logs --etcd-servers=https:/...

Jan 31 20:50:15 k8s-m1 systemd[1]: Started Kubernetes API Server.
Jan 31 20:50:15 k8s-m1 systemd[1]: Starting Kubernetes API Server...
Jan 31 20:50:21 k8s-m1 kube-apiserver[3519]: E0131 20:50:21.270473    3519 controller.go:152] Unable to remove old endpoints f...orMsg:
Hint: Some lines were ellipsized, use -l to show in full.

(6)授权kubelet-bootstrap用户允许请求证书

kubectl create clusterrolebinding kubelet-bootstrap \
--clusterrole=system:node-bootstrapper \
--user=kubelet-bootstrap

6.5 部署kube-controller-manager

(1)创建配置文件

cat > /opt/kubernetes/cfg/kube-controller-manager.conf << EOF
KUBE_CONTROLLER_MANAGER_OPTS="--logtostderr=false \
--v=2 \
--log-dir=/opt/kubernetes/logs \
--leader-elect=true \
--master=127.0.0.1:8080 \
--bind-address=127.0.0.1 \
--allocate-node-cidrs=true \
--cluster-cidr=10.244.0.0/16 \
--service-cluster-ip-range=10.0.0.0/24 \
--cluster-signing-cert-file=/opt/kubernetes/ssl/ca.pem \
--cluster-signing-key-file=/opt/kubernetes/ssl/ca-key.pem  \
--root-ca-file=/opt/kubernetes/ssl/ca.pem \
--service-account-private-key-file=/opt/kubernetes/ssl/ca-key.pem \
--experimental-cluster-signing-duration=87600h0m0s"
EOF

–master:通过本地非安全本地端口8080连接apiserver。

–leader-elect:当该组件启动多个时,自动选举(HA)


cluster-signing-cert-file/–cluster-signing-key-file:自动为kubelet颁发证书的CA,与apiserver保持一致

(2)systemd管理controller-manager

cat > /usr/lib/systemd/system/kube-controller-manager.service << EOF
[Unit]
Description=Kubernetes Controller Manager
Documentation=https://github.com/kubernetes/kubernetes
[Service]
EnvironmentFile=/opt/kubernetes/cfg/kube-controller-manager.conf
ExecStart=/opt/kubernetes/bin/kube-controller-manager $KUBE_CONTROLLER_MANAGER_OPTS
Restart=on-failure
[Install]
WantedBy=multi-user.target
EOF

(3)启动并设置开机启动

systemctl daemon-reload
systemctl start kube-controller-manager
systemctl enable kube-controller-manager

# 确认状态运行正常
$ systemctl status kube-controller-manager
 kube-controller-manager.service - Kubernetes Controller Manager
   Loaded: loaded (/usr/lib/systemd/system/kube-controller-manager.service; enabled; vendor preset: disabled)
   Active: active (running) since Mon 2022-01-31 20:51:00 EST; 6s ago
     Docs: https://github.com/kubernetes/kubernetes
 Main PID: 3574 (kube-controller)
   CGroup: /system.slice/kube-controller-manager.service
           └─3574 /opt/kubernetes/bin/kube-controller-manager --logtostderr=false --v=2 --log-dir=/opt/kubernetes/logs --leader-elec...

Jan 31 20:51:00 k8s-m1 systemd[1]: Started Kubernetes Controller Manager.
Jan 31 20:51:00 k8s-m1 systemd[1]: Starting Kubernetes Controller Manager...
Jan 31 20:51:00 k8s-m1 kube-controller-manager[3574]: Flag --experimental-cluster-signing-duration has been deprecated, use --...ration
Hint: Some lines were ellipsized, use -l to show in full.

6.6 部署kube-scheduler

(1)创建配置文件

cat > /opt/kubernetes/cfg/kube-scheduler.conf << EOF
KUBE_SCHEDULER_OPTS="--logtostderr=false \
--v=2 \
--log-dir=/opt/kubernetes/logs \
--leader-elect \
--master=127.0.0.1:8080 \
--bind-address=127.0.0.1"
EOF

–master:通过本地非安全本地端口8080连接apiserver。

–leader-elect:当该组件启动多个时,自动选举(HA)

(2)systemd管理scheduler

cat > /usr/lib/systemd/system/kube-scheduler.service << EOF
[Unit]
Description=Kubernetes Scheduler
Documentation=https://github.com/kubernetes/kubernetes
[Service]
EnvironmentFile=/opt/kubernetes/cfg/kube-scheduler.conf
ExecStart=/opt/kubernetes/bin/kube-scheduler $KUBE_SCHEDULER_OPTS
Restart=on-failure
[Install]
WantedBy=multi-user.target
EOF

(3)启动并设置开机启动

systemctl daemon-reload
systemctl start kube-scheduler
systemctl enable kube-scheduler

# 确认状态运行正常
$ systemctl status kube-scheduler
 kube-scheduler.service - Kubernetes Scheduler
   Loaded: loaded (/usr/lib/systemd/system/kube-scheduler.service; enabled; vendor preset: disabled)
   Active: active (running) since Mon 2022-01-31 20:51:40 EST; 6s ago
     Docs: https://github.com/kubernetes/kubernetes
 Main PID: 3622 (kube-scheduler)
   CGroup: /system.slice/kube-scheduler.service
           └─3622 /opt/kubernetes/bin/kube-scheduler --logtostderr=false --v=2 --log-dir=/opt/kubernetes/logs --leader-elect --maste...

Jan 31 20:51:40 k8s-m1 systemd[1]: Started Kubernetes Scheduler.
Jan 31 20:51:40 k8s-m1 systemd[1]: Starting Kubernetes Scheduler...
Jan 31 20:51:41 k8s-m1 kube-scheduler[3622]: I0131 20:51:41.106830    3622 registry.go:173] Registering SelectorSpread plugin
Jan 31 20:51:41 k8s-m1 kube-scheduler[3622]: I0131 20:51:41.106928    3622 registry.go:173] Registering SelectorSpread plugin

(4)查看集群状态

生成kubectl连接集群的证书:

cat > ~/TLS/k8s/admin-csr.json <<EOF
{
  "CN": "admin",
  "hosts": [],
  "key": {
    "algo": "rsa",
    "size": 2048
  },
  "names": [
    {
      "C": "CN",
      "L": "BeiJing",
      "ST": "BeiJing",
      "O": "system:masters",
      "OU": "System"
    }
  ]
}
EOF

cd ~/TLS/k8s/
$ cfssl gencert -ca=ca.pem -ca-key=ca-key.pem -config=ca-config.json -profile=kubernetes admin-csr.json | cfssljson -bare admin
2022/01/31 20:52:20 [INFO] generate received request
2022/01/31 20:52:20 [INFO] received CSR
2022/01/31 20:52:20 [INFO] generating key: rsa-2048
2022/01/31 20:52:20 [INFO] encoded CSR
2022/01/31 20:52:20 [INFO] signed certificate with serial number 33977062448795114188979902834329419113167886225
2022/01/31 20:52:20 [WARNING] This certificate lacks a "hosts" field. This makes it unsuitable for
websites. For more information see the Baseline Requirements for the Issuance and Management
of Publicly-Trusted Certificates, v.1.1.6, from the CA/Browser Forum (https://cabforum.org);
specifically, section 10.2.3 ("Information Requirements").

生成kubeconfig文件:

mkdir /root/.kube
cd ~/TLS/k8s/

KUBE_CONFIG="/root/.kube/config"
KUBE_APISERVER="https://192.168.1.147:6443"

kubectl config set-cluster kubernetes \
  --certificate-authority=/opt/kubernetes/ssl/ca.pem \
  --embed-certs=true \
  --server=${KUBE_APISERVER} \
  --kubeconfig=${KUBE_CONFIG}
kubectl config set-credentials cluster-admin \
  --client-certificate=./admin.pem \
  --client-key=./admin-key.pem \
  --embed-certs=true \
  --kubeconfig=${KUBE_CONFIG}
kubectl config set-context default \
  --cluster=kubernetes \
  --user=cluster-admin \
  --kubeconfig=${KUBE_CONFIG}
kubectl config use-context default --kubeconfig=${KUBE_CONFIG}

所有组件都已经启动成功,通过kubectl工具查看当前集群组件状态:

$ kubectl get cs # 曾在kubectl config set-credentials命令后出现错误,需要进入~/TLS/k8s目录下
Warning: v1 ComponentStatus is deprecated in v1.19+
NAME                 STATUS    MESSAGE             ERROR
scheduler            Healthy   ok                  
controller-manager   Healthy   ok                  
etcd-0               Healthy   {"health":"true"}   
etcd-1               Healthy   {"health":"true"}     

如上输出说明Master节点组件运行正常

部署Worker Node

说明:下面还是在Master Node上操作,即同时作为Worker Node

7.1 创建工作目录并拷贝二进制文件

(1)在所有worker node创建工作目录:

cd ~
mkdir -p /opt/kubernetes/{bin,cfg,ssl,logs} # 之前master上已创建,无需再创建

从master节点拷贝:

cd kubernetes/server/bin
cp kubelet kube-proxy /opt/kubernetes/bin   # 本地拷贝

7.2 部署kubelet

(1)创建配置文件

cat > /opt/kubernetes/cfg/kubelet.conf << EOF
KUBELET_OPTS="--logtostderr=false \
--v=2 \
--log-dir=/opt/kubernetes/logs \
--hostname-override=k8s-m1 \
--network-plugin=cni \
--kubeconfig=/opt/kubernetes/cfg/kubelet.kubeconfig \
--bootstrap-kubeconfig=/opt/kubernetes/cfg/bootstrap.kubeconfig \
--config=/opt/kubernetes/cfg/kubelet-config.yml \
--cert-dir=/opt/kubernetes/ssl \
--pod-infra-container-image=lizhenliang/pause-amd64:3.0"
EOF

–hostname-override:显示名称,集群中唯一

–network-plugin:启用CNI

–kubeconfig:空路径,会自动生成,后面用于连接apiserver

–bootstrap-kubeconfig:首次启动向apiserver申请证书

–config:配置参数文件

–cert-dir:kubelet证书生成目录

–pod-infra-container-image:管理Pod网络容器的镜像

(2)配置参数文件

cat > /opt/kubernetes/cfg/kubelet-config.yml << EOF
kind: KubeletConfiguration
apiVersion: kubelet.config.k8s.io/v1beta1
address: 0.0.0.0
port: 10250
readOnlyPort: 10255
cgroupDriver: cgroupfs
clusterDNS:
- 10.0.0.2
clusterDomain: cluster.local 
failSwapOn: false
authentication:
  anonymous:
    enabled: false
  webhook:
    cacheTTL: 2m0s
    enabled: true
  x509:
    clientCAFile: /opt/kubernetes/ssl/ca.pem 
authorization:
  mode: Webhook
  webhook:
    cacheAuthorizedTTL: 5m0s
    cacheUnauthorizedTTL: 30s
evictionHard:
  imagefs.available: 15%
  memory.available: 100Mi
  nodefs.available: 10%
  nodefs.inodesFree: 5%
maxOpenFiles: 1000000
maxPods: 110
EOF

(3)生成bootstrap.kubeconfig文件

cd ~
KUBE_APISERVER="https://192.168.1.147:6443" # apiserver IP:PORT
TOKEN="c47ffb939f5ca36231d9e3121a252940" # 与token.csv里保持一致

# 生成 kubelet bootstrap kubeconfig 配置文件
kubectl config set-cluster kubernetes \
  --certificate-authority=/opt/kubernetes/ssl/ca.pem \
  --embed-certs=true \
  --server=${KUBE_APISERVER} \
  --kubeconfig=bootstrap.kubeconfig
kubectl config set-credentials "kubelet-bootstrap" \
  --token=${TOKEN} \
  --kubeconfig=bootstrap.kubeconfig
kubectl config set-context default \
  --cluster=kubernetes \
  --user="kubelet-bootstrap" \
  --kubeconfig=bootstrap.kubeconfig
kubectl config use-context default --kubeconfig=bootstrap.kubeconfig

拷贝到配置文件路径:

cp bootstrap.kubeconfig /opt/kubernetes/cfg

(4)systemd管理kubelet

cat > /usr/lib/systemd/system/kubelet.service << EOF
[Unit]
Description=Kubernetes Kubelet
After=docker.service
[Service]
EnvironmentFile=/opt/kubernetes/cfg/kubelet.conf
ExecStart=/opt/kubernetes/bin/kubelet $KUBELET_OPTS
Restart=on-failure
LimitNOFILE=65536
[Install]
WantedBy=multi-user.target
EOF

(5)启动并设置开机启动

systemctl daemon-reload
systemctl start kubelet
systemctl enable kubelet

# 确认状态正常运行
$ systemctl status kubelet
● kubelet.service - Kubernetes Kubelet
   Loaded: loaded (/usr/lib/systemd/system/kubelet.service; enabled; vendor preset: disabled)
   Active: active (running) since Mon 2022-01-31 20:57:36 EST; 6s ago
 Main PID: 3744 (kubelet)
   CGroup: /system.slice/kubelet.service
           └─3744 /opt/kubernetes/bin/kubelet --logtostderr=false --v=2 --log-dir=/opt/kubernetes/logs --hostname-override=k8s-m1 --...

Jan 31 20:57:36 k8s-m1 systemd[1]: Started Kubernetes Kubelet.
Jan 31 20:57:36 k8s-m1 systemd[1]: Starting Kubernetes Kubelet...

7.3 批准kubelet证书申请并加入集群

# 查看kubelet证书请求
$ kubectl get csr
NAME                                                   AGE   SIGNERNAME                                    REQUESTOR           CONDITION
node-csr-mJUDZWs1ZgjeMxO5cKHmN93miRvt-aVFHE25fmcfEC0   20s   kubernetes.io/kube-apiserver-client-kubelet   kubelet-bootstrap   Pending

# 批准申请
$ kubectl certificate approve node-csr-mJUDZWs1ZgjeMxO5cKHmN93miRvt-aVFHE25fmcfEC0
certificatesigningrequest.certificates.k8s.io/node-csr-mJUDZWs1ZgjeMxO5cKHmN93miRvt-aVFHE25fmcfEC0 approved

# 查看节点
$ kubectl get node 
NAME     STATUS     ROLES    AGE   VERSION
k8s-m1   NotReady   <none>   6s    v1.19.16

注:由于网络插件还没有部署,节点会没有准备就绪 NotReady

7.4 部署kube-proxy

(1)创建配置文件

cat > /opt/kubernetes/cfg/kube-proxy.conf << EOF
KUBE_PROXY_OPTS="--logtostderr=false \
--v=2 \
--log-dir=/opt/kubernetes/logs \
--config=/opt/kubernetes/cfg/kube-proxy-config.yml"
EOF

(2)配置参数文件

cat > /opt/kubernetes/cfg/kube-proxy-config.yml << EOF
kind: KubeProxyConfiguration
apiVersion: kubeproxy.config.k8s.io/v1alpha1
bindAddress: 0.0.0.0
metricsBindAddress: 0.0.0.0:10249
clientConnection:
  kubeconfig: /opt/kubernetes/cfg/kube-proxy.kubeconfig
hostnameOverride: k8s-m1
clusterCIDR: 10.0.0.0/24
EOF

(3)生成kube-proxy.kubeconfig文件

生成kube-proxy证书:

# 切换工作目录
cd TLS/k8s

# 创建证书请求文件
cat > kube-proxy-csr.json << EOF
{
  "CN": "system:kube-proxy",
  "hosts": [],
  "key": {
    "algo": "rsa",
    "size": 2048
  },
  "names": [
    {
      "C": "CN",
      "L": "BeiJing",
      "ST": "BeiJing",
      "O": "k8s",
      "OU": "System"
    }
  ]
}
EOF

# 生成证书
$ cfssl gencert -ca=ca.pem -ca-key=ca-key.pem -config=ca-config.json -profile=kubernetes kube-proxy-csr.json | cfssljson -bare kube-proxy
2022/01/31 20:59:20 [INFO] generate received request
2022/01/31 20:59:20 [INFO] received CSR
2022/01/31 20:59:20 [INFO] generating key: rsa-2048
2022/01/31 20:59:20 [INFO] encoded CSR
2022/01/31 20:59:20 [INFO] signed certificate with serial number 295992655043122107605462071788881029347482203196
2022/01/31 20:59:20 [WARNING] This certificate lacks a "hosts" field. This makes it unsuitable for
websites. For more information see the Baseline Requirements for the Issuance and Management
of Publicly-Trusted Certificates, v.1.1.6, from the CA/Browser Forum (https://cabforum.org);
specifically, section 10.2.3 ("Information Requirements").

$ ls kube-proxy*pem
kube-proxy-key.pem  kube-proxy.pem

生成kubeconfig文件:

KUBE_APISERVER="https://192.168.1.147:6443"

kubectl config set-cluster kubernetes \
  --certificate-authority=/opt/kubernetes/ssl/ca.pem \
  --embed-certs=true \
  --server=${KUBE_APISERVER} \
  --kubeconfig=kube-proxy.kubeconfig
kubectl config set-credentials kube-proxy \
  --client-certificate=./kube-proxy.pem \
  --client-key=./kube-proxy-key.pem \
  --embed-certs=true \
  --kubeconfig=kube-proxy.kubeconfig
kubectl config set-context default \
  --cluster=kubernetes \
  --user=kube-proxy \
  --kubeconfig=kube-proxy.kubeconfig
kubectl config use-context default --kubeconfig=kube-proxy.kubeconfig

拷贝到配置文件指定路径:

cp kube-proxy.kubeconfig /opt/kubernetes/cfg/

(4)systemd管理kube-proxy

cat > /usr/lib/systemd/system/kube-proxy.service << EOF
[Unit]
Description=Kubernetes Proxy
After=network.target
[Service]
EnvironmentFile=/opt/kubernetes/cfg/kube-proxy.conf
ExecStart=/opt/kubernetes/bin/kube-proxy $KUBE_PROXY_OPTS
Restart=on-failure
LimitNOFILE=65536
[Install]
WantedBy=multi-user.target
EOF

(5)启动并设置开机启动

systemctl daemon-reload
systemctl start kube-proxy
systemctl enable kube-proxy

# 确认状态运行正常
$ systemctl status kube-proxy
● kube-proxy.service - Kubernetes Proxy
   Loaded: loaded (/usr/lib/systemd/system/kube-proxy.service; enabled; vendor preset: disabled)
   Active: active (running) since Mon 2022-01-31 21:00:25 EST; 12s ago
 Main PID: 4373 (kube-proxy)
   CGroup: /system.slice/kube-proxy.service
           └─4373 /opt/kubernetes/bin/kube-proxy --logtostderr=false --v=2 --log-dir=/opt/kubernetes/logs --config=/opt/kubernetes/c...

Jan 31 21:00:25 k8s-m1 systemd[1]: Started Kubernetes Proxy.
Jan 31 21:00:25 k8s-m1 systemd[1]: Starting Kubernetes Proxy...

7.5 部署CNI网络

(1)准备好CNI二进制文件:

cd ~
wget https://github.com/containernetworking/plugins/releases/download/v0.8.6/cni-plugins-linux-amd64-v0.8.6.tgz

解压二进制包并移动到默认工作目录:

mkdir -p /opt/cni/bin
tar zxvf cni-plugins-linux-amd64-v0.8.6.tgz -C /opt/cni/bin

部署CNI网络,创建kube-flannel.yml:

cat > kube-flannel.yml << EOF
---
apiVersion: policy/v1beta1
kind: PodSecurityPolicy
metadata:
  name: psp.flannel.unprivileged
  annotations:
    seccomp.security.alpha.kubernetes.io/allowedProfileNames: docker/default
    seccomp.security.alpha.kubernetes.io/defaultProfileName: docker/default
    apparmor.security.beta.kubernetes.io/allowedProfileNames: runtime/default
    apparmor.security.beta.kubernetes.io/defaultProfileName: runtime/default
spec:
  privileged: false
  volumes:
    - configMap
    - secret
    - emptyDir
    - hostPath
  allowedHostPaths:
    - pathPrefix: "/etc/cni/net.d"
    - pathPrefix: "/etc/kube-flannel"
    - pathPrefix: "/run/flannel"
  readOnlyRootFilesystem: false
  # Users and groups
  runAsUser:
    rule: RunAsAny
  supplementalGroups:
    rule: RunAsAny
  fsGroup:
    rule: RunAsAny
  # Privilege Escalation
  allowPrivilegeEscalation: false
  defaultAllowPrivilegeEscalation: false
  # Capabilities
  allowedCapabilities: ['NET_ADMIN']
  defaultAddCapabilities: []
  requiredDropCapabilities: []
  # Host namespaces
  hostPID: false
  hostIPC: false
  hostNetwork: true
  hostPorts:
  - min: 0
    max: 65535
  # SELinux
  seLinux:
    # SELinux is unused in CaaSP
    rule: 'RunAsAny'
---
kind: ClusterRole
apiVersion: rbac.authorization.k8s.io/v1beta1
metadata:
  name: flannel
rules:
  - apiGroups: ['extensions']
    resources: ['podsecuritypolicies']
    verbs: ['use']
    resourceNames: ['psp.flannel.unprivileged']
  - apiGroups:
      - ""
    resources:
      - pods
    verbs:
      - get
  - apiGroups:
      - ""
    resources:
      - nodes
    verbs:
      - list
      - watch
  - apiGroups:
      - ""
    resources:
      - nodes/status
    verbs:
      - patch
---
kind: ClusterRoleBinding
apiVersion: rbac.authorization.k8s.io/v1beta1
metadata:
  name: flannel
roleRef:
  apiGroup: rbac.authorization.k8s.io
  kind: ClusterRole
  name: flannel
subjects:
- kind: ServiceAccount
  name: flannel
  namespace: kube-system
---
apiVersion: v1
kind: ServiceAccount
metadata:
  name: flannel
  namespace: kube-system
---
kind: ConfigMap
apiVersion: v1
metadata:
  name: kube-flannel-cfg
  namespace: kube-system
  labels:
    tier: node
    app: flannel
data:
  cni-conf.json: |
    {
      "name": "cbr0",
      "cniVersion": "0.3.1",
      "plugins": [
        {
          "type": "flannel",
          "delegate": {
            "hairpinMode": true,
            "isDefaultGateway": true
          }
        },
        {
          "type": "portmap",
          "capabilities": {
            "portMappings": true
          }
        }
      ]
    }
  net-conf.json: |
    {
      "Network": "10.244.0.0/16",
      "Backend": {
        "Type": "vxlan"
      }
    }
---
apiVersion: apps/v1
kind: DaemonSet
metadata:
  name: kube-flannel-ds-amd64
  namespace: kube-system
  labels:
    tier: node
    app: flannel
spec:
  selector:
    matchLabels:
      app: flannel
  template:
    metadata:
      labels:
        tier: node
        app: flannel
    spec:
      affinity:
        nodeAffinity:
          requiredDuringSchedulingIgnoredDuringExecution:
            nodeSelectorTerms:
              - matchExpressions:
                  - key: beta.kubernetes.io/os
                    operator: In
                    values:
                      - linux
                  - key: beta.kubernetes.io/arch
                    operator: In
                    values:
                      - amd64
      hostNetwork: true
      tolerations:
      - operator: Exists
        effect: NoSchedule
      serviceAccountName: flannel
      initContainers:
      - name: install-cni
        image: quay.io/coreos/flannel:v0.11.0-amd64
        command:
        - cp
        args:
        - -f
        - /etc/kube-flannel/cni-conf.json
        - /etc/cni/net.d/10-flannel.conflist
        volumeMounts:
        - name: cni
          mountPath: /etc/cni/net.d
        - name: flannel-cfg
          mountPath: /etc/kube-flannel/
      containers:
      - name: kube-flannel
        image: quay.io/coreos/flannel:v0.11.0-amd64
        command:
        - /opt/bin/flanneld
        args:
        - --ip-masq
        - --kube-subnet-mgr
        resources:
          requests:
            cpu: "100m"
            memory: "50Mi"
          limits:
            cpu: "100m"
            memory: "50Mi"
        securityContext:
          privileged: false
          capabilities:
            add: ["NET_ADMIN"]
        env:
        - name: POD_NAME
          valueFrom:
            fieldRef:
              fieldPath: metadata.name
        - name: POD_NAMESPACE
          valueFrom:
            fieldRef:
              fieldPath: metadata.namespace
        volumeMounts:
        - name: run
          mountPath: /run/flannel
        - name: flannel-cfg
          mountPath: /etc/kube-flannel/
      volumes:
        - name: run
          hostPath:
            path: /run/flannel
        - name: cni
          hostPath:
            path: /etc/cni/net.d
        - name: flannel-cfg
          configMap:
            name: kube-flannel-cfg
---
apiVersion: apps/v1
kind: DaemonSet
metadata:
  name: kube-flannel-ds-arm64
  namespace: kube-system
  labels:
    tier: node
    app: flannel
spec:
  selector:
    matchLabels:
      app: flannel
  template:
    metadata:
      labels:
        tier: node
        app: flannel
    spec:
      affinity:
        nodeAffinity:
          requiredDuringSchedulingIgnoredDuringExecution:
            nodeSelectorTerms:
              - matchExpressions:
                  - key: beta.kubernetes.io/os
                    operator: In
                    values:
                      - linux
                  - key: beta.kubernetes.io/arch
                    operator: In
                    values:
                      - arm64
      hostNetwork: true
      tolerations:
      - operator: Exists
        effect: NoSchedule
      serviceAccountName: flannel
      initContainers:
      - name: install-cni
        image: quay.io/coreos/flannel:v0.11.0-arm64
        command:
        - cp
        args:
        - -f
        - /etc/kube-flannel/cni-conf.json
        - /etc/cni/net.d/10-flannel.conflist
        volumeMounts:
        - name: cni
          mountPath: /etc/cni/net.d
        - name: flannel-cfg
          mountPath: /etc/kube-flannel/
      containers:
      - name: kube-flannel
        image: quay.io/coreos/flannel:v0.11.0-arm64
        command:
        - /opt/bin/flanneld
        args:
        - --ip-masq
        - --kube-subnet-mgr
        resources:
          requests:
            cpu: "100m"
            memory: "50Mi"
          limits:
            cpu: "100m"
            memory: "50Mi"
        securityContext:
          privileged: false
          capabilities:
             add: ["NET_ADMIN"]
        env:
        - name: POD_NAME
          valueFrom:
            fieldRef:
              fieldPath: metadata.name
        - name: POD_NAMESPACE
          valueFrom:
            fieldRef:
              fieldPath: metadata.namespace
        volumeMounts:
        - name: run
          mountPath: /run/flannel
        - name: flannel-cfg
          mountPath: /etc/kube-flannel/
      volumes:
        - name: run
          hostPath:
            path: /run/flannel
        - name: cni
          hostPath:
            path: /etc/cni/net.d
        - name: flannel-cfg
          configMap:
            name: kube-flannel-cfg
---
apiVersion: apps/v1
kind: DaemonSet
metadata:
  name: kube-flannel-ds-arm
  namespace: kube-system
  labels:
    tier: node
    app: flannel
spec:
  selector:
    matchLabels:
      app: flannel
  template:
    metadata:
      labels:
        tier: node
        app: flannel
    spec:
      affinity:
        nodeAffinity:
          requiredDuringSchedulingIgnoredDuringExecution:
            nodeSelectorTerms:
              - matchExpressions:
                  - key: beta.kubernetes.io/os
                    operator: In
                    values:
                      - linux
                  - key: beta.kubernetes.io/arch
                    operator: In
                    values:
                      - arm
      hostNetwork: true
      tolerations:
      - operator: Exists
        effect: NoSchedule
      serviceAccountName: flannel
      initContainers:
      - name: install-cni
        image: quay.io/coreos/flannel:v0.11.0-arm
        command:
        - cp
        args:
        - -f
        - /etc/kube-flannel/cni-conf.json
        - /etc/cni/net.d/10-flannel.conflist
        volumeMounts:
        - name: cni
          mountPath: /etc/cni/net.d
        - name: flannel-cfg
          mountPath: /etc/kube-flannel/
      containers:
      - name: kube-flannel
        image: quay.io/coreos/flannel:v0.11.0-arm
        command:
        - /opt/bin/flanneld
        args:
        - --ip-masq
        - --kube-subnet-mgr
        resources:
          requests:
            cpu: "100m"
            memory: "50Mi"
          limits:
            cpu: "100m"
            memory: "50Mi"
        securityContext:
          privileged: false
          capabilities:
             add: ["NET_ADMIN"]
        env:
        - name: POD_NAME
          valueFrom:
            fieldRef:
              fieldPath: metadata.name
        - name: POD_NAMESPACE
          valueFrom:
            fieldRef:
              fieldPath: metadata.namespace
        volumeMounts:
        - name: run
          mountPath: /run/flannel
        - name: flannel-cfg
          mountPath: /etc/kube-flannel/
      volumes:
        - name: run
          hostPath:
            path: /run/flannel
        - name: cni
          hostPath:
            path: /etc/cni/net.d
        - name: flannel-cfg
          configMap:
            name: kube-flannel-cfg
---
apiVersion: apps/v1
kind: DaemonSet
metadata:
  name: kube-flannel-ds-ppc64le
  namespace: kube-system
  labels:
    tier: node
    app: flannel
spec:
  selector:
    matchLabels:
      app: flannel
  template:
    metadata:
      labels:
        tier: node
        app: flannel
    spec:
      affinity:
        nodeAffinity:
          requiredDuringSchedulingIgnoredDuringExecution:
            nodeSelectorTerms:
              - matchExpressions:
                  - key: beta.kubernetes.io/os
                    operator: In
                    values:
                      - linux
                  - key: beta.kubernetes.io/arch
                    operator: In
                    values:
                      - ppc64le
      hostNetwork: true
      tolerations:
      - operator: Exists
        effect: NoSchedule
      serviceAccountName: flannel
      initContainers:
      - name: install-cni
        image: quay.io/coreos/flannel:v0.11.0-ppc64le
        command:
        - cp
        args:
        - -f
        - /etc/kube-flannel/cni-conf.json
        - /etc/cni/net.d/10-flannel.conflist
        volumeMounts:
        - name: cni
          mountPath: /etc/cni/net.d
        - name: flannel-cfg
          mountPath: /etc/kube-flannel/
      containers:
      - name: kube-flannel
        image: quay.io/coreos/flannel:v0.11.0-ppc64le
        command:
        - /opt/bin/flanneld
        args:
        - --ip-masq
        - --kube-subnet-mgr
        resources:
          requests:
            cpu: "100m"
            memory: "50Mi"
          limits:
            cpu: "100m"
            memory: "50Mi"
        securityContext:
          privileged: false
          capabilities:
             add: ["NET_ADMIN"]
        env:
        - name: POD_NAME
          valueFrom:
            fieldRef:
              fieldPath: metadata.name
        - name: POD_NAMESPACE
          valueFrom:
            fieldRef:
              fieldPath: metadata.namespace
        volumeMounts:
        - name: run
          mountPath: /run/flannel
        - name: flannel-cfg
          mountPath: /etc/kube-flannel/
      volumes:
        - name: run
          hostPath:
            path: /run/flannel
        - name: cni
          hostPath:
            path: /etc/cni/net.d
        - name: flannel-cfg
          configMap:
            name: kube-flannel-cfg
---
apiVersion: apps/v1
kind: DaemonSet
metadata:
  name: kube-flannel-ds-s390x
  namespace: kube-system
  labels:
    tier: node
    app: flannel
spec:
  selector:
    matchLabels:
      app: flannel
  template:
    metadata:
      labels:
        tier: node
        app: flannel
    spec:
      affinity:
        nodeAffinity:
          requiredDuringSchedulingIgnoredDuringExecution:
            nodeSelectorTerms:
              - matchExpressions:
                  - key: beta.kubernetes.io/os
                    operator: In
                    values:
                      - linux
                  - key: beta.kubernetes.io/arch
                    operator: In
                    values:
                      - s390x
      hostNetwork: true
      tolerations:
      - operator: Exists
        effect: NoSchedule
      serviceAccountName: flannel
      initContainers:
      - name: install-cni
        image: quay.io/coreos/flannel:v0.11.0-s390x
        command:
        - cp
        args:
        - -f
        - /etc/kube-flannel/cni-conf.json
        - /etc/cni/net.d/10-flannel.conflist
        volumeMounts:
        - name: cni
          mountPath: /etc/cni/net.d
        - name: flannel-cfg
          mountPath: /etc/kube-flannel/
      containers:
      - name: kube-flannel
        image: quay.io/coreos/flannel:v0.11.0-s390x
        command:
        - /opt/bin/flanneld
        args:
        - --ip-masq
        - --kube-subnet-mgr
        resources:
          requests:
            cpu: "100m"
            memory: "50Mi"
          limits:
            cpu: "100m"
            memory: "50Mi"
        securityContext:
          privileged: false
          capabilities:
             add: ["NET_ADMIN"]
        env:
        - name: POD_NAME
          valueFrom:
            fieldRef:
              fieldPath: metadata.name
        - name: POD_NAMESPACE
          valueFrom:
            fieldRef:
              fieldPath: metadata.namespace
        volumeMounts:
        - name: run
          mountPath: /run/flannel
        - name: flannel-cfg
          mountPath: /etc/kube-flannel/
      volumes:
        - name: run
          hostPath:
            path: /run/flannel
        - name: cni
          hostPath:
            path: /etc/cni/net.d
        - name: flannel-cfg
          configMap:
            name: kube-flannel-cfg
EOF
$ kubectl apply -f kube-flannel.yml
podsecuritypolicy.policy/psp.flannel.unprivileged created
Warning: rbac.authorization.k8s.io/v1beta1 ClusterRole is deprecated in v1.17+, unavailable in v1.22+; use rbac.authorization.k8s.io/v1 ClusterRole
clusterrole.rbac.authorization.k8s.io/flannel created
Warning: rbac.authorization.k8s.io/v1beta1 ClusterRoleBinding is deprecated in v1.17+, unavailable in v1.22+; use rbac.authorization.k8s.io/v1 ClusterRoleBinding
clusterrolebinding.rbac.authorization.k8s.io/flannel created
serviceaccount/flannel created
configmap/kube-flannel-cfg created
daemonset.apps/kube-flannel-ds-amd64 created
daemonset.apps/kube-flannel-ds-arm64 created
daemonset.apps/kube-flannel-ds-arm created
daemonset.apps/kube-flannel-ds-ppc64le created
daemonset.apps/kube-flannel-ds-s390x created

$ kubectl get pods -n kube-system # 刚敲完命令为init状态,需要等待会儿
NAME                          READY   STATUS    RESTARTS   AGE
kube-flannel-ds-amd64-7k86t   1/1     Running   0          58s

$ kubectl get node
NAME     STATUS   ROLES    AGE   VERSION
k8s-m1   Ready    <none>   17m   v1.19.16

部署好网络插件,Node准备就绪。

7.6 授权apiserver访问kubelet

cat > apiserver-to-kubelet-rbac.yaml << EOF
apiVersion: rbac.authorization.k8s.io/v1
kind: ClusterRole
metadata:
  annotations:
    rbac.authorization.kubernetes.io/autoupdate: "true"
  labels:
    kubernetes.io/bootstrapping: rbac-defaults
  name: system:kube-apiserver-to-kubelet
rules:
  - apiGroups:
      - ""
    resources:
      - nodes/proxy
      - nodes/stats
      - nodes/log
      - nodes/spec
      - nodes/metrics
      - pods/log
    verbs:
      - "*"
---
apiVersion: rbac.authorization.k8s.io/v1
kind: ClusterRoleBinding
metadata:
  name: system:kube-apiserver
  namespace: ""
roleRef:
  apiGroup: rbac.authorization.k8s.io
  kind: ClusterRole
  name: system:kube-apiserver-to-kubelet
subjects:
  - apiGroup: rbac.authorization.k8s.io
    kind: User
    name: kubernetes
EOF

$ kubectl apply -f apiserver-to-kubelet-rbac.yaml
clusterrole.rbac.authorization.k8s.io/system:kube-apiserver-to-kubelet created
clusterrolebinding.rbac.authorization.k8s.io/system:kube-apiserver created

7.7 新增加Worker Node

(1)拷贝已部署好的Node相关文件到新节点

在master节点将Worker Node涉及文件拷贝到新节点192.168.1.148

scp -r /opt/kubernetes root@192.168.1.148:/opt/

scp -r /usr/lib/systemd/system/{kubelet,kube-proxy}.service root@192.168.1.148:/usr/lib/systemd/system

scp -r /opt/cni/ root@192.168.1.148:/opt/

scp /opt/kubernetes/ssl/ca.pem root@192.168.1.148:/opt/kubernetes/ssl

(2)删除kubelet证书和kubeconfig文件(在k8s-n1上执行)

rm /opt/kubernetes/cfg/kubelet.kubeconfig 
rm -f /opt/kubernetes/ssl/kubelet*

注:这几个文件是证书申请审批后自动生成的,每个Node不同,必须删除重新生成。

(3)修改主机名(在k8s-n1上执行)

vi /opt/kubernetes/cfg/kubelet.conf
--hostname-override=k8s-n1

vi /opt/kubernetes/cfg/kube-proxy-config.yml
hostnameOverride: k8s-n1

(4)启动并设置开机启动(在k8s-n1上执行)

systemctl daemon-reload
systemctl start kubelet
systemctl enable kubelet
systemctl start kube-proxy
systemctl enable kube-proxy

# 确认状态正常
$ systemctl status kubelet
● kubelet.service - Kubernetes Kubelet
   Loaded: loaded (/usr/lib/systemd/system/kubelet.service; enabled; vendor preset: disabled)
   Active: active (running) since Mon 2022-01-31 21:17:46 EST; 13s ago
 Main PID: 3121 (kubelet)
   CGroup: /system.slice/kubelet.service
           └─3121 /opt/kubernetes/bin/kubelet --logtostderr=false --v=2 --log-dir=/opt/kubernetes/logs --hostname-override=k8s-n1 --...

Jan 31 21:17:46 k8s-n1 systemd[1]: Started Kubernetes Kubelet.
Jan 31 21:17:46 k8s-n1 systemd[1]: Starting Kubernetes Kubelet...

$ systemctl status kube-proxy
● kube-proxy.service - Kubernetes Proxy
   Loaded: loaded (/usr/lib/systemd/system/kube-proxy.service; enabled; vendor preset: disabled)
   Active: active (running) since Mon 2022-01-31 21:17:52 EST; 20s ago
 Main PID: 3153 (kube-proxy)
   CGroup: /system.slice/kube-proxy.service
           └─3153 /opt/kubernetes/bin/kube-proxy --logtostderr=false --v=2 --log-dir=/opt/kubernetes/logs --config=/opt/kubernetes/c...

Jan 31 21:17:52 k8s-n1 systemd[1]: Started Kubernetes Proxy.
Jan 31 21:17:52 k8s-n1 systemd[1]: Starting Kubernetes Proxy...
Jan 31 21:17:52 k8s-n1 kube-proxy[3153]: E0131 21:17:52.550194    3153 node.go:125] Failed to retrieve node info: nodes "k8s-...t found
Jan 31 21:17:53 k8s-n1 kube-proxy[3153]: E0131 21:17:53.747923    3153 node.go:125] Failed to retrieve node info: nodes "k8s-...t found
Jan 31 21:17:55 k8s-n1 kube-proxy[3153]: E0131 21:17:55.805336    3153 node.go:125] Failed to retrieve node info: nodes "k8s-...t found
Jan 31 21:18:00 k8s-n1 kube-proxy[3153]: E0131 21:18:00.123071    3153 node.go:125] Failed to retrieve node info: nodes "k8s-...t found
Jan 31 21:18:09 k8s-n1 kube-proxy[3153]: E0131 21:18:09.223578    3153 node.go:125] Failed to retrieve node info: nodes "k8s-...t found
Hint: Some lines were ellipsized, use -l to show in full.

(5)在Master上批准新Node kubelet证书申请

$ kubectl get csr
NAME                                                   AGE   SIGNERNAME                                    REQUESTOR           CONDITION
node-csr-R17zXNtPU2ozsmqePPT3LnsV1KJs2wh2OCmpdHQS-r4   46s   kubernetes.io/kube-apiserver-client-kubelet   kubelet-bootstrap   Pending
node-csr-mJUDZWs1ZgjeMxO5cKHmN93miRvt-aVFHE25fmcfEC0   20m   kubernetes.io/kube-apiserver-client-kubelet   kubelet-bootstrap   Approved,Issued

$ kubectl certificate approve node-csr-R17zXNtPU2ozsmqePPT3LnsV1KJs2wh2OCmpdHQS-r4
certificatesigningrequest.certificates.k8s.io/node-csr-R17zXNtPU2ozsmqePPT3LnsV1KJs2wh2OCmpdHQS-r4 approved

(6)查看Node状态

$ kubectl get node # 敲完命令后要等待下,k8s-n1才会Ready
NAME     STATUS   ROLES    AGE   VERSION
k8s-m1   Ready    <none>   22m   v1.19.16
k8s-n1   Ready    <none>   41s   v1.19.16

测试kubernetes集群

在Kubernetes集群中创建一个pod,验证是否正常运行:

$ kubectl create deployment nginx --image=nginx
deployment.apps/nginx created

$ kubectl expose deployment nginx --port=80 --type=NodePort
service/nginx exposed

$ kubectl get pod,svc
NAME                         READY   STATUS              RESTARTS   AGE
pod/nginx-6799fc88d8-qfpwf   0/1     ContainerCreating   0          10s

NAME                 TYPE        CLUSTER-IP   EXTERNAL-IP   PORT(S)        AGE
service/kubernetes   ClusterIP   10.0.0.1     <none>        443/TCP        31m
service/nginx        NodePort    10.0.0.231   <none>        80:31931/TCP   4s

访问任一节点地址的31931端口:如


http://192.168.1.148:31931,出现如下图片所示则表示访问成功。

使用二进制方式搭建k8s集群(亲测有效)

\