什么是设计模式?你真的理解了吗?
设计模式简介
设计模式代表了最佳的实践,通常被有经验的面向对象的软件开发人员所采用。设计模式是软件开发人员在软件开发过程中面临的一般问题的解决方案。这些解决方案是众多软件开发人员经过相当长的一段时间的试验和错误总结出来的。
设计模式是一套被反复使用的、多数人知晓的、经过分类编目的、代码设计经验的总结。使用设计模式是为了重用代码、让代码更容易被他人理解、保证代码可靠性。 毫无疑问,设计模式于己于他人于系统都是多赢的,设计模式使代码编制真正工程化,设计模式是软件工程的基石,如同大厦的一块块砖石一样。
使用设计模式是为了重用代码、让代码更容易被他人理解、保证代码可靠性。在项目中合理地运用设计模式可以完美地解决很多问题,每种模式在现实中都有相应的原理来与之对应,每种模式都描述了一个在我们周围不断重复发生的问题,以及该问题的核心解决方案,这也是设计模式能被广泛应用的原因。
一、先来解读:23种设计模式要点。需要的朋友【点击领取】
1.单例模式(Singleton Pattern)
2.工厂模式
3.抽象工厂模式(Abstract Factory Pattern)
4.模板方法模式(Template Method Pattern)
5.建造者模式(Builder Pattern)
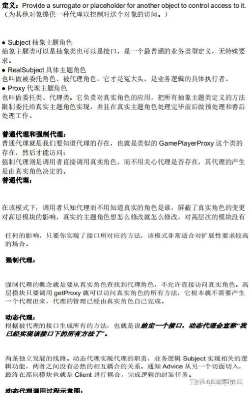
6.代理模式(Proxy Pattern)
7.原型模式(Prototype Pattern)
8.中介者模式
9.命令模式
10.责任链模式
11.装饰模式(Decorator Pattern)
12.策略模式(Strategy Pattern)
13.适配器模式(Adapter Pattern)
14.迭代器模式(Iterator Pattern)
15.组合模式((Composite Pattern))
16.观察者模式(Observer Pattern)
17.门面模式(Facade Pattern)
18.备忘录模式(Memento Pattern)
19.访问者模式(Visitor Pattern)
20.状态模式(复杂)
21.解释器模式(Interpreter Pattern)(少用)
22.享元模式(Flyweight Pattern)
23.桥梁模式(Bridge Pattern)
... ...
二、六大设计原则(来源:《您的设计模式》)
- 单一职责原则【Single Responsibility Principle】
- 里氏替换原则【Liskov Substitution Principle】
- 依赖倒置原则【Dependence Inversion Principle】
- 接口隔离原则【Interface Segregation Principle】
- 迪米特法则【Low Of Demeter】
- 开闭原则【Open Close Principle】
三、《大话设计模式》
通篇是以情景对话的形式,用一个又一个的小故事或者编程示例来组织的。共分为四个部分...
- 第一部分是面向对象的意义和好处以及几个重要的设计原则,通过小菜面试的失败引出;
- 第二部分是详细讲解23个设计模式;
- 第三部分是对设计模式的总结,利用小菜梦想到的超级模式大赛的场景,把所有的面向对象和模式概念都拟人化来趣味总结设计模式之间的异同和关键点;
- 第四部分是附录,主要是针对对面向对象不熟悉者的一个补充,通过一个例子的演变介绍了类、封装、继承、多态、接口、事件等概念。
内容偏多,篇幅有限,先上一份总目录看看大概的内容有哪些...

四、面试常问的设计模式
- 请列举出在 JDK 中几个常用的设计模式?
- 什么是设计模式?你是否在你的代码里面使用过任
- Java 中什么叫单例设计模式?请用 Java 写出线程安全的单例模式
- 在 Java 中,什么叫观察者设计模式(observer design pattern
- 使用工厂模式最主要的好处是什么?在哪里使用?
- 举一个用 Java 实现的装饰模式(decorator design pattern) ?它是作用于对象层次还是类层次?
- 在 Java 中,为什么不允许从静态方法中访问非静态变量?
- 设计一个 ATM 机,请说出你的设计思路?
- 在 Java 中,什么时候用重载,什么时候用重写?
- 举例说明什么情况下会更倾向于使用抽象类而不是接口?
- ... ...
言尽于此,完结
无论是一个初级的 coder,高级的程序员,还是顶级的系统架构师,应该都有深刻的领会到设计模式的重要性。
- 第一,设计模式能让专业人之间交流方便,如下:
程序员A:这里我用了XXX设计模式
程序员B:那我大致了解你程序的设计思路了
- 第二,易维护
项目经理:今天客户有这样一个需求…
程序员:明白了,这里我使用了XXX设计模式,所以改起来很快
- 第三,设计模式是编程经验的总结
程序员A:B,你怎么想到要这样去构建你的代码
程序员B:在我学习了XXX设计模式之后,好像自然而然就感觉这样写能避免一些问题
- 第四,学习设计模式并不是必须的
程序员A:B,你这段代码使用的是XXX设计模式对吗?
程序员B:不好意思,我没有学习过设计模式,但是我的经验告诉我是这样写的
从设计思想解读开源框架,一步一步到Spring、Spring5、SpringMVC、MyBatis等源码解读,我都已收集整理全套,篇幅有限,这块只是详细的解说了23种设计模式,整理的文件如下图一览无余!
搜集费时费力,能看到此处的都是真爱,为给大家省去搜集资料的麻烦,若看上了上面我所整理的设计模式+SSM源码解读笔记,那发你一下又何妨?