LeetCode精选200道--链表篇

207 阅读12分钟

前言

学习数据结构最好有C语言的基础,学过C语言的指针再去学数据结构会很容易

推荐书籍:CPrimerPlus、大话数据结构

image-20220705103735001

资源

刷题网站

代码随想录 (programmercarl.com)

画图软件

OneNote

笔记软件

Typoral

链表理论基础

链表的类型

什么是链表,链表是一种通过指针串联在一起的线性结构,每一个节点由两部分组成,一个是数据域一个是指针域(存放指向下一个节点的指针),最后一个节点的指针域指向null(空指针的意思)。

链接的入口节点称为链表的头结点也就是head。

image-20211226121259630

单链表

上面这种形式就是单链表

双链表

单链表中的节点只能指向节点的下一个节点。

双链表:每一个节点有两个指针域,一个指向下一个节点,一个指向上一个节点。

双链表 既可以向前查询也可以向后查询。

如图所示:

image-20211226121546692

循环链表

循环链表,顾名思义,就是链表首尾相连。

循环链表可以用来解决约瑟夫环问题。

image-20211226121612249

链表的存储方式

数组是在内存中是连续分布的,但是链表在内存中可不是连续分布的。分配机制取决于操作系统的内存管理。

image-20220705102256810

链表的定义

下面这个是C/C++的定义

// 单链表
struct ListNode {
    int val;  // 节点上存储的元素
    ListNode *next;  // 指向下一个节点的指针
    ListNode(int x) : val(x), next(NULL) {}  // 节点的构造函数
};

我们在Java中怎么定义呢?

其实都是差不多的,我们通过一个一个的对象来进行模拟,首先我们需要定义一个类,这是对象的模板

package com.sequenceTable.linkedlist1;
​
public class ListNode {
    public int val; // 节点上存储的元素
    public ListNode next; //指向下一个节点
​
    public ListNode() {
    }
​
    public ListNode(int val) {
        this.val = val;
    }
​
​
    @Override
    public String toString() {
        return "ListNode{" +
                "val=" + val +
                '}';
    }
}

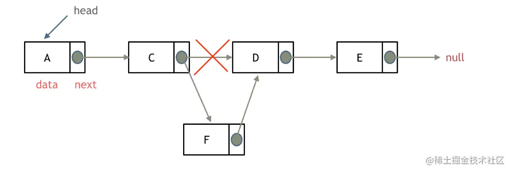
删除节点

删除节点D,很简单如图所示,把原本指向D节点的指针(对象的引用)指向E节点即可删除D节点了~

Java中有垃圾回收机制,D节点没有被引用就会被回收

image-20211226124344781

添加节点

image-20211226124814246

image-20211226124545250

可以看出链表的增添和删除都是O(1)O(1)操作,也不会影响到其他节点。

但是要注意,要是删除第五个节点,需要从头节点查找到第四个节点通过next指针进行删除操作,查找的时间复杂度是O(n)O(n)

链表和数据特性对比

image-20211226124928531

数组在定义的时候,长度就是固定的,如果想改动数组的长度,就需要重新定义一个新的数组。

链表的长度可以是不固定的,并且可以动态增删, 适合数据量不固定,频繁增删,较少查询的场景。

移除链表元素

题意:删除链表中等于给定值 val 的所 有节点。

示例 1: 输入:head = [1,2,6,3,4,5,6], val = 6 输出:[1,2,3,4,5]

示例 2: 输入:head = [], val = 1 输出:[]

示例 3: 输入:head = [7,7,7,7], val = 7 输出:[]

思路

image-20211226125155045

如果使用C,C++编程语言的话,不要忘了还要从内存中删除这两个移除的节点

当然如果使用java ,python的话就不用手动管理内存了。

链表操作的两种方式:

  • 直接使用原来的链表来进行删除操作。
  • 设置一个虚拟头结点在进行删除操作。

来看第一种操作:直接使用原来的链表来进行移除。

image-20220705104437238

移除头结点和移除其他节点的操作是不一样的,因为链表的其他节点都是通过前一个节点来移除当前节点,而头结点没有前一个节点。

所以头结点如何移除呢,其实只要将头结点向后移动一位就可以,这样就从链表中移除了一个头结点。

image-20220705104501184

之后在内存中删掉即可

image-20220705104529834

这样移除了一个头结点,是不是发现,在单链表中移除头结点 和 移除其他节点的操作方式是不一样,其实在写代码的时候也会发现,需要单独写一段逻辑来处理移除头结点的情况。

那么可不可以 以一种统一的逻辑来移除 链表的节点呢。

其实可以设置一个虚拟头结点,这样原链表的所有节点就都可以按照统一的方式进行移除了。

来看看如何设置一个虚拟头。依然还是在这个链表中,移除元素1。

image-20220705105549919

这里来给链表添加一个虚拟头结点为新的头结点,此时要移除这个旧头结点元素1。

这样是不是就可以使用和移除链表其他节点的方式统一了呢?

来看一下,如何移除元素1 呢,还是熟悉的方式,然后从内存中删除元素1。

最后呢在题目中,return 头结点的时候,别忘了 return dummyNode->next;, 这才是新的头结点

这个题其实一想就能想到用迭代的方式即可,一直往后找,找到后改变指向,没有找到继续后移,只需注意一个特殊情况,就是目标值为头结点的时候,所以我们定义的时候直接来个虚拟的结点。这样就可以匹配这种情况

java代码如下:

package com.sequenceTable.linkedlist1;
​
public class removelinkedlistelements {
    public ListNode removeElements(ListNode head,int val){
        // 因为删除可能涉及到头节点,所以设置dummy节点,统一操作
        //dummy也就是虚拟的意思
        ListNode dummy = new ListNode(0);
        dummy.next = head;
​
        ListNode prev = dummy;
​
        //判断当前结点的后继结点是否为null
        while (prev.next != null){
            //如果当前结点后继节点的值与给定的val相等
            //则需将其后继结点删除
            if (prev.next.val == val){
                prev.next = prev.next.next;
            }else {
                // 如果当前结点的后继结点的值与给定值不相等
                // 则当前结点需要保留,因此prev向前移动一个位置
                prev = prev.next;
            }
        }
//        最终返回的是删除后的头结点
        return dummy.next;
    }
}

设计链表

思路

这一章节,java不太好理解

如果没有基础,先看C-PrimerPlus和大话数据结构

最后在推荐尚硅谷的数据结构与算法课程,一定是这个顺序!

没有什么拐弯的地方,就是你熟悉链表了,知道CRUD指针是怎么变的了就能写出来

在链表类中实现这些功能:

get(index):获取链表中第 index 个节点的值。如果索引无效,则返回-1。

addAtHead(val):在链表的第一个元素之前添加一个值为 val 的节点。插入后,新节点将成为链表的第一个节点。

addAtTail(val):将值为 val 的节点追加到链表的最后一个元素。

addAtIndex(index,val):在链表中的第 index 个节点之前添加值为 val 的节点。如果 index 等于链表的长度,则该节点将附加到链表的末尾。如果 index 大于链表长度,则不会插入节点。如果index小于0,则在头部插入节点。

deleteAtIndex(index):如果索引 index 有效,则删除链表中的第 index 个节点。

删除节点指针的变化如下:

image-20220705194340278

添加链表节点指针的变化如下:

image-20220705194404836

package com.caq.linkList;
​
public class MyLinkedList {
    int size;
    ListNode head;
    //初始化链表
    public MyLinkedList() {
        size = 0;
        head = new ListNode(0);
    }
​
    //获取第index个节点的数值
    public int get(int index) {
        //如果index非法,返回-1
        if (index < 0 || index >= size) {
            return -1;
        }
        ListNode currentNode = head;
        //包含一个虚拟头节点,所以查找第 index+1 个节点
        for (int i = 0; i <= index; i++) {
            currentNode = currentNode.next;
        }
        return currentNode.val;
    }
​
    //在链表最前面插入一个节点
    public void addAtHead(int val) {
        addAtIndex(0, val);
    }
​
    //在链表的最后插入一个节点
    public void addAtTail(int val) {
        addAtIndex(size, val);
    }
​
    // 在第 index 个节点之前插入一个新节点,例如index为0,那么新插入的节点为链表的新头节点。
    // 如果 index 等于链表的长度,则说明是新插入的节点为链表的尾结点
    // 如果 index 大于链表的长度,则返回空
    public void addAtIndex(int index, int val) {
        if (index > size) {
            return;
        }
        if (index < 0) {
            index = 0;
        }
        size++;
        //找到要插入节点的前驱
        ListNode pred = head;
        for (int i = 0; i < index; i++) {
            pred = pred.next;
        }
        ListNode toAdd = new ListNode(val);
        toAdd.next = pred.next;
        pred.next = toAdd;
    }
​
    //删除第index个节点
    public void deleteAtIndex(int index) {
        if (index < 0 || index >= size) {
            return;
        }
        size--;
        ListNode pred = head;
        for (int i = 0; i < index; i++) {
            pred = pred.next;
        }
        pred.next = pred.next.next;
    }
}

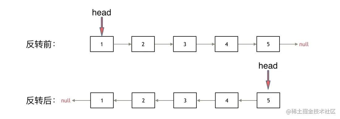
反转链表

思路

改变链表的next指针的指向,直接将链表反转

image-20220705195802744

这动画都绝了好吗,真是一看就知道啥意思!!!

img首先定义一个cur指针,指向头结点,再定义一个pre指针,初始化为null。

然后就要开始反转了,首先要把 cur->next 节点用tmp指针保存一下,也就是保存一下这个节点。

为什么要保存一下这个节点呢,因为接下来要改变 cur->next 的指向了,将cur->next 指向pre ,此时已经反转了第一个节点了。

接下来,就是循环走如下代码逻辑了,继续移动pre和cur指针。

最后,cur 指针已经指向了null,循环结束,链表也反转完毕了。 此时我们return pre指针就可以了,pre指针就指向了新的头结点

初始情况如下图所示:

image-20220705203223549

package com.caq.linkList;
​
public class SolutionReverseList {
    public ListNode reverseList(ListNode head) {
        ListNode prev = null;
        ListNode cur = head;
        ListNode temp = null;
        while (cur != null) {
            temp = cur.next;// 保存下一个节点
            cur.next = prev;
            prev = cur;
            cur = temp;
        }
        return prev;
    }
}

temp = cur.next

这里的意思是将cur.next指向temp,也就是将temp指向第二个结点

作用是为了后序的反转

递归法

和双指针类似

public ListNode reverseList(ListNode head) {
    return reverse(null, head);
}
​
private ListNode reverse(ListNode prev, ListNode cur) {
    if (cur == null) {
        return prev;
    }
    ListNode temp = null;
    temp = cur.next;// 先保存下一个节点
    cur.next = prev;// 反转
    // 更新prev、cur位置
    // prev = cur;
    // cur = temp;
    return reverse(cur, temp);
}

两两交换链表中的节点

给定一个链表,两两交换其中相邻的节点,并返回交换后的链表。

你不能只是单纯的改变节点内部的值,而是需要实际的进行节点交换。

image-20220705204258012

思路

这道题目正常模拟就可以了。

接下来就是交换相邻两个元素了,此时一定要画图,不画图,操作多个指针很容易乱,而且要操作的先后顺序

初始时,cur指向虚拟头结点,然后进行如下三步:

image-20220705204340936

image-20220705204714633

一定要自己动手去画这个过程

递归

public ListNode swapPairs(ListNode head) {
    // base case 退出提交
    if(head == null || head.next == null) return head;
    // 获取当前节点的下一个节点
    ListNode next = head.next;
    // 进行递归
    ListNode newNode = swapPairs(next.next);
    // 这里进行交换
    next.next = head;
    head.next = newNode;
​
    return next;
}

递归的过程如下:

image-20220705213154413

虚拟头节点

public ListNode swapPairs(ListNode head) {
​
    ListNode dummyNode = new ListNode(0);
    dummyNode.next = head;
    ListNode prev = dummyNode;
​
    while (prev.next != null && prev.next.next != null) {
      ListNode temp = head.next.next; // 缓存 next
      prev.next = head.next;          // 将 prev 的 next 改为 head 的 next
      head.next.next = head;          // 将 head.next(prev.next) 的next,指向 head
      head.next = temp;               // 将head 的 next 接上缓存的temp
      prev = head;                    // 步进1位
      head = head.next;               // 步进1位
    }
    return dummyNode.next;
  }

删除链表的倒数第N个节点

思路

双指针的经典应用,如果要删除倒数第n个节点,让fast移动n步,然后让fast和slow同时移动,直到fast指向链表末尾。删掉slow所指向的节点就可以了。

图解

1、初始情况

image-20220706194617157

2、fast首先走n + 1步 ,为什么是n+1呢,因为只有这样同时移动的时候slow才能指向删除节点的上一个节点(方便做删除操作),如图:

image-20220706194643927

3、fast和slow同时移动,直到fast指向末尾

image-20220706194705820

4、删除slow指向的下一个节点

image-20220706194718631

自己想的确也想不到可以这样,先记下熟悉思路!

public ListNode removeNthFromEnd(ListNode head, int n) {
        ListNode dummy = new ListNode(-1);
        dummy.next = head;
​
        ListNode slow = dummy;
        ListNode fast = dummy;
        while (n-- > 0) {
            fast = fast.next;
        }
        // 记住 待删除节点slow 的上一节点
        ListNode prev = null;
        while (fast != null) {
            prev = slow;
            slow = slow.next;
            fast = fast.next;
        }
        // 上一节点的next指针绕过 待删除节点slow 直接指向slow的下一节点
        prev.next = slow.next;
​
        return dummy.next;
    }   

链表相交

给你两个单链表的头节点 headA 和 headB ,请你找出并返回两个单链表相交的起始节点。如果两个链表没有交点,返回 null 。

image-20220706195505597

image-20220706195449225

image-20220706195521081

思路

简单来说,就是求两个链表交点节点的指针,交点不是数值相等,而是指针相等。

为了方便举例,假设节点元素数值相等,则节点指针相等。

image-20220706195659992

我们求出两个链表的长度,并求出两个链表长度的差值,然后让curA移动到,和curB 末尾对齐的位置,如图:

image-20220706195715324

此时我们就可以比较curA和curB是否相同,如果不相同,同时向后移动curA和curB,如果遇到curA == curB,则找到交点。

否则循环退出返回空指针。

public class LinkedListCrossing {
    public ListNode getNewLinkedListCrossing(ListNode headA, ListNode headB){
        ListNode curA = headA;
        ListNode curB = headB;
        int lenA = 0, lenB = 0;
​
        while (curA != null){
            lenA++;
            curA = curA.next;
        }
​
        while (curB != null) { // 求链表B的长度
            lenB++;
            curB = curB.next;
        }
​
        curA = headA;
        curB = headB;
​
        // 让curA为最长链表的头,lenA为其长度
        if (lenB > lenA) {
            //1. swap (lenA, lenB);
            int tmpLen = lenA;
            lenA = lenB;
            lenB = tmpLen;
            //2. swap (curA, curB);
            ListNode tmpNode = curA;
            curA = curB;
            curB = tmpNode;
        }
        // 求长度差
        int gap = lenA - lenB;
        // 让curA和curB在同一起点上(末尾位置对齐)
        while (gap-- > 0) {
            curA = curA.next;
        }
        // 遍历curA 和 curB,遇到相同则直接返回
        while (curA != null) {
            if (curA == curB) {
                return curA;
            }
            curA = curA.next;
            curB = curB.next;
        }
        return null;
​
    }
}

curA = headA;curB = headB;

因为前面代码通过指针遍历,获取链表长度计算lenA,lenB

后面又写这行代码意思是让指针返回原位置

其他不懂的地方,代码注释中标注了

环形链表

题意: 给定一个链表,返回链表开始入环的第一个节点。 如果链表无环,则返回 null。

为了表示给定链表中的环,使用整数 pos 来表示链表尾连接到链表中的位置(索引从 0 开始)。 如果 pos 是 -1,则在该链表中没有环。

说明:不允许修改给定的链表。

image-20220706203518146

题目含义

题目是什么意思呢,其实多举几个例子就能明白了

如果是多个节点的单向链表,都是一样,入环点就是第二个节点

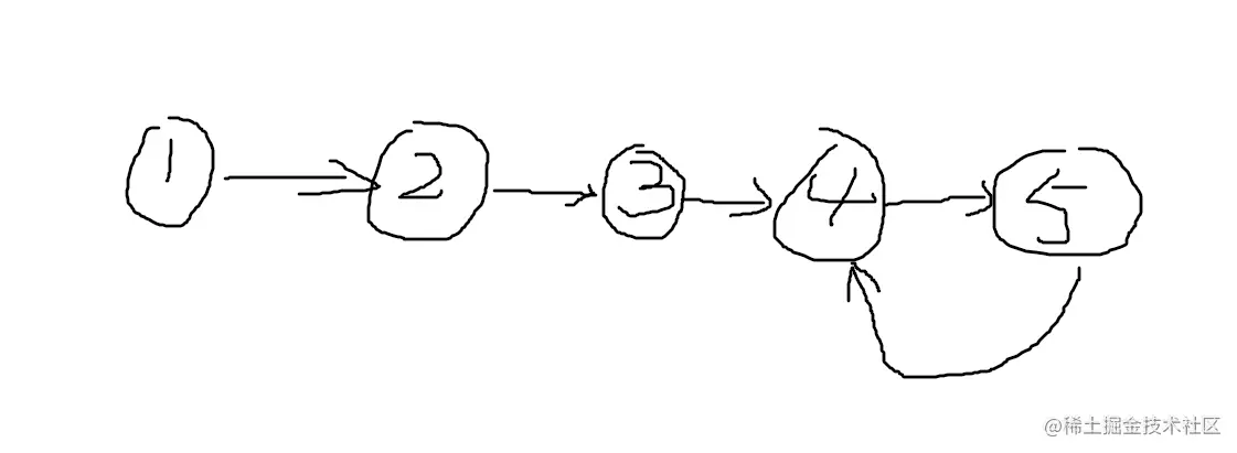
如果链表是下面这样,那么入环点就是第四个节点

image-20220706213740376

思路

完成这道题就两步

  • 判断链表是否有环
  • 找到这个环的入口

判断链表是否有环

fast指针一定先进入环中,如果fast指针和slow指针相遇的话,一定是在环中相遇,这是毋庸置疑的。

141.环形链表

找到这个环的入口

141.环形链表

public class Solution {
    public ListNode detectCycle(ListNode head) {
        ListNode slow = head;
        ListNode fast = head;
        while (fast != null && fast.next != null) {
            slow = slow.next;
            fast = fast.next.next;
            if (slow == fast) {// 有环
                ListNode index1 = fast;
                ListNode index2 = head;
                // 两个指针,从头结点和相遇结点,各走一步,直到相遇,相遇点即为环入口
                while (index1 != index2) {
                    index1 = index1.next;
                    index2 = index2.next;
                }
                return index1;
            }
        }
        return null;
    }
}

总结

  • 链表的种类主要为:单链表,双链表,循环链表
  • 链表的存储方式:链表的节点在内存中是分散存储的,通过指针连在一起。