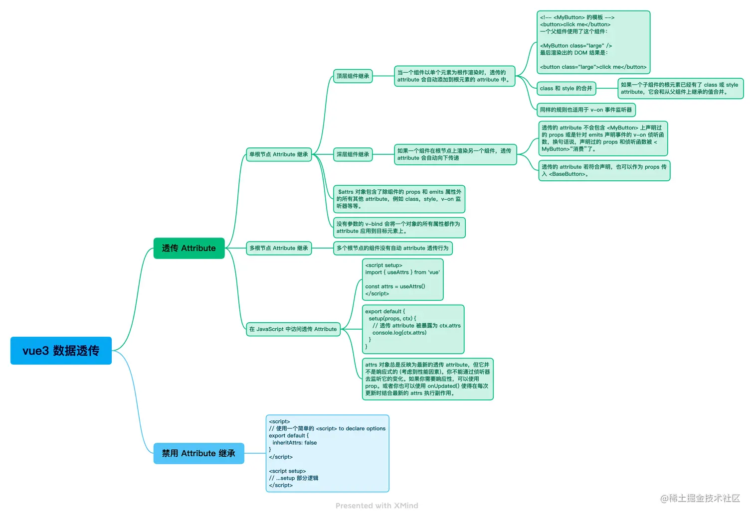
vue3 进阶: 数据透传 $attrs SoaringHeart 2022-07-06 536 阅读1分钟 vue3 中封装组件绕不过去的关键是数据传递,数据透传是其中最关键的核心。 vue3 数据透传.xmind