面向嵌入式的屏幕硬件设计

598 阅读1分钟

1 SPI屏硬件设计

  • 背光驱动采用三极管S8050即可

1.1 SPI屏FPC排线12个引脚引出

7b26e9c6e066169d16bf11f2ab44944.jpg

1.3 ST7735S控制器0.96寸IPS160*80屏8PIN硬件设计

image.png image.png image.png

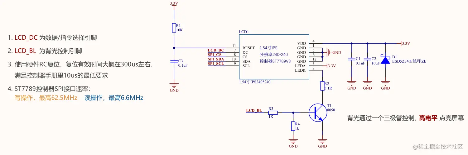
1.4 ST7789控制器1.54寸IPS240*240屏 12PIN硬件设计

image.png image.png image.png

1.5 ST7789 控制器2.0寸IPS240*32022PIN硬件设计

image.png image.png image.png

2 RGB屏硬件设计

2.1 4.3寸(480*272/800*480),5寸(800*480)屏设计

2.1.1 屏特性及电气参数及接口

image.png

  • 液晶屏排线接口 image.png image.png image.png
  • 液晶屏排线接口 image.png

2.1.2 40PIN FPC引脚输出引脚定义

image.png image.png

2.2 7寸(800*480)屏设计(多了高压负压)

2.2.1 7寸RGB屏特性及电气参数及接口

  • 液晶屏排线接口 image.png
  • 高压负压(7寸独有) image.png
  • 模式及显示方向选择 image.png
  • 触摸屏排线接口 image.png
  • 背光 image.png

2.2.2 40PIN FPC引脚输出引脚定义

image.png