589. N 叉树的前序遍历

87 阅读1分钟

给定一个 n 叉树的根节点  root ,返回 其节点值的 前序遍历 。

n 叉树 在输入中按层序遍历进行序列化表示,每组子节点由空值 null 分隔(请参见示例)。

示例 1:

image.png

输入: root = [1,null,3,2,4,null,5,6]
输出: [1,3,5,6,2,4]

示例 2:

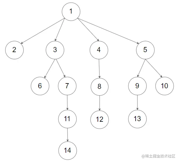
image.png

输入:root = [1,null,2,3,4,5,null,null,6,7,null,8,null,9,10,null,null,11,null,12,null,13,null,null,14]
输出:[1,2,3,6,7,11,14,4,8,12,5,9,13,10]

题解:

/**
 * // Definition for a Node.
 * function Node(val, children) {
 *    this.val = val;
 *    this.children = children;
 * };
 *
/**
 * @param {Node|null} root
 * @return {number[]}
 */
//  方法一:递归
var preorder = function (root) {
    const res = []
    helper(root, res)
    return res
};
const helper = (root, res) => {
    if (root === null) {
        return
    }
    res.push(root.val)
    for (let ca of root.children) {
        helper(ca, res)
    }
}
// 方法二:迭代
var preorder = function (root) {
    const res = [];
    if (root === null) {
        return res
    }
    const stack = []
    // 前序遍历头节点进栈
    stack.push(root)
    while (stack.length) {
        const node = stack.pop() // 获取当前节点
        res.push(node.val) 
        // 从右至左遍历入栈。出栈时从左至右
        for (let i = node.children.length - 1; i >= 0; --i){
            stack.push(node.children[i])
        }
    }
    return res
}

来源:力扣(LeetCode)

链接:leetcode.cn/problems/n-…

著作权归领扣网络所有。商业转载请联系官方授权,非商业转载请注明出处。