k8s-04

373 阅读13分钟

第13章 wordpress-demo

apiVersion: apps/v1
kind: Deployment
metadata:
  name: mysql
  namespace: blog
  labels:
    app: mysql
spec:
  selector:
    matchLabels:
      app: mysql
  template:
    metadata:
      labels:
        app: mysql
    spec:
      containers:
      - name: mysql
        image: mysql:5.7
        args:
        - --default_authentication_plugin=mysql_native_password
        - --character-set-server=utf8mb4
        - --collation-server=utf8mb4_unicode_ci
        ports:
        - containerPort: 3306
          name: dbport
        env:
        - name: MYSQL_ROOT_PASSWORD
          value: “123456”
        - name: MYSQL_DATABASE
          value: wordpress
        - name: MYSQL_USER
          value: wordpress
        - name: MYSQL_PASSWORD
          value: wordpress
        volumeMounts:
        - name: db
          mountPath: /var/lib/mysql
      volumes:
      - name: db
        hostPath:
          path: /data/mysql
      nodeSelector:
        disktype: SSD
---
apiVersion: v1
kind: Service
metadata:
  name: mysql
  namespace: blog
spec:
  selector:
    app: mysql
  ports:
  - name: mysqlport
    protocol: TCP
    port: 3306
    targetPort: dbport

---
apiVersion: apps/v1
kind: Deployment
metadata:
  name: wordpress
  namespace: blog
  labels:
    app: wordpress
spec:
  replicas: 2
  selector:
    matchLabels:
      app: wordpress
  minReadySeconds: 5
  strategy:
    type: RollingUpdate
    rollingUpdate:
      maxSurge: 1
      maxUnavailable: 1
  template:
    metadata:
      labels:
        app: wordpress
    spec:
      volumes:
      - name: data
        nfs:
          server: 10.0.0.11
          path: /data/nfs-volume/blog
      #initContainers:
      #- name: init-db
      #  image: busybox
      #  command: ['sh', '-c', 'until nslookup mysql; do echo waiting for mysql service; sleep 2; done;']
      containers:
      - name: wordpress
        image: wordpress
        imagePullPolicy: IfNotPresent
        ports:
        - containerPort: 80
          name: wdport
        env:
        - name: WORDPRESS_DB_HOST
          value: mysql:3306
        - name: WORDPRESS_DB_USER
          value: wordpress
        - name: WORDPRESS_DB_PASSWORD
          value: wordpress
        readinessProbe:
          tcpSocket:
            port: 80
          #initialDelaySeconds: 5
          #periodSeconds: 10
        resources:
          limits:
            cpu: 200m
            memory: 256Mi
          requests:
            cpu: 100m
            memory: 100Mi
        volumeMounts:
        - name: data
          mountPath: /var/www/html/wp-content
---
apiVersion: v1
kind: Service
metadata:
  name: wordpress
  namespace: blog
spec:
  selector:
    app: wordpress
  ports:
  - port: 80
    name: wordpressport
    protocol: TCP
    targetPort: wdport 
---
apiVersion: extensions/v1beta1
kind: Ingress
metadata:
  name: blog-web-app
  namespace: blog
  annotations:
    kubernetes.io/ingress.class: "traefik"
spec:
  rules:
  - host: traefik.wordpress.com
    http:
      paths:
      - path: /
        backend:
          serviceName: wordpress 
          servicePort: 80

第14章 数据持久化

1.Volume介绍

Volume是Pad中能够被多个容器访问的共享目录 Kubernetes中的Volume不Pad生命周期相同,但不容器的生命周期无相关 Kubernetes支持多种类型的Volume,并且一个Pod可以同时使用任意多个Volume Volume类型包括:

k8s特定的资源对象:

ConfigMap 				应用配置
Secret 					加密数据
ServiceAccountToken 	token数据

k8s本地存储类型

EmptDir: 	临时存储,Pod分配时创建,K8S自动分配,当Pod被移除数据被清空。
HostPath: 	宿主机目录,为Pod上挂载宿主机目录。用于持久化数据。

持久化存储(PV)和网络共享存储:

CephFS: 				开源共享存储系统
GlusterFS: 				开源共享存储系统
NFS: 					开源共享存储,挂载相应磁盘资源
PersistentVolumeClaim: 	简称PVC,持久化存储的申请空间

2.EmptyDir实验

cat >emptyDir.yaml <<EOF
apiVersion: v1
kind: Pod
metadata:
  name: busybox-empty
spec:
  containers:
  - name: busybox-pod
    image: busybox
    volumeMounts:
    - mountPath: /data/busybox/
      name: cache-volume
    command: ["/bin/sh","-c","while true;do echo $(date) >> /data/busybox/index.html;sleep 3;done"]
  volumes:
  - name: cache-volume
    emptyDir: {}
EOF

3.hostPath实验

3.1 type类型说明

kubernetes.io/docs/concep…

DirectoryOrCreate  	目录不存在就自动创建
Directory	   		目录必须存在
FileOrCreate	   	文件不存在则创建
File		   		文件必须存在

3.2 创建hostPath类型volume资源配置清单

apiVersion: v1
kind: Pod
metadata:
  name: busybox-nodename
spec:
  nodeName: node2
  containers:
  - name: busybox-pod
    image: busybox
    volumeMounts:
    - mountPath: /data/pod/
      name: hostpath-volume
    command: ["/bin/sh","-c","while true;do echo $(date) >> /data/pod/index.html;sleep 3;done"]
  volumes:
  - name: hostpath-volume
    hostPath:
      path: /data/node/
      type: DirectoryOrCreate 

4.NFS类型

4.1 NFS类型说明

我们也可以直接使用Node节点自己本身的nfs软件将共享目录挂载到Pod里,前提是NFS服务已经安装配置好,并且Node节点上安装了NFS客户端软件

4.2 创建NFS服务

yum install nfs-utils -y
cat > /etc/exports << 'EOF'
/data/nfs-volume/blog *(rw,sync,no_root_squash)
EOF
mkdir -p /data/nfs-volume/blog
systemctl restart nfs

4.3 创建NFS类型资源清单

apiVersion: v1
kind: Pod
metadata:
  name: liveness-pod
spec:
  nodeName: node2
  volumes:
  - name: nfs-data
    nfs:
      server: 10.0.0.10
      path: /data/nfs-volume/
  containers:
  - name: liveness
    image: nginx
    imagePullPolicy: IfNotPresent
    ports:
    - name: http
      containerPort: 80
    volumeMounts:
    - name: nfs-data
      mountPath: /usr/share/nginx/html/

5.根据Node标签选择POD创建在指定的Node上

5.1 方法1: 直接选择Node节点名称

apiVersion: v1
kind: Pod
metadata:
  name: busybox-nodename
spec:
  nodeName: node2
  containers:
  - name: busybox-pod
    image: busybox
    volumeMounts:
    - mountPath: /data/pod/
      name: hostpath-volume
    command: ["/bin/sh","-c","while true;do echo $(date) >> /data/pod/index.html;sleep 3;done"]
  volumes:
  - name: hostpath-volume
    hostPath:
      path: /data/node/
      type: DirectoryOrCreate 

5.2 方法2: 根据Node标签选择Node节点

节点添加标签

kubectl label nodes node3 disktype=SSD

资源配置清单

apiVersion: v1
kind: Pod
metadata:
  name: busybox-nodename
spec:
  nodeSelector:
    disktype: SSD
  containers:
  - name: busybox-pod
    image: busybox
    volumeMounts:
    - mountPath: /data/pod/
      name: hostpath-volume
    command: ["/bin/sh","-c","while true;do echo $(date) >> /data/pod/index.html;sleep 3;done"]
  volumes:
  - name: hostpath-volume
    hostPath:
      path: /data/node/
      type: DirectoryOrCreate 

6.编写mysql的持久化deployment

apiVersion: apps/v1
kind: Deployment
metadata:
  name: mysql-dp
  namespace: default
spec:
  selector:
    matchLabels:
      app: mysql 
  replicas: 1
  template: 
    metadata:
      name: mysql-pod
      namespace: default
      labels:
        app: mysql
    spec:
      containers:
      - name: mysql-pod
        image: mysql:5.7 
        ports:
        - name: mysql-port
          containerPort: 3306
        env:
        - name: MYSQL_ROOT_PASSWORD
          value: "123456" 
        volumeMounts:
        - mountPath: /var/lib/mysql
          name: mysql-volume
      volumes:
      - name: mysql-volume
        hostPath:
          path: /data/mysql
          type: DirectoryOrCreate 
      nodeSelector:
        disktype: SSD

第15章 持久化存储PV和PVC

1.PV和PVC介绍

PV是对底层网络共享存储的抽象,将共享存储定义为一种“资源”。 PV由管理员创建和配置 PV只能是共享存储 PVC则是用户对存储资源的一个“申请”。 就像Pod消费Node的资源一样,PVC能够“消费”PV资源 PVC可以申请特定的存储空间和访问模式

注意:需要注意的是目前PV和PVC之间是一对一绑定的关系,也就是说一个PV只能被一个PVC绑定

2.PV和PVC生命周期

image.png

3.实验-创建nfs和mysql的pv及pvc

3.1 master节点安装nfs

yum install nfs-utils -y
mkdir /data/nfs_volume/mysql -p
vim /etc/exports
/data/nfs_volume 10.0.0.0/24(rw,async,no_root_squash,no_all_squash)
systemctl start rpcbind
systemctl start nfs
showmount -e 127.0.0.1

3.2 所有node节点安装nfs

yum install nfs-utils.x86_64 -y
showmount -e 10.0.0.10

3.3 编写并创建nfs-pv资源

cat >nfs-pv.yaml <<EOF
apiVersion: v1
kind: PersistentVolume
metadata:
  name: pv01
spec:
  capacity:
    storage: 5Gi
  accessModes:
    - ReadWriteOnce
  persistentVolumeReclaimPolicy: Recycle
  storageClassName: nfs
  nfs:
    path: /data/nfs_volume/mysql
    server: 10.0.0.11
EOF
kubectl create -f nfs-pv.yaml
kubectl get persistentvolume

3.4 创建mysql-pvc资源

cat >mysql-pvc.yaml <<EOF
apiVersion: v1
kind: PersistentVolumeClaim
metadata:
  name: mysql-pvc 
spec:
  accessModes:
    - ReadWriteOnce
  resources:
    requests:
      storage: 1Gi
  storageClassName: nfs
EOF

kubectl create -f mysql-pvc.yaml
kubectl get pvc

3.5 创建mysql-deployment资源

cat >mysql-dp.yaml <<EOF
apiVersion: apps/v1
kind: Deployment 
metadata:
  name: mysql
spec:
  replicas: 1
  selector:
    matchLabels:
      app: mysql
  template:
    metadata:
      labels:
        app: mysql
    spec:
      containers:
      - name: mysql
        image: mysql:5.7
        ports:
        - containerPort: 3306
        env:
        - name: MYSQL_ROOT_PASSWORD
          value: "123456"
        volumeMounts:
        - name: mysql-pvc
          mountPath: /var/lib/mysql
        - name: mysql-log
          mountPath: /var/log/mysql
      volumes:
      - name: mysql-pvc
        persistentVolumeClaim:
          claimName: mysql-pvc
      - name: mysql-log
        hostPath:
          path: /var/log/mysql
      nodeSelector:
        disktype: SSD
EOF

kubectl create -f mysql-dp.yaml
kubectl get pod -o wide 

3.6 测试方法

1.创建nfs-pv
2.创建mysql-pvc
3.创建mysql-deployment并挂载mysq-pvc
4.登陆到mysql的pod里创建一个数据库
5.将这个pod删掉,因为deployment设置了副本数,所以会自动再创建一个新的pod
6.登录这个新的pod,查看刚才创建的数据库是否依然能看到
7.如果仍然能看到,则说明数据是持久化保存的

3.7 accessModes字段说明

ReadWriteOnce 单路读写
ReadOnlyMany  多路只读
ReadWriteMany 多路读写
resources 资源的限制,比如至少5G

3.8 volumeName精确匹配

capacity 限制存储空间大小
reclaim policy pv的回收策略
retain  pv被解绑后上面的数据仍保留
recycle pv上的数据被释放
delete  pvc和pv解绑后pv就被删除
备注:用户在创建pod所需要的存储空间时,前提是必须要有pv存在
才可以,这样就不符合自动满足用户的需求,而且之前在k8s 9.0
版本还可删除pv,这样造成数据不安全性
``

第16章 configMap资源

1.ConfigMap介绍

1.1.为什么要用configMap?

将配置文件和POD解耦

1.2.congiMap里的配置文件是如何存储的?

键值对
key:value

文件名:配置文件的内容

1.3.configMap支持的配置类型

直接定义的键值对 
基于文件创建的键值对

1.4.configMap创建方式

命令行
资源配置清单 

1.5.configMap的配置文件如何传递到POD里

变量传递
数据卷挂载

1.6 使用configMap的限制条件

1.ConfigMap必须在Pod之前创建,Pod才能引用他
2.ConfigMap受限于命名空间限制,只有处于同一个命名空间中的Pod才可以被引用

2.命令行创建configMap

2.1.命令行创建configMap

kubectl create configmap --help

kubectl create configmap nginx-config --from-literal=nginx_port=80 --from-literal=server_name=nginx.cookzhang.com

kubectl get cm
kubectl describe cm nginx-config 

关键参数:

kubectl create configmap nginx-config \ 创建名为nginxconfig的configmap资源类型
--from-literal=nginx_port=80 \ 创建变量,key为nginx_port,value值为80
--from-literal=server_name=nginx.cookzhang.com 创建变量,key为server_name,value值为nginx.cookzhang.com

2.2.POD环境变量形式引用configMap

kubectl explain pod.spec.containers.env.valueFrom.configMapKeyRef

cat >nginx-cm.yaml <<EOF
apiVersion: v1
kind: Pod
metadata: 
  name: nginx-cm
spec:
  containers:

  - name: nginx-pod
    image: nginx:1.14.0
    ports:
    - name: http 
      containerPort: 80
      env:
    - name: NGINX_PORT
      valueFrom:
        configMapKeyRef:
          name: nginx-config
          key: nginx_port
    - name: SERVER_NAME
      valueFrom:
        configMapKeyRef:
          name: nginx-config
          key: server_name 
      EOF
      kubectl create -f nginx-cm.yaml

关键参数:

valueFrom: 					引用变量
  configMapKeyRef: 			引用congfigmap
    name: nginx-config 		引用的congfigmap名称
    key: nginx_port 		应用congfigmap里的具体的key

2.3 查看pod是否引入了变量

[root@node1 ~/confimap]# kubectl exec -it nginx-cm /bin/bash
root@nginx-cm:~# echo ${NGINX_PORT}
80
root@nginx-cm:~# echo ${SERVER_NAME}
nginx.cookzhang.com
root@nginx-cm:~# printenv |egrep "NGINX_PORT|SERVER_NAME"
NGINX_PORT=80
SERVER_NAME=nginx.cookzhang.com

注意:

变量传递的形式,修改confMap的配置,POD内并不会生效
因为变量只有在创建POD的时候才会引用生效,POD一旦创建好,环境变量就不变了

3.文件形式创建configMap

3.1创建配置文件:

cat >www.conf <<EOF
server {
        listen       80;
        server_name  www.cookzy.com;
        location / {
            root   /usr/share/nginx/html/www;
            index  index.html index.htm;
        }
    }
EOF

创建configMap资源:

kubectl create configmap nginx-www --from-file=www.conf=./www.conf 

查看cm资源

kubectl get cm
kubectl describe cm nginx-www

3.2编写pod并以存储卷挂载模式引用configMap的配置

cat >nginx-cm-volume.yaml <<EOF
apiVersion: v1
kind: Pod
metadata: 
  name: nginx-cm
spec:
  containers:
  - name: nginx-pod
    image: nginx:1.14.0
    ports:
    - name: http 
      containerPort: 80
    volumeMounts:
    - name: nginx-www
      mountPath: /etc/nginx/conf.d/
  volumes:
  - name: nginx-www
    configMap:
     name: nginx-www
     items: 
     - key: www.conf
       path: www.conf
EOF

关键参数:

  volumes: 					#定义存储卷
  - name: nginx-www 		#名称
    configMap: 				#引用configMap资源
    name: nginx-www 		#引用名为nginx-www的configMap资源
    items: 					#引用configMap里的具体的内容
    - key: www.conf 		#引用名为nginx-www的configMap里的key为www.conf的值
      path: www.conf 		#使用key名称作为挂载文件名

3.3 测试效果

1.进到容器内查看文件

kubectl exec -it nginx-cm /bin/bash
cat /etc/nginx/conf.d/www.conf 

2.动态修改

configMap
kubectl edit cm nginx-www

3.再次进入容器内观察配置会不会自动更新

cat /etc/nginx/conf.d/www.conf 
nginx -T

4.配置文件内容直接以数据格式直接存储在configMap里

4.1 创建config配置清单:

cat >nginx-configMap.yaml <<EOF
apiVersion: v1
kind: ConfigMap
metadata:
  name: nginx-config
  namespace: default
data:
  www.conf: |
    server {
            listen       80;
            server_name  www.cookzy.com;
            location / {
                root   /usr/share/nginx/html/www;
                index  index.html index.htm;
            }
        }
  blog.conf: |
    server {
            listen       80;
            server_name  blog.cookzy.com;
            location / {
                root   /usr/share/nginx/html/blog;
                index  index.html index.htm;
            }
        }

4.2应用并查看清单:

kubectl create -f nginx-configMap.yaml
kubectl get cm
kubectl describe cm nginx-config 

4.3创建POD资源清单并引用configMap

cat >nginx-cm-volume-all.yaml <<EOF
apiVersion: v1
kind: Pod
metadata: 
  name: nginx-cm
spec:
  containers:

  - name: nginx-pod
    image: nginx:1.14.0
    ports:
    - name: http 
      containerPort: 80
    volumeMounts:
    - name: nginx-config
      mountPath: /etc/nginx/conf.d/

  volumes:
  - name: nginx-config
    configMap:
     name: nginx-config
     items: 
     - key: www.conf
       path: www.conf
     - key: blog.conf
       path: blog.conf
EOF

4.4应用并查看:

kubectl create -f nginx-cm-volume-all.yaml
kubectl get pod
kubectl describe pod nginx-cm 

进入容器内并查看:

kubectl exec -it nginx-cm /bin/bash
ls /etc/nginx/conf.d/
cat /etc/nginx/conf.d/www.conf

4.5测试动态修改configMap会不会生效

kubectl edit cm nginx-config 

kubectl exec -it nginx-cm /bin/bash
ls /etc/nginx/conf.d/
cat /etc/nginx/conf.d/www.conf

第17章 k8s dashboard

1.官方项目地址

github.com/kubernetes/…

2.下载配置文件

wget raw.githubusercontent.com/kubernetes/…

3.修改配置文件

 39 spec:
 40   type: NodePort
 41   ports:
 42     - port: 443
 43       targetPort: 8443
 44       nodePort: 30000

4.应用资源配置

kubectl create -f recommended.yaml

5.创建管理员账户并应用

github.com/kubernetes/…

cat > dashboard-admin.yaml<<'EOF'
---
apiVersion: v1
kind: ServiceAccount
metadata:
  name: admin-user
  namespace: kubernetes-dashboard
---
apiVersion: rbac.authorization.k8s.io/v1
kind: ClusterRoleBinding
metadata:
  name: admin-user
roleRef:
  apiGroup: rbac.authorization.k8s.io
  kind: ClusterRole
  name: cluster-admin
subjects:
- kind: ServiceAccount
  name: admin-user
  namespace: kubernetes-dashboard
EOF
kubectl create -f dashboard-admin.yaml

6.查看资源并获取token

kubectl get pod -n kubernetes-dashboard -o wide
kubectl get svc -n kubernetes-dashboard
kubectl get secret  -n kubernetes-dashboard
#获取token
kubectl -n kubernetes-dashboard describe secret $(kubectl -n kubernetes-dashboard get secret | grep admin-user | awk '{print $1}')

7.浏览器访问

https://10.0.0.11:30000 google浏览器打不开就换火狐浏览器 黑科技

8.使用ingress

apiVersion: networking.k8s.io/v1
kind: Ingress
metadata:
  name: kubernetes-dashboard-ingress
  namespace: kubernetes-dashboard
  annotations:
    kubernetes.io/ingress.class: "nginx"
    ingress.kubernetes.io/ssl-passthrough: "true"
    nginx.ingress.kubernetes.io/backend-protocol: "HTTPS"
    nginx.ingress.kubernetes.io/rewrite-target: /
spec:
  rules:
  - host: "dashboard.k8s.com"
    http:
      paths:
      - path: /
        pathType: ImplementationSpecific
        backend:
          service:
            name: kubernetes-dashboard
            port:
              number: 443

访问

dashboard.k8s.com:30000

9.报错总结

没有显示CPU Memory

{"level":"error","msg":"Error scraping node metrics: the server could not find the requested resource (get nodes.metrics.k8s.io)","time":"2020-03-03T09:57:00Z"}
Skipping metric because of error: Metric label not set

原因:

没有安装metrics监控组件

解决: 在所有的节点中导入metrics镜像

并且执行components.yaml文件

第18章 使用harbor作为私有仓库

1.清理以前安装的Harbor

docker ps -a|grep "goharbor"|awk '{print "docker stop "$1}'
docker ps -a|grep "goharbor"|awk '{print "docker rm "$1}'
docker images|grep "goharbor"|awk '{print "docker rmi "$1":"$2}'

2.解压并修改harbor配置文件

#docker-compose
curl -L "https://github.com/docker/compose/releases/download/1.29.2/docker-compose-$(uname -s)-$(uname -m)" -o /usr/local/bin/docker-compose
chmod +x /usr/local/bin/docker-compose
docker-compose --version

cd /opt/
tar zxf harbor-offline-installer-v1.9.0-rc1.tgz
cd harbor/
vim harbor.yml
hostname: 10.0.0.10
port: 8888
harbor_admin_password: 123456
data_volume: /data/harbor

3.执行安装并访问

./install.sh

浏览器访问: http://10.0.0.10:8888

4.创建一个私有仓库k8s

web页面操作

5.配置docker信任仓库并重启

注意!!!三台服务器都操作!!!

注意!!!三台服务器都操作!!!

注意!!!三台服务器都操作!!!

cat >/etc/docker/daemon.json<<EOF
    {
      "registry-mirrors": ["https://ig2l319y.mirror.aliyuncs.com"],
      "exec-opts": ["native.cgroupdriver=systemd"],
      "insecure-registries" : ["http://10.0.0.10:8888"]
    }
EOF
systemctl restart docker

注意!!!node1重启docker后harbor会失效,需要重启harbor

cd /opt/harbor
docker-compose stop
docker-compose start

6.docker登陆harbor

docker login 10.0.0.10:8888

7.将docker登陆凭证转化为k8s能识别的base64编码

只要一台节点操作即可

[root@master ~]# cat /root/.docker/config.json|base64
ewoJImF1dGhzIjogewoJCSIxMC4wLjAuMTE6ODg4OCI6IHsKCQkJImF1dGgiOiAiWVdSdGFXNDZN
VEl6TkRVMiIKCQl9Cgl9LAoJIkh0dHBIZWFkZXJzIjogewoJCSJVc2VyLUFnZW50IjogIkRvY2tl
ci1DbGllbnQvMTguMDkuOSAobGludXgpIgoJfQp9

8.编写Secert资源配置清单

[root@master ~/demo]# cat harbor-secret.yaml 
apiVersion: v1
kind: Secret
metadata:
  name: harbor-secret
data:
  .dockerconfigjson: ewoJImF1dGhzIjogewoJCSIxMC4wLjAuMTE6ODg4OCI6IHsKCQkJImF1dGgiOiAiWVdSdGFXNDZNVEl6TkRVMiIKCQl9Cgl9LAoJIkh0dHBIZWFkZXJzIjogewoJCSJVc2VyLUFnZW50IjogIkRvY2tlci1DbGllbnQvMTguMDkuOSAobGludXgpIgoJfQp9
type: kubernetes.io/dockerconfigjson

9.应用Secret资源

kubectl delete -f harbor-secret.yaml 
kubectl apply -f harbor-secret.yaml
kubectl get secrets
kubectl describe secrets harbor-secret

10.修改镜像tag并上传到harbor

docker tag kubeguide/tomcat-app:v1 10.0.0.10:8888/k8s/tomcat-app:v1
docker tag mysql:5.7 10.0.0.10:8888/k8s/mysql:5.7

docker push 10.0.0.10:8888/k8s/tomcat-app:v1
docker push 10.0.0.10:8888/k8s/mysql:5.7 

11.修改demo资源配置清单

mysql-dp.yaml

spec:
  imagePullSecrets:
      - name: harbor-secret

tomcat-dp.yaml

spec:
  imagePullSecrets:
      - name: harbor-secret

12.应用资源清单并查看

kubectl apply -f ./
kubectl get pod 

第19章 基于角色访问控制RBAC

1.RBAC介绍

官方文档:

https://kubernetes.io/zh/docs/reference/access-authn-authz/rbac/

什么是RBAC:

​ RBAC 基于角色的访问控制

RBAC的作用是什么:

对集群中的资源和非资源权限均有完整的覆盖

RBAC的权限配置通过几个API对象即可完成,同其他API对象一样,可以用kubectl或API进行操作 可以在运行时进行调整,无需重新启动API Serve

2.API 资源对象

官方文档:

https://kubernetes.io/zh/docs/reference/using-api/#api-versioning

2.1 API概述

REST API 是 Kubernetes 的基本结构。
所有操作和组件之间的通信及外部用户命令都是调用 API 服务器处理的 REST API。
因此,Kubernetes 平台视一切皆为 API 对象, 且它们在 API 中有相应的定义。

2.2 API版本控制

JSON 和 Protobuf 序列化模式遵循相同的模式更改原则。 以下描述涵盖了这两种格式。

API 版本控制和软件版本控制是间接相关的。 API 和发布版本控制提案 描述了 API 版本控制和软件版本控制间的关系

不同的 API 版本代表着不同的稳定性和支持级别。 你可以在 API 变更文档 中查看到更多的不同级别的判定标准。

版本级别说明:

  • Alpha:

    • 版本名称包含 alpha (例如, v1alpha1 )
    • 软件可能会有 Bug。启用某个特性可能会暴露出 Bug。 某些特性可能默认禁用
    • 对某个特性的支持可能会随时被删除,恕不另行通知
    • API 可能在以后的软件版本中以不兼容的方式更改,恕不另行通知
    • 由于缺陷风险增加和缺乏长期支持,建议该软件仅用于短期测试集群
  • Beta:

    • 版本名称包含 beta (例如, v2beta3 )

    • 软件被很好的测试过。启用某个特性被认为是安全的。 特性默认开启

    • 尽管一些特性会发生细节上的变化,但它们将会被长期支持

    • 在随后的 Beta 版或稳定版中,对象的模式和(或)语义可能以不兼容的方式改变。 当这种情况发生时,将提供迁移说明。 模式更改可能需要删除、编辑和重建 API 对象。 编辑过程可能并不简单。 对于依赖此功能的应用程序,可能需要停机迁移

    • 该版本的软件不建议生产使用。 后续发布版本可能会有不兼容的变动。 如果你有多个集群可以独立升级,可以放宽这一限制

      说明:
      请试用测试版特性时并提供反馈。特性完成 Beta 阶段测试后, 就可能不会有太多的变更了
      
  • Stable:

    • 版本名称如 vX ,其中 X 为整数

    • 特性的稳定版本会出现在后续很多版本的发布软件中

2.3 API 组

API 组 能够简化对 Kubernetes API 的扩展。 API 组信息出现在REST 路径中,也出现在序列化对象的 apiVersion 字段中。

以下是 Kubernetes 中的几个组:

  • 核心组的 REST 路径为 /api/v1 。 核心组并不作为 apiVersion 字段的一部分,例如, apiVersion: v1
  • 指定的组位于 REST 路径 /apis/GROUPNAME/GROUP_NAME/VERSION , 并且使用 apiVersion: GROUPNAME/GROUP_NAME/VERSION (例如, apiVersion: batch/v1 )。 你可以在 Kubernetes API 参考 文档 中查看全部的 API 组

所有API组官方说明地址:

https://kubernetes.io/docs/reference/generated/kubernetes-api/v1.22/#-strongapi-groups-strong-

2.4 查看API组信息

我们可以使用以下kubectl命令查看API组的信息:

查看所有的API组:

kubectl get --raw /

查看指定组的信息:

#默认返回的格式是没有json格式化的
kubectl get --raw /api/v1

#可以安装jq命令来格式化返回的json数据
kubectl get --raw /api/v1|jq|grep '"name"'

#查看app组信息
kubectl get --raw /apis/apps/v1|jq|grep '"name"'

3.RBAC的API资源对象

k8s里所有的资源对象都是可以被操作的,类似操作数据库一样,我们可以对资源对象执行CRUD,也就 是增删改查操作

比如以下这些资源:

Pods
Secrets
Deployment
Replicasets
Statefulsets
Namespaces

对于上面的资源可以执行以下操作:

create
watch
list
delete
get
edit

4.RBAC的基本概念

目前我们已经知道可以对资源进行操作了,但是我们还需要再了解几个概念才能在k8s创建RBAC资源。

Rule 规则

​ 角色就是一组权限的集合

Role和ClusterRole 角色和集群角色

Role

​ Role定义的规则只适用单个命名空间,也就是和namespace关联的。

​ 在创建Role时,必须指定该Role所属的名字空间

ClusterRole

​ 与之相对,ClusterRole 则是一个集群作用域的资源。

​ 这两种资源的名字不同(Role 和 ClusterRole)是因为 Kubernetes 对象要么是名字空间作用域

​ ClusterRole 有若干用法。你可以用它来:

​ 1.定义对某个命名空间域对象的访问权限,并将在各个命名空间内完成授权;

​ 2.为命名空间作用域的对象设置访问权限,并跨所有命名空间执行授权;

​ 3.为集群作用域的资源定义访问权限。

总结:

​ 如果你希望在名字空间内定义角色,应该使用 Role;

​ 如果你希望定义集群范围的角色,应该使用 ClusterRole

RoleBinding和ClusterRoleBinding 角色绑定和集群角色绑定

Subject 主题

​ k8s里定义了3中主题资源,分别是user,group和Service Account

User Account和Service Account

User Account:

​ 用户账号,用户是外部独立服务管理的,不属于k8s内部的API

ServiceAccount:

​ 也是一种账号,但他并不是给k8s集群的用户用的,而是给运行Pod里的进程用的,他为Pod里的进程提供了必要的身份证明。用来调用集群的API

RoleBinding和ClusterRoleBinding

角色绑定(Role Binding)是将角色中定义的权限赋予一个或者一组用户。

它包含若干 主体(用户、组或服务账户)的列表和对这些主体所获得的角色的引用。

RoleBinding 在指定的名字空间中执行授权,

ClusterRoleBinding 在集群范围执行授权。

RBAC关系图

image.png

5.RBAC 举例

5.0 创建 ServiceAccount

apiVersion: v1
kind: ServiceAccount
metadata:
  name: oldboy
  namespace: default

5.1 创建 Role

创建一个位于default命名空间的Role,拥有对pods的访问权限

apiVersion: rbac.authorization.k8s.io/v1
kind: Role
metadata:
  namespace: default
  name: pod-reader
rules:
- apiGroups: [""]
  resources: ["pods"]
  verbs: ["get", "watch", "list"]

参数解释:

rules:
- apiGroups: [""]					#""表示核心 API组
  resources: ["pods"]				#需要操作的资源对象列表
  verbs: ["get", "watch", "list"]	#允许对资源对象操作的方法列表

5.2 创建RoleBinding

apiVersion: rbac.authorization.k8s.io/v1
kind: RoleBinding
metadata:
  name: read-pods
  namespace: default
subjects:
- kind: User
  name: oldboy
  apiGroup: rbac.authorization.k8s.io
roleRef:
  kind: Role
  name: pod-reader
  apiGroup: rbac.authorization.k8s.io

参数解释:

subjects:
- kind: User
  name: oldboy		#绑定ServiceAccount创建的用户oldboy
  apiGroup: rbac.authorization.k8s.io
roleRef:
  kind: Role
  name: pod-reader  #关联Role规则
  apiGroup: rbac.authorization.k8s.io

5.3 创建 ClusterRole

apiVersion: rbac.authorization.k8s.io/v1
kind: ClusterRole
metadata:
  # "namespace" 被忽略,因为 ClusterRoles 不受名字空间限制
  name: secret-reader
rules:
- apiGroups: [""]
  # 在 HTTP 层面,用来访问 Secret 对象的资源的名称为 "secrets"
  resources: ["secrets"]
  verbs: ["get", "watch", "list"]

5.4 创建 ClusterRoleBinding

apiVersion: rbac.authorization.k8s.io/v1
  # 此集群角色绑定允许 “manager” 组中的任何人访问任何名字空间中的 secrets
kind: ClusterRoleBinding
metadata:
  name: read-secrets-global
subjects:
- kind: Group
  name: manager # 'name' 是区分大小写的
  apiGroup: rbac.authorization.k8s.io
roleRef:
  kind: ClusterRole
  name: secret-reader
  apiGroup: rbac.authorization.k8s.io

5.5 创建只能访问某个namespace的普通用户

创建用户凭证

openssl genrsa -out oldboy.key 2048
openssl req -new -key /etc/kubernetes/pki/oldboy.key -out /etc/kubernetes/pki/oldboy.csr -subj "/CN=oldboy/O=oldboy"
openssl x509 -req -in /etc/kubernetes/pki/oldboy.csr -CA /etc/kubernetes/pki/ca.crt -CAkey /etc/kubernetes/pki/ca.key -CAcreateserial -out /etc/kubernetes/pki/oldboy.crt -days 300
kubectl config set-credentials oldboy --client-certificate=/etc/kubernetes/pki/oldboy.crt --client-key=/etc/kubernetes/pki/oldboy.key
kubectl config set-context oldboy-context --cluster=kubernetes --namespace=kube-system --user=oldboy
kubectl get pods --context=oldboy-context

创建角色

cat > oldboy-role.yaml << 'EOF'
apiVersion: rbac.authorization.k8s.io/v1
kind: Role
metadata:
  name: oldboy-role
  namespace: kube-system
rules:
- apiGroups: ["", "apps"]
  resources: ["deployments", "replicasets", "pods"]
  verbs: ["*"]
EOF
kubectl apply -f oldboy-role.yaml 

创建角色绑定

cat > oldboy-rolebinding.yml << 'EOF'
apiVersion: rbac.authorization.k8s.io/v1
kind: RoleBinding
metadata:
  name: oldboy-rolebinding
  namespace: kube-system
subjects:
- kind: User
  name: oldboy
  apiGroup: ""
roleRef:
  kind: Role
  name: oldboy-role
  apiGroup: rbac.authorization.k8s.io 
EOF
kubectl apply -f oldboy-rolebinding.yml 

测试访问

[root@master ~]# kubectl get pods --context=oldboy-context
NAME                              READY   STATUS    RESTARTS   AGE
coredns-6d56c8448f-jfhwc          1/1     Running   8          7d4h
coredns-6d56c8448f-vd77d          1/1     Running   8          7d4h
etcd-master                       1/1     Running   8          7d4h
kube-apiserver-master             1/1     Running   8          7d4h
kube-controller-manager-master    1/1     Running   8          6d21h
kube-flannel-ds-kg9v7             1/1     Running   9          7d3h
kube-flannel-ds-rl6p5             1/1     Running   11         7d3h
kube-flannel-ds-x9j5t             1/1     Running   9          7d3h
kube-proxy-7xx8g                  1/1     Running   9          7d3h
kube-proxy-87dsd                  1/1     Running   9          7d4h
kube-proxy-krkt9                  1/1     Running   8          7d3h
kube-scheduler-master             1/1     Running   8          6d21h
metrics-server-5dbcdf9f85-2tfnn   1/1     Running   0          82m

访问其他的命名空间

[root@master ~]# kubectl --context=oldboy-context get pods --namespace=default
Error from server (Forbidden): pods is forbidden: User "oldboy" cannot list resource "pods" in API group "" in the namespace "default"

5.6 只能访问某个 namespace 的 ServiceAccount

创建ServiceAccount凭证

cat > oldboy-sa.yml << 'EOF'
apiVersion: v1
kind: ServiceAccount
metadata:
  name: oldboy-sa
  namespace: default
EOF

创建角色

cat > oldboy-sa-role.yml << 'EOF'
apiVersion: rbac.authorization.k8s.io/v1
kind: Role
metadata:
  namespace: default
  name: oldboy-sa-role
rules:
- apiGroups: [""]
  resources: ["pods"]
  verbs: ["get", "watch", "list"]
- apiGroups: ["apps"]
  resources: ["deployments"]
  verbs: ["get", "list", "watch", "delete"]
EOF
kubectl apply -f oldboy-sa-role.yml

创建角色绑定

cat > oldboy-sa-rolebinding.yml << 'EOF'
apiVersion: rbac.authorization.k8s.io/v1
kind: RoleBinding
metadata:
  name: read-pods
  namespace: default
subjects:
  - kind: ServiceAccount
    name: oldboy-sa
    namespace: default
roleRef:
  kind: Role
  name: oldboy-sa-role
  apiGroup: rbac.authorization.k8s.io
EOF
kubectl apply -f oldboy-sa-rolebinding.yml

获取用户的token

kubectl -n kubernetes-dashboard describe secret $(kubectl -n kubernetesdashboard get secret | grep oldboy-sa | awk '{print $1}')

注意!!!

kubeadm安装的k8s集群,证书默认只有1年

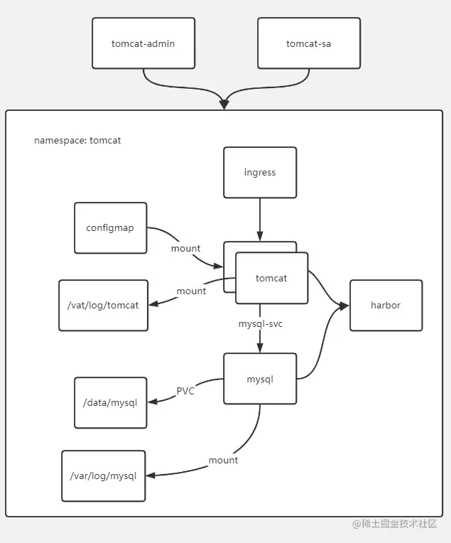
第20章 tomcat-app实验

项目需求

镜像:
10.0.0.10:8888/k8s/tomcat-app:v1
10.0.0.10:8888/k8s/mysql:5.7

端口:
tomcat-app  8080
mysql 3306

service:
mysql-svc 

ingress:
tomcat.k8s.com

Pod控制器:
tomcat  dp 2个副本
mysql dp 1个副本

tomcat连接mysql环境变量:
MYSQL_SERVICE_HOST

需求:
0.命名空间为tomcat
kubectl create namespace tomcat
1.tomcat使用svc名称连接mysql
2.tomcat使用ingress暴露服务tomcat.k8s.com
3.mysql使用nfs类型的pv和pvc作为数据存储
4.tomcat服务的配置文件使用configmap资源管理
/usr/local/tomcat/conf
kubectl create configmap conf --from-file=server.xml=./server.xml -n tomcat
5.创建一个用户账号tomcat-admin,具有对tomcat命名空间所有资源的所有权限,用于节点控制
6.创建一个服务账号tomcat-sa,具有对tomcat命名空间所有资源的所有权限,用于dashboard查看
7.所有镜像使用harbor下载

注意:用configmap挂载的文件,先将文件弄出来server.xml

image.png

configmap tomcat-cm.sh

#!/bin/bash

kubectl create configmap tomcat-conf --from-file=server.xml=./server.xml -n tomcat

namespace-secret.yaml

apiVersion: v1
kind: Namespace
metadata:
  name: tomcat
---
apiVersion: v1
kind: Secret
metadata:
  name: tomcat-secret
  namespace: tomcat
data:
  .dockerconfigjson: ewoJImF1dGhzIjogewoJCSIxMC4wLjAuMTA6ODg4OCI6IHsKCQkJImF1dGgiOiAiWVdSdGFXNDZNVEl6TkRVMiIKCQl9Cgl9LAoJIkh0dHBIZWFkZXJzIjogewoJCSJVc2VyLUFnZW50IjogIkRvY2tlci1DbGllbnQvMTkuMDMuMTUgKGxpbnV4KSIKCX0KfQ== 
type: kubernetes.io/dockerconfigjson

mysql-pv.yaml

apiVersion: v1
kind: PersistentVolume
metadata:
  name: mysql-pv 
  namespace: tomcat
spec:
  capacity:
    storage: 5Gi
  accessModes:
    - ReadWriteOnce
  persistentVolumeReclaimPolicy: Recycle
  storageClassName: nfs
  nfs:
    path: /data/nfs-volume/mysql
    server: 10.0.0.10

mysql-pvc.yaml

apiVersion: v1
kind: PersistentVolumeClaim
metadata:
  name: mysql-pvc 
  namespace: tomcat
spec:
  accessModes:
    - ReadWriteOnce
  resources:
    requests:
      storage: 1Gi
  storageClassName: nfs

mysql-dp.yaml

apiVersion: apps/v1
kind: Deployment
metadata: 
  name: mysql-dp
  namespace: tomcat
  labels:
    app: mysql
spec:
  replicas: 1
  selector:
    matchLabels: 
      app: mysql-dp
  template:
    metadata:
      name: mysql-dp
      labels:
        app: mysql-dp
    spec:
      volumes:
      - name: mysql-pvc
        persistentVolumeClaim:
          claimName: mysql-pvc
      imagePullSecrets:
      - name: tomcat-secret 
      containers:
      - name: mysql-dp
        image: 10.0.0.10:8888/k8s/mysql:5.7
        imagePullPolicy: IfNotPresent
        ports:
        - name: mysql-port
          containerPort: 3306
        env:
        - name: MYSQL_ROOT_PASSWORD
          value: "123456"
        args:
        - --character-set-server=utf8
        - --collation-server=utf8_bin
        volumeMounts:
        - name: mysql-pvc
          mountPath: /var/lib/mysql

mysql-svc.yaml

apiVersion: v1
kind: Service
metadata: 
  name: mysql-svc
  namespace: tomcat
spec:
  selector:
    app: mysql-dp
  ports:
  - name: mysql-port
    port: 3306
    protocol: TCP
    targetPort: 3306

tomcat-dp.yaml

apiVersion: apps/v1
kind: Deployment
metadata: 
  name: tomcat-dp
  namespace: tomcat
  labels:
    app: tomcat
spec:
  replicas: 1
  selector:
    matchLabels: 
      app: tomcat-dp
  template:
    metadata:
      name: tomcat-dp
      labels:
        app: tomcat-dp
    spec:
      imagePullSecrets:
      - name: tomcat-secret 
      containers:
      - name: tomcat-dp
        image: 10.0.0.10:8888/k8s/tomcat-app:v1
        imagePullPolicy: IfNotPresent
        ports:
        - name: tomcat-port
          containerPort: 8080 
        env:
        - name: MYSQL_SERVICE_HOST 
          value: mysql-svc
        volumeMounts:
        - name: tomcat-conf
          mountPath: /usr/local/tomcat/conf/server.xml
          subPath: server.xml
      volumes:
      - name: tomcat-conf
        configMap:
         name: tomcat-conf 
         items: 
         - key: server.xml 
           path: server.xml

tomcat-svc.yaml

apiVersion: v1
kind: Service
metadata: 
  name: tomcat-svc
  namespace: tomcat
spec:
  selector:
    app: tomcat-dp
  ports:
  - protocol: TCP
    port: 8080
    targetPort: 8080

tomcat-ingress.yaml

---
apiVersion: networking.k8s.io/v1
kind: Ingress
metadata:
  name: tomcat-ingress
  namespace: tomcat
spec:
  rules:
  - host: tomcat.k8s.com
    http:
      paths:
      - path: /
        pathType: ImplementationSpecific
        backend:
          service:
            name: tomcat-svc
            port:
              number: 8080

创建用户 tomcat-admin.sh

#!/bin/bash

openssl genrsa -out /etc/kubernetes/pki/tomcat.key 2048
openssl req -new -key /etc/kubernetes/pki/tomcat.key -out /etc/kubernetes/pki/tomcat.csr -subj "/CN=tomcat/O=tomcat"
openssl x509 -req -in /etc/kubernetes/pki/tomcat.csr -CA /etc/kubernetes/pki/ca.crt -CAkey /etc/kubernetes/pki/ca.key -CAcreateserial -out /etc/kubernetes/pki/tomcat.crt -days 300
kubectl config set-credentials tomcat --client-certificate=/etc/kubernetes/pki/tomcat.crt --client-key=/etc/kubernetes/pki/tomcat.key
kubectl config set-context tomcat-context --cluster=kubernetes --namespace=kube-system --user=tomcat

tomcat-sa.yaml

---
apiVersion: rbac.authorization.k8s.io/v1
kind: Role
metadata:
  name: tomcat-role
  namespace: tomcat
rules:
- apiGroups: ["", "apps"]
  resources: ["*"]
  verbs: ["*"]
---
apiVersion: rbac.authorization.k8s.io/v1
kind: RoleBinding
metadata:
  name: tomcat-rolebinding
  namespace: tomcat
subjects:
- kind: User
  name: tomcat
  apiGroup: rbac.authorization.k8s.io 
roleRef:
  kind: Role
  name: tomcat-role
  apiGroup: rbac.authorization.k8s.io 

第21章搭建ES

将nfs配置文件配置

[root@master ~/ELK]# cat /etc/exports
/data/nfs-volume/ 10.0.0.0/24(rw,async,no_root_squash,no_all_squash)

创建目录并授权

mkdir /data/nfs-volume/es -p 
chown -R 1000:1000 /data/nfs-volume/es

es-secret.yaml

apiVersion: v1
kind: Secret
metadata:
  name: es-secret
  namespace: elk
data:
  .dockerconfigjson: ewoJImF1dGhzIjogewoJCSIxMC4wLjAuMTA6ODg4OCI6IHsKCQkJImF1dGgiOiAiWVdSdGFXNDZNVEl6TkRVMiIKCQl9Cgl9LAoJIkh0dHBIZWFkZXJzIjogewoJCSJVc2VyLUFnZW50IjogIkRvY2tlci1DbGllbnQvMTkuMDMuMTUgKGxpbnV4KSIKCX0KfQ==
type: kubernetes.io/dockerconfigjson

es-pv.yaml

apiVersion: v1
kind: PersistentVolume
metadata:
  name: es-pv 
  namespace: elk 
spec:
  capacity:
    storage: 5Gi
  accessModes:
    - ReadWriteOnce
  persistentVolumeReclaimPolicy: Recycle
  storageClassName: nfs
  nfs:
    path: /data/nfs-volume/es
    server: 10.0.0.10

es-pvc.yaml

apiVersion: v1
kind: PersistentVolumeClaim
metadata:
  name: es-pvc 
  namespace: elk 
spec:
  accessModes:
    - ReadWriteOnce
  resources:
    requests:
      storage: 1Gi
  storageClassName: nfs

es-dp.yaml

---
apiVersion: apps/v1
kind: Deployment
metadata: 
  name: es-dp
  namespace: elk 
  labels:
    app: es 
spec:
  replicas: 1
  selector:
    matchLabels: 
      app: es-dp
  template:
    metadata:
      name: es-dp
      labels:
        app: es-dp
    spec:
      volumes:
      - name: es-pvc
        persistentVolumeClaim:
          claimName: es-pvc
      imagePullSecrets:
      - name: es-secret 
      containers:
      - name: es-dp
        image: 10.0.0.10:8888/k8s/elasticsearch:7.9.3
        imagePullPolicy: IfNotPresent
        ports:
        - name: es-port
          containerPort: 9200 
        env:
        - name: discovery.type 
          value: "single-node"
        - name: ES_JAVA_OPTS
          value: "-Xms512m -Xmx512m"
        volumeMounts:
        - name: es-pvc
          mountPath: /usr/share/elasticsearch/data
        resources:
          requests:
            memory: 500Mi
            cpu: 0.5 
          limits:
            memory: 1Gi 
            cpu: 1 
        readinessProbe:
          httpGet:
            path: /
            port: 9200
          initialDelaySeconds: 60
          periodSeconds: 5  
        livenessProbe:
          httpGet:
            path: /
            port: 9200 
          initialDelaySeconds: 60
          periodSeconds: 5

es-svc.yaml

apiVersion: v1
kind: Service
metadata: 
  name: es-svc
  namespace: elk 
spec:
  selector:
    app: es-dp
  ports:
  - name: es-port
    port: 9200 
    protocol: TCP
    targetPort: 9200 

es-ingress.yaml

---
apiVersion: networking.k8s.io/v1
kind: Ingress
metadata:
  name: es-ingress
  namespace: elk 
spec:
  rules:
  - host: es.k8s.com
    http:
      paths:
      - path: /
        pathType: ImplementationSpecific
        backend:
          service:
            name: es-svc
            port:
              number: 9200 

第22章搭建kibana

kibana-dp.yaml

---
apiVersion: apps/v1
kind: Deployment
metadata: 
  name: kibana-dp
  namespace: elk 
  labels:
    app: kibana
spec:
  replicas: 1
  selector:
    matchLabels: 
      app: kibana-dp
  template:
    metadata:
      name: kibana-dp
      labels:
        app: kibana-dp
    spec:
      nodeName: node1
      imagePullSecrets:
      - name: es-secret 
      containers:
      - name: kibana-dp
        image: 10.0.0.10:8888/k8s/kibana:7.9.3
        imagePullPolicy: IfNotPresent
        ports:
        - name: kibana-port
          containerPort: 5601
        env:
        - name: ELASTICSEARCH_HOSTS
          value: "http://es-svc:9200"
        resources:
          requests:
            memory: 500Mi
            cpu: 0.5 
          limits:
            memory: 2Gi 
            cpu: 1 
        readinessProbe:
          httpGet:
            path: /
            port: 5601 
          initialDelaySeconds: 180 
          periodSeconds: 5  
        #livenessProbe:
        #  httpGet:
        #    path: /
        #    port: 5601 
        #  initialDelaySeconds: 180
        #  periodSeconds: 5

kibana-svc.yaml

apiVersion: v1
kind: Service
metadata: 
  name: kibana-svc
  namespace: elk 
spec:
  selector:
    app: kibana-dp
  ports:
  - name: kibana-port
    port: 5601 
    protocol: TCP
    targetPort: 5601 

kibana-ingress.yaml

---
apiVersion: networking.k8s.io/v1
kind: Ingress
metadata:
  name: kibana-ingress
  namespace: elk 
spec:
  rules:
  - host: kibana.k8s.com
    http:
      paths:
      - path: /
        pathType: ImplementationSpecific
        backend:
          service:
            name: kibana-svc
            port:
              number: 5601 

第23章收集日志

通用文件

default-secret.yaml

apiVersion: v1
kind: Secret
metadata:
  name: default-secret
data:
  .dockerconfigjson: ewoJImF1dGhzIjogewoJCSIxMC4wLjAuMTA6ODg4OCI6IHsKCQkJImF1dGgiOiAiWVdSdGFXNDZNVEl6TkRVMiIKCQl9Cgl9LAoJIkh0dHBIZWFkZXJzIjogewoJCSJVc2VyLUFnZW50IjogIkRvY2tlci1DbGllbnQvMTkuMDMuMTUgKGxpbnV4KSIKCX0KfQ==
type: kubernetes.io/dockerconfigjson

filebeat-cm.sh

#!/bin/bash

kubectl create configmap filebeat-conf --from-file=filebeat.yml=./filebeat.yml

filebeat.yaml-配置文件

filebeat.inputs:
- type: log
  enabled: true
  paths:
    - /var/log/tomcat/localhost_access_log.*.txt
  json.keys_under_root: true
  json.overwrite_keys: true
  
output.elasticsearch:
  hosts: ["es-svc.elk:9200"]
  index: "tomcat-access-%{[agent.version]}-%{+yyyy.MM}"
  
setup.ilm.enabled: false
setup.template.enabled: false

收集日志模式1

  • 在每台宿主机中开启一个filebeat,每个服务挂载自己的目录中,意思就是,多个目录

image.png

收集日志模式2

  • 在每台宿主机中开启一个filebeat,各个服务的日志挂载到一个目录中
  • 缺点:
    • 要手动的定期清除日志
  • 优点:
    • 不用改造dp文件,dp文件该怎么写就怎么写

image.png

filebeat-dp.yaml

---
apiVersion: apps/v1
kind: DaemonSet  
metadata: 
  name: filebeat-dp
  labels:
    app: filebeat
spec:
  selector:
    matchLabels: 
      app: filebeat-dp
  template:
    metadata:
      name: filebeat-dp
      labels:
        app: filebeat-dp
    spec:
      imagePullSecrets:
      - name: default-secret 
      containers:
      - name: filebeat-dp
        image: 10.0.0.10:8888/k8s/filebeat:7.9.3
        imagePullPolicy: IfNotPresent
        volumeMounts:
        - name: filebeat-conf
          mountPath: /usr/share/filebeat/filebeat.yml
          subPath: filebeat.yml
        - name: tomcat-log
          mountPath: /var/log/tomcat/
      volumes:
      - name: filebeat-conf
        configMap:
         name: filebeat-conf 
         items: 
         - key: filebeat.yml
           path: filebeat.yml
      - name: tomcat-log
        hostPath:
          path: /var/log/tomcat/
          type: DirectoryOrCreate   

收集日志模式3(边车模式)

  • 每个pod开启一个filebeat,要改造dp文件,一个pod开两个容器
  • 缺点:
    • 要改造dp文件
  • 优点:
    • 不用定期的删除日志文件,pod删除会自动销毁

image.png

tomcat-filebeat-dp.yaml

---
apiVersion: apps/v1
kind: Deployment
metadata: 
  name: tomcat-dp
  namespace: tomcat
  labels:
    app: tomcat
spec:
  replicas: 2
  selector:
    matchLabels: 
      app: tomcat-dp
  template:
    metadata:
      name: tomcat-dp
      labels:
        app: tomcat-dp
    spec:
      imagePullSecrets:
      - name: tomcat-secret 
      containers:
      #tomcat容器
      - name: tomcat-dp
        image: 10.0.0.10:8888/k8s/tomcat-app:v1
        imagePullPolicy: IfNotPresent
        ports:
        - name: tomcat-port
          containerPort: 8080 
        env:
        - name: MYSQL_SERVICE_HOST 
          value: mysql-svc
        volumeMounts:
        - name: tomcat-conf
          mountPath: /usr/local/tomcat/conf/server.xml
          subPath: server.xml
        #引用同一个emptyDir数据目录
        - name: tomcat-log
          mountPath: /usr/local/tomcat/logs/
      #filebeat容器
      - name: filebeat-dp
        image: 10.0.0.10:8888/k8s/filebeat:7.9.3
        imagePullPolicy: IfNotPresent
        volumeMounts:
        - name: filebeat-conf
          mountPath: /usr/share/filebeat/filebeat.yml
          subPath: filebeat.yml
        #引用同一个emptyDir数据目录
        - name: tomcat-log
          mountPath: /var/log/tomcat/
      volumes:
      - name: tomcat-conf
        configMap:
         name: tomcat-conf 
         items: 
         - key: server.xml 
           path: server.xml
      - name: filebeat-conf
        configMap:
         name: filebeat-conf 
         items: 
         - key: filebeat.yml
           path: filebeat.yml
      - name: tomcat-log
        emptyDir: {}

收集日志模式4

直接收集宿主机中docker的所有日志文件

image.png

第24章 prometheus

1.官网地址

 https://github.com/prometheus/prometheus

2.监控k8s需要的组件

 使用metric-server收集数据给k8s集群内使用,如kubectl,hpa,scheduler等
 使用prometheus-operator部署prometheus,存储监控数据
 使用kube-state-metrics收集k8s集群内资源对象数据
 使用node_exporter收集集群中各节点的数据
 使用prometheus收集apiserver,scheduler,controller-manager,kubelet组件数据
 使用alertmanager实现监控报警
 使用grafana实现数据可视化
 
 metrics-server 主要关注的是资源度量 API 的实现,比如 CPU、文件描述符、内存、请求延时等指标。
 kube-state-metrics 主要关注的是业务相关的一些元数据,比如 Deployment、Pod、副本状态等

3.安装部署prometheus

导入镜像

docker load < prom-prometheusv2_2_1.tar 

创建命名空间

kubectl create namespace prom

创建资源

cd prometheus
kubectl create -f ./ 

检查资源

kubectl -n prom get all -o wide

web浏览器查看

http://10.0.0.11:30090/targets

4.安装部署metrics-server

导入镜像

docker load < k8s-gcr-io-addon-resizer1_8_6.tar
docker load < k8s-gcr-io-metrics-server-amd64v0-3-6.tar

创建资源

kubectl create -f ./

检查

kubectl top node
kubectl top pod

5.安装node-exporterv

导入镜像

docker load < prom-node-exporterv0_15_2.tar

创建资源

kubectl create -f ./

查看资源

kubectl -n prom get pod -o wide
kubectl -n prom get svc

浏览器查看

http://10.0.0.12:9100/metrics
http://10.0.0.13:9100/metrics

6.安装kube-state-metrics

导入镜像

docker load < gcr-io-google_containers-kube-state-metrics-amd64v1-3-1.tar

创建资源

kubectl create -f ./

查看

kubectl -n prom get pod
kubectl -n prom get svc
curl 10.1.232.109:8080/metrics

7.安装grafna和k8s-prometheus-adapter

导入镜像

docker load <  directxman12-k8s-prometheus-adapter-amd64-latest.tar 
docker load <  k8s-gcr-io-heapster-grafana-amd64v5_0_4.tar

修改grafana资源配置清单

  1 apiVersion: apps/v1
  2 kind: Deployment
  3 metadata:
  4   name: monitoring-grafana
  5   namespace: prom
  6 spec:
  7   selector:
  8     matchLabels:
  9       k8s-app: grafana
 10   replicas: 1
 11   template:

创建资源

cd k8s-prometheus-adapter
kubectl create -f ./

检查创建的资源

kubectl -n prom get pod -o wide
kubectl -n prom get svc

浏览器查看

http://10.0.0.11:32725

导入dashboard

https://grafana.com/grafana/dashboards/10000

prometheus查询语句

sum by (name) (rate (container_cpu_usage_seconds_total{image!=""}[1m]))

container_cpu_usage_seconds_total{name =~ "^k8s_POD.*",namespace="default"}

正则表达式:

=~  模糊匹配
==   完全匹配
!=   不匹配
!~   不匹配正则表达式

查询语句:

sum (container_memory_working_set_bytes{image!="",name=~"^k8s_.*",kubernetes_io_hostname=~".*",namespace="default"}) by (pod)

翻译:

sum (监控指标{字段1!="字段1配置的值",字段2!="字段2配置的值"}) by (分组字段名)

添加namespace标签后grafana修改图标

sum (container_memory_working_set_bytes{image!="",name=~"^k8s_.*",kubernetes_io_hostname=~"^$Node$",namespace=~"^$Namespace$"}) by (pod)

第xx章声明式管理

管理名为kustomization.yaml

将要执行的文件按照顺序编写

执行: kubectl apply -k ./

删除: kubectl delete -k ./

如果涉及到configmap挂载的话,创建命名空间最好用命令行模式创建

resources:
  - tomcat-secret.yml
  - mysql-pv.yml
  - mysql-pvc.yaml
  - mysql-dp.yml
  - mysql-svc.yml
  - tomcat-dp.yml
  - tomcat-svc.yml
  - tomcat_ingress.yml
  - tomcat-sa.yml
  - tomcat-admin.yml

第xx章 k8s1.8以上内核问题解决

联网升级内核:
1. 查看内核版本  
uname -r    

2. 导入ELRepo软件仓库的公共秘钥
rpm --import https://www.elrepo.org/RPM-GPG-KEY-elrepo.org


3. 安装ELRepo软件仓库的yum源
rpm -Uvh http://www.elrepo.org/elrepo-release-7.0-3.el7.elrepo.noarch.rpm


4. 启用 elrepo 软件源并下载安装最新稳定版内核
yum --enablerepo=elrepo-kernel install kernel-ml -y


5. 查看系统可用内核,并设置内核启动顺序
sudo awk -F\' '$1=="menuentry " {print i++ " : " $2}' /etc/grub2.cfg

6. 机器上存在 多个内核,我们要使用最新版本,可以通过 grub2-set-default 0 命令生成 grub 配置文件  
grub2-set-default 0   #初始化页面的第一个内核将作为默认内核
grub2-mkconfig -o /boot/grub2/grub.cfg  #重新创建内核配置

7. 重启系统并验证
reboot
uname -r

8. 删除旧内核
yum -y remove kernel kernel-tools

离线升级内核:
1. 到官网下载内核 rpm 包,官方地址:https://elrepo.org/linux/kernel/el7/x86_64/RPMS/
下载最新版的内核并上传至服务器 

2. 执行安装
rpm -ivh kernel-lt-5.4.95-1.el7.elrepo.x86_64.rpm kernel-lt-devel-5.4.95-1.el7.elrepo.x86_64.rpm

3. 查看系统可用内核,并设置内核启动顺序
sudo awk -F\' '$1=="menuentry " {print i++ " : " $2}' /etc/grub2.cfg

4. 生成 grub 配置文件
grub2-set-default 0 && grub2-mkconfig -o /boot/grub2/grub.cfg

5. 重启系统,并验证
reboot
uname -r

6. 删除旧内核
yum -y remove kernel kernel-tools