首页
沸点
课程
数据标注
HOT
AI Coding
更多
直播
活动
APP
插件
直播
活动
APP
插件
搜索历史
清空
创作者中心
写文章
发沸点
写笔记
写代码
草稿箱
创作灵感
查看更多
登录
注册
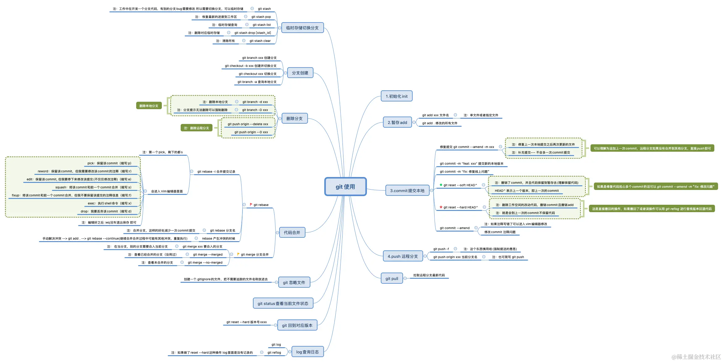
本菜鸟git使用的脑图-工作常用
哎呀单词打错了
2022-07-01
87
阅读1分钟
有意见或建议可以联系俺 希望大佬指点一下瞅瞅还有那些俺不知道的
哎呀单词打错了
前端
1
文章
87
阅读
0
粉丝
目录
收起