首页
沸点
课程
数据标注
HOT
AI Coding
更多
直播
活动
APP
插件
直播
活动
APP
插件
搜索历史
清空
创作者中心
写文章
发沸点
写笔记
写代码
草稿箱
创作灵感
查看更多
登录
注册
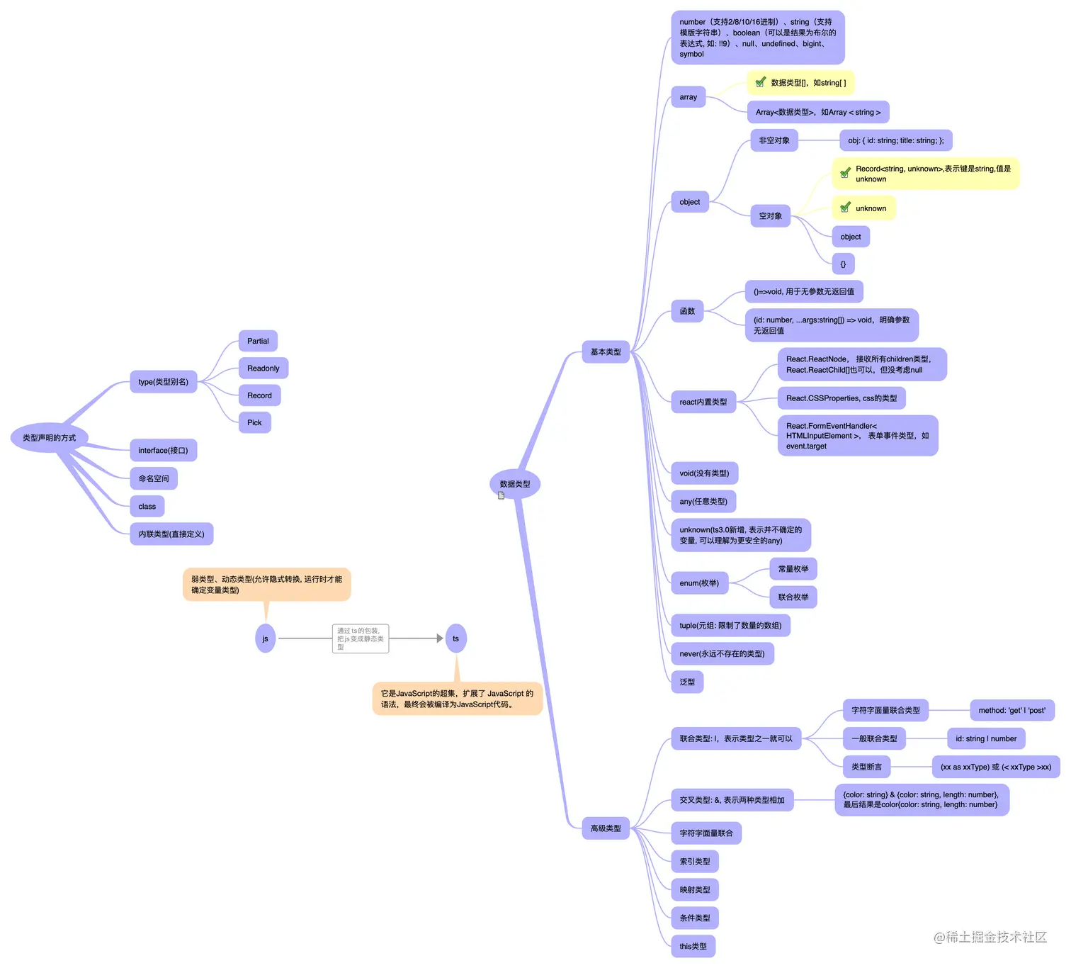
一张图系列 | typescript
swanlz
2022-06-30
42
阅读1分钟
swanlz
前端开发 @null
5
文章
534
阅读
1
粉丝
目录
收起