前端生态构建蓝图计划

410 阅读3分钟

持续创作,加速成长!这是我参与「掘金日新计划 · 6 月更文挑战」的第29天,点击查看活动详情

前言

关于前端的发展,必须要经历的几个阶段,尤其从0-1的过程中,我们将经历非常多的情况,但是仍然需要有节奏的去进行每一个阶段的事情

image.png

经过过去半年的时间,前端已经具备一些能力,但是对与完整前端生态来说还是只是一个开始,过去的半年,比较重大几个事务:前端基础框架方案的落地生根,web端组件库,wgCli脚手架,路由routerTab-SDK,模块化组件BlendPage等等,这些东西基本满足了目前业务前端的开发需求,但是还是不够,因此本文将更进一步的去构建前端的整个研发生态,保障业务生产的高效、质量

前端Helios(太阳神)平台构建

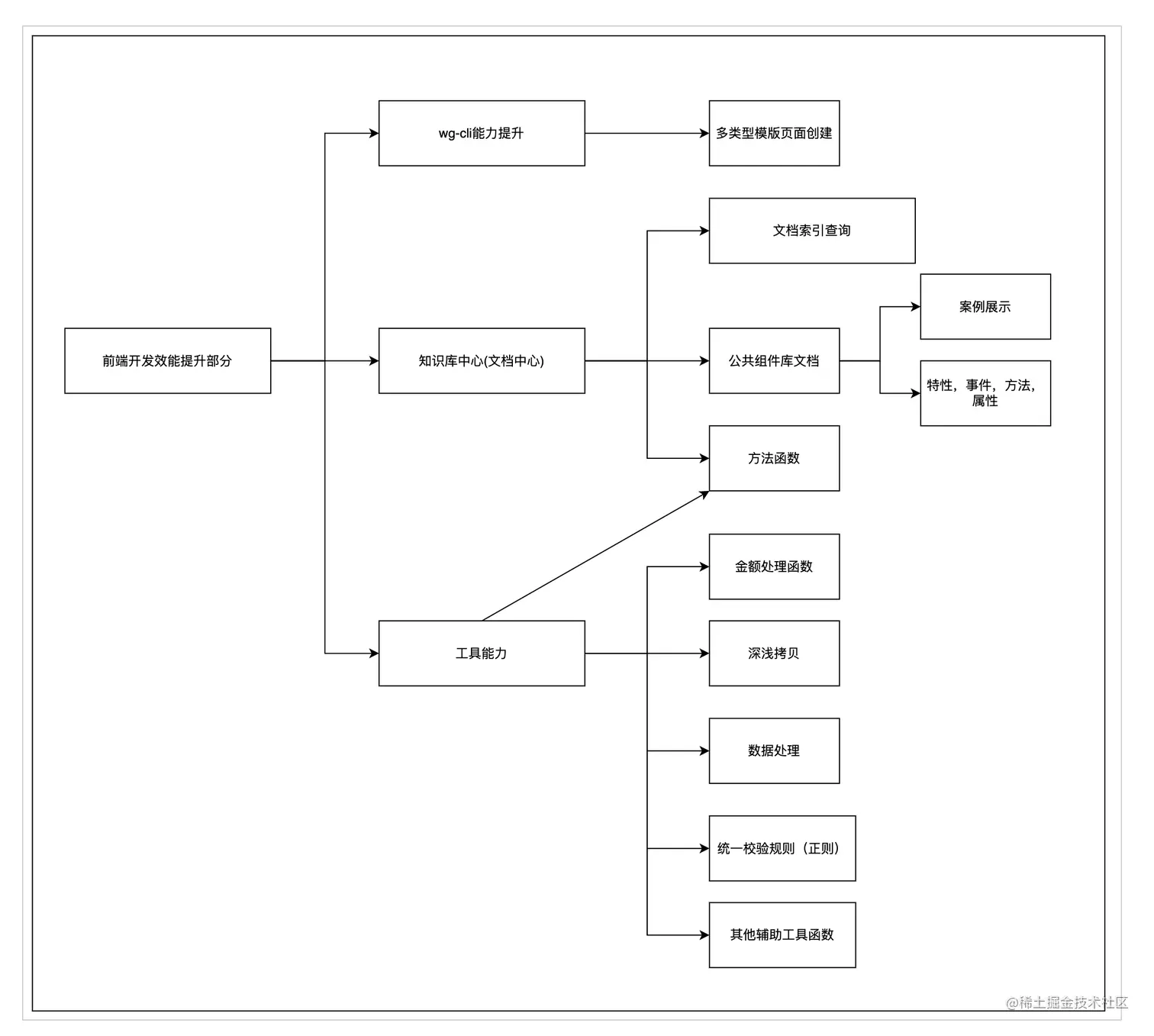
一、开发速率提升方向-知识库体系

目前前端的基础能力建设经过这段时间的建设已经初具规模,期间也不短积攒了很多知识点及文档的输出,而每一次的新同学进入或者介入业务开发,很多前端同学会在公司具备什么能力上花费了很多时间去熟悉,这就意味着目前的文档中心形成了一定的开发效率上的降低,同时也会忽略一些框架层级的能力辅助,从而再次出现造轮子可能性,因此,在未来的一段时间内,需要对这部分进行规整,这也是前端发展的基础建设之一

image.png

二、开发环境生态构建-工程化管理中心

下面体系中涉及几个部分的创建:包含组件库的范围扩大化,脚手架的能力提升 ,协作机制的创建(动态发布消息中心)

image.png

三、前端异常错误中心构建

前端异常错误捕获,在前端是一个比较重要的部分,如果没有埋点上报我们前端的页面是无法去感知页面到底发生了什么的,到了生产环境为了资源最小化会将SouceMap关闭,此时我们将面对即时报错也无法准确的知道是哪里的错误,这时候就需要去开发去深入代码进行一步步的复现排查定位,最终解决错误。互联网企业对这部分更是看中,往往会建立大数据平台,数仓来进行前端日志的完整收集-清理-统计-展示-报警 ,会包含用户的所有操作,不仅限于前端的错误异常捕获收集,但是我们这目前用户是相对确定的,并有长期的业务经验,对于应用面对场景的不会特别复杂,因此只需要对错误异常进行捕获,主要是帮助开发,实施同学能够快速的定位线上问题,进行修复或者反馈。这里暂时不涉及日志上报服务器及数据清洗的事务开展

image.png