STM32-F1学习系列(1):电路

603 阅读1分钟

本文已参与「新人创作礼」活动,一起开启掘金创作之路。

STM32-F1

相关开发板的资料可以在官方论坛找到

PZ6806L

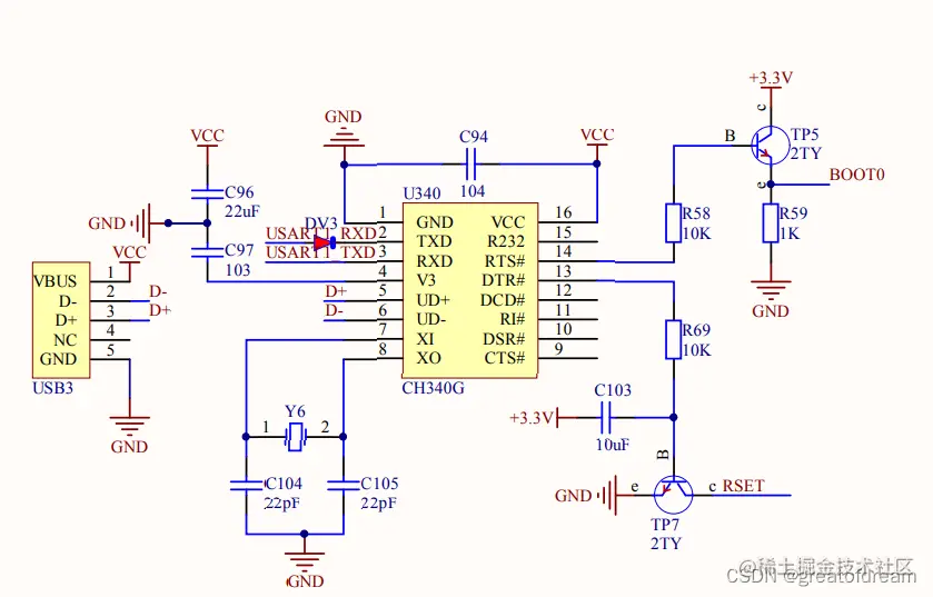
从咸鱼淘了一块板子,在USB转串口模块发现缺少晶振和电容,以为翻车了。后来检查对应的芯片为CH340C(不需要晶振)而非CH340G(需要晶振连接至XI,XO)。 ch340g电路ch340c电路

连接USB下载口,显示未知USB设备(设备描述符请求失败),使用万用表测试CH340C周围管脚状态

  • D+,D-接口连接正确,和USB线顺序一致
  • 上电后,GND,VCC供电正确
  • 断电后测试V3引脚对应的电容C97为50uF,和参考值不一致.V3引脚的电容是用于USB电源退耦,理论区间在 0.01~0.1uF
  • 该板子上连接了C96,和实际电路原理图有差别
  • 检查周围三极管连接状态,引脚顺序顺时针为B,E,C

CH340

下载器

www.amobbs.com/thread-5761…