VUE第九天

223 阅读3分钟

今天是2022年6月28日,是我学习vue的第九天

啊~罪过罪过 昨天又没学,接下来一定坚持

Vue的生命周期

引出生命周期

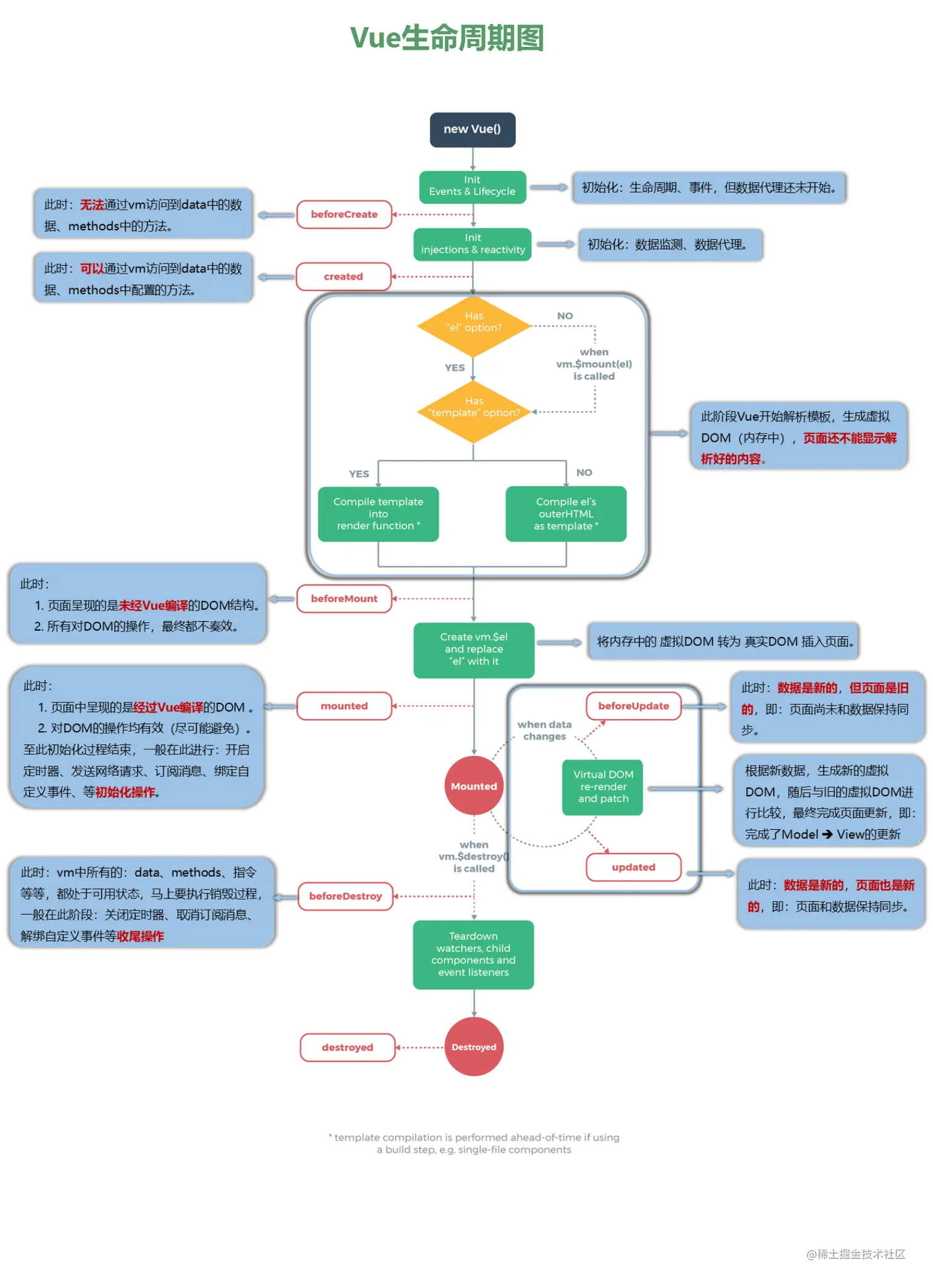
生命周期

  1. 又名:生命周期回调函数、生命周期函数、生命周期钩子。
  2. 是什么:Vue在关键时刻帮我们调用的一些特殊名称的函数
  3. 生命周期函数的名字不可更改,但函数的具体内容是程序员根据需求编写的。
  4. 生命周期函数中的this指向是vm 或 组件实例对象。

生命周期函数

  • beforeCreate() :创建前
    • (指创建数据代理,数据监测之前)此时无法通过vm访问到data中的数据、methods 中的方法。
  • created():已创建
    • (指创建数据代理,数据监测已创建)此时可以通过vm访问到data中的数据、methods 中的配置的方法。
  • beforeMount() :即将挂载,此时:
  1. 页面呈现的是未经Vue编译的DOM结构。
  2. 在此函数中所有对DOM的操作,最终都不奏效
  • mounted() :挂载,此时:
  1. 页面中呈现的是经过vue编译的DOM。
  2. 对DOM的操作均有效(尽可能避免操作)。
  • beforeUpdate():更新前
    • 此时数据是新的,但页面是旧的,即:页面尚未和数据保持同步。
  • updated() :已更新
    • 此时数据是新的,页面也是新的,即:页面和数据保持同步
  • beforeDestroy():销毁前
    • 此时vm中所有的: data、methods、指令等待,都处于可用状态(但是都不会触发Vue更新流程),马上要执行销毁过程,一般在此阶段:关闭定时器、取消订阅消息、解绑自定义事件等收尾操作。
  • destroyed():已销毁 yuque_diagram.jpg

生命周期分析

    
    <body>
	<!-- 准备好一个容器-->
	<div id="root" :x="n">
		<h2 v-text="n"></h2>
		<h2>当前的n值是:{{n}}</h2>
		<button @click="add">点我n+1</button>
		<button @click="bye">点我销毁vm</button>
	</div>
</body>

<script type="text/javascript">
	Vue.config.productionTip = false //阻止 vue 在启动时生成生产提示。

	new Vue({
		el: '#root',
		// template:`
		// 	<div>
		// 		<h2>当前的n值是:{{n}}</h2>
		// 		<button @click="add">点我n+1</button>
		// 	</div>
		// `,
		data: {
			n: 1
		},
		methods: {
			add() {
				console.log('add')
				this.n++
			},
			bye() {
				console.log('bye')
				this.$destroy()
			}
		},
		watch: {
			n() {
				console.log('n变了')
			}
		},
		beforeCreate() {
			console.log('beforeCreate')
		},
		created() {
			console.log('created')
		},
		beforeMount() {
			console.log('beforeMount')
		},
		mounted() {
			console.log('mounted')
		},
		beforeUpdate() {
			console.log('beforeUpdate')
		},
		updated() {
			console.log('updated')
		},
		beforeDestroy() {
			console.log('beforeDestroy')
		},
		destroyed() {
			console.log('destroyed')
		},
	})
</script>

总结生命周期

常用的生命周期钩子

  1. mounted(已挂载): 发送ajax请求、启动定时器、绑定自定义事件、订阅消息等【初始化操作】。
  2. beforeDestroy(销毁前): 清除定时器、解绑自定义事件、取消订阅消息等【收尾工作】。

关于销毁Vue实例

  1. 销毁后借助Vue开发者工具看不到任何信息。
  2. 销毁后自定义事件会失效,但原生DOM事件依然有效
  3. 一般不会在beforeDestroy操作数据,因为即便操作数据,也不会再触发更新流程了。

Vue组件化编程

  1. 模块 
    • 理解: 向外提供特定功能的 js程序, 一般就是一个js文件 
    • 为什么: js文件很多很复杂,通过模块来管理
    • 作用: 复用 js,简化js的编写, 提高 js运行效率 
  2. 组件 
    • 理解: 用来实现局部(特定)功能效果的代码资源集合
    • 为什么: 一个界面的功能很复杂
    • 作用: 复用编码, 简化项目编码, 提高运行效率 
  3. 模块化 
    • 当应用中的 js 都以模块来编写的, 那这个应用就是一个模块化的应用。 
  4. 组件化 
    • 当应用中的功能都是多组件的方式来编写的, 那这个应用就是一个组件化的应用。