2022 IOS Developer for fun
Basic stuff
- Computer Science fundamentals
- Main parts of a computer system - CPU, memory, storage
- How Operating System works
- What is a database
- How Internet works
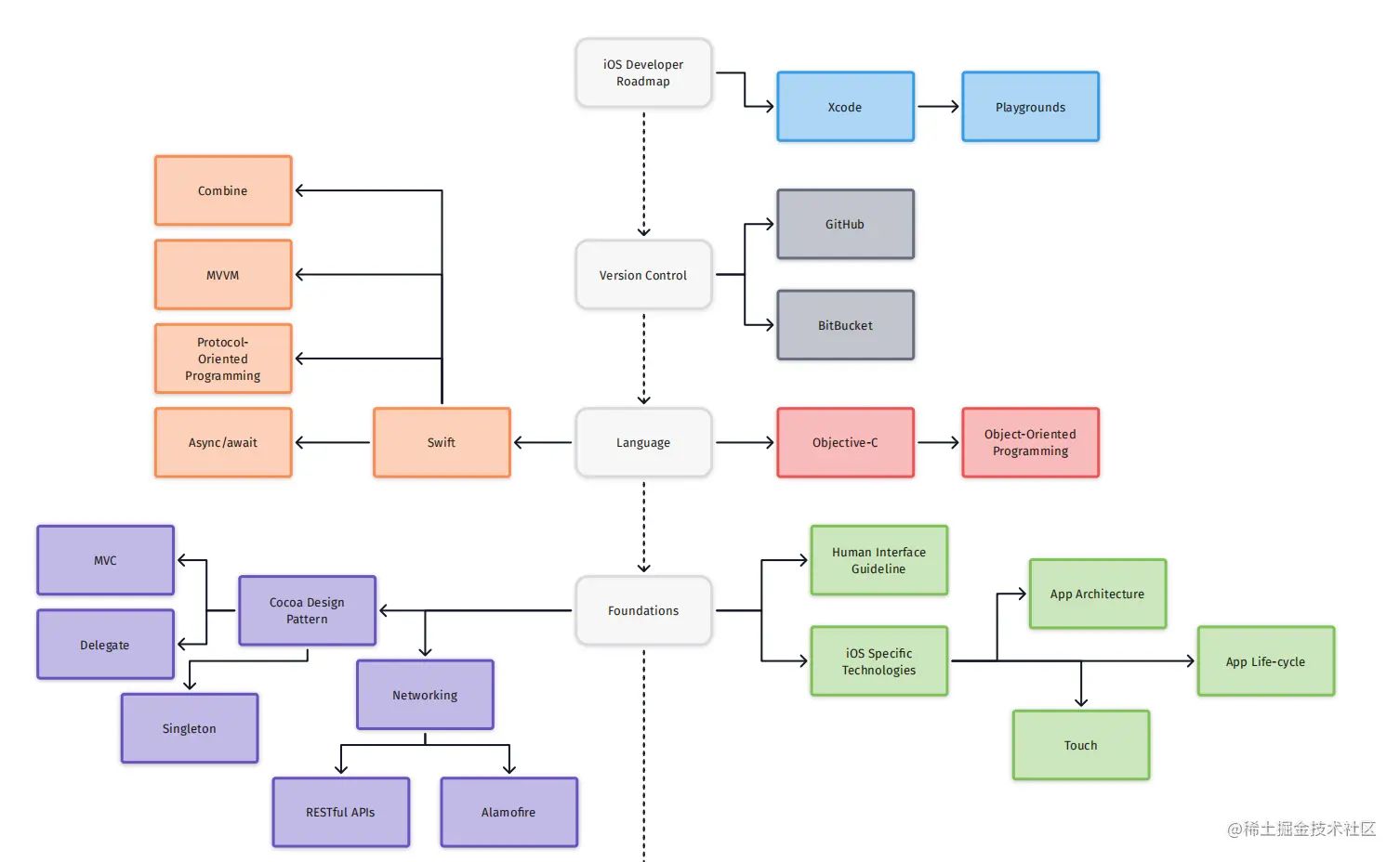
- Git version control
- Object Oriented Programming
The setup
Getting started
- Human Interface Guideline
- Package Managers
- Swift programming language
App building blocks
- App lifecycle
- Structuring an iOS app
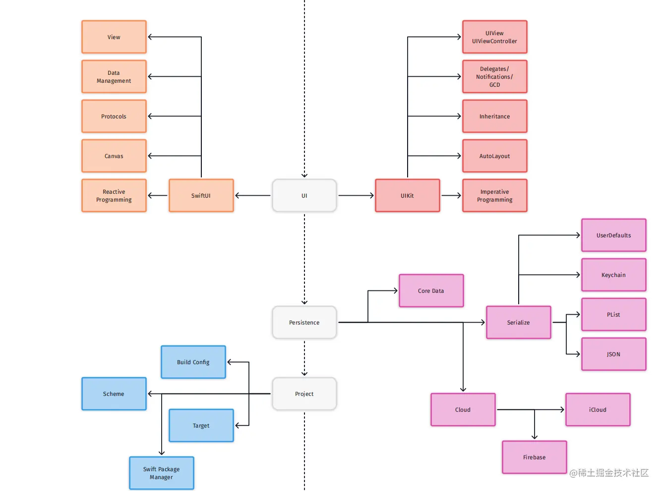
- Developing UI
- Navigation
- Networking - letting our app talk to a server
- Storing data
- UserDefaults
- CoreData
- Realm
- Business logic
- Debugging
- Testing
- Maps
- Camera
- Location
- Logging / MetricKit
- Accessibility
Breaking Bad
- Design System for consistent design
- Error handling, cause an app crash is not so cool.
- Design System
- Localisation
- Security
- Keychain
- BioMetrics
- Caching
- Deep Linking
- Analytics
- Google Analytics
- Firebase
- Architecture Patterns
- MVC
- MVVM
- VIPER
- Clean Swift
- Push notification
- Custom Views
- Deep linking
- Memory management
- Swift
- Generics
- Protocols
- Hashable, Comparable, Codable, Decodeable, Identifiable
Distribution
- App signing
- Beta app distribution
- App store submission
Devops
- CI/CD
- Linting
Plan Do-Check
Level1 -> Level2 -> Level3
本文由mdnice多平台发布