【STM32】使用单片机DAC产生噪声群

290 阅读3分钟

本文已参与「新人创作礼」活动,一起开启掘金创作之路。

前期准备

软件平台:基于KEIL的HAL库开发 硬件平台:正点原子STM32F4探索者开发板

STM32F4 DAC 简介

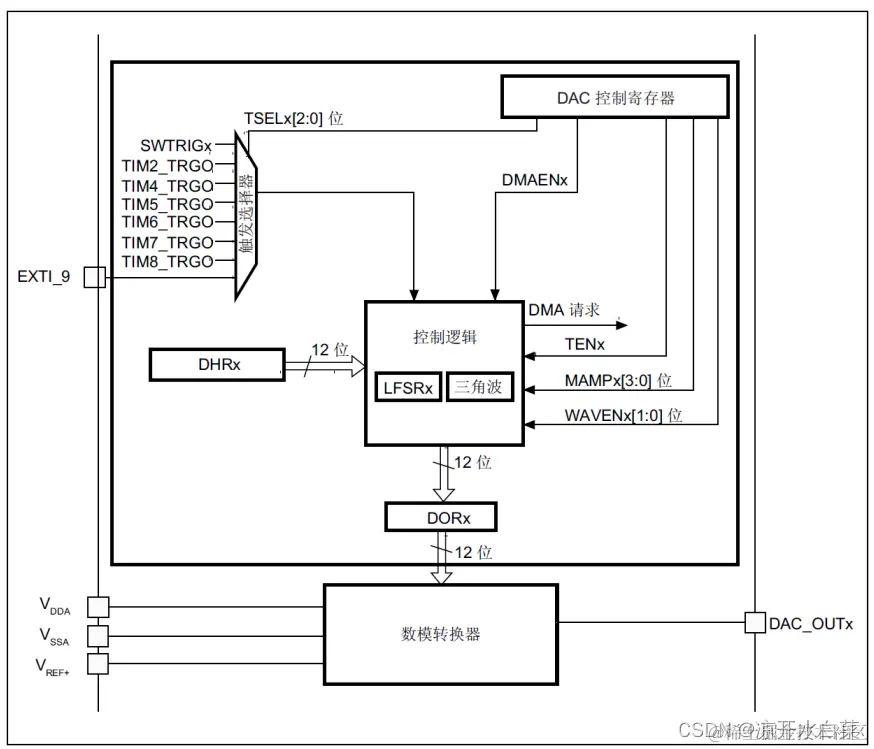
STM32F4 的 DAC 模块(数字/模拟转换模块)是 12 位数字输入,电压输出型的 DAC。DAC 可以配置为 8 位或 12 位模式,也可以与 DMA 控制器配合使用。DAC 工作在 12 位模式时, 数据可以设置成左对齐或右对齐。DAC 模块有 2 个输出通道,每个通道都有单独的转换器。 在双 DAC 模式下,2 个通道可以独立地进行转换,也可以同时进行转换并同步地更新 2 个 通道的输出。DAC 可以通过引脚输入参考电压 Vref+(通 ADC 共用)以获得更精确的转换 结果。 STM32F4 的 DAC 模块主要特点有: ① 2 个 DAC 转换器:每个转换器对应 1 个输出通道 ② 8 位或者 12 位单调输出 ③ 12 位模式下数据左对齐或者右对齐 ④ 同步更新功能 ⑤ 噪声波形生成 ⑥ 三角波形生成 ⑦ 双 DAC 通道同时或者分别转换 ⑧ 每个通道都有 DMA 功能 在这里插入图片描述 图中 VDDA 和 VSSA 为 DAC 模块模拟部分的供电,而 Vref+则是 DAC 模块的参考电 压。DAC_OUTx 就是 DAC 的输出通道了(对应 PA4 或者 PA5 引脚)。

相关寄存器

在这里插入图片描述

在这里插入图片描述

代码配置

DAC配置

void HAL_DAC_MspInit(DAC_HandleTypeDef* hdac)
{      
    GPIO_InitTypeDef GPIO_Initure;
    __HAL_RCC_DAC_CLK_ENABLE();             //使能DAC时钟
    __HAL_RCC_GPIOA_CLK_ENABLE();			//开启GPIOA时钟
	
    GPIO_Initure.Pin=GPIO_PIN_5 | GPIO_PIN_4;            //PA5
    GPIO_Initure.Mode=GPIO_MODE_ANALOG;     //模拟
    GPIO_Initure.Pull=GPIO_NOPULL;          //不带上下拉
    HAL_GPIO_Init(GPIOA,&GPIO_Initure);
}

DAC_HandleTypeDef DAC_Handler;//DAC句柄

//初始化DAC
void DAC1_Init(void)
{
    DAC_ChannelConfTypeDef DAC_Config;
    DAC_Handler.Instance=DAC;
    
    DAC_Config.DAC_Trigger=DAC_TRIGGER_T5_TRGO; //使能触发功能TEN1寄存器 另外还需要一个定时器才能产生噪声波 这里选择TIM5触发
//    DACCH2_Config.DAC_OutputBuffer=DAC_OUTPUTBUFFER_DISABLE;//DAC1输出缓冲关闭,开启这个寄存器电压无法达到0V
	
    HAL_DAC_Init(&DAC_Handler);
    HAL_DAC_ConfigChannel(&DAC_Handler,&DAC_Config,DAC_CHANNEL_2);//配置通道2输出
    
    DAC_Config.DAC_Trigger=DAC_TRIGGER_T7_TRGO; //使能触发功能TEN1寄存器 另外还需要一个定时器才能产生噪声波 这里选择TIM7触发
//    DACCH2_Config.DAC_OutputBuffer=DAC_OUTPUTBUFFER_DISABLE;//DAC1输出缓冲关闭,开启这个寄存器电压无法达到0V
    HAL_DAC_ConfigChannel(&DAC_Handler,&DAC_Config,DAC_CHANNEL_1);//配置为通道2输出
    
     
    HAL_DACEx_NoiseWaveGenerate(&DAC_Handler,DAC_CHANNEL_2,DAC_LFSRUNMASK_BITS11_0 ); // 屏蔽、幅值设置。DAC_LFSRUnmask_BitsX_0处的取值越大,则噪声的幅值越大
    HAL_DACEx_NoiseWaveGenerate(&DAC_Handler,DAC_CHANNEL_1,DAC_LFSRUNMASK_BITS11_0 ); // 

    HAL_DAC_Start(&DAC_Handler,DAC_CHANNEL_2);  //开启DAC通道2
    HAL_DAC_Start(&DAC_Handler,DAC_CHANNEL_1);  //开启DAC通道1

    HAL_DACEx_DualSetValue(&DAC_Handler,DAC_ALIGN_12B_R,0,0);
}

定时器配置:这里可以通过调节定时器自动重装载值和分频系数调整频率大小

TIM_HandleTypeDef TIM5_Handler;      //定时器句柄 

void TIM5_Init(void)
{  
	TIM_MasterConfigTypeDef TIM5_Master;
	
	// 配置配置arr寄存器和psc寄存器可以调整频率可以自己测试
	
    TIM5_Handler.Instance=TIM5;                          //定时器5
    TIM5_Handler.Init.Prescaler=1;                     //分频系数
    TIM5_Handler.Init.CounterMode=TIM_COUNTERMODE_UP;    //向上计数器
    TIM5_Handler.Init.Period=1;                        //自动装载值
    TIM5_Handler.Init.ClockDivision=TIM_CLOCKDIVISION_DIV1;//时钟分频因子
	
    HAL_TIM_Base_Init(&TIM5_Handler);

    // 设置TIME输出触发为更新模式
    TIM5_Master.MasterOutputTrigger = TIM_TRGO_UPDATE; 
    TIM5_Master.MasterSlaveMode = TIM_MASTERSLAVEMODE_DISABLE;

    HAL_TIMEx_MasterConfigSynchronization(&TIM5_Handler,&TIM5_Master);

    HAL_TIM_Base_Start(&TIM5_Handler);
}

TIM_HandleTypeDef TIM7_Handler;      //定时器句柄 

void TIM7_Init(void)
{  
	
	TIM_MasterConfigTypeDef TIM7_Master;
	
	// 配置配置arr寄存器和psc寄存器可以调整频率可以自己测试
	
    TIM7_Handler.Instance=TIM7;                          //定时器7
    TIM7_Handler.Init.Prescaler=1;                     //分频系数
    TIM7_Handler.Init.CounterMode=TIM_COUNTERMODE_UP;    //向上计数器
    TIM7_Handler.Init.Period=1;                        //自动装载值
    TIM7_Handler.Init.ClockDivision=TIM_CLOCKDIVISION_DIV1;//时钟分频因子
	
    HAL_TIM_Base_Init(&TIM7_Handler);

    // 设置TIME输出触发为更新模式
    TIM7_Master.MasterOutputTrigger = TIM_TRGO_UPDATE; 
    TIM7_Master.MasterSlaveMode = TIM_MASTERSLAVEMODE_DISABLE;

    HAL_TIMEx_MasterConfigSynchronization(&TIM7_Handler,&TIM7_Master);

    HAL_TIM_Base_Start(&TIM7_Handler);
}


//此函数会被HAL_TIM_Base_Init()函数调用
void HAL_TIM_Base_MspInit(TIM_HandleTypeDef *htim)
{
    if(htim->Instance==TIM5)
	{
		__HAL_RCC_TIM5_CLK_ENABLE();            //使能TIM5时钟
	}
    if(htim->Instance==TIM7)
	{
		__HAL_RCC_TIM7_CLK_ENABLE();            //使能TIM7时钟
	}
}

main函数实时打印电压值

int main(void)
{
	float tempV;
	uint32_t tempInt;
    float tempV1;
	
	HAL_Init();                   	//初始化HAL库    
	uart_init(115200);
	DAC1_Init();                    //初始化DAC1
	TIM5_Init();
    TIM7_Init();
	
	while(1)
	{
		tempInt= HAL_DAC_GetValue(&DAC_Handler,DAC_CHANNEL_2);
		tempV=(float)tempInt*(3.3/4096);			//得到DAC电压值
        
        tempInt= HAL_DAC_GetValue(&DAC_Handler,DAC_CHANNEL_1);
		tempV1=(float)tempInt*(3.3/4096);			//得到DAC电压值
        
		printf("ch1 = %.3f  ch2 = %.3f\r\n",tempV,tempV1);
		HAL_Delay(100);
	}
}

这里也可以通过示波器测PA4和PA5引脚的输出波形。

最终效果

在这里插入图片描述 请添加图片描述