【Vue3】组件与生命周期

259 阅读2分钟

持续创作,加速成长!这是我参与「掘金日新计划 · 6 月更文挑战」的第29天,点击查看活动详情

组件

在Vue中,每一个.vue文件都视为一个组件。

以往我们一个应用一个html文件梭哈到底,所有逻辑都写在一起,导致文件臃肿,代码复用率低,维护难度高。
而在Vue中,我们通常把一个应用以一棵嵌套的组件树的形式来组织,每个组件有其自己的逻辑,这样出问题了或者说改变需求了,我们只需要改变对应的组件就可以了,降低维护的难度和提高代码的复用率。

生命周期

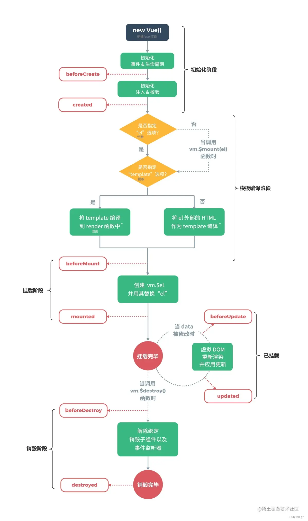
在Vue2中的生命周期有以下几点(按执行顺序先后)

  • beforeCreate
  • created
  • beforeMounted
  • mounted
  • beforeUpdate
  • updated
  • beforeDestory
  • destoryed

image.png

而在Vue3中,新增了一个setup生命周期,这个生命周期在beforeCreate之前,并且在它里面是获取不到this的。同时为了命名的统一,将beforeDestroy改名为beforeUnmountdestroyed改名为unmounted

  • beforeCreate -> setup()
  • created -> setup()
  • beforeMount -> onBeforeMount
  • mounted -> onMounted
  • beforeUpdate -> onBeforeUpdate
  • updated -> onUpdated
  • beforeDestroy -> onBeforeUnmount
  • destroyed -> onUnmounted

在Vue3中使用生命周期钩子需要我们手动导入,像下面这样:

<script setup>
import {
  onBeforeMount,
  onMounted,
  onBeforeUpdate,
  onUpdated,
  onBeforeUnmount,
  onUnmounted,
} from "vue";
</script>

因为在setup里面是没有this的,所以我们想要在setup里面使用VueX或者Vue-Router这些,就需要导入 useStore、useRouter、useRoute 这些方法,将这些方法的执行结果赋值给一个变量,然后再像在Vue2中那样使用。

在onBeforeMounted中,根元素还不存在,因此不可以进行DOM的访问;
在onMounted中,元素已经渲染了,允许直接进行DOM访问;
数据更新的时候,会在虚拟DOM打补丁前调用onBeforeUpdate钩子,然后再DOM更新后,onUpdated钩子就会立即调用;
在卸载组件实例前会调用onBeforeUnmount,这个时候实例还是完全正常的,就像古代砍头前,人还是活着的,然后再看完头之后,调用onUnmounted钩子,这时候,组件实例的所有子组件实例全部被卸载,所有事件侦听器全部被移除,所有指令全部解除绑定。