服了老六了,git都不会还谈个锤子,快来学学吧!

131 阅读4分钟

持续创作,加速成长!这是我参与「掘金日新计划 · 6 月更文挑战」的第26天,点击查看活动详情

协同开发

Git工作流程

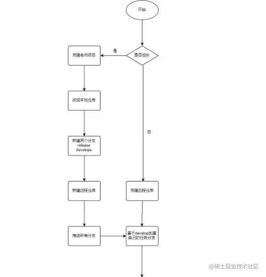
01-项目开始

image.png

image.png

(1)克隆项目
# 在任意目录执行
git clone https://gitee.com/zhoushugang/hmmm-frontend-dev.git
(2)项目仓库
  • 需要根据已有项目初始化属于自己小组的项目,创建不同代码分支。

  • 具体步骤:

    • 删除项目中的 .git 文件夹
    • 初始化仓库 git init
    • 添加暂存区 git add .
    • 提交本地仓库 git commit -m 项目初始化
    • master分支创建release分支 git branch release
    • 基于master分支创建develop分支 git branch develop
(3)远程仓库
  • 在码云上创建仓库

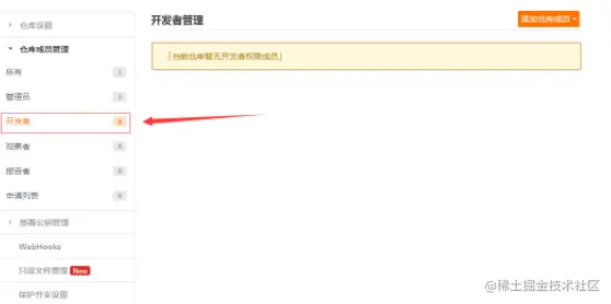
点击管理

image.png

点击仓库成员管理---->点击开发者

点击添加仓库成员----->点击邀请用户------>点击直接添加

image.png

  • 此处可以搜索你的小组成员,点击添加一次性添加(此操作必须,否则无仓库操作权限)
(4) 推送所有分支
# 添加仓库地址别名  (仓库地址仅供参考)
git remote add origin https://gitee.com/zhoushugang/hmmm-frontend-100-01.git
# 推送master分支
git push -u origin master
# 推送release分支
git push origin release
# 推送develop分支
git push origin develop

02-开发阶段

(1)组员克隆项目
# 在任意目录操作  (仓库地址仅供参考)
git clone https://gitee.com/zhoushugang/hmmm-frontend-100-01.git
# 拉取其他分支
git fetch git@gitee.com:zhoushugang/hmmm-frontend-100-01.git release:release
git fetch git@gitee.com:zhoushugang/hmmm-frontend-100-01.git develop:develop
(2)创建任务分支
# 切换到develop分支
git checkout develop
# 例如创建基础题库分支   规范(feature/功能)
git checkout -b feature/questions
  • 分支命名枚举

    • feature/questions 基础题库
    • feature/questions-choice 精选题库
    • feature/questions-new 试题录入
    • feature/randoms 题组列表
    • feature/subjects 学科管理
    • feature/directorys 目录管理
    • feature/tags 标签管理
    • feature/articles 面试技巧
(3)进行开发
  • 当你开发完成一个小功能需要提交代码
# 添加到暂存
git add .
# 提交本地仓库 (不需要推送到远程仓库)
git commit -m '备注'
(4)开发完毕
  • 当你确认你的任务功能开发完毕后,合并到develop分支然后推送到远程
# 切换到develop分支
git checkout develop
# 拉取最新develop分支(没有配置origin直接使用仓库地址)
git pull origin develop
# 合并自己的任务分支   例如(featrue/questions)基础题库
git merge featrue/questions
# 推送develop分支 (没有配置origin直接使用仓库地址)
git push origin develop

03-测试阶段

(1)拉取远程develop分支到本地进行测试

这个操作组长进行,或者代课老师操作。

# 拉取最新的develop分支到本地
git pull origin develop
# 合并到release分支
git checkout release
git merge develop
# 推送合并完成的release分支到远程仓库
git push origin release

(2)组员收到指派的bug后创建修复分支进行修复

收到BUG的可以进行修复,如果不是你的BUG可指派给其他人。

  • 创建修改bug的分支
# 拉取最新的release分支
git pull origin release
# 创建修改bug的分支   规范(hotfix/questions) 和开发分支命名一致功能命名
git checkout -b hotfix/questions
  • 进行修复
# 添加暂存
git add .
# 提交本地
git commit -m '修改基础题库bug-分页错误'
# 合并分支
git checkout release
git merge hotfix/questions
# 拉取最新release分支
git pull origin release
# 推送release分支
git push origin release

(3)测试完毕

这个操作组长进行,或者产品经理操作。

# 拉取最新的develop分支到本地
git pull origin release
# 合并到release分支
git checkout master
git merge release
# 推送合并完成的release分支到远程仓库
git push origin master

-END--------------------------结束咧------------------

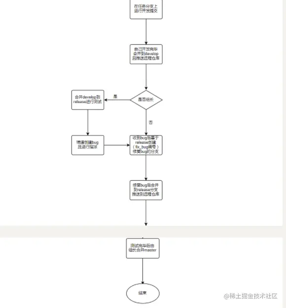
04-分支流程参考

image.png

对比我们的开发路线,我们是开发到测试到上线,所以和上图略有差异,所以上图仅供参考。