【算法】超详细 虚拟DOM与Diff算法分析

228 阅读20分钟

写在前面

文章涉及函数概述

函数名功能概述
vnode()创建虚拟dom
h() 创建虚拟dom树,h()中调用vnode()
createElement()将虚拟dom 转化为 真实 dom
patch()新旧非同一节点进行替换:暴力删除旧的,替换新的
patchVnode()对新旧为同一节点 的内容进行精细化比较(与updateChildren()互相递归调用 )
updateChildren()将新旧为同一节点 的子节点循环取出然后递归调用patchVnode()进行比较

(一)虚拟DOM的创建

1. 一个虚拟DOM节点有哪些属性

虚拟DOM:一个能代表 DOM 树的 JS对象,通常含有标签名、标签上的属性、事件监听和子元素们,以及其他属性

{
    children: undefined// 子元素 数组
    data: { } // 属性、样式、key
    elm: undefined // 对应的真正的dom节点(对象),undefined表示节点还没有上dom树
    key: undefined // 唯一标识
    sel: "" // 选择器、标签名称
    text: "" // 文本内容
}

2. 创建Virtual DOM(vnode.js)

vnode函数功能:将传入的参数组合成对象返回,产生虚拟节点

//=======================(vnode.js)=========================
/**
 * 产生虚拟节点
 * 将传入的参数组合成对象返回
 * @param {string} sel 选择器
 * @param {object} data 属性、样式
 * @param {Array} children 子元素
 * @param {string|number} text 文本内容
 * @param {object} elm 对应的真正的dom节点(对象),undefined表示节点还没有上dom树
 * @returns 
 */
export default function (sel, data, children, text, elm) {
    const key = data.key;
    return { sel, data, children, text, elm, key };
}

(二)虚拟DOM树的创建

1. 认识h函数

  • h函数用来产生虚拟节点(vnode)
    在这里插入图片描述
  • 使用h函数 创建虚拟节点
// 创建虚拟节点
var myVnode1 = h('a', { props: { href: 'https://www.baidu.com' } }, '虚拟节点')
console.log(myVnode1)
  • 输出结果
    image.png
  • h函数的使用形式\
h('div', '文字')
h('div', [])
h('div', h())
h('div', {}, [])
h('div', {}, '文字')
h('div', {}, h())

image.png

2. 实现h函数(h.js)

h函数功能:产生虚拟DOM树的数据格式,返回的结果是一个对象

//=========================(h.js)============================
import vnode from "./vnode";
/**
 * 产生虚拟DOM树,返回的一个对象
 * 低配版本的h函数要求:这个函数必须接受三个参数,缺一不可
 * @param {*} sel
 * @param {*} data
 * @param {*} c
 * 调用的c只有三种形态 文字、数组、h函数
 * 形态①:h('div', {}, '文字'):字符串
 * 形态②:h('div', {}, []):数组
 * 形态③:h('div', {}, h()):h()调用的同时已经被执行,相当于获取的是一个执行后返回的对象h('div', {}, h函数执行返回的对象
 */
// vnode ('选择器sel', 'data属性样式', '子元素children', '文本内容text', '真正的dom节点elm') 
export default function (sel, data, c) {
  // 检查参数个数
  if (arguments.length !== 3) {
    throw new Error("目前必须只传入三个参数!");
  }
  // 检查第三个参数 c 的类型
  if (typeof c === "string" || typeof c === "number") {//文字
    return vnode(sel, data, undefined, c, undefined);  // 说明现在调用h函数是形态① —— h('div', {}, '文字')
  } else if (Array.isArray(c)) {
    // 说明现在调用h函数是形态②(数组)—— h('div', {}, [])
    let children = [];
    // 遍历 c 数组,收集children
    for (let item of c) {
      // 检查 item必须是一个对象,如果不满足则抛出错误
      if (!(typeof item === "object" && item.hasOwnProperty("sel"))) {
        throw new Error("传入的数组参数中有不是h函数");//h函数执行返回的结果必须是一个对象,因为VNode返回的一定是一个对象
      }
      // ☆☆☆ 这里不用执行item,因为调用语句中已经有了执行 
      // ☆☆☆ c数组中的item是调用h函数执行之后返回的一个vnode对象  
      // ☆☆☆ 所以不用执行item, 只要收集数组中的item就好了 
      children.push(item);
    }
    //循环结束,children收集完毕,返回有children属性的虚拟节点
    return vnode(sel, data, children, undefined, undefined);
  } else if (typeof c === "object" && c.hasOwnProperty("sel")) {
    // 说明是形态③:是一个对象(h函数返回值是一个对象)
    let children = [c];// 放到children数组中就行了
    return vnode(sel, data, children, undefined, undefined);
  } else {
    throw new Error("传入的第三个参数类型不对");
  }
}

测试代码(index.js)

import h from "./h";

const myVnode1 = h("div", {}, 
//这里相当于是一个对象数组↓
[
  h("p", {}, "嘻嘻"),//这里已经调用并执行了h函数,相当于只是一个对象
  h("p", {}, "哈哈"),
  h("p", {}, h('span', {}, '呵呵')),
]);
console.log(myVnode1);

(三)真实DOM的创建(createElement.js)

创建节点。将vnode虚拟节点创建为DOM节点

1. 前置知识点

  • Node.appendChild(aChild)
    • 将一个节点附加到指定父节点的子节点列表的末尾处
    • 如果将被插入的节点已经存在于当前文档的文档树中,那么 appendChild() 只会将它从原先的位置移动到新的位置(不需要事先移除要移动的节点)。
  • document.createElement(tagName[, options])
    • 指定要创建元素类型的字符串,
    • 创建元素时的 nodeName 使用 tagName 的值为初始化,该方法不允许使用限定名称(如:“html:a”),
    • 在 HTML 文档上调用 createElement() 方法创建元素之前会将tagName 转化成小写,在 Firefox、Opera 和 Chrome 内核中,createElement(null) 等同于 createElement(“null”)
    • 返回 新建的元素(Element)

2. 代码

//===================(createElement.js)=======================
/**
 * 创建节点。将vnode虚拟节点创建为DOM节点
 * 是孤儿节点,不进行插入操作
 * @param {object} vnode
 */
export default function createElement(vnode) {
  // 1.根据虚拟节点sel选择器属性 创建一个DOM节点,这个节点现在是孤儿节点
  let domNode = document.createElement(vnode.sel);
  // 2.判断是有子节点还是有文本
  if (
    vnode.text !== "" &&
    (vnode.children === undefined || vnode.children.length === 0)
  ) {
    domNode.innerText = vnode.text;// 说明没有子节点,内部是文本
  } else if (Array.isArray(vnode.children) && vnode.children.length > 0) {
    // 3.说明内部是子节点,需要递归创建节点 
    // 4.遍历数组
    for (let ch of vnode.children) {
      // 5.递归创建子节点,一旦调用createElement意味着创建出DOM了。并且它的elm属性指向了创建出的dom,但是没有上树,是一个孤儿节点
      let childDOM = createElement(ch); // 得到 子节点 表示的 DOM节点 递归最后返回的一定是文本节点
      console.log(ch);
      // 6.文本节点 上domNode树
      domNode.appendChild(childDOM);//appendChild将一个节点附加到指定父节点的子节点列表的末尾处。
    }
  }
  // 7.补充虚拟节点的elm属性,代表已经成为真实节点
  vnode.elm = domNode;
  // 8.返回domNode DOM对象
  return domNode;
}

(四)真实DOM的更新-diff算法

1. 前置知识点

  • insertBefore(newNode, referenceNode)
    在参考节点之前插入一个拥有指定父节点的子节点
    • 用法:insertedNode = parentNode.insertBefore(newNode, referenceNode)
      参数说明
      newNode将要插入的节点
      referenceNode被参照的节点(即要插在该节点之前)
      insertedNode插入后的节点(newNode)
      因为insertedNode是插入后的节点,所以它与newNode是同一个节点。
      parentNode父节点
  • Element.tagName
    返回当前元素的标签名
    • 用法: elementName = element.tagName
    • elementName 是一个字符串,包含了element元素的标签名.
    • 在HTML文档中, tagName会返回其大写形式
  • Node.removeChild
    从DOM中删除一个子节点。返回删除的节点
    • 用法: let oldChild = node.removeChild(child);
      element.removeChild(child);
    • child 是要移除的那个子节点.
    • node 是child的父节点.
    • oldChild保存对删除的子节点的引用: oldChild === child.
  • Element.nextSibling
    • 返回某个元素之后紧跟的节点:

2. diff算法原理&逻辑

(1)原理:

  • key作为节点的唯一标识,告诉diff算法,在更改前后它们是同一个DOM节点。实现最小量更新
  • 只进行同层比较,不会进行跨层比较。即使是同一片虚拟节点,但是跨层了,diff就是暴力删除旧的,然后插入新的;
  • 只有是同一个虚拟节点(选择器相同且key相同则为同一个),才进行精细化比较(如:往ul中的 li 添加 li)
    否则就是暴力删除旧的、插入新的(如:ul中的li 换到 ol 中去)
    【源码中如何定义“同一个节点”?】 定义“同一个节点”

(2)逻辑: image.png

3. diff算法:新旧节点 非同一个节点(patch.js)

  • 功能:
    • 传入新旧 VNode,对比差异,把差异渲染到 DOM
    • 返回新的 VNode,作为下一次 patch() 的 oldVnode

暴力删除旧的、插入新的

// ==================== patch.js ====================
import vnode from "./vnode";
import createElement from "./createElement";

export default function (oldVnode, newVnode) {
  // 1.判断传入的第一个参数是 DOM节点 还是 虚拟节点
  if (oldVnode.sel == "" || oldVnode.sel === undefined) {
    // 说明oldVnode是DOM节点,此时要包装成虚拟节点
    oldVnode = vnode(
      oldVnode.tagName.toLowerCase(), // sel
      {}, // data:data.key
      [], // children
      undefined, // text
      oldVnode // elm
    );
  }
  // 2.判断 oldVnode 和 newVnode 是不是同一个节点(key、标签名)
  if (oldVnode.key === newVnode.key && oldVnode.sel === newVnode.sel) {
    //=====================================================
      console.log("是同一个节点,需要精细化比较");
      patchVnode(oldVnode, newVnode);
    //=====================================================
  } else {
    console.log("不是同一个节点,暴力 插入新节点,删除旧节点");
    const newVnodeElm = createElement(newVnode);// (1)创建 新虚拟节点 为 DOM节点
    const oldVnodeElm = oldVnode.elm; // (2)要操作DOM,所以都要转换成 DOM节点
    // 3. 如果存在新节点,则更换旧节点(插入“新节点”到“旧节点”之前,删除旧节点)
    if (newVnodeElm) {
      oldVnodeElm.parentNode.insertBefore(newVnodeElm, oldVnodeElm); // 判断newVnodeElm是存在的 在旧节点之前插入新节点
    }
    oldVnodeElm.parentNode.removeChild(oldVnodeElm);// 删除旧节点
  }
}

测试代码

import h from "./my_snabbdom/h";
import patch from "./my_snabbdom/patch";

let container = document.getElementById("container");
let btn = document.getElementById("btn");
const myVnode1 = h("h1", {}, "你好");
// 上树
patch(container, myVnode1); 

const myVnode2 = h("ul", {}, [
  h("li", {}, "A"),
  h("li", {}, "B"),
  h("li", {}, "C"),
  h("li", {}, "D"),
]);
btn.onclick = function () {
  // 非同一节点
  patch(myVnode1, myVnode2);
}

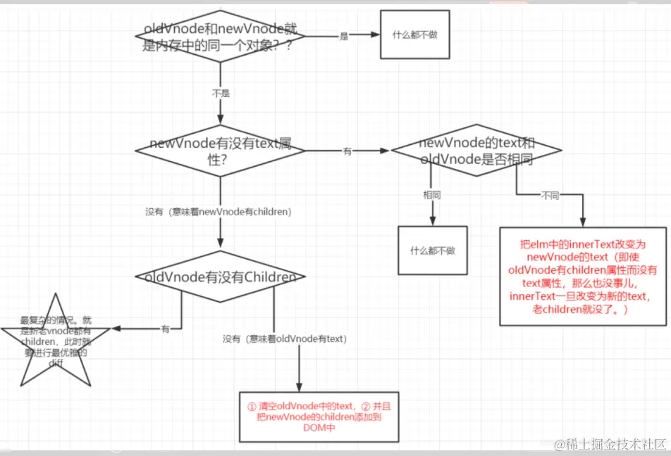
4. diff算法:新旧节点 是同一个节点 —— 精细化比较

&-1. 逻辑图

双方是否都包含多个子节点,否则新节点替换子节点; 双方都包含多个子节点,进行diff image.png

&-2. 新旧节点不都是children(patchVnode.js)

patchVnode.js:进行精细化比较

  • 判断 新旧 vnode 是否是同一个对象
  • 判断 新节点 是否为字符串(即有没有 text`属性)
    • 新节点为字符串(有 text 属性)
      判断 新节点 与 旧节点 的 字符串是否相同
      • 不同则将 老节点的text 替换成 新节点的text
    • 新节点不是字符串,即包含多个子节点(有children属性):
      判断老节点是否也包含多个子节点(也有children属性)
      • ① 如果老节点为字符串,则直接替换成新节点的children
      • ② 如果老节点和新节点都分别包含多个子节点,则进行精细化比较双方的子节点(updateChildren.js)
// ==================== patchVnode.js ====================
export default function patchVnode(oldVnode, newVnode) {
  // 1. 判断新旧 vnode 是否是同一个对象
  if (oldVnode === newVnode) return;
  // 2. 判断 newVndoe 有没有 text 属性
  if (
    newVnode.text !== undefined &&
    (newVnode.children === undefined || newVnode.children.length === 0)
  ) {
    // 2.1 newVnode 有 text属性
    // 2.1.1 判断 newVnode 与 oldVnode 的 text 属性是否相同
    // 如果newVnode中的text和oldVnode的text不同,那么直接让新text替换老elm中的text即可。
    // 如果oldVnode中是children,也会立即消失
    if (newVnode.text !== oldVnode.text) {
      oldVnode.elm.innerText = newVnode.text;
    }
  } else {
    // 2.2 newVnode 没有 text属性,即有children属性
    // 2.2.1 判断 oldVnode 有没有 children 属性
    if (oldVnode.children !== undefined && oldVnode.children.length > 0) {
      // ☆☆☆ oldVnode有children属性 最复杂的情况,新老节点都有children
      //=====================================================
        updateChildren(oldVnode.elm, oldVnode.children, newVnode.children);// 见updateChildren.js
      //=====================================================
    } else {
      // 2.2.2 (oldVnode没有children属性,说明是text) && (newVnode有children属性)
      // 将oldVnode的text内容清空,替换成新的子节点
      oldVnode.elm.innerHTML = "";
      // 遍历新的vnode虚拟节点的子节点,创建DOM,上树
      for (let ch of newVnode.children) {
        let chDOM = createElement(ch);
        oldVnode.elm.appendChild(chDOM);
      }
    }
  }
}

&-3. ⭐新旧节点都是children(updateChildren.js)

&-&-1. 前置知识点

(1)什么是新前新后、旧前旧后(四个指针):

  • 新前:新父节点的第一个子节点
  • 新后:新父节点的最后一个子节点
  • 旧前:旧父节点的第一个子节点
  • 旧后:旧父节点的最后一个子节点 image.png (2)比较两个节点是否为同一个节点
// 判断是否是同一个节点
function checkSameVnode(a, b) {
  return a.sel === b.sel && a.key === b.key;
}
&-&-2. 四种命中查找

每次进入循环的时候,按命中顺序向下进行命中查找,命中一种就不再进行命中判断了 ,就进入精细化比较

  • 旧前与新前
  • 旧后与新后
  • 旧前与新后:将 旧前 移动到最后面
    • 此种发生了,涉及移动节点,那么新后指向的节点(即旧前),移动的旧后指针之后
  • 旧后与新前:将 旧尾 移动到最前面
    • (此种发生了,涉及移动节点,那么新前指向的节点(即旧后),移动的旧前指针之前
  • ⑤ 如果都没有命中,就需要用循环来寻找。移动到oldStartldx之前。

image.png

&-&-3. 循环四种命中查找
(0)循环的条件
  • 重复四种命中查找的对比过程,直到两个数组中任一数组头指针超过尾指针,循环结束
  • 进行循环的条件:旧前<=旧后&&新前<=新后
while(oldStartIdx <= oldEndIdx && newStartIdx <= newEndIdx)> {}
(1)命中①:— 旧前与新前(头头对比)

如果命中了①,patchVnode之后新前与旧前指针分别向下移动,即 newStart++ oldStart++ image.png

// 新前与旧前
if (checkSameVnode(oldStartVnode, newStartVnode)) {
  console.log(" ①1 新前与旧前 命中");
  // 精细化比较两个节点 oldStartVnode现在和newStartVnode一样了
  patchVnode(oldStartVnode, newStartVnode);
  // 移动指针,分别指向双方的下一个节点,这表示当前这两个节点都处理(比较)完了
  oldStartVnode = oldCh[++oldStartIdx]; // 旧前的下一个节点
  newStartVnode = newCh[++newStartIdx]; // 新前的下一个节点
}

如果没命中就接着比较下一种情况

(2)命中②:— 旧后与新后(尾尾对比)

如果命中了②,patchVnode之后新后与旧后指针分别向上移动,即 newEnd-- oldEnd–- 新后newEnd 与 旧后 oldEnd.png

// 旧后与新后
if (checkSameVnode(oldEndVnode, newEndVnode)) {
  // 处理(比较)当前这两个节点
  patchVnode(oldEndVnode, newEndVnode);
  // 处理(比较)完当前这两个节点,移动指针,分别指向双方的上一个节点
  oldEndVnode = oldCh[--oldEndIdx]; // 旧后的上一个节点
  newEndVnode = newCh[--newEndIdx]; // 新后的上一个节点
}

如果没命中就接着比较下一种情况

(3)命中③:— 旧前与新后
  • 如果命中了③
    • 将 新后newEnd 指向的节点(即旧前),移动到 旧后 oldEnd 之后
    • 移动在旧节点上进行:前面的移到后面,
    • 然后newEnd++ oldStart–- 新后newEnd 与 旧前oldStart.png
// 旧前与新后
if (checkSameVnode(oldStartVnode, newEndVnode)) {
  console.log(" ③3 新后与旧前 命中");
  patchVnode(oldStartVnode, newEndVnode);
  // 当③新后与旧前命中的时候,此时要移动节点。
  // 移动 新后指向的这个节点(即旧前),到老节点的 旧后的后面
  // 移动节点:只要插入一个已经在DOM树上 的节点,就会被移动
  // insertBefore(新节点, 参考节点):在参考节点之前插入一个拥有指定父节点的子节点
  // oldEndVnode.elm.nextSibling: 获取参考节点之后紧跟的节点
  parentElm.insertBefore(oldStartVnode.elm, oldEndVnode.elm.nextSibling);
  oldStartVnode = oldCh[++oldStartIdx]; // 旧前的下一个节点
  newEndVnode = newCh[--newEndIdx]; // 新后的上一个节点
}

(4)命中④:— 旧后与新前
  • 如果命中了④
    • 将 新前newStart指向的节点(即旧后),移动到 旧前oldStart 之前
    • 移动在旧节点上进行:后面的移到前面,
    • 然后newStart-- oldEnd++ 新前newStart 与 旧后oldEnd.png
// 旧后与新前
if (checkSameVnode(oldEndVnode, newStartVnode)) {
  console.log(" ④4 新前与旧后 命中");
  patchVnode(oldEndVnode, newStartVnode);
  // 当④新前与旧后命中的时候,此时要移动节点。
  // 移动 新前 指向的这个节点(即旧后),到老节点的 旧前的前面
  parentElm.insertBefore(oldEndVnode.elm, oldStartVnode.elm);
  oldEndVnode = oldCh[--oldEndIdx];
  newStartVnode = newCh[++newStartIdx];
}

如果没命中就表示四种情况都没有命中

(5)4 种都没命中 遍历oldVnode中的key
  • 用新节点的key在旧节点中查找
  • 找到了就 移动旧节点的位置,将原来位置的节点设为undefined
    移动指针newStart++只移动新头
  • 没找的就是新节点,直接插入所有未处理旧节点之前

四种都没命中.png

// 四种都没有匹配到,都没有命中
console.log("四种都没有命中");
// 寻找 keyMap 一个映射对象, 就不用每次都遍历old对象了
if (!keyMap) {
  keyMap = {};
  // 记录oldVnode中的节点出现的key
  // 从oldStartIdx开始到oldEndIdx结束,创建keyMap
  for (let i = oldStartIdx; i <= oldEndIdx; i++) {
    const key = oldCh[i].key;
    if (key !== undefined) {
      keyMap[key] = i;// ☆ 每个key的顺序 i 对应旧子节点在旧节点中的位置
    }
  }
}
console.log(keyMap);
// 寻找当前项(newStartIdx)在keyMap中映射的序号
const idxInOld = keyMap[newStartVnode.key];
// 没找到对应的key就说明是全新的节点
if (idxInOld === undefined) {
  // 如果 idxInOld 是 undefined 说明是全新的项,要插入
  // 被加入的项(就是newStartVnode这项)现不是真正的DOM节点
  parentElm.insertBefore(createElement(newStartVnode), oldStartVnode.elm);
} else {
  // 找到说明不是全新的项,要移动,把要移动的项先用新值elmToMove保存起来,处理完再设置为undefined
  const elmToMove = oldCh[idxInOld];//oldCh[idxInOld]:新节点对应的旧节点,就是要移动的节点
  patchVnode(elmToMove, newStartVnode);//精细化比较这两项
  // 把这项设置为undefined,表示我已经处理完这项了,处理为undefined之前已经赋值给elmToMove
  oldCh[idxInOld] = undefined;
  // 移动,调用insertBefore也可以实现移动。把当前项移动到旧节点前面
  parentElm.insertBefore(elmToMove.elm, oldStartVnode.elm);
}
// 指针下移,只移动新头
newStartVnode = newCh[++newStartIdx]; // 指向新前的下一个节点

进行下一次循环

&-&-4. 循环结束

循环结束:旧前>旧后 || 新前>新后

(1)newVnode中还有剩余节点——插入
  • 如果旧节点先循环处理完,新节点还没有结束
    oldStartIdx > oldEndIdx && newStartIdx <= newEndIdx
  • 新节点中剩余的都 插入 旧节点oldEnd后面 或 oldStart之前)
    image.png
  • 后面新增的情况: 后面新增.png
  • 前面新增的情况: 前面新增.png
(2)oldVnode中还有剩余节点——删除
  • 如果新节点先循环处理完,旧节点还没有结束
    newStartIdx > newEndIdx && oldStartIdx <= oldEndIdx
  • 旧节点中剩余的都进行删除
  • 后面删除的情况: 后面删除.png
  • 前面删除的情况: 前面删除.png
  • 循环结束——删除多余的旧节点 循环结束.png
(3)代码
// (1)新增插入
if (newStartIdx <= newEndIdx) {
  // 说明newVndoe还有剩余节点没有处理,所以要添加这些节点
  for (let i = newStartIdx; i <= newEndIdx; i++) {
    // insertBefore方法可以自动识别null,如果是null就会自动排到队尾,和appendChild一致
    //此时newCh[i] 还是虚拟节点,需变成真实DOM再上树:createElement(newCh[i])
    parentElm.insertBefore(createElement(newCh[i]), oldCh[oldStartIdx].elm);
  }
}
// (2)多余删除
else if (oldStartIdx <= oldEndIdx) {
  // 说明oldVnode还有剩余节点没有处理,所以要删除这些节点
  for (let i = oldStartIdx; i <= oldEndIdx; i++) {
    if (oldCh[i]) {
      parentElm.removeChild(oldCh[i].elm);
    }
  }
}
&-&-5. ⭐diff算法代码(updateChildren.js)
import createElement from "./createElement";
import patchVnode from "./patchVnode";
/**
 * 
 * @param {object} parentElm Dom节点
 * @param {Array} oldCh oldVnode的子节点数组
 * @param {Array} newCh newVnode的子节点数组
 */

// 判断是否是同一个节点
function checkSameVnode(a, b) {
    return a.sel === b.sel && a.key === b.key;
}


export default function updateChildren(parentElm, oldCh, newCh) {
    console.log("updateChildren()");
    console.log(oldCh, newCh);

    // 四个指针
    let oldStartIdx = 0;// 旧前
    let newStartIdx = 0; // 新前
    let oldEndIdx = oldCh.length - 1; // 旧后
    let newEndIdx = newCh.length - 1; // 新后

    // 指针指向的四个节点
    let oldStartVnode = oldCh[0];// 旧前节点
    let oldEndVnode = oldCh[oldEndIdx]; // 旧后节点
    let newStartVnode = newCh[0]; // 新前节点
    let newEndVnode = newCh[newEndIdx]; // 新后节点

    //根据旧节点的key保存旧节点中每个子节点的顺序位置
    let keyMap = null;

    // 进行循环的条件:旧前<=旧后 && 新前<=新后
    while (oldStartIdx <= oldEndIdx && newStartIdx <= newEndIdx) {
        console.log("**循环中**");
        // 首先应该不是判断四种命中,而是略过已经加了undefined标记的项
        if (oldStartVnode === null || oldCh[oldStartIdx] === undefined) {
            oldStartVnode = oldCh[++oldStartIdx];
        } else if (oldEndVnode === null || oldCh[oldEndIdx] === undefined) {
            oldEndVnode = oldCh[--oldEndIdx];
        } else if (newStartVnode === null || newCh[newStartIdx] === undefined) {
            newStartVnode = newCh[++newStartIdx];
        } else if (newEndVnode === null || newCh[newEndIdx] === undefined) {
            newEndVnode = newCh[--newEndIdx];
        } else if (checkSameVnode(oldStartVnode, newStartVnode)) {
            // 【1】新前与旧前
            console.log(" ①1 新前与旧前 命中");
            // 精细化比较两个节点 oldStartVnode现在和newStartVnode一样了
            patchVnode(oldStartVnode, newStartVnode);
            // 移动指针,改变指针指向的节点,这表示这两个节点都处理(比较)完了
            oldStartVnode = oldCh[++oldStartIdx];
            newStartVnode = newCh[++newStartIdx];
        } else if (checkSameVnode(oldEndVnode, newEndVnode)) {
            // 【2】新后与旧后
            console.log(" ②2 新后与旧后 命中");
            patchVnode(oldEndVnode, newEndVnode);
            oldEndVnode = oldCh[--oldEndIdx];
            newEndVnode = newCh[--newEndIdx];
        } else if (checkSameVnode(oldStartVnode, newEndVnode)) {
            // 【3】新后与旧前
            console.log(" ③3 新后与旧前 命中");
            patchVnode(oldStartVnode, newEndVnode);
            // 当③新后与旧前命中的时候,此时要移动节点。移动 新后(旧前) 指向的这个节点到老节点的 旧后的后面
            // 移动节点:只要插入一个已经在DOM树上 的节点,就会被移动
            parentElm.insertBefore(oldStartVnode.elm, oldEndVnode.elm.nextSibling);
            oldStartVnode = oldCh[++oldStartIdx];
            newEndVnode = newCh[--newEndIdx];
        } else if (checkSameVnode(oldEndVnode, newStartVnode)) {
            // 【4】新前与旧后
            console.log(" ④4 新前与旧后 命中");
            patchVnode(oldEndVnode, newStartVnode);
            // 当④新前与旧后命中的时候,此时要移动节点。移动 新前(旧后) 指向的这个节点到老节点的 旧前的前面
            // 移动节点:只要插入一个已经在DOM树上的节点,就会被移动
            parentElm.insertBefore(oldEndVnode.elm, oldStartVnode.elm);
            oldEndVnode = oldCh[--oldEndIdx];
            newStartVnode = newCh[++newStartIdx];
        } else {
            // 【5】四种都没有匹配到,都没有命中
            console.log("四种都没有命中");
            // 寻找 keyMap 一个映射对象, 就不用每次都遍历old对象了
            if (!keyMap) {
                keyMap = {};
                // 记录oldVnode中的节点出现的key
                // 从oldStartIdx开始到oldEndIdx结束,创建keyMap
                for (let i = oldStartIdx; i <= oldEndIdx; i++) {
                    const key = oldCh[i].key;
                    if (key !== undefined) {
                        keyMap[key] = i;
                    }
                }
            }
            console.log(keyMap);
            // 寻找当前项(newStartIdx)在keyMap中映射的序号
            const idxInOld = keyMap[newStartVnode.key];
            if (idxInOld === undefined) {
                // 如果 idxInOld 是 undefined 说明是全新的项,要插入
                // 被加入的项(就是newStartVnode这项)现不是真正的DOM节点
                parentElm.insertBefore(createElement(newStartVnode), oldStartVnode.elm);
            } else {
                // 说明不是全新的项,要移动
                const elmToMove = oldCh[idxInOld];
                patchVnode(elmToMove, newStartVnode);
                // 把这项设置为undefined,表示我已经处理完这项了
                oldCh[idxInOld] = undefined;
                // 移动,调用insertBefore也可以实现移动。
                parentElm.insertBefore(elmToMove.elm, oldStartVnode.elm);
            }

            // newStartIdx++;
            newStartVnode = newCh[++newStartIdx];
        }
    }

    // 循环结束:newStartIdx <= newEndIdx || oldStartIdx <= oldEndIdx
    if (newStartIdx <= newEndIdx) {
        // 说明newVndoe还有剩余节点没有处理,所以要添加这些节点
        // 插入的标杆
        // const before =
        //   newCh[newEndIdx + 1] === null ? null : newCh[newEndIdx + 1].elm;
        for (let i = newStartIdx; i <= newEndIdx; i++) {
            // insertBefore方法可以自动识别null,如果是null就会自动排到队尾,和appendChild一致
            // 此时newCh[i] 还是虚拟节点,需变成真实DOM再上树:createElement(newCh[i])
            parentElm.insertBefore(createElement(newCh[i]), oldCh[oldStartIdx].elm);
        }
    } else if (oldStartIdx <= oldEndIdx) {
        // 说明oldVnode还有剩余节点没有处理,所以要删除这些节点
        for (let i = oldStartIdx; i <= oldEndIdx; i++) {
            if (oldCh[i]) {
                parentElm.removeChild(oldCh[i].elm);
            }
        }
    }
}

(五)完整思路分析图&概述

完整逻辑图.png 概述:

  • diff算法是虚拟节点的比较
  • 先进行key值的比较,然后进行同级比较,
  • 先比较一方有子节点,一方没子节点的情况
    • 如果是,直接在旧节点中插入或删除子节点
  • 再比较两方都有子节点的情况
    • 情况一:旧:ABCD,新:ABCDE;
      从头向尾比较,最后插入即可
    • 情况二:旧 :ABCD,新:EABCD
      从尾向头比较,最后插入即可
    • 情况三:旧:ABCD,新:DABC;
      头和尾先进行一次比对,发现D时,把 D 移至前面;再继续从头向尾比较,
    • 情况四:旧:ABCD,新 BCDA
      从头向尾比较后发现不对,就会从尾向头比,把 A 移至最后,再继续比较
    • 情况五:旧 :ABCD,新CDME;
      以上四种都没比中时,用keyMap记录oldVnode中的节点出现的key和节点位置,新节点从头向尾在keyMap中查找比较,把 CD 移至前面,最后 新建 ME,再把 CD 至为(详见 (四)4-3-3-(5)
  • 递归比较子节点

[ 延伸问题]

1. 写 React / Vue 项目时为什么要在列表组件中写 key,其作用是什么?

  • vue和react都是采用diff算法来对比新旧虚拟节点,从而更新节点
  • 在交叉对比中,当新节点跟旧节点头尾交叉对比没有结果时,会根据新节点的key去对比旧节点数组中的key,从而找到相应旧节点(这里对应的是一个key => index 的map映射)。如果没找到就认为是一个新增节点。
  • 而如果没有key,那么就会采用遍历查找的方式去找到对应的旧节点。一种一个map映射,另一种是遍历查找。相比而言。map映射的速度更快

2. 虚拟DOM的优缺点⭐⭐⭐⭐⭐

  • 优点
    • 减少了dom操作,减少了回流与重绘
    • 保证性能的下限,虽说性能不是最佳,但是它具备局部更新的能力,所以大部分时候还是比正常的DOM性能高很多的
  • 缺点
    • 首次渲染大量DOM时,由于多了一层虚拟DOM的计算,会比innerHTML插入慢

3. Vue的Key的作用 ⭐⭐⭐⭐

  • key主要用在虚拟Dom算法中,每个虚拟节点VNode有一个唯一标识Key,通过对比新旧节点的key来判断节点是否改变,
  • 用key就可以大大提高渲染效率
  • 这个key类似于缓存中的etag。

4. 为什么 v-for 会要有key?⭐⭐⭐⭐⭐

因为在 vue 中会有一个 diff 算法,假如子节点 AB 调换了位置,它会比较 key 值,会直接调换,而不是一个销毁重新生成的过程

5. 什么是render函数⭐⭐⭐

  • render 函数渲染函数,它是个函数,它的参数也是个函数——即 createElement
  • 这形参也作为一个方法(可以动态创建标签),可传入三个参数:标签名、属性、子元素
  • 返回值: VNode,即虚拟节点;
 /**
  * render: 渲染函数
  * 参数: createElement
  * 参数类型: Function
 */
 render: function (createElement) {
   let _this = this['$options'].parent	// 我这个是在 .vue 文件的 components 中写的,这样写才能访问this
   let _header = _this.$slots.header   	// $slots: vue中所有分发插槽,不具名的都在default里
 
   /**
    * createElement 本身也是一个函数,它有三个参数
    * 返回值: VNode,即虚拟节点
    * 1. 一个 HTML 标签字符串,组件选项对象,或者解析上述任何一种的一个 async 异步函数。必需参数。{String | Object | Function} - 就是你要渲染的最外层标签
    * 2. 一个包含模板相关属性的数据对象你可以在 template 中使用这些特性。可选参数。{Object} - 1中的标签的属性
    * 3. 子虚拟节点 (VNodes),由 `createElement()` 构建而成,也可以使用字符串来生成“文本虚拟节点”。可选参数。{String | Array} - 1的子节点,可以用 createElement() 创建,文本节点直接写就可以
    */
   return createElement(       
     // 1. 要渲染的标签名称:第一个参数【必需】      
     'div',   
     // 2. 1中渲染的标签的属性,详情查看文档:第二个参数【可选】
     {
       style: {
         color: '#333',
         border: '1px solid #ccc'
       }
     },
     // 3. 1中渲染的标签的子元素数组:第三个参数【可选】
     [
       'text',   // 文本节点直接写就可以
       _this.$slots.default,  // 所有不具名插槽,是个数组
       createElement('div', _header)   // createElement()创建的VNodes
     ]
   )
 }

来源/参考链接: