leetcode-链表-2-两数相加

159 阅读2分钟

持续创作,加速成长!这是我参与「掘金日新计划 · 6 月更文挑战」的第27天,点击查看活动详情

今天讲解的是链表系列的1道题:

2.两数相加

2. 两数相加

leetcode地址: leetcode.cn/problems/ad…

难度

中等

描述

给你两个 非空 的链表,表示两个非负的整数。它们每位数字都是按照 逆序 的方式存储的,并且每个节点只能存储 一位 数字。

请你将两个数相加,并以相同形式返回一个表示和的链表。

你可以假设除了数字 0 之外,这两个数都不会以 0 开头。

 

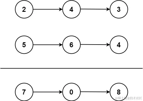
示例 1:

image.png

输入: l1 = [2,4,3], l2 = [5,6,4]
输出: [7,0,8]
解释: 342 + 465 = 807.

示例 2:

输入:l1 = [0], l2 = [0] 输出:[0] 示例 3:

输入:l1 = [9,9,9,9,9,9,9], l2 = [9,9,9,9] 输出:[8,9,9,9,0,0,0,1]  

提示:

每个链表中的节点数在范围 [1, 100] 内 0 <= Node.val <= 9 题目数据保证列表表示的数字不含前导零

解法

1.这道题的整体思路是,先将两个链表分别转成数字字符串,然后将这两个转化后的数字字符串相加,求得两个数的之和,最后将这个和转成链表。

2.根据上面的思路,我们需要写两个函数,一个是将链表转成数字,另外一个是将数字转化成链表

3.首先来写将链表转成数字,定义一个变量numString,来存储最后的结果。定义变量currentNode,指向传入的链表。开始循环这个链表,将链表中每个节点的值加到numString,然后将currentNode移动到链表的下一个节点,一直累加。最后返回numString。这里要注意,需要将numString,BigInt下。

4.接着写将数字转化成链表,定义变量listNode,表示最后返回的链表。将传入的数字转成成字符串,开始遍历这个字符串,通过new ListNode 将每个数字转成链表的节点,将遍历的节点指向ListNode,再将ListNode链接每个遍历的节点。从而将链表链接起来。最后返回ListNode

5.写完这两个函数,我们讲两个链接分别先转成数字后相加,然后将结果的数字转成链表,最后返回这个链表

代码

/**
 * Definition for singly-linked list.
 * function ListNode(val, next) {
 *     this.val = (val===undefined ? 0 : val)
 *     this.next = (next===undefined ? null : next)
 * }
 */
/**
 * @param {ListNode} l1
 * @param {ListNode} l2
 * @return {ListNode}
 */

function numToList(num){


  let listNode = null;
  const numString = num.toString();
  for (let i = 0; i < numString.length; i++) {
    const newNode = new ListNode(numString[i]);
    newNode.next = listNode;
    listNode = newNode;
  }
  return listNode;
}

function listToNum(listNode){
   
     let numString = '';
  let currentNode = listNode;
  while (currentNode) {
    numString = currentNode.val + numString;
    currentNode = currentNode.next;
  }
  // eslint-disable-next-line no-undef
  return BigInt(numString);
}
var addTwoNumbers = function(l1, l2) {
    return numToList(listToNum(l1) + listToNum(l2))
};