《什么是DOM 事件模型》

151 阅读2分钟

DOM事件模型和DOM事件机制

DOM事件模型本身就是解释元素有绑定函数执行顺序。

什么是DOM?

文档对象模型 (DOM) 是HTML和XML文档的编程接口。它提供了对文档的结构化的表述,并定义了一种方式可以使从程序中对该结构进行访问,从而改变文档的结构,样式和内容。DOM 将文档解析为一个由节点和对象(包含属性和方法的对象)组成的结构集合。简言之,它会将web页面和脚本或程序语言连接起来。

什么是DOM事件?

举例,click就是一个事件,可以在后面绑定函数执行功能。事件可以在文档(Document)结构的任何部分被触发,触发者可以是用户操作,也可以是浏览器本身。事件并不是只是在一处被触发和终止;他们在整个document中流动,拥有它们自己的生命周期。

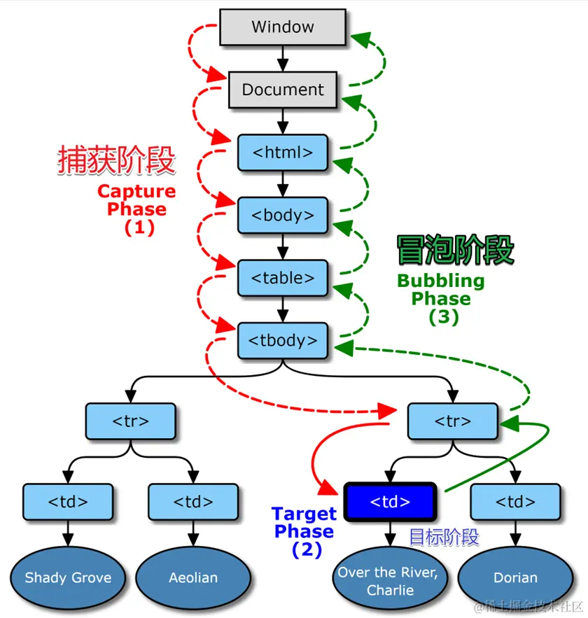
主要分为3个阶段:捕获阶段、冒泡阶段、目标阶段

  1. 捕获阶段:事件从window对象自上而下向目标节点传播的阶段;
  • 捕获:当用户点击按钮时,浏览器会从 window 从上向下遍历至用户点击的按钮,逐个触发事件处理函数。
  1. 冒泡阶段:事件从目标节点自下而上向window对象传播的阶段(顾名思义像冒泡泡一样从下往上越来越大)。
  • 冒泡:浏览器从用户点击的按钮从下往上遍历至 window,逐个触发事件处理函数。
  1. 目标阶段:真正的目标节点正在处理事件的阶段;

看看示意图

image.png

  • 一般的顺序是先捕获,再冒泡。(但如果只有一个元素,按照代码执行顺序)
  • 这里需要添加事件监听函数:addEventListener('click', fn, bool)
  • 如果不传bool的值或者bool值为falsy,fn函数就只在冒泡阶段执行
  • 如果bool的值是true,那么fn函数就在捕获阶段执行

取消冒泡

  • 捕获不可取消,但冒泡可以
  • e.stopPropagation()可以中断冒泡。

scroll事件 不支持取消冒泡

  • 是不可阻止的默认事件
  • MDN搜索scroll event
  • 看到Bubbles是否冒泡(可取消)
  • Cancelable是否支持开发者取消冒泡

- 要怎么才能禁用滚动呢?

  • 可以阻止WHeel和touchstar默认动作
  • css滚动条还能用,设置css滚动条width:0;