持续创作,加速成长!这是我参与「掘金日新计划 · 6 月更文挑战」的第21天,点击查看活动详情
一、生命周期
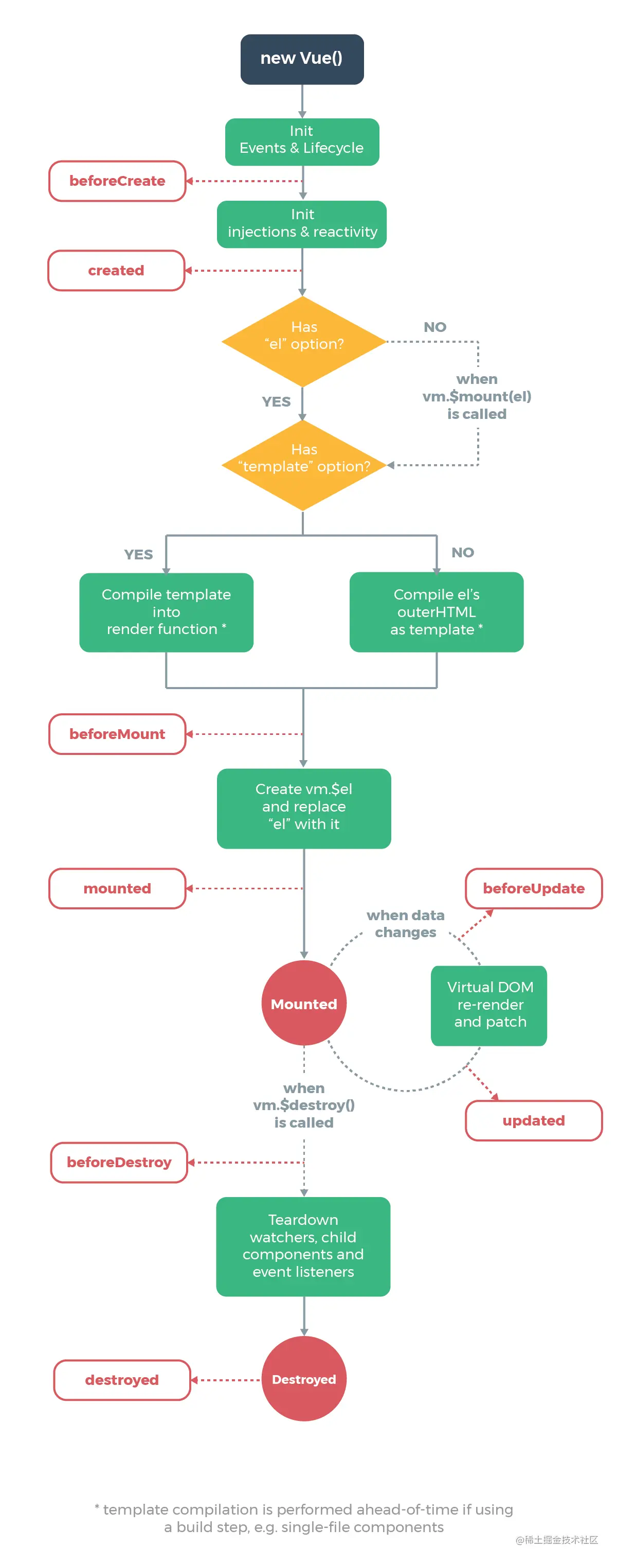
vue2.x的生命周期
vue3.0的生命周期
- Vue3.0中可以继续使用Vue2.x中的生命周期钩子,但有有两个被更名:
beforeDestroy改名为beforeUnmountdestroyed改名为unmounted
- Vue3.0也提供了 Composition API 形式的生命周期钩子,与Vue2.x中钩子对应关系如下:
beforeCreate===>setup()created=======>setup()beforeMount===>onBeforeMountmounted=======>onMountedbeforeUpdate===>onBeforeUpdateupdated=======>onUpdatedbeforeUnmount==>onBeforeUnmountunmounted=====>onUnmounted
二、自定义hook函数
-
什么是hook?—— 本质是一个函数,把setup函数中使用的Composition API进行了封装。
-
类似于vue2.x中的mixin。
-
自定义hook的优势: 复用代码, 让setup中的逻辑更清楚易懂。
三、toRef
- 作用:创建一个 ref 对象,其value值指向另一个对象中的某个属性。
- 语法:
const name = toRef(person,'name') - 应用: 要将响应式对象中的某个属性单独提供给外部使用时。
- 扩展:
toRefs与toRef功能一致,但可以批量创建多个 ref 对象,语法:toRefs(person)
四、其它 Composition API
1、shallowReactive 与 shallowRef
-
shallowReactive:只处理对象最外层属性的响应式(浅响应式)。
-
shallowRef:只处理基本数据类型的响应式, 不进行对象的响应式处理。
-
什么时候使用?
- 如果有一个对象数据,结构比较深, 但变化时只是外层属性变化 ===> shallowReactive。
- 如果有一个对象数据,后续功能不会修改该对象中的属性,而是生新的对象来替换 ===> shallowRef。
2、readonly 与 shallowReadonly
- readonly: 让一个响应式数据变为只读的(深只读)。
- shallowReadonly:让一个响应式数据变为只读的(浅只读)。
- 应用场景: 不希望数据被修改时。
3、toRaw 与 markRaw
- toRaw:
- 作用:将一个由
reactive生成的响应式对象转为普通对象。 - 使用场景:用于读取响应式对象对应的普通对象,对这个普通对象的所有操作,不会引起页面更新。
- 作用:将一个由
- markRaw:
- 作用:标记一个对象,使其永远不会再成为响应式对象。
- 应用场景:
- 有些值不应被设置为响应式的,例如复杂的第三方类库等。
- 当渲染具有不可变数据源的大列表时,跳过响应式转换可以提高性能。
4、customRef
-
作用:创建一个自定义的 ref,并对其依赖项跟踪和更新触发进行显式控制。
-
实现防抖效果:
<template> <input type="text" v-model="keyword"> <h3>{{keyword}}</h3> </template> <script> import {ref,customRef} from 'vue' export default { name:'Demo', setup(){ // let keyword = ref('hello') //使用Vue准备好的内置ref //自定义一个myRef function myRef(value,delay){ let timer //通过customRef去实现自定义 return customRef((track,trigger)=>{ return{ get(){ track() //告诉Vue这个value值是需要被“追踪”的 return value }, set(newValue){ clearTimeout(timer) timer = setTimeout(()=>{ value = newValue trigger() //告诉Vue去更新界面 },delay) } } }) } let keyword = myRef('hello',500) //使用程序员自定义的ref return { keyword } } } </script>
5、provide 与 inject
-
作用:实现祖与后代组件间通信
-
套路:父组件有一个
provide选项来提供数据,后代组件有一个inject选项来开始使用这些数据 -
具体写法:
-
祖组件中:
setup(){ ...... let car = reactive({name:'奔驰',price:'40万'}) provide('car',car) ...... } -
后代组件中:
setup(props,context){ ...... const car = inject('car') return {car} ...... }
-
6、响应式数据的判断
- isRef: 检查一个值是否为一个 ref 对象
- isReactive: 检查一个对象是否是由
reactive创建的响应式代理 - isReadonly: 检查一个对象是否是由
readonly创建的只读代理 - isProxy: 检查一个对象是否是由
reactive或者readonly方法创建的代理