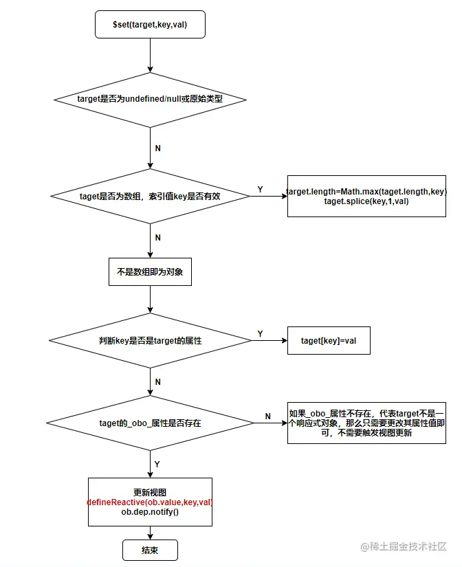
vue $set原理 JING_HH 2022-06-21 66 阅读1分钟 源码 defineReactive()函数利用Object.defineProperty()作用于对象属性的值,进行取值和赋值的操作时的拦截和处理