1. 概述
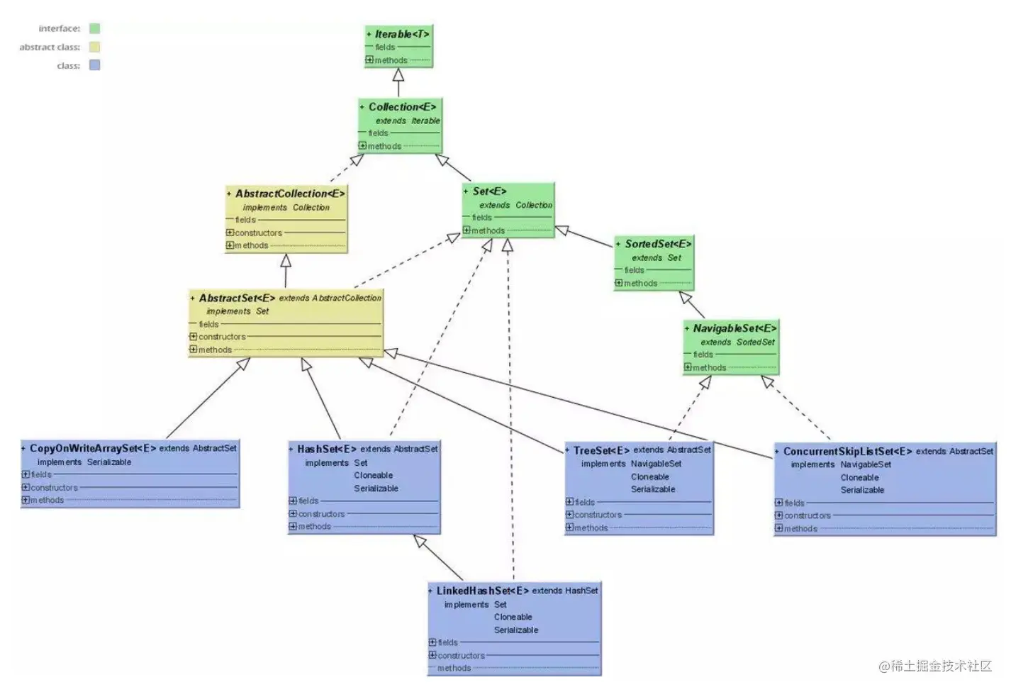
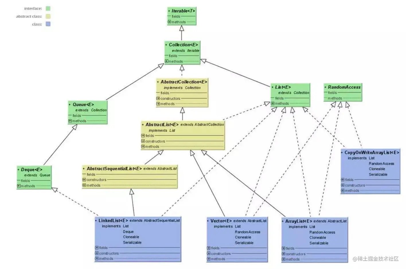
先来看一下jdk中集合的类图:
先根据集合大图来看下集合中都包括哪些内容:
- 集合有两个顶级接口
- Collection
- 保存单列元素数据
- 包含两个子接口
- List: 保存的元素顺序为
有序 - Set: 保存的元素顺序为
无序
- List: 保存的元素顺序为
- 具体实现类
- List接口有:
ArrayList、LinkedList、Vector(以及Vector的子类Stack) - Set接口有:
HashSet、TreeSet
- List接口有:
- Map
- 保存双列元素数据, 即保存(key, value)键值对形式的数据元素
- 具体实现类:
HashMap、TreeMap、WeakHashMap、Hashtable
- Collection
2. 基本原理
2.1. List

list具有有序性(存入的顺序与存储的顺序一致),不具备唯一性,元素可以重复,可以插入多个 null 元素,并且每一元素都有索引下标。它包含了 ArrayList 、 Vector 、 LinkedList 三个最重要的实现类。
2.1.1. ArrayList
底层数据结构- Object[] 数组(Java中的数组是引用数据类型,它指向jvm的堆内存中的存放数组元素的开始位置);
默认容量- ArrayList默认最小容量是10,默认最大容量是 MAX_ARRAY_SIZE = Integer.MAX_VALUE - 8
初始化原理- 如果使用无参构造方法,就初始化为 Object[10] ,数组内元素为空,即初始化为 长度为10的空对象数组
- 如果初始化时一开始指定了容量,则容量为指定的大小 bList = new ArrayList<>(25), 则 bList 的大小为25
- 如果通过集合初始化,则容量为集合的大小,如 bList = new ArrayList<>(aList),其中 aList 的大小为16,则 bList 的大小为16
扩容原理- 每次扩容为原来的1.5倍,如果新增后超过这个容量,则容量为新增后所需的最小容量,如 预计本次扩容后容量为30,但是新增的数据容量加上之前的数据容量为45,超过预计扩容后的30,则扩容后的实际容量45
- 如果增加0.5倍后的新容量超过限制的容量 (也称默认最大容量,即 Integer.MAX_VALUE - 8),则用所需的最小容量与限制的容量进行判断,超过则指定为Integer的最大值,否则指定为限制容量大小
- 最后通过数组的复制将原数据复制到一个更大(新的容量大小)的数组
扩容效率: 还是很高的- 1千需要分配 11次
- 1万一级需要分配17次
- 10万 需要分配23次
- 100万需要分配28次
缩容原理- 使用System.copyArrays()方法
常用方法- 方法大图
- 增
- add(E): 添加一个元素
- add(int, E): 在int位置添加一个元素
- addAll(Collection<?>): 往list中插入集合
- addAll(int, Collection<?>): 在int位置插入一个集合
- 删
- clear(): 删除全部, 底层是把使用for遍历数组,把每一个元素都置为空
- remove(int): 删除某下标元素
- remove(Object): 删除某元素
- removeRange(int, int): 删除连续的一组元素
- removeAll(Collection<?>): 传入一个List中包含的集合,删除它
- 改
- set(int, E): 把int位置上的元素设置为E
- 查
- get(int): 根据下标获取元素
- 遍历
- for 循环遍历,基于计数器。在集合外部维护一个计数器,然后依次读取每一个位置的元素,当读取到最后一个元素后停止。
- Iterator 迭代器遍历。 Iterator 是面向对象的一个设计模式,目的是屏蔽不同数据集合的特点,统一遍历集合的接口。Java 在 Collections 中支持了 Iterator 模式。
- foreach 循环遍历。foreach 内部也是采用了 Iterator 的方式实现,使用时不需要显式声明 Iterator 或计数器。优点是代码简洁,不易出错;缺点是只能做简单的遍历,不能在遍历过程中操作数据集合,例如删除、替换。
- ListIterator 遍历。 list 和 set 都实现了 Iterator 接口,但是 list 又实现了 ListIterator 接口。
- 方法大图
由源码得出的其它特点内存特点: 内存规整操作方法特点: 增删需要数组拷贝,效率低;修改和查询较快,效率高;同步特点: 不支持线程同步,即属于非线程安全的类。但是可以使用Collections.synchronizedList(aList)把ArrayList变成线程安全类,或者直接使用CopyOnWriteArrayList进行线程同步Fail-Fast机制:使用modNum来来控制,假设存在两个线程(线程1、线程2),线程1通过Iterator在遍历集合A中的元素,在某个时候线程2修改了集合A的结构(是结构上面的修改,而不是简单的修改集合元素的内容),那么这个时候程序就会抛出 ConcurrentModificationException 异常,从而产生fail-fast机制;这种机制是早期为了平衡集合性能和线程同步而引入的,目的就是为了弥补集合中不支持线程同步的问题
最佳实践:- 如果知道集合元素个数,建议使用带参构造方法【ArrayList(int)】进行初始化,这样避免多次扩容缩容影响性能;
- 因为实现了 RandomAccess 接口,所以建议优先使用 for 遍历元素, 时间复杂度为 O(1)
- 适合随机查询或遍历,插入和删除较慢;
2.1.2. LinkedList
这里通过类比来学习, LinkedList 与 ArrayList 的区别:
存储结构: ArrayList 是对象数组, LinkedList 是双向列表(1.7之前是双向循环链表,1.7取消了循环),存储同样元素下, LinkedList 空间占用比 ArrayList 多,因为 LinkedList 还要保存指针元素;同步特性: 二者都不支持线程同步,即非线程安全的插入和删除是否受存储位置影响- ArrayList 受存储位置影响
- 以 O(1) 的时间复杂度在列表末尾追加(或删除)元素
- 以 O(n-i) 的时间复杂度在列表第i个位置插入(或删除)数据,因为需要移动i之后的所有数据
- LinkedList 不受存储位置的影响
- 以 O(1) 的时间复杂度在列表末尾追加(或删除)元素
- 以 O(n) 的时间复杂度在列表第i个位置插入(或删除)数据,因为要遍历到第i个位置,然后执行操作
- ArrayList 受存储位置影响
是否支持快速随机访问: ArrayList 支持快速随机访问, LinkedList 不支持,但二者都实现了 ListIterator 接口,而 Set 没有实现
补充双向链表与双向循环链表的区别
![]()
图片来自JavaGuide,侵删。
2.1.3. Vector
还是通过类比的方式来学习, Vector 与 ArrayList 的区别:
- 存储结构: 二者都是对象数组
- 同步机制: ArrayList 不支持同步, Vector 支持同步(是Java的古早类,比 ArrayList 多了个 synchronized ,官方已经不建议使用)
- 扩容机制: ArrayList 扩容为原来的1.5倍, Vector 扩容为原来的2倍;
- 迭代器不同: ArrayList 是 Iterator , Vector 是 Enumerator;
2.2. Map
map用来存放键值对。包含了 HashMap 、 Hashtable 、 TreeMap 、 LinkedHashMap 、 WeakHashMap 几个重要的实现类。键均不可重复,但是值可以重复;
2.2.1. HashMap
前置知识请自行查阅HashTable的相关内容。
- Java7实现
基本数据结构是: Entry 的数组,而 Entry 中又有一个next引用,指向下一个Entry,整体看起来是一个 数组 + 链表 的数据结构,其实本质上是一个数组;相关属性及默认值- 初始化容量 DEFAULT_INITIAL_CAPACITY : 16
- 装载因子 DEFAULT_LOAD_FACTOR : 0.75
- 扩容的阈值 threshold : capacity * load factor
构造方法: 有四个初始化构造方法,主要都是给 loadFactor 和 initialCapacity 两个属性的赋值,而底层的数据结构的初始化则是在put值时才进行的初始化;数据结构: 数组 + 单向链表put(pKey, pValue)原理:- 先对key进行hashcode操作,找到对应的数组位置,将该key对应的Entry(链表节点的数据结构为Entry)放进去数组,具有相同hashcode值得Entry为同一个位置,不同的值以单向链表的方式存放,存放时以插头法存放,多线程条件下,有可能会出现循环链表的情况(我们知道只要put,就有可能扩容,只要扩容,就有大概率需要重新hash,重新hash时,假设线程A在rehash时算出来有一个EntryA指向了EntryB,而线程B在rehash时算出来EntryB指向EntryA,这就导致了一个循环链表),这种情况会导致多线程并发读时出现死锁的情况
get原理: 先比对hashcode是否相同,相同后使用equals方法判断值是否相同,相同的话就可以获取指定元素,查找的时间复杂度为O(n)扩容机制: 扩容为原来的2倍,扩容后会重新计算hashcode的值。同步特性: 不支持线程同步,即非线程安全
- Java8实现
相关属性及默认值- 树化最小值: 默认为64, 表示数组在转化成红黑树的过程中,如果数组中长度小于64,会先扩容数组;
hash函数发生变化:相比在1.7中的4次位运算,5次异或运算(9次扰动),在1.8中,只进行了1次位运算和1次异或运算(2次扰动),分布更加均匀,性能更好- 在1.8中,是调用了key的父类Object的hashcode方法获取hashcode,然后用hashcode进行1次位运算和1次异或运算
put方法发生变化:- 1.8会多了链表长度的判断,如果链表长度超过8,就会自动转化为红黑树; 如果hash槽的元素个数小于6时,会退化为链表;
数据结构发生变化:- 数组中的元素由1.7的 entry 变成了1.8的 node
- 头插法变成尾插法:解决了循环链表的问题
- 1.7时数组+单向链表,变成了1.8中的数组 + 单向链表 + 红黑树,优化了hash冲突后的查询效率,单向链表的查询效率是O(n),而1.8链表长度超过8,就会自动转化为红黑树,红黑树是一种二叉查找树,查询效率为O(logn),查询效率更高
遍历方法: 都是调用底层的Itrator迭代器同步特性: 同样不支持线程同步,同样支持 fast-fail 机制
- 实际应用
初始化可以指定初始化容量,也可以指定负载因子- 指定初始化容量: 如果知道业务的数据量,最好是使用带一个参数的构造函数来初始化hashmap,即制定初始化hashmap的容量,并且这个容量最好是2的幂次方;如果自定义容量不是2的幂次方,程序会通过 tableSizeFor(int cap) 方法初始化容量为2的幂次方(如,初始化容量为7,不是2的幂次方,tableSizeFor(7)方法会找到大于这个初始化容量值最小的2的幂次方8;再如,初始化容量为15,不是2的幂次方,tableSizeFor(15)就会找到大于这个初始化容量值最小的2的幂次方16,再如:tableSizeFor(30)=tableSizeFor(31)=tableSizeFor(32)=32)
- 指定负载因子: 两个参数的构造函数,除了指定初始化容量外,还指定了负载因子,但是实际中,负载因子默认即可,如果真的有必要,我们可以通过调节负载因子的大小来影响hashmap的行为:
- 当我们调低负载因子时,HashMap 所能容纳的键值对数量变少。扩容时,重新将键值对存储新的桶数组里,键与键之间产生的碰撞会下降,链表长度变短。此时,HashMap 的增删改查等操作的效率将会变高,这里是典型的拿空间换时间
- 相反,如果增加负载因子(负载因子可以大于1),HashMap 所能容纳的键值对数量变多,空间利用率高,但碰撞率也高。这意味着链表长度变长,效率也随之降低,这种情况是拿时间换空间
使用任何对象作为key- 是可以使用任何对象作为key的,但是前提是这些对象要实现重写object的hashcode()方法和equals()方法
- 面试题
- 为什么初始化容量为16?
- 这应该是一个经验值,可以是8,也可以是32,如果是16且负载因子为0.75的话,根据泊松分布,7是分界岭,小于7(即小于等于6)应该使用链表;大于7(即大于等于8)应该变成红黑树;
- HashMap 中几个关键属性为什么都用 transient 关键字修饰?
- 这是为了在序列化时,为了节省空间,只需要把不为空的Node元素序列化即可。
- 能否使用任何类作为HashMap的key?应该注意什么?
- 可以,但是这些类要重写hashcode()方法和equals()方法
- 1.8中为什么HashMap中数组长度要是2的幂次方?
- 因为put操作时,是用 hashcode 和 (数组长度-1) 做 “与” 运算的出数组下标的,而实际上在计算数组下标位置时,只需要用hashcode对数组长度做除留余数法就可以得到数组下标,而当数组长度为2的幂次方时,用hashcode对数组长度做除留余数法就等价于 hashcode 和 (数组长度-1) 做 “与” 运算,并且“与”运算的性能更好,因此数组长度为2的幂次方。
- 为什么初始化容量为16?
::: tip 散列表
- 散列算法: 把一串数据变成固定长度的一种算法
- 负载因子: 数组中实际的元素个数 / 数组所能容纳的元素个数 , 负载因子大于0,负载因子越大代表数组元素越多,冲突也就越多,put和get的性能也就越差,但是节省存储空间;负载因子越小代表数组中元素越少,冲突也就越少,put和get的性能也就越好,但是浪费存储空间 :::
2.2.2. Hashtable
这里类比 HashMap 来学习,二者的区别主要有:
- 默认值不一样: Hashtable 默认初始化容量为 11, 扩容为2n+1; HashMap 默认初始化容量为16, 扩容为2n;
- 对Null的支持不一样: Hashtable 既不允许null的key,也不允许null的value; HashMap 只允许一个null的key,允许多个null的value;
- 同步特性不一样: Hashtable 支持线程同步,即线程安全,但是效率很低; HashMap 不支持线程同步,效率略高
- 基类不同: Hashtable 继承至 Dictionary 类, HashMap 继承至 AbstractMap 类,
- 迭代器不同: Hashtable 的迭代器是 Enumerator ,它不是 fail-fast 的; HashMap 的迭代器是 Iterator ,支持 fail-fast 机制;
2.2.3. TreeMap
- 保存内容: 有序的K-V键值对集合,通过红黑树实现
- 实现: 实现了SortedMap接口和NavigableMap接口
- 实现 SortedMap 接口让 TreeMap 具有了根据键排序的能力,默认根据key的升序顺序进行排序,也可以根据构造时传入的 Comparator 进行排序; 使用 Iterator 遍历时,得到的记录是排过序的;
- 实现 NavigableMap 接口让 TreeMap 具有了对集合内元素搜索的能力
- 同步特性: 不支持线程同步,即线程不安全的;
2.2.4. LinkedHashMap
- 保存了记录的插入顺序,新得到的肯定是先插入的,继承自HashMap,因此具有和HashMap一样的查询效率。
- 内部维护了一个双向链表,用来维护插入顺序
2.2.5. WeakHashMap
- WeakHashMap的Entry继承自WeakReference(弱引用类,会在下一次垃圾回收时被回收),主要用来实现缓存。
- Tomcat中的ConcurrentCache使用了WeakHashMap来实现缓存;
2.3. Set
set具有无序性(存入的顺序与实际存储的顺序不一致),具有唯一性,元素不能重复,只允许插入一个 null 元素。它包含了 HashSet 、 LinkedHashSet 、 TreeSet 三个重要的实现类。
每个 Set 的底层实现其实就是对应的 Map:数值放在 map 中的 key 上,value 上放了个 PRESENT,是一个静态的 Object,相当于 place holder,每个 key 都指向这个 object。
2.3.1. HashSet
底层实现: 基于 HashMap 实现, 值放到 HashMap 的key上面, HashMap 的值同一为present; 实现较为简单,基本上都是调用底层 HashMap 的相关方法完成的;不允许存放重复元素;- 使用add添加元素,存储元素的位置并不是按照存入时的位置,而是按照散列算法求取的的哈希值来存放的,即元素的hashcode方法;hashcode值相等的元素会放到同一个位置上,再使用equals方法判断值是否一致,如果一致就不再存储,如果不一致会在同样的哈希值下顺延;
其它特点:存放位置无序;- 判断重复性: 先判断hashcode是否相等,如果相等就判断值是否相等,如果两个都相等,那就是重复了
2.3.2. LinkedHashSet
底层实现:继承于 HashSet ,基于 LinkedHashMap 实现,底层使用 LinkedHashMap 保存所有元素,类似于 HashSet 使用 HashMap 保存元素一样,同样可以可以直接调用 HashSet 的方法;- 可以直接调用 HashSet 的方法,具有HashSet的查找效率,内部使用双向链表维护元素的插入顺序;
2.3.3. TreeSet
底层原理:红黑树实现;查找的时间复杂度为O(logN);每次新增一个元素时,都会进行排序;其它特点:有序性备注:为保证有序性,Integer和String对象使用默认的排序规则,自定义的类则需要实现Comparable接口,并重写compareTo()函数;
2.4. queue
queue 作为顶级接口,表示队列。
- ArrayDeque: 用来实现栈,可以先进后出;也可以用来实现队列,先进先出;
- LinkedList: 用来实现双向队列,可以先进先出;
- PriorityQueue: 基于堆结构实现,可以用它来实现优先队列;
3. 其他
- Lists工具类: 主要是针对List接口实现的类而提供的工具类。常用的有: Lists.asLists()
- Collections工具类: 主要提供一些通用的方法;
- Collections.unmodifiableCollection()
- Collections.synchronizedList()
- Iterator迭代器: 迭代器
4. 总结
- 集合与数组的区别
- 存放的内容不同
- 数组中可以存放基本数据类型,也可以存放引用类型;但集合中就只能存放引用类型;
- 长度不同
- 数组长度确定下来之后不可以改变,集合长度可以动态改变;
- 存放的内容不同
- 学习集合容器的方法
- DSA(数据结构与算法)
- 在内存空间的存储结构
- 操作方法及时间复杂度
- 常规操作: 增、删、改、查
- 特殊操作: 遍历、排序、替换、分割
- 线程特性: 是否是线程安全的,如果不是线程安全的,如何保证线程安全?
- 使用场景(各个实现子类有什么区别,分别适用于哪些业务场景)
- DSA(数据结构与算法)
- 集合容器: 存放的内容本质上都是引用类型
- 实现大图
- 单列集合 Collection
- 接口,存放元素为单一元素,存放的内容为引用类型;
- 子接口及各自实现类
- List
- ArrayList
- LinkedList
- CopyOnWriteArrayList
- Set
- HashSet
- LinkedHashSet
- TreeSet
- Queue
- PriorityQueue
- ArrayDeque
- PriorityQueue
- List
- 双列集合 Map
- 接口,存放元素为类似于key-value类型的元素,对象引用类型
- 实现类
- HashMap
- ConcurrentHashMap
- HashTable
- TreeMap
- 单列集合 Collection
- 容器工具类
- Collections
- 同步方法
- Iterator
- 排序
- 序列化
- Collections
- 实现大图
5. 参考
- 浅谈ArrayList动态扩容
- 字节大神的Java笔记.pdf
- Java集合框架常见面试题.pdf
- Java集合面试题52道.pdf
- HashMap 源码详细分析(JDK1.8)
- 《吊打面试官》系列-HashMap
- Java 集合框架看这一篇就够了
- 原创 | 万万没想到,HashMap默认容量的选择,竟然背后有这么多思考!?
- 我就知道面试官接下来要问我 ConcurrentHashMap 底层原理了
- JavaFamily