书城项目第五阶段-图书模块

169 阅读6分钟

本文已参与[新人创作礼]活动,一起开启掘金创作之路

1、MVC 概念

MVC 全称:Model 模型、 View 视图、 Controller 控制器。

MVC 最早出现在 JavaEE 三层中的 Web 层,它可以有效的指导 Web 层的代码如何有效分离,单独工作。

View 视图:只负责数据和界面的显示,不接受任何与显示数据无关的代码,便于程序员和美工的分工合作—— JSP/HTML。

Controller 控制器:只负责接收请求,调用业务层的代码处理请求,然后派发页面,是一个“调度者”的角色——Servlet。 转到某个页面。或者是重定向到某个页面。

Model 模型:将与业务逻辑相关的数据封装为具体的 JavaBean 类,其中不掺杂任何与数据处理相关的代码—— JavaBean/domain/entity/pojo。

MVC 是一种思想 MVC 的理念是将软件代码拆分成为组件,单独开发,组合使用(目的还是为了降低耦合度)。

image.png

2、图书模块

1.1、编写图书模块的数据库表

create table t_book(
`id` int primary key auto_increment,
`name` varchar(100),
`price` decimal(11,2),
`author` varchar(100),
`sales` int,
`stock` int,
`img_path` varchar(200)
);
insert into t_book(`id` , `name` , `author` , `price` , `sales` , `stock` , `img_path`)
values(null , 'java 从入门到放弃' , '国哥' , 80 , 9999 , 9 , 'static/img/default.jpg');
insert into t_book(`id` , `name` , `author` , `price` , `sales` , `stock` , `img_path`)
values(null , '数据结构与算法' , '严敏君' , 78.5 , 6 , 13 , 'static/img/default.jpg');
insert into t_book(`id` , `name` , `author` , `price` , `sales` , `stock` , `img_path`)
values(null , '怎样拐跑别人的媳妇' , '龙伍' , 68, 99999 , 52 , 'static/img/default.jpg');
insert into t_book(`id` , `name` , `author` , `price` , `sales` , `stock` , `img_path`)
values(null , '木虚肉盖饭' , '小胖' , 16, 1000 , 50 , 'static/img/default.jpg');
insert into t_book(`id` , `name` , `author` , `price` , `sales` , `stock` , `img_path`)
values(null , 'C++编程思想' , '刚哥' , 45.5 , 14 , 95 , 'static/img/default.jpg');
insert into t_book(`id` , `name` , `author` , `price` , `sales` , `stock` , `img_path`)
values(null , '蛋炒饭' , '周星星' , 9.9, 12 , 53 , 'static/img/default.jpg');
insert into t_book(`id` , `name` , `author` , `price` , `sales` , `stock` , `img_path`)
values(null , '赌神' , '龙伍' , 66.5, 125 , 535 , 'static/img/default.jpg');
insert into t_book(`id` , `name` , `author` , `price` , `sales` , `stock` , `img_path`)
values(null , 'Java 编程思想' , '阳哥' , 99.5 , 47 , 36 , 'static/img/default.jpg');
insert into t_book(`id` , `name` , `author` , `price` , `sales` , `stock` , `img_path`)
values(null , 'JavaScript 从入门到精通' , '婷姐' , 9.9 , 85 , 95 , 'static/img/default.jpg');
insert into t_book(`id` , `name` , `author` , `price` , `sales` , `stock` , `img_path`)
values(null , 'cocos2d-x 游戏编程入门' , '国哥' , 49, 52 , 62 , 'static/img/default.jpg');
insert into t_book(`id` , `name` , `author` , `price` , `sales` , `stock` , `img_path`)
values(null , 'C 语言程序设计' , '谭浩强' , 28 , 52 , 74 , 'static/img/default.jpg');
insert into t_book(`id` , `name` , `author` , `price` , `sales` , `stock` , `img_path`)
values(null , 'Lua 语言程序设计' , '雷丰阳' , 51.5 , 48 , 82 , 'static/img/default.jpg');
insert into t_book(`id` , `name` , `author` , `price` , `sales` , `stock` , `img_path`)
values(null , '西游记' , '罗贯中' , 12, 19 , 9999 , 'static/img/default.jpg');
insert into t_book(`id` , `name` , `author` , `price` , `sales` , `stock` , `img_path`)
values(null , '水浒传' , '华仔' , 33.05 , 22 , 88 , 'static/img/default.jpg');
insert into t_book(`id` , `name` , `author` , `price` , `sales` , `stock` , `img_path`)
values(null , '操作系统原理' , '刘优' , 133.05 , 122 , 188 , 'static/img/default.jpg');
insert into t_book(`id` , `name` , `author` , `price` , `sales` , `stock` , `img_path`)
values(null , '数据结构 java 版' , '封大神' , 173.15 , 21 , 81 , 'static/img/default.jpg');
​

1.2、编写图书模块的 JavaBean

public class Book {
    private Integer id;
    private String name;
    private String author;
    private BigDecimal price;
    private Integer sales;
    private Integer stock;
    private String imgPath = "static/img/default.jpg";
    
    public String getImgPath() {
        //要求图书封面路径不为空
        if(imgPath!=null &&!"".equals(imgPath)) {
            this.imgPath = imgPath;
        }
        return imgPath;
    }

1.3、编写图书模块的 Dao 和测试 Dao

Dao 接口

import java.util.List;
​
public interface BookDao {
    public int addBook(Book book);
    public int deleteBookById(Integer id);
    public int updateBook(Book book);
    public Book queryBookById(Integer id);
    public List<Book> queryBooks();
}

BookDaoImpl 实现类:

import my.book.dao.BookDao;
import my.book.pojo.Book;
​
import java.util.List;
​
public class BookDaoImpl extends BaseDao implements BookDao {
    @Override
    public int addBook(Book book) {
​
        String sql = "insert into t_book(`name`,`author`,`price`,`sales`,`stock`,`img_path`) values(?,?,?,?,?,?)";
​
        return update(sql, book.getName(),book.getAuthor(),book.getPrice(),book.getSales(),book.getStock(),book.getImgPath());
​
    }
​
    @Override
    public int deleteBookById(Integer id) {
        String sql = "delete from t_book where id = ?";
        return update(sql, id);
    }
​
    @Override
    public int updateBook(Book book) {
        String sql = "update t_book set `name`=?,`author`=?,`price`=?,`sales`=?,`stock`=?,`img_path`=? where id = ?";
        return update(sql,book.getName(),book.getAuthor(),book.getPrice(),book.getSales(),book.getStock(),book.getImgPath(),book.getId());
    }
​
    @Override
    public Book queryBookById(Integer id) {
        String sql = "select `id` , `name` , `author` , `price` , `sales` , `stock` , `img_path` imgPath from t_book where id = ?";
        return queryForOne(Book.class, sql,id);
    }
​
    @Override
    public List<Book> queryBooks() {
        String sql = "select `id` , `name` , `author` , `price` , `sales` , `stock` , `img_path` imgPath from t_book";
        return queryForList(Book.class, sql);
    }
}

1.4、编写图书模块的 Service 和测试 Service

BookService 接口

import my.book.pojo.Book;
import java.util.List;
​
public interface BookService {
​
    public void addBook(Book book);
    public void deleteBookById(Integer id);
    public void updateBook(Book book);
    public Book queryBookById(Integer id);
    public List<Book> queryBooks();
}

BookServiceImpl 实现类

import my.book.dao.BookDao;
import my.book.dao.impl.BookDaoImpl;
import my.book.pojo.Book;
import my.book.service.BookService;
​
import java.util.List;
​
public class BookServiceImpl implements BookService {
​
    private BookDao bookDao = new BookDaoImpl();
​
    @Override
    public void addBook(Book book) {
        bookDao.addBook(book);
    }
​
    @Override
    public void deleteBookById(Integer id) {
        bookDao.deleteBookById(id);
    }
​
    @Override
    public void updateBook(Book book) {
        bookDao.updateBook(book);
    }
​
    @Override
    public Book queryBookById(Integer id) {
        return bookDao.queryBookById(id);
    }
​
    @Override
    public List<Book> queryBooks() {
        return bookDao.queryBooks();
    }
 }

BookService 的测试

public class BookServiceTest {
    private BookService bookService=new BookServiceImpl();

    @Test
    public void addBook() {
        bookService.addBook(new Book(null,"我为什么这么帅!", "191125", new BigDecimal(9999),1100000,0,null
        ));

    }

    @Test
    public void deleteBookById() {
        bookService.deleteBookById(23);
    }

    @Test
    public void updateBook() {
        bookService.updateBook(new Book(21,"大家都可以这么帅!", "国哥", new BigDecimal(9999),1100000,0,null
        ));
    }

    @Test
    public void queryBookById() {
        System.out.println( bookService.queryBookById(21) );
    }

    @Test
    public void queryBooks() {
        for (Book queryBook : bookService.queryBooks()) {
            System.out.println(queryBook);
        }
    }
}

1.5、编写图书模块的 Web 层,和页面联调测试

1.5.1、图书列表功能的实现

1、图解列表功能流程

image.png

2、BookServlet 程序中添加 list

protected void list(HttpServletRequest req, HttpServletResponse resp) throws ServletException,
            IOException {
//1 通过 BookService 查询全部图书
        List<Book> books = bookService.queryBooks();
//2 把全部图书保存到 Request 域中
        req.setAttribute("books", books);
//3、请求转发到/pages/manager/book_manager.jsp 页面
        req.getRequestDispatcher("/pages/manager/book_manager.jsp").forward(req,resp);
    }

3、修改【图书管理】请求地址

manager_menu.jsp

<%@ page contentType="text/html;charset=UTF-8" language="java" %>
<div>
    <a href="manager/bookServlet?action=list">图书管理</a>
    <a href="order_manager.jsp">订单管理</a>
    <a href="../../index.jsp">返回商城</a>
</div>

4、修改 pages/manager/book_manager.jsp 页面的数据遍历输

1.5.2、前后台的简单介绍

image.png

1.5.3、添加图书功能的实现

1、添加图书流程细节:

image.png

2、问题说明:表单重复提交:

//   /manager/bookServlet?action=list
//会出现bug,用户刷新就会在一次添加
// req.getRequestDispatcher("/manager/bookServlet?action=list").forward(req,resp);
//用重对象
resp.sendRedirect(req.getContextPath()+"/manager/bookServlet?action=list");

当用户提交完请求,浏览器会记录下最后一次请求的全部信息。当用户按下功能键 F5,就会发起浏览器记录的最后一次 请求。

3、BookServlet 程序中添加 add 方法:

protected void add(HttpServletRequest req, HttpServletResponse resp) throws ServletException, IOException {
    //1、获取请求的参数==封装为book对象
    Book book = WebUtils.copyParamToBean(req.getParameterMap(),new Book());
    //2、调用bookService.add保存图书
    bookService.addBook(book);
    //3、跳到图书列表页面
    //   /manager/bookServlet?action=list
    //会出现bug,用户刷新就会在一次添加
    // req.getRequestDispatcher("/manager/bookServlet?action=list").forward(req,resp);
    //用重对象
    resp.sendRedirect(req.getContextPath() + "/manager/bookServlet?action=list");
}

4、修改 book_edit.jsp

<div id="main">
<form action="manager/bookServlet" method="get">
<input type="hidden" name="action" value="add" />

1.5.4、删除图书功能的实现

1、图解删除流程:

image.png 2、BookServlet 程序中的 delete 方法

   protected void delete(HttpServletRequest req, HttpServletResponse resp) throws ServletException,
            IOException {
// 1、获取请求的参数 id,图书编程
        int id = WebUtils.parseInt(req.getParameter("id"), 0);
// 2、调用 bookService.deleteBookById();删除图书
        bookService.deleteBookById(id);
// 3、重定向回图书列表管理页面
// /book/manager/bookServlet?action=list
        resp.sendRedirect(req.getContextPath() + "/manager/bookServlet?action=list");
    }

3、给 WebUtils 工具类添加转换 int 类型的工具方法

//将字符串转换成int型
public static int parseInt(String strInt,int defaultValue) {
    try {
        return Integer.parseInt(strInt);
    } catch (Exception e) {
        e.printStackTrace();
    }
    return defaultValue;
}

4、修改删除的连接地址:

book_manager:

<td><a href="book_edit.jsp">修改</a></td>
<td><a class="deleteClass" href="manager/bookServlet?action=delete&id=${book.id}">删除</a></td>

5、给删除添加确认提示操作:

<script type="text/javascript">
      $(function (){
      // 给删除的 a 标签绑定单击事件,用于删除的确认提示操作
      $("a.deleteClass").click(function () {
// 在事件的 function 函数中,有一个 this 对象。这个 this 对象,是当前正在响应事件的 dom 对象。
         /**
          * confirm 是确认提示框函数
          * 参数是它的提示内容
          * 它有两个按钮,一个确认,一个是取消。
          * 返回 true 表示点击了,确认,返回 false 表示点击取消。
          */
         return confirm("你确定要删除【" + $(this).parent().parent().find("td:first").text() + "】?");
// return false// 阻止元素的默认行为===不提交请求
      });
      });
   </script>

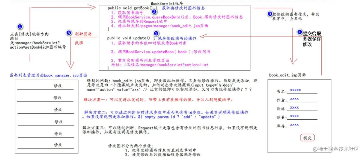
1.5.5、修改图书功能的实现

1、图解修改图书细节

image.png

2、更新【修改】的请求地址

image.png

3、BookServlet 程序中添加 getBook 方法

 protected void getBook(HttpServletRequest req, HttpServletResponse resp) throws ServletException,
            IOException {
//1 获取请求的参数图书编号
        int id = WebUtils.parseInt(req.getParameter("id"), 0);
//2 调用 bookService.queryBookById 查询图书
        Book book = bookService.queryBookById(id);
//3 保存到图书到 Request 域中
        req.setAttribute("book", book) ;
//4 请求转发到。pages/manager/book_edit.jsp 页面
        req.getRequestDispatcher("/pages/manager/book_edit.jsp").forward(req,resp);
    }

4、在 book_edit.jsp 页面中显示修改的数据

<div id="main">
   <form action="manager/bookServlet" method="get">
      <input type="hidden" name="action" value="add" />
      <table>
         <tr>
            <td>名称</td>
            <td>价格</td>
            <td>作者</td>
            <td>销量</td>
            <td>库存</td>
            <td colspan="2">操作</td>
         </tr>
         <tr>
            <td><input name="name" type="text" value="${requestScope.book.name}"/></td>
            <td><input name="price" type="text" value="${requestScope.book.price}"/></td>
            <td><input name="author" type="text" value="${requestScope.book.author}"/></td>
            <td><input name="sales" type="text" value="${requestScope.book.sales}"/></td>
            <td><input name="stock" type="text" value="${requestScope.book.stock}"/></td>

            <td><input type="submit" value="提交"/></td>
         </tr>
      </table>
   </form>
</div>

5、在 BookServlet 程序中添加 update 方法

 protected void update(HttpServletRequest req, HttpServletResponse resp) throws ServletException,
            IOException {
// 1、获取请求的参数==封装成为 Book 对象
        Book book = WebUtils.copyParamToBean(req.getParameterMap(),new Book());
// 2、调用 BookService.updateBook( book );修改图书
        bookService.updateBook(book);
// 3、重定向回图书列表管理页面
// 地址:/工程名/manager/bookServlet?action=list
        resp.sendRedirect(req.getContextPath() + "/manager/bookServlet?action=list");
    }

6、解决 book_edit.jsp 页面,即要实现添加,又要实现修改操作