Npm 包管理规范

1,995 阅读7分钟

背景

目前项目组内没有一套版本管理规范来对node package进行规范,每个人对版本号的理解差异导致package版本号混乱,本文档将给出一套规范来解决该问题,并且在次规范的基础上给出一套node package发包最佳实践。

如果您对node package的语义化版本号已经非常了解,可直接跳到最佳实践部分开始阅读

文档适用范围:包括所有发布到npm上的node和前端package

推荐阅读

github.com/npm/node-se…

npm-version | npm Docs

语义化版本号说明

major.minor.patch[-prerelease]

版本号组成

node package版本号由四部分组成:major.minor.patch[-prerelease],比如:1.0.2-beta.1,其中prerelease可选。

  • major:代表主版本号,通常在需要提交不能向下兼容的情况下对该版本号进行升级

  • minor:代表次版本号,通常在新增功能时才对该版本号进行升级

  • patch:代表修复版本号,升级该版本号通常代表修复一些bug,但没有新增功能或者存在不向下兼容的功能

  • prerelease:带有该版本号的包通常表示在测试阶段,尚未稳定,通常不建议用户安装。

prerelease说明

alpha、beta、rc

通常我们会看到三种类型的prerelease,分别是:alpha、beta、RC,如:

1.1.0-alpha.1
1.1.0-beta.1
1.1.0-rc.1

每种类型的prerelease都有其特殊的含义,请不要乱用。

  • alpha: 代表内部测试版,会有很多Bug,是比beta更早的版本,一般不建议对外发布

  • beta: 相对alpha版本已有了很大的改进,但还是存在一些缺陷,需要经过多次测试来进一步消除

  • rc:Release Candidate顾名思义就是正式发布的候选版本。和Beta版最大的差别在于Beta阶段会一直加入新的功能,但是到了RC版本,几乎就不会加入新的功能了,而主要着重于除错! RC版本是最终发放给用户的最接近正式版的版本,发行后改正bug就是正式版了,就是正式版之前的最后一个测试版

配合Tag灵活控制版本输出

思考一个问题:npm install ,会安装哪个版本的**package** 最新版本?

其实node package也有tag的功能,跟git的tag有点类似,目的就是给某个版本的package打标签。通过npm dist-tag ls指令可以查看某个package的所有tag,以vue为例:

> npm dist-tag ls vue
beta: 2.6.0-beta.3
csp: 1.0.28-csp
latest: 2.6.10

tag包括内置类型和自定义类型,其中latest就是内置tag,csp和beta为自定义tag。默认情况下latest指向最新版本的package,当然我们可以手动修改latest指向的版本,这个我们后面讲。每次npm publish发包时都会将latest指向当前发布的package版本。至于beta和csp具体指向哪个版本的package,完全由我们自己决定。那么tag具体有什么作用?

  1. 指定最新的稳定版本

npm install时除了指定某个version的package,也可以指定安装某个tag的package。以vue为例:

npm install vue@latest就会安装2.6.10版本。现在回答刚才的问题:“npm install ,会安装哪个版本的package?”答案是latest指向的version。因此,我们在版本迭代时始终让latest指向最新的稳定版本。

  1. 指定最新的公测版本

一般pkg在发新版之前都会发布一些公测版让用户先尝鲜,比如0.0.4-beta.0,一方面是让用户体验新功能,另一方面尽早发现bug修复上线。而在此期间更新版本是相对频繁的,我们不可能每发布一个内测版本都通知内测人员修改版本号,我们可以使用自定义标签解决此类问题。beta tag始终指向最新的带有prerelease的版本。那么用户通过npm install pkg@beta就可以安装最新的内测版。

除了在npm publish时通过--tag参数的方式指定tag,我们还可以通过npm dist-tag add指令增加或者移动tag。

// 方式一
npm publish --tag beta
// 方式二
npm dist-tag add pkg@0.0.4-beta.1 beta

有一点需要特别注意:npm publish 时会自动将latest指向最新的版本包括带有prerelease的版本。为了不改变latest总是指向最新稳定版本的属性,请在publish beta版本时使用 --tag beta参数。

最佳实践

参考了目前流行框架(Vue、React、Taro)的版本管理方案,得出以下最佳实践。

约定

为了规范发包流程,我们做如下约定:

  • 第一个稳定版本号为1.0.0

  • beta版本号从0开始,比如:1.0.0-beta.0/2.1.0-beta.0

  • 使用npm version工具进行版本升级

  • prerelease只保留beta

  • 只有 latestbeta 两个标签

  • latest tag永远指向最新的稳定版本

  • beta tag永远指向最新的公测版本

  • 提交beta版本时,npm publish时必须加上 --tag beta 参数

  • npm publish后需要给git仓库打tag,tag名称跟当前版本号一致

版本升级工具

npm version [ | major | minor | patch | premajor | preminor | prepatch | prerelease [--preid=] | from-git]

npm 提供了自动升级版本号的工具:npm version,该工具会自动修改package.json内的版本号并且会自动 git commit, 因此使用该工具时请保持git status是clear的。

假设我们当前版本号为0.0.1,我们需要升patch号:

npm version patch

那么版本号就会变成0.0.2

npm version majornpm version minor同理,具体使用方法参考官方文档

其中npm version prerelease比较特殊,需要扩展说明下。

prerelease 版本升级

npm version prerelease

假设当前版本号为0.0.1,执行 npm version prerelease 后,版本号将变为0.0.2-0,再执行npm version prerelease,版本号将变为0.0.2-1,以此类推。

但是如何升级成类似0.0.2-beta.1的形式?可以尝试使用 --preid 选项,但前提是您本地的npm版本需要大于6.4.0

// npm 6.4.0 以后可以使用 --preid 选项
npm version prerelease --preid=beta

0.0.1将变为0.0.2-beta.0,您也可以选择手动升级:

npm version prerelease 0.0.2-beta.0

这不是明智的选择,我们依然推荐您将npm升级到6.4.0以上的版本,升级方式:

npm i -g npm@latest

案例

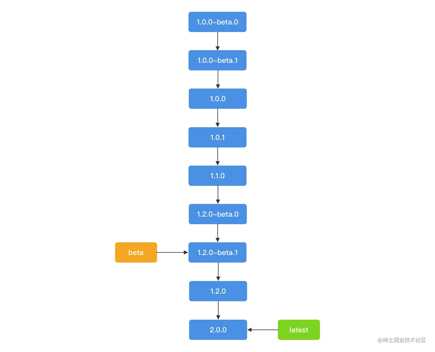
第一个beta版本

我们目前有个package名称是ossa,第一个版本之前有两个beta版本,那么项目初始化时确保package.json里版本号为1.0.0-beta.0,publish指令:npm publish --tag beta

git tag:

git tag 1.0.0-beta.0

第二个beta版本

接下来会通过npm version prerelease --preid=beta进行beta版本升级,升级后版本号将变为1.0.0-beta.1,publish指令:npm publish --tag beta

git tag:

git tag 1.0.0-beta.1

major版

两个beta版本后需要发布稳定版本1.0.0,请使用指令npm version patch,版本号将变为1.0.0,publish指令:npm publish

git tag:

git tag 1.0.0

修复版本

接着会发布一个patch版本,请使用指令npm version patch,版本号将变为1.0.1,publish指令:npm publish

git tag:

git tag 1.0.1

minor版本

接着会发布一个minor版本,请使用指令npm version minor,版本号将变为1.1.0,publish指令:npm publish

git tag:

git tag 1.1.0

minor的beta版

发布1.2.0之前会发布一个1.2.0的beta版,此时请不要使用npm version prerelease --preid=beta,因为这会导致版本号变为1.1.1-beta.0,请使用指令npm version 1.2.0-beta.0直接指定,publish指令:npm publish --tag beta

git tag:

git tag 1.2.0-beta.0

第二个minor的beta版

接下来所有1.2.0的beta版都可以通过npm version prerelease --preid=beta指令自动升级,比如升级到1.2.0-beta.1,publish指令:npm publish --tag beta

git tag:

git tag 1.2.0-beta.1

第二个minor版

接着发布1.2.0稳定版,请使用指令npm version minor,版本号将变为1.2.0,publish指令:npm publish

git tag:

git tag 1.2.0

第二个major

接着发布2.0.0稳定版,请使用指令npm version major,版本号将变为2.0.0,publish指令:npm publish

git tag:

git tag 2.0.0

修正tag指向

如果发包时出现tag指向错误的情况,比如:当前包版本为1.0.0

发beta包时没有加--tag beta参数,tag指向将变为:

此时,可使用npm dist-tag add指令修改tag指向:

npm dist-tag add ossa@1.0.0 latest
npm dist-tag add ossa@1.0.1-beta.0 beta

修改后tag指向:

上面的例子已包括了常见的发包情形,后面的以此类推,请在发包时严格遵守。