啃论文俱乐部 | 压缩算法团队:我们是如何开展对压缩算法的学习研究

214 阅读7分钟

关于OpenHarmony 啃论文俱乐部压缩算法团队

大家好!我是上海工程技术大学交通运输专业的一名大二学生,同时在 OpenAtom OpenHarmony(以下简称“OpenHarmony”)啃论文俱乐部中担任压缩算法团队的组长,同团队的队员分别是楚一凡-合肥师范学院、高云帆-成都信息工程大学、赵宏博-清华大学、高鸿萱-黑龙江大学、张智腾-山东大学。下文我将代表 OpenHarmony 啃论文俱乐部压缩算法团队与大家分享我们在 OpenHarmony 啃论文俱乐部活动中的学习心得。截止至目前,我们一共在 51CTO 、CSDN 、InfoQ、 oschina等开发技术平台输出 17 篇开发技术文章作品并获得了 10万+ 浏览量,同时作品多次荣登 51CTO 全站 24 小时阅读排行榜榜首,除此之外,我们团队还收到多家行业内出版社出书的邀请、成为 OpenHarmony 开源贡献者计划的“开源之星”、开发者说明星高校开发者等。大家登录ost.51cto.com/column/84 可查看压缩算法团队发表的开发技术成果。

选择正确科研道路,全身心投入学习

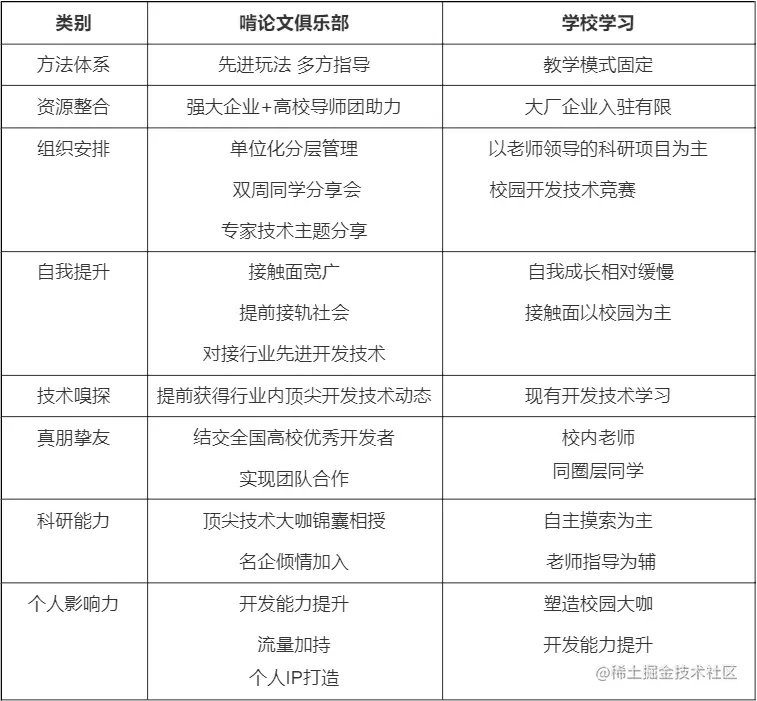
年初的一次 OpenHarmony 知识赋能直播课让我们结缘了 OpenHarmony 成长计划啃论文俱乐部,“啃论文(文献)—技术文章输出—开源代码提交—晋升技术专家大咖”的成长路径深深吸引着我,除此之外,技术大咖指导、面向对全国开发者规模性推广技术类/指导类书籍出版、名企就业橄榄枝等福利让我们义无反顾选择投入到 OpenHarmony 成长计划啃论文俱乐部活动中,在经历了三个多月的学习之后,我们团队总结了啃论文俱乐部与在校学习的区别,大家可以参考下图,了解下 OpenHarmony 成长计划啃论文俱乐部的独特魅力。

根据兴趣选择技术方向团队

啃论文俱乐部细分了 12 类方向:JSON、压缩算法、内核 CMA、数据管理、软总线通讯等,由于我对“压缩算法”比较感兴趣,凭着一腔奋斗热血的我坚定地选择了压缩算法技术团队并自告奋勇担任了该团队组长。

组建压缩算法团队,实现团队高效合作

初期的压缩算法团队就像一个初创公司,作为组长的我需要根据每位队员擅长的技能和不同的性格分配工作并监督大家落实工作。团队的日常具体工作内容包括论文内容的翻译校对、团队面貌设计、协作思想指导、团队建设、部门间的协作、资源整理、项目流程的测试复现,平台发布等。后期为加快部门的整体的学习进度,我将团队工作主要分为三个方向,每个方向由两个队员共同负责,采用云协作的方式实现了团队良好的沟通和合作。

* 团队分工表*

加强团队沟通与团队建设

由于压缩算法团队成员来自于全国各地,日常的学习沟通都是通过线上形式进行。所以维持每周群活跃度非常重要,身为组长的我必须带头促进团队文化交流、促进部门成员沟通分享,引导大家“动起来”。另外,团队要想高效地协作,仅凭文字交流发挥的效用微乎其微,面对面地沟通交流才是重中之重。每周压缩算法团队都会召开一次线上视频会议同步各位队员的学习进展、解决队员遇到的困惑、分享学习心得,并在每位成员取得进步时,其他队员都会毫不吝啬给予夸奖与鼓励,从而营造浓烈的学习氛围,实现团队互助、共同进步。

线上视频会议

综述查找与索引,全场景技术地图制作

压缩算法涵盖的领域庞大,大家从网上查询到的资料大多是较为片面和零碎的个别领域的概括。为弥补查阅压缩算法技术领域覆盖面不全的情况,我们团队制作了覆盖全领域全场景的压缩算法技术地图模型。从目前找得到的已有的“较新”综述的基础上分别向前和向后索引,凭借着查找综述,目前我们团队已索引并汇总了近 120 条压缩算法相关内容。

综述索引是一个循序渐进的过程,随着团队不断地学习进步,素材会慢慢丰富起来。最后,再基于时间轴或者思维导图之类的模型对其进行构建技术地图模型。

索引并汇总的压缩算法资料

制作压缩算法技术地图

查找综述—挖掘技术—发现技术场景——应用开源项目

查找综述论文可以帮助大家找到技术场景。例如,在查找压缩算法综述的过程中会遇到很多我们不认识的专业词:如“entropy”,通过翻译我们知道了它是“熵”的意思。熵?什么是熵?是化学上的熵还是物理上的熵?——其实都不是,它是信息论中的专属“熵”,全名叫做“信息熵”或“香农熵”。这与压缩算法有什么关系?此刻就需要融入相应的技术场景,那技术场景从哪来?答案是:从综述论文中来。因为综述论文把整个技术领域的兴起、发展与前沿研究都进行了全方位地概括和总结,并且足够权威,所以我们要的“熵”亦在其中:

图中红色方框圈出的分别是关键词“Entropy”和它应用的技术场景,点击左侧蓝色的文字我们即可跳转到相应的引文:

在这篇引文中,会对熵作一个详细的描述,从而技术场景的问题就迎刃而解了。在查找综述过程中,我们同时需要对查找到的开发技术进行优劣势甄别,从而实现在不同场景的不同阶段匹配不同开发技术,通过发挥各个开发技术的长处,避开它们的短处,达到内容最优化。同时,随着我们啃的论文数量增多,开发技术的积累和学习,我们再从综述论文中提取到我们想要的内容就成了一件游刃有余、信手拈来的事情。

“查找综述—挖掘技术—发现技术场景——应用开源项目”是 OpenHarmony 啃论文俱乐部的关键学习办法。我们团队从技术本身出发,针对技术场景和应用相关开源项目汇总的压缩算法领域开发技术如图所示:

我们对OpenHarmony啃论文俱乐部的展望

目前我们团队正投入压缩算法书籍撰写的工作中,同时也期望能在更多 OpenHarmony 啃论文俱乐部的线上/线下的活动中崭露头角,将啃论文的先进学习方法赋能给全国高校开发者,期待在全国各地大高校掀起一波啃论文的潮流。我们深知,集中力量办大事是亘古不变的公理,所以啃论文俱乐部需要汇聚每一位高校开发者的奇思妙想与高超开发技术,只要你对 OpenHarmony 开发技术感兴趣,啃论文俱乐部的探索之门永远向你敞开,诚邀您的加入,与我们共建 OpenHarmony 生态繁荣!

OpenHarmony成长计划啃论文俱乐部

致力于用学术研究方法探索计算机科学,分享“啃论文(综述论文)—技术文章输出—开源代码提交—技术专家大咖”的成长路径。此为各技术部门进行技术探索、技术输出的平台,实现知识沉淀、成果分享的阵地,已有多名学生通过此路径在各大社区平台(51CTO,CSDN等)发表文章,占领热度榜首,多名同学收到出版社发刊邀请,名企就业橄榄枝等机会,面向对全国开发者规模性推广技术类/指导类书籍筹备中,现诚邀全国各大高校开发者一起共建OpenHarmony生态繁荣!

扫码添加“OpenHarmony高校小助手”, 发送“啃论文”拉您进入OpenHarmony成长计划啃论文微信群

OpenHarmony.png