我经常使用的3种有用的设计模式

132 阅读9分钟

持续创作,加速成长!这是我参与「掘金日新计划 · 6 月更文挑战」的第14天,点击查看活动详情

什么是设计模式?我们为什么需要学习设计模式?

网上已经有很多开发者在讨论。我不知道你怎么想,但对我来说:设计模式是我个人觉得可以更好解决问题的一种方案。

这意味着什么?如果你开发的项目的功能是固定的,永远不会调整业务,那么你就不需要使用设计模式等任何技巧。您只需要使用通常的方式编写代码并完成需求即可。

但是,我们的开发项目的需求是不断变化的,这就需要我们经常修改我们的代码。也就是说,我们现在写代码的时候,需要为未来业务需求可能发生的变化做好准备。

这时,你会发现使用设计模式可以让你的代码更具可扩展性。

经典的设计模式有 23 种,但并不是每一种设计模式都被频繁使用。在这里,我介绍我最常用和最实用的 3 种设计模式。

01、策略模式

假设您目前正在从事一个电子商务商店的项目。每个产品都有一个原价,我们可以称之为 originalPrice。但并非所有产品都以原价出售,我们可能会推出允许以折扣价出售商品的促销活动。商家可以在后台为产品设置不同的状态。然后实际售价将根据产品状态和原价动态调整。

具体规则如下:

部分产品已预售。为鼓励客户预订,我们将在原价基础上享受 20% 的折扣。

部分产品处于正常促销阶段。如果原价低于或等于100,则以10%的折扣出售;如果原价高于 100,则减 10 美元。

有些产品没有任何促销活动。它们属于默认状态,以原价出售。

如果你需要写一个getPrice函数,你应该怎么写呢?

function getPrice(originalPrice, status){
  // ...
  return price 
}

其实,面对这样的问题,如果不考虑任何设计模式,最直观的写法可能就是使用if-else通过多个判断语句来计算价格。

有三种状态,所以我们可以快速编写如下代码:

function getPrice(originalPrice, status) {
  if (status === 'pre-sale') {
    return originalPrice * 0.8
  }

  if (status === 'promotion') {
    if (origialPrice <= 100) {
      return origialPrice * 0.9
    } else {
      return originalPrice - 20
    }
  }

  if (status === 'default') {
    return originalPrice
  }
}

有三个条件;然后,我们写三个 if 语句,这是非常直观的代码。

但是这段代码并不友好。

首先,它违反了单一职责原则。主函数 getPrice 做了太多的事情。这个函数不易阅读,也容易出现bug。如果一个条件有bug,整个函数就会崩溃。同时,这样的代码也不容易调试。

然后,这段代码很难应对变化。正如我在文章开头所说的那样,设计模式往往会在业务逻辑发生变化时表现出它的魅力。

假设我们的业务扩大了,现在还有另一个折扣促销:黑色星期五,折扣规则如下:

  • 价格低于或等于 100 美元的产品以 20% 的折扣出售。
  • 价格高于 100 美元但低于 200 美元的产品将减少 20 美元。
  • 价格高于或等于 200 美元的产品将减少 20 美元。

这时候怎么扩展getPrice函数呢?

看起来我们必须在 getPrice 函数中添加一个条件。

function getPrice(originalPrice, status) {
  if (status === 'pre-sale') {
    return originalPrice * 0.8
  }

  if (status === 'promotion') {
    if (origialPrice <= 100) {
      return origialPrice * 0.9
    } else {
      return originalPrice - 20
    }
  }
  if (status === 'black-friday') {
    if (origialPrice >= 100 && originalPrice < 200) {
      return origialPrice - 20
    } else if (originalPrice >= 200) {
      return originalPrice - 50
    } else {
      return originalPrice * 0.8
    }
  }

  if(status === 'default'){
    return originalPrice
  }
}

每当我们增加或减少折扣时,我们都需要更改函数。这种做法违反了开闭原则。修改已有函数很容易出现新的错误,也会让getPrice越来越臃肿。

那么我们如何优化这段代码呢?

首先,我们可以拆分这个函数以使 getPrice 不那么臃肿。

function preSalePrice(origialPrice) {
  return originalPrice * 0.8
}

function promotionPrice(origialPrice) {
  if (origialPrice <= 100) {
    return origialPrice * 0.9
  } else {
    return originalPrice - 20
  }
}

function blackFridayPrice(origialPrice) {
  if (origialPrice >= 100 && originalPrice < 200) {
    return origialPrice - 20
  } else if (originalPrice >= 200) {
    return originalPrice - 50
  } else {
    return originalPrice * 0.8
  }
}

function defaultPrice(origialPrice) {
  return origialPrice
}

function getPrice(originalPrice, status) {
  if (status === 'pre-sale') {
    return preSalePrice(originalPrice)
  }

  if (status === 'promotion') {
    return promotionPrice(originalPrice)
  }

  if (status === 'black-friday') {
    return blackFridayPrice(originalPrice)
  }

  if(status === 'default'){
    return defaultPrice(originalPrice)
  }
}

经过这次修改,虽然代码行数增加了,但是可读性有了明显的提升。我们的main函数显然没有那么臃肿,写单元测试也比较方便。

但是上面的改动并没有解决根本的问题:我们的代码还是充满了if-else,当我们增加或减少折扣规则的时候,我们仍然需要修改getPrice。

想一想,我们之前用了这么多if-else,目的是什么?

实际上,使用这些 if-else 的目的是为了对应状态和折扣策略。

我们可以发现,这个逻辑本质上是一种映射关系:产品状态与折扣策略的映射关系。

我们可以使用映射而不是冗长的 if-else 来存储映射。比如这样:

let priceStrategies = {
  'pre-sale': preSalePrice,
  'promotion': promotionPrice,
  'black-friday': blackFridayPrice,
  'default': defaultPrice
}

我们将状态与折扣策略结合起来。那么计算价格会很简单:

function getPrice(originalPrice, status) {
  return priceStrategies[status](originalPrice)
}

这时候如果需要增减折扣策略,不需要修改getPrice函数,我们只需在priceStrategies对象中增减一个映射关系即可。

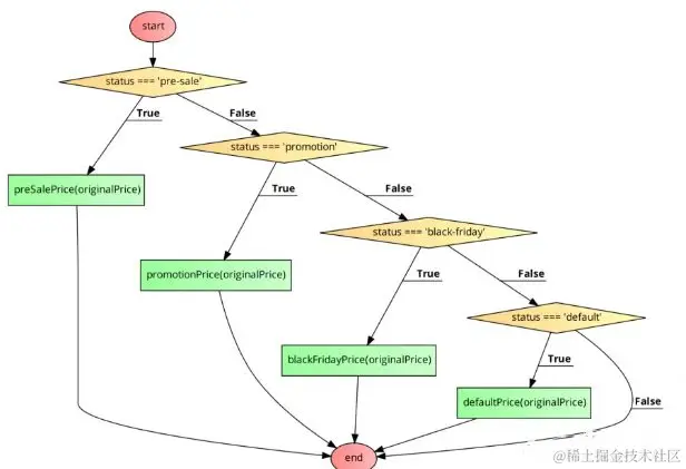
之前的代码逻辑如下:

现在代码逻辑:

这样是不是更简洁吗?

其实这招就是策略模式,是不是很实用?我不会在这里谈论策略模式的无聊定义。如果你想知道策略模式的官方定义,你可以自己谷歌一下。

如果您的函数具有以下特征:

判断条件很多。

各个判断条件下的代码相互独立

然后,你可以将每个判断条件下的代码封装成一个独立的函数,接着,建立判断条件和具体策略的映射关系,使用策略模式重构你的代码。

02、发布-订阅模式

这是我们在项目中经常使用的一种设计模式,也经常出现在面试中。

现在,我们有一个天气预报系统:当极端天气发生时,气象站会发布天气警报。建筑工地、船舶和游客将根据天气数据调整他们的日程安排。

一旦气象站发出天气警报,他们会做以下事情:

  • 建筑工地:停工
  • 船舶:停泊靠岸
  • 游客:取消行程

如果,我们被要求编写可用于通知天气警告的代码,你会想怎么做?

编写天气警告函数的常用方法可能是这样的:

function weatherWarning(){
  buildingsite.stopwork()
  ships.mooring()
  tourists.canceltrip()
}

这是一种非常直观的写法,但是这种写法有很多不好的地方:

  • 耦合度太高。建筑工地、船舶和游客本来应该是分开的,但现在它们被置于相同的功能中。其中一个对象中的错误可能会导致其他对象无法工作。显然,这是不合理的。
  • 违反开闭原则。如果有新的订阅者加入,那么我们只能修改weatherWarning函数。

造成这种现象的原因是气象站承担了主动告知各单位的责任。这就要求气象站必须了解每个需要了解天气状况的单位。

但仔细想想,其实,从逻辑上讲,建筑工地、船舶、游客都应该依靠天气预报,他们应该是积极的一方。

我们可以将依赖项更改为如下所示:

气象站发布通知,然后触发事件,建筑工地、船舶和游客订阅该事件。

气象站不需要关心哪些对象关注天气预警,只需要直接触发事件即可。然后需要了解天气状况的单位主动订阅该事件。

这样,气象站与订阅者解耦,订阅者之间也解耦。如果有新的订阅者,那么它只需要直接订阅事件,而不需要修改现有的代码。

当然,为了完成这个发布-订阅系统,我们还需要实现一个事件订阅和分发系统。

可以这样写:

const EventEmit = function() {
  this.events = {};
  this.on = function(name, cb) {
    if (this.events[name]) {
      this.events[name].push(cb);
    } else {
      this.events[name] = [cb];
    }
  };
  this.trigger = function(name, ...arg) {
    if (this.events[name]) {
      this.events[name].forEach(eventListener => {
        eventListener(...arg);
      });
    }
  };
};

我们之前的代码,重构以后变成这样:

let weatherEvent = new EventEmit()

weatherEvent.on('warning'function () {
  // buildingsite.stopwork()
  console.log('buildingsite.stopwork()')
})

weatherEvent.on('warning'function () {
  // ships.mooring()
  console.log('ships.mooring()')
})

weatherEvent.on('warning'function () {
  // tourists.canceltrip()
  console.log('tourists.canceltrip()')
})

weatherEvent.trigger('warning')

如果你的项目中存在多对一的依赖,并且每个模块相对独立,那么你可以考虑使用发布-订阅模式来重构你的代码。

事实上,发布订阅模式应该是我们前端开发者最常用的设计模式。

element.addEventListener('click'function(){
  //...
})
// this is also publish-subscribe pattern

03、代理模式

现在我们的页面上有一个列表:

<ul id="container">
    <li>Jon</li>
    <li>Jack</li>
    <li>bytefish</li>
    <li>Rock Lee</li>
    <li>Bob</li>
  </ul>

我们想给页面添加一个效果:每当用户点击列表中的每个项目时,都会弹出一条消息:Hi, I'm ${name}

我们将如何实现此功能?

大致思路是给每个li元素添加一个点击事件。

<!DOCTYPE html>
<html lang="en">

<head>
  <meta charset="UTF-8">
  <meta name="viewport" content="width=device-width, initial-scale=1.0">
  <meta http-equiv="X-UA-Compatible" content="ie=edge">
  <title>Proxy Pattern</title>
</head>

<body>
  <ul id="container">
    <li>Jon</li>
    <li>Jack</li>
    <li>bytefish</li>
    <li>Rock Lee</li>
    <li>Bob</li>
  </ul>

  <script>
    let container = document.getElementById('container')

    Array.prototype.forEach.call(container.childrennode => {
      node.addEventListener('click'function(e){
        e.preventDefault()
        alert(`Hi, I'm ${e.target.innerText}`)
      })
    })
</script>
</body>

</html>

这种方法可以满足要求,但这样做的缺点是性能开销,因为每个 li 标签都绑定到一个事件。如果列表中有数千个元素,我们是否绑定了数千个事件?

如果我们仔细看这段代码,可以发现当前的逻辑关系如下:

每个 li 都有自己的事件处理机制。但是我们发现不管是哪个li,其实都是ul的成员。我们可以将li的事件委托给ul,让ul成为这些 li 的事件代理。

这样,我们只需要为这些 li 元素绑定一个事件。

  let container = document.getElementById('container')

    container.addEventListener('click'function (e) {
      console.log(e)
      if (e.target.nodeName === 'LI') {
        e.preventDefault()
        alert(`Hi, I'm ${e.target.innerText}`)
      }
    }) 

这实际上是代理模式。

代理模式是本体不直接出现,而是让代理解决问题。

在上述情况下,li 并没有直接处理点击事件,而是将其委托给 ul。

现实生活中,明星并不是直接出来谈生意,而是交给他们的经纪人,也就是明星的代理人。

代理模式的应用非常广泛,我们来看另一个使用它的案例。

假设我们现在有一个计算函数,参数是字符串,计算比较耗时。同时,这是一个纯函数。如果参数相同,则函数的返回值将相同。

function compute(str) {    
    // Suppose the calculation in the funtion is very time consuming        
    console.log('2000s have passed')
    return 'a result'
}

现在需要给这个函数添加一个缓存函数:每次计算后,存储参数和对应的结果。在接下来的计算中,会先从缓存中查询计算结果。

你会怎么写代码?

当然,你可以直接修改这个函数的功能。但这并不好,因为缓存并不是这个功能的固有特性。如果将来您不需要缓存,那么,您将不得不再次修改此功能。

更好的解决方案是使用代理模式。

const proxyCompute = (function (fn){
  // Create an object to store the results returned after each function execution.
  const cache = Object.create(null);

  // Returns the wrapped function
  return function  (str) {

    // If the cache is not hit, the function will be executed
    if ( !cache[str] ) {
        let result = fn(str);

        // Store the result of the function execution in the cache
        cache[str] = result;
    }

    return cache[str]
  }
})(compute)

这样,我们可以在不修改原函数技术的 情况下为其扩展计算函数。

这就是代理模式,它允许我们在不改变原始对象本身的情况下添加额外的功能。


- End -