Vue的生命周期和axios

320 阅读1分钟

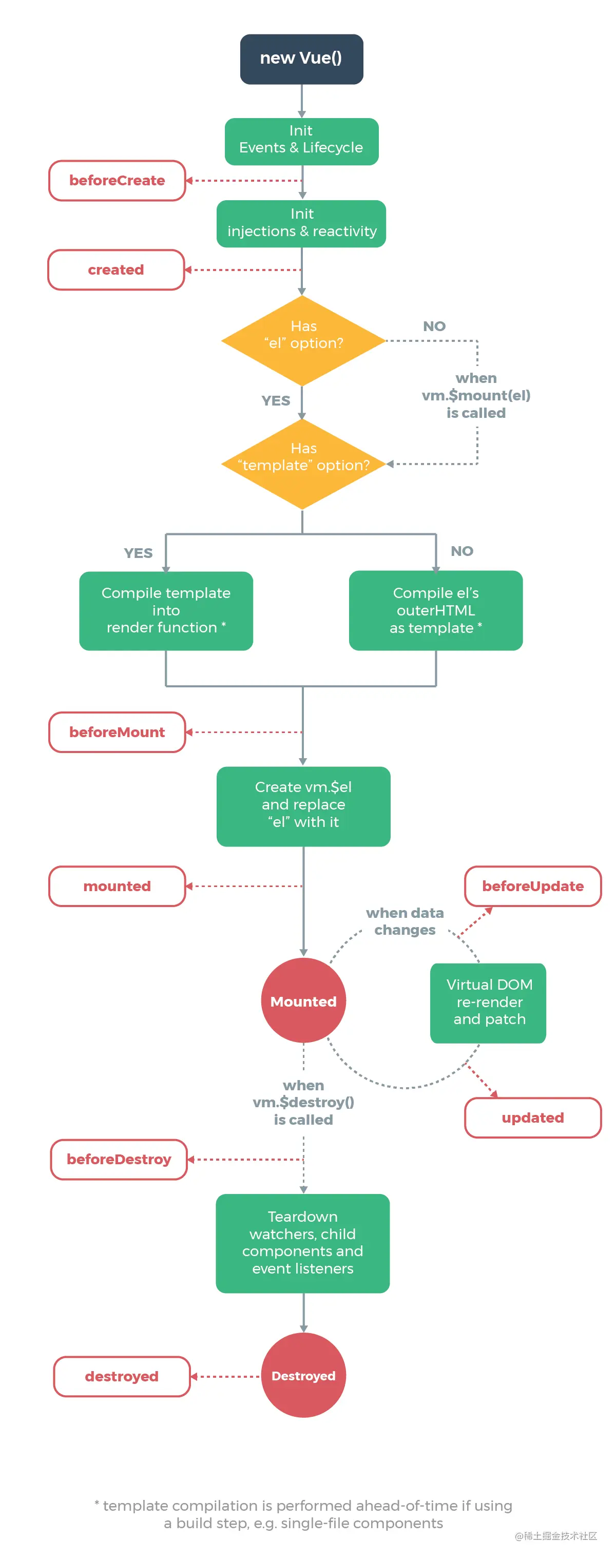
Vue生命周期

  • Vue的生命周期是什么?

    vue的生命周期是vue实例从创建到销毁的全过程,这个过程可以分为4个阶段:
     第一阶段:初始化阶段--创建Vue实例,准备数据。
     第二阶段:挂载阶段--准备模板,渲染视图。
     第三阶段:数据更新阶段--当数据变化时,会进行新旧DOM的对比,对比出差异化的部分,进行差异化更新。
     第四阶段:实例销毁阶段--当vm.$destroy()被调用,vue实例就会被销毁,释放相关资源,此时再更新数据,也不会再变化。
    
  • 如何知道Vue生命周期到达什么阶?

    • 使用钩子函数

钩子函数

  • 目标:Vue框架内置函数,随着组件的生命周期阶段,自动执行。

  • 作用:特定的时间点,执行特定的操作。

  • 场景:组件创建完毕后,可以在created生命周期函数中发起Ajax请求,从而初始化data数据。

  • 分类:4大阶段8个方法

    阶段方法名方法名
    初始化beforeCreatecreated
    挂载beforeMountmounted
    更新beforeUpdateupdated
    销毁beforeDestroydestroyed

1655735371277.png

初始化阶段

  • Vue实例从创建到编译模板执行了哪些钩子函数?
    • beforeCreate / created
  • created函数触发能获取data吗?
    • 能获取data,不能获取真实DOM

挂载阶段

  • Vue实例从创建到显示都执行了哪些钩子函数?
    • beforeCreate / created / beforeMount / mounted
  • 在什么钩子函数里可以获取真实DOM?
    • mounted

更新阶段

  • 什么时候执行updated钩子函数?
    • 当数据发生变化并更新页面后
  • 在哪可以获取更新后的DOM?
    • updated

销毁阶段

  • 一般在beforeDestroy / destroy里做什么?

    • 手动消除计时器/定时器/全局事件

axios的介绍

  • ajax:一种前端异步请求后端的技术。

  • ajax原理:浏览器window接口的XMLHttpRequest。

  • axios:基于原生ajax+Promise技术封装通用于前后端的请求库。

  • axios如何配置基地址:axios.defaults.baseURL。

  • axios特点:

    • 支持客户端发送Ajax请求;

    • 支持服务端Node.js发送请求;

    • 支持Promise相关用法;

    • 支持请求和响应的拦截器功能;

    • 自动转换JSON数据;

    • axios底层还是原生js实现,内部通过Promise封装。

ref属性的介绍

  • Vue中如何获取原生DOM?

    • 用id属性或者ref属性。
  • 如何获取组件对象?

    • 先给标签设置一个ref值,再通过this.$refs.domName获取,这个操作要在mounted阶段进行。

nextTick基础使用

  • data改变更新DOM是通过异步实现。

  • 在哪可以访问到更新后的DOM?

    1. this.$nextTick里的函数体。

    2. updated生命周期钩子函数。

  • nextTick的使用场景:

    1. $nextTick函数原地返回的是Promise对象。

    2. 获取到DOM对象,调用事件方法主动触发标签的事件。

  • nextTick的原理:

    1. 为什么需要nextTick:Vue是异步修改DOM的并且不鼓励开发者直接接触DOM,但有时候业务需要必须对数据更改,刷新后的DOM做相应的处理,这个时候就可以使用Vue.nextTick(callback)这个api了。
    2. 事件循环中宏任务和微任务的概念:常见的宏任务有script, setTimeout, setInterval, setImmediate, I/O, UI rendering;常见的微任务有process.nextTick(Nodejs),Promise.then(), MutationObserver。
    3. 理解nextTick的原理正是vue通过异步列队控制DOM更新和nextTick回调函数先后执行的方式。