提示:文章写完后,目录可以自动生成,如何生成可参考右边的帮助文档
文章目录
一、代码
/**
* @brief 使用7段数码管实现0到99数码管显示(循环嵌套)
* @return:无返回值
* @author zhangsan: ***
* @date 2022-04-03
* @version 1.0
* */
#include"reg51.h"
#define uint unsigned int // ! 和 ~ 产生的效果其实是不一样的 ,我会再写一篇文章进行介绍。
#define uchar unsigned char //标志数字↓ //这个标志是不是有些像夹逼准则(闲谈,可省略)。
uint code discode[]={0x3f,0x06,0x5b,0x4f,0x66,0x6d,0x7d,0x07,0x7f,0x6f, 0x00 };//共阴码表,不带小数点。
//这个延时函数是我用软件生成的,可以用我下面的延时函数进行替换 //标志数字↑
void DelayMs(void) //误差 -0.000000000227us
{
unsigned char a,b,c;
for(c=13;c>0;c--)
for(b=247;b>0;b--)
for(a=142;a>0;a--);
}
int main()
{
uint i,j;
P0=0x00;//单片机刚上电的时候,会让灯全部点亮。我反复思考,感觉很不环保。
P2=0x00;//因此,我们让P0和P2赋初值为0X00,刚开始上电就让灯处于熄灭状态。
while(1)
{
for(i=0;discode[i]!=0;i++)//循环退出条件为等于0,这个是因为proteus有一个bug。以下两行介绍一种解决这种bug的方法。
for(j=0;discode[j]!=0;j++)//本来码表里面只要10个数字足够了。
{ //我又给他们后面加了一个标志数字,让循环可以正常运行。 我后面也会再出一篇文章进行介绍。
P0=discode[i];
P2=discode[j];
DelayMs();//注意:这时间已经被软件计算好了,不要给里面再加数字。
}
}
return 0;
}
/*
void DelayMs(uint ms)
{
uint i;
while(ms--)
for(i=0;i<113;i++);
}
*/
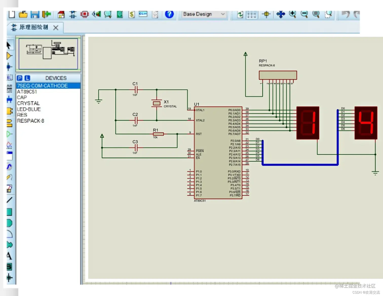
二、原理图

编辑
C语言中!和~的不同:t.csdn.cn/dsLaL