Vue和React的区别

915 阅读4分钟

持续创作,加速成长!这是我参与「掘金日新计划 · 6 月更文挑战」的第12天,点击查看活动详情

思路梳理 image.png

一、共同点

1.数据驱动视图

在过去属于jquery的时代,我们需要频繁的操作DOM来实现页面效果与交互;而Vue和React 则解决了这一痛点,采用数据驱动视图方式隐藏操作DOM的频繁操作。所以我们在开发时,只需要关注数据变化即可,但是二者实现方式又不尽相同。

2.组件化

React与Vue都遵循组件化思想,它们把注意力放在UI层,将页面分成一些细块,这些块就是组件,组件之间的组合嵌套就形成最后的网页界面。

所以在开发时都有相同的套路,比如都有父子组件传递, 都有数据状态管理、前端路由、插槽等。

3.Virtual DOM

Vue与React都使用了 Virtual DOM + Diff算法, 不管是Vue的Template模板+options api 写法, 还是React的Class或者Function写法,最后都是生成render函数,而render函数执行返回VNode(虚拟DOM的数据结构,本质上是棵树)。

当每一次UI更新时,总会根据render重新生成最新的VNode,然后跟以前缓存起来老的VNode进行比对,再使用Diff算法(框架核心)去真正更新真实DOM(虚拟DOM是JS对象结构,同样在JS引擎中,而真实DOM在浏览器渲染引擎中,所以操作虚拟DOM比操作真实DOM开销要小的多)

image.png

二、不同点

1.核心思想不同

Vue早期开发就尤雨溪大佬,所以定位就是尽可能的降低前端开发的门槛,让更多的人能够更快地上手开发。这就有了vue的主要特点:灵活易用的渐进式框架,进行数据拦截/代理,它对侦测数据的变化更敏感、更精确。

React 从一开始的定位就是提出 UI 开发的新思路。背靠大公司Facebook 的React,从开始起就不缺关注和用户,而且React想要做的是用更好的方式去颠覆前端开发方式。所以React推崇函数式编程(纯组件),数据不可变以及单向数据流,当然需要双向的地方也可以手动实现, 比如借助onChange和setState来实现。

2.组件写法差异

React推荐的做法是JSX + inline style, 也就是把 HTML 和 CSS 全都写进 JavaScript 中,即 all in js; Vue 推荐的做法是 template 的单文件组件格式(简单易懂,从传统前端转过来易于理解),即 html,css,JS 写在同一个文件(vue也支持JSX写法)

3.Diff算法不同

diff 算法

-   diff算法很早就有

-   diff算法应用很广泛,例如提交**github pr** 或者(**gitlab mr**-   如果要严格diff两棵树,时间复杂度是 `O(n^3)` ,算法不可用。

tree diff优化

-   之比较同一层级,不跨级比较

-   tag 不同则删掉重建(不再去比较内部的细节)

React diff 特点

-   仅向右移动

Vue2 diff 特点

-   时从新旧 children 的两端开始进行比较,借助 key 可以复用的节点。

-   定义四个指针(oldStartNode, oldEndNode, newStartNode, newEndNode),两两进行比较,之后每移动一次,都会进行一次比较,知道移动到中间的时候相遇了

Vue3 diff 特点

-   最长递增子序列

详情React和Vue的Diff区别

4.响应式原理不同

Vue

  • Vue依赖收集,自动优化,数据可变。

  • Vue递归监听data的所有属性,直接修改。

  • 当数据改变时,自动找到引用组件重新渲染。

React

React基于状态转移(数据),手动优化,数据不可变,需要setState驱动新的state替换老的state。当数据改变时,以组件为根目录,默认全部重新渲染, 所以 React 中会需要 shouldComponentUpdate 这个生命周期函数方法来进行控制

其他不同

api的差异也挺大的,Vue为了更加简单易用,引入了指令、filter等概念以及大量的option API,比如 watchcomputed等都是非常好用的。

而React的API比较少

Vue源码思路

image.png

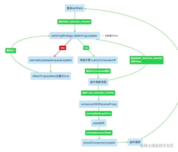
React源码思路

image.png

本文参考

Vue Diff <|>React Diff <|>前端风神 <|>是洋柿子啊